Abstract
Monotropein is a compound classified into iridoid which is found in herbaceous plants Morindae officinalis. It possesses anti-inflammatory, antioxidant, and anti-osteoarthritic activities. Previous study indicates that monotropein may have the potential to combat cardiovascular disease, although the related mechanism remains unclear. In this study, we constructed the model of atherosclerosis by oxidized low density lipoprotein-induced vascular smooth muscle cells and LDLR–/– mice given high-fat diet to investigate the effects of monotropein on atherosclerosis. Our results showed that monotropein treatment significantly reduced the area of atherosclerotic plaques and necrotic cores in mice, inhibited the proliferation and migration of vascular smooth muscle cells, and reduced inflammatory responses and oxidative stress, which in turn alleviated atherosclerosis. In addition, we found that monotropein reduced the expression levels of P-NF-κB and P-AP-1. In conclusion, our data suggest that monotropein inhibited the proliferation and migration of vascular smooth muscle cells by mediating the activity of NF-κB, AP-1, reducing the level of inflammation and oxidative stress, and thus resisting the development of atherosclerosis. These findings demonstrate the efficacious therapeutic impact of monotropein on atherosclerosis and elucidate its specific target.
Atherosclerosis, a chronic inflammatory disease, is one of the most morbid and deadly diseases worldwide [1]. It is characterized by the accumulation of lipids in the arterial walls [2]. Lineage tracing techniques have shown that vascular smooth muscle cells (VSMC) play a crucial role in all stages of atherosclerosis development [3]. In the physiologic state, VSMCs exhibit a contractile phenotype. However, in the pathological state, they switch from contractile to synthetic phenotype. This switch promotes the proliferation and migration of VSMCs. In the early stages of atherosclerosis, their proliferative migration contributes to arterial plaque formation. However, in advanced stages, it repairs the fibrous cap and stabilizes the plaque [4-6]. Inflammation and oxidative stress are well-recognized pathological mechanisms of atherosclerosis [7]. Overstimulation of inflammatory factors and reactive oxygen species (ROS) leads to abnormal proliferation and migration of VSMCs. Suppressing such factors has been found effective in reducing atherosclerosis.
Monotropein (MTP), an iridoid isolated from the root of Morindae officinalis, possesses anti-inflammatory, antioxidant, anti-apoptotic, anti-osteoporotic, and anti-osteoarthritic activities [8]. MTP was shown to inhibit NFATc1-mediated lipopolysaccharide (LPS)-induced inflammatory bone loss in mice by modulating Akt/GSK3β signaling pathways and reducing levels of inflammatory factors. 1Meanwhile, the formation of bone marrow-derived macrophage-derived osteoclasts and F-actin ring was inhibited [9]. Shi et al. [10] showed that MTP attenuates oxidative stress via Akt/mTOR-mediated autophagy in osteoblast cells. Additionally, the antioxidant properties of MTP and its protective effects on the cardiovascular system have been demonstrated. For instance, MTP regulates oxidative stress levels through AMPK/mTOR signaling, affecting apoptosis, proliferation, and differentiation through cellular autophagy and promoting angiogenesis [11]. Zhao Fang et al. [12] reported that MTP treatment reversed doxorubicin-induced myocardial injury in mice, improved cardiac dysfunction, and offered some cardioprotection. It has been reported that the NF-κB signaling pathway can affect the development of atherosclerosis. One study demonstrated that endothelial cells reduce the expression of adhesion molecules and pro-inflammatory factors through NF-κB, reducing atherosclerotic plaques in ApoE−/− mice [13]. Meanwhile, Niu et al. [14] found that Humic acid exerts anti-atherosclerosis effects by regulating NF-κB mediated macrophage inflammation and oxidative stress levels. Importantly, studies have reported that the MTP can treat related diseases through NF-κB signaling. For example, MTP can reduce the expression of inflammatory factors such as INOS and COX-2 in the colon tissue of dextran sulfate sodium (DSS)-induced colitis mice by inhibiting the activity of NF-κB [15]. Meanwhile, some studies have also shown that through the NF-κB signaling pathway, MTP reduces the proliferation, apoptosis, and fibrosis of lung epithelial cells [16].
Although MTP may be effective in treating cardiovascular disease, it is still unclear whether MTP can regulate the proliferation and migration of VSMCs.
Since the MTP can treat related diseases through the NF-κB signaling pathway, and the NF-κB signaling pathway can affect the development of atherosclerosis. Therefore, we speculate whether the MTP can affect the development of atherosclerosis through the NF-κB signaling pathway.
This study explored the effects of MTP on atherosclerosis using oxidized low density lipoprotein (ox-LDL)-induced VSMC cell model, along with animal models developed from a high-fat diet (HFD) in LDLR–/– mice.
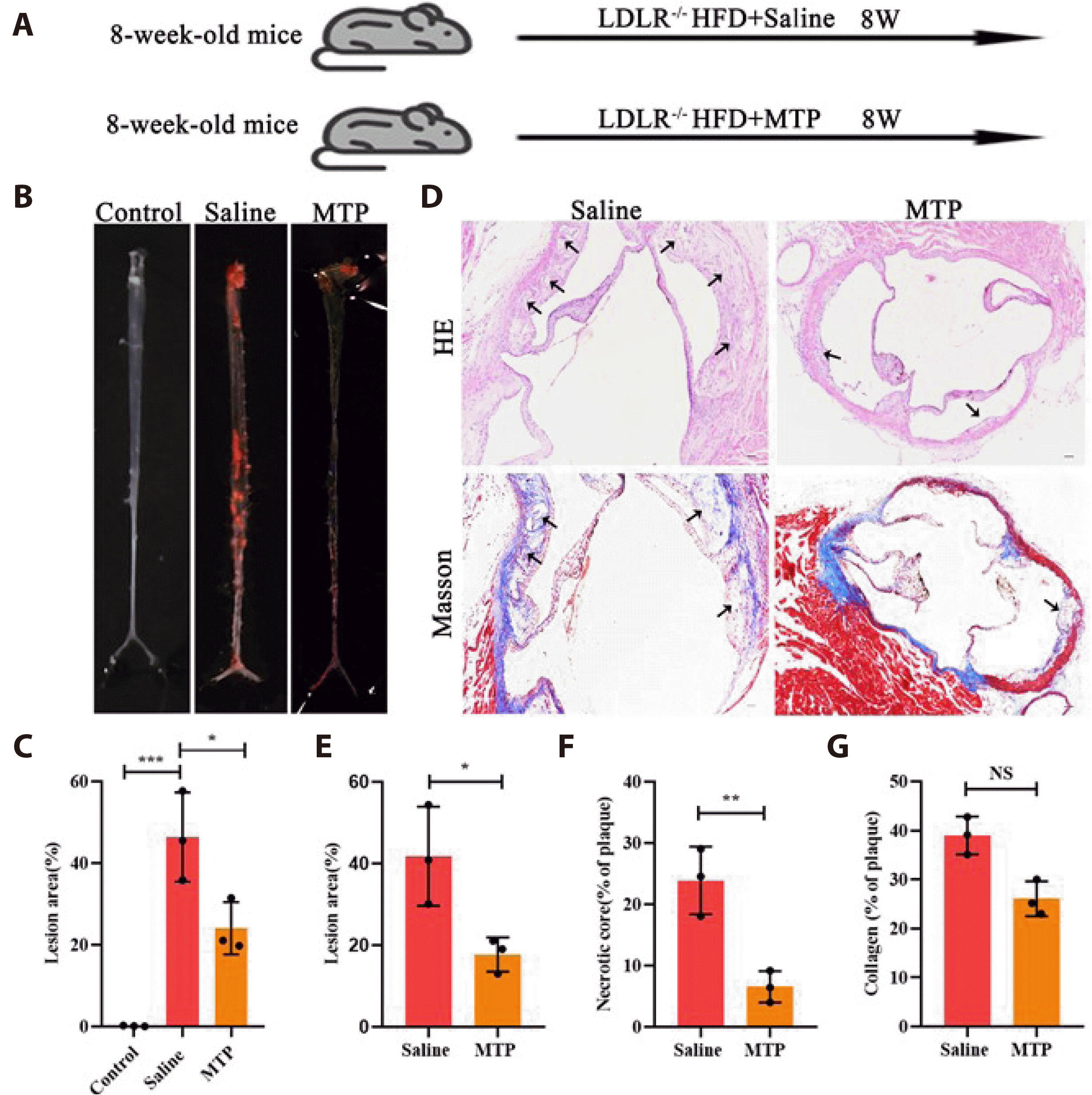
LDLR–/– mice were provided by Suzhou Biotechnology Co. All mice were provided with adequate drinking water and food. To induce hypercholesterolemia, 8-week-old male LDLR–/– mice were fed a high-fat grain (TP28640; Trophic) enriched with 1%–1.25% cholesterol for 8 weeks. To minimize the effect of hormone levels, only male LDLR–/– mice were used. The mice were divided into two groups: one received daily saline gavage as a control, and the other was given a HFD while received daily gavage of MTP (MCE) at 10 mg/kg. Both treatments lasted for 8 weeks. MTP was dissolved in sterile saline. At 16 weeks old, the mice were anesthetized and sacrificed to collect tissue specimens for subsequent experiments. All animal experimental procedures were approved by the Animal Ethics Committee of Yangzhou University, China (NO.YXYLL-2022-45).
After 8 weeks, LDLR–/– mice were euthanized after 4%–5% isoflurane aspiration for 5 min. To quantify atherosclerotic lesions, the ascending aorta to the common iliac artery bifurcation was incised longitudinally in each mouse. It was then fixed on the surface with 4% paraformaldehyde, followed by lipid staining with Sudan 4 (Solarbio). The aortic plaque area was quantified using Image J software. For cross-sectional analysis of the aortic root, it was embedded in paraffin and sectioned serially. The sections were stained with hematoxylin and eosin (H&E, Beyotime) and marsone (Solarbio). Plaque size, necrotic core, and collagen content were quantified using the Image J software.
Mouse VSMCs used in this experiment were purchased from SAINT-BIO. VSMCs were cultured in high-sugar Dulbecco's Modified Eagle's Medium (DMEM) (HyClone) containing 10% serum (Gibco), and 1% penicillin (Beyotime). VSMCs in logarithmic growth and good cellular status were selected, digested with 0.25% trypsin (Beyotime), resuspended, and inoculated into cell culture plates. After 12 h of cell adherence, the original medium was aspirated, and the plate was washed twice with phosphate buffer saline (PBS). The cells were then starved with serum-free high-sugar DMEM for 24 h. Finally, the cells were divided into a control group, an ox-LDL-treated group (Yiyuan Biotech, 80 mg/L, 72 h), and an MTP-treated group (3.125 µmol, 72 h). A 2-mm storage solution of MTP was prepared by dissolving 5 mg of MTP in 6.4 ml of ultrapure water, which was stored at –80°C. For experiments, a complete medium was used to achieve the working solution concentration and was stored at –20°C. The cells were co-cultured with ox-LDL and MTP treatment for 72 h.
The viability and proliferation rate of VSMCs were assessed by CCK-8 (Beyotime) and Edu (Beyotime), respectively, according to the manufacturer's instructions. VSMCs were inoculated in 96-well plates at 104 cells per well, and after 12 h of wall attachment, serum-free starvation was performed for 24 h. Next, ox-LDL and MTP were added and incubated for 72 h. After this, 10 µl of CCK-8 was added to each well, and the cells were incubated for 2 h at 37°C and 5% CO2. Next, the cells were incubated for 2 h with a fully automated enzyme labeling analyzer, AMR-100 (Allsheng) to determine the optical density at 450 nm.
The cell proliferation rate was detected by EDU. VSMCs were treated with ox-LDL and MTP for 72 h, then an equal volume of EDU working solution (20 µm) was added and incubated for 2 h. After incubation, cells were fixed with 4% paraformaldehyde, washed with PBS, and permeabilized with 0.3% Trionx-100. Click reaction solution was added and VSMC nuclei were stained with Hoechst 33342. Finally, photographs were taken and the number of positive cells was quantified using Image J.
LDLR-/- mice were fed an HFD for 8 weeks, with or without the administration of MTP, and were injected intraperitoneally with EdU (50 mg/kg, Beyotime) for 4 h. After anesthesia with 5% isoflurane for 5 min and 1 min after cessation of respiration, the animal head was severed and the aorta was isolated. After tissue fixation with 4% paraformaldehyde for 2 days, paraffin sections were dehydrated in gradient alcohol and then added with boiled citrate buffer for antigen extraction. Osmosis was blocked with 3% bovine serum albumin (BSA) for 1 h at room temperature (RT). After blocking nonspecific staining, samples were incubated overnight at 4°C with primary antibodies and then with corresponding secondary antibodies (1:500) for immunofluorescence (Thermo Fisher Scientific). EdU reaction solution was prepared according to the manufacturer's instructions (BeyoClick EdU-488 Cell Proliferation Kit). The tissues were incubated with the EdU reaction solution for 30 min at RT in the dark. Finally, the tissues were stained with Hoechst 33342 in PBS at a dilution of 1:1,000 for 10 min in the dark. This was followed by washing with 3% BSA-PBS. Image acquisition was performed using a Nikon Eclipse Ni-U vertical microscope.
Proteins were extracted from VSMCs using RIPA buffer (KeyGEN BioTECH) containing fresh protease and phosphatase inhibitors (KeyGEN BioTECH). Protein samples were separated on 10% SDS-PAGE and transferred to a PVDF membrane (Millipore). Blots were blocked with 5% skim milk for 2 h at RT and then incubated with primary antibodies overnight at 4°C. Next, the blot was rinsed with TBST for 10 min, repeated three times, and then incubated with corresponding horseradish peroxidase-coupled secondary antibodies (anti-rabbit/mouse) for 1.5 h. Blots were developed with ECL reagent (NCM Biotech). Immunofluorescence staining was performed with paraffin sections of aortic roots. These sections were dehydrated with gradient alcohol and treated with boiled citrate buffer for antigen extraction. 0.3% Triton X-100 was added and sections were permeabilized for 10 min. The sections were blocked with 3% BSA for 1 h at RT, incubated overnight at 4°C with primary antibodies, and finally with corresponding secondary antibodies (Thermo Fisher Scientific). Final images were acquired using a Zeiss Axio Vert A1 inverted or Nikon Eclipse Ni-U upright microscope.
Total RNA was extracted using the RNA-easy isolation reagent (Vazyme). cDNA was generated using HiScript III RT SuperMix For qPCR kit (Vazyme). cDNA was subjected to qRT-PCR using ChamQ Universal SYBR qPCR master mix reagent (Vazyme) and the ABI7500 real-time PCR system. Finally, the relative expression of genes was calculated using the 2ΔΔCT method.
VSMCs were inoculated in 6-well plates at 2 × 107 cells/well to grow to confluency, and then serum-free starved for 24 h. Subsequently, the cells were stimulated with ox-LDL (80 mg/l). When cells reached 80% confluency, 3 parallel wounds of similar width were created in each well using a 200 µl sterile pipette tip. Cell debris was washed away with PBS, and wounds were visualized under a microscope. A reference point was created at the bottom of each field of view at 0 h. The rate of wound closure was analyzed by photographing and measuring the remaining cell-free area in the same field of view 16 h after stimulation.
ROS were measured using the AAT Bioquest Fluorescent Total Intracellular ROS Activity Assay Kit (#22,901). Cells fluoresced red upon reacting with ROS. The mixture (ROS/DMSO) was added to 10 ml of buffer to form a working solution. 100 µl of this solution was added to each cell well. Cells were then incubated at 37°C for 60 min. Images were acquired using an AxioScopeA1 light microscope (Carl Zeiss).
Results are expressed as mean ± standard error of the mean (SEM). All data represent independent data points and are not technical replicates. Multifactorial predictive data were analyzed using one-way or two-way ANOVA (p ≤ 0.05), with Tukey's correction for multifactorial comparisons. Student's t-test (unpaired) (p ≤ 0.05) was used to compare differences between the two groups. Statistical analysis was performed using GraphPad Prism 8.0 (GraphPad Software).
To investigate the effect of MTP on atherosclerosis, we first examined the toxicity of different concentrations of MTP on LDLR–/– mice. H&E staining of tissue sections showed no significant difference between the treatment and control groups (Supplementary Fig. 1A). We then examined the liver and kidney functions of the mice and recorded their body weights at weeks 0, 2, 4, 6, and 8. We found that the two concentrations of MTP, 20 mg/kg and 40 mg/kg, were toxic to the mice, as evidenced by decreased body weights compared to the control group (Supplementary Fig. 1B–F). Hence, a concentration of 10 mg/kg MTP was chosen for further experiments.
Lipid staining of the whole aorta with Sudan 4 staining and quantitative analysis showed that the plaque area in the treated group was reduced by about 20% compared to the saline group. This indicated a significant decrease in atherosclerosis (Fig. 1B, C). Additionally, H&E staining of the aortic root indicated a decrease of about 10% in the necrotic core to plaque area ratio and a reduction in plaque load following MTP treatment compared to the control group. Masson staining revealed no significant difference in collagen content between the treatment and control groups (Fig. 1D–G).
In conclusion, administering 10 mg/kg of MTP once daily by gavage to LDLR–/– mice attenuated lesions without toxic effects on the mice.
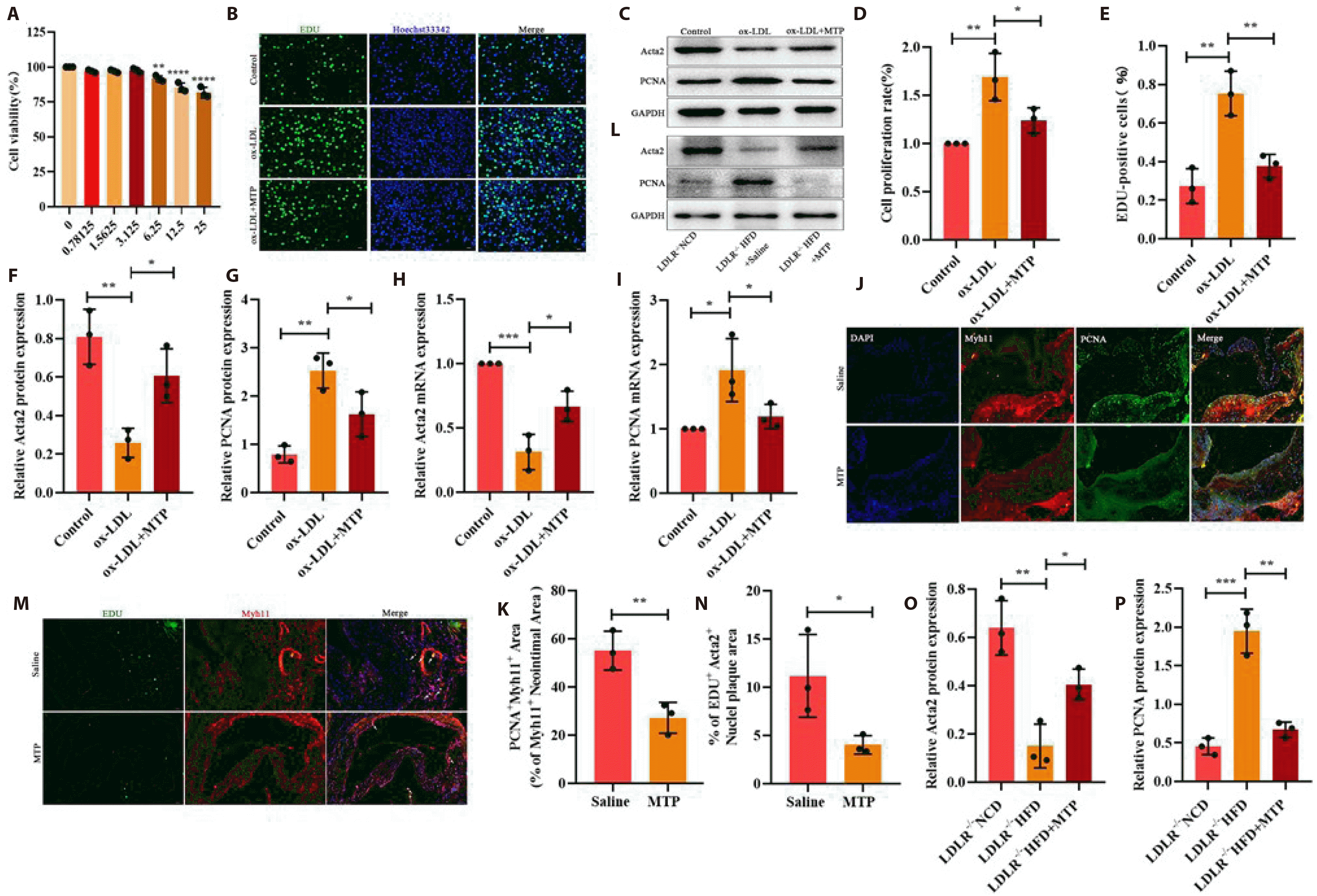
To determine the effect of MTP on the proliferation of VSMCs, we first prepared various concentrations of MTP for treatment over 72 h. CCK-8 assay results revealed that concentrations between 6.25–25 µm were toxic, whereas 0.78125–3.125 µm showed no such effect compared to the control group (Fig. 2A). Consequently, 3.125 µm MTP was chosen for further experiments.
To evaluate the influence of MTP on VSMC proliferation in vitro, MOVAS cells were co-incubated with ox-LDL (80 mg/l) and MTP (3.125 µm) for 72 h. The MTP-treated group exhibited a reduced proliferation rate compared to the ox-LDL group (Fig. 2D). Accordingly, EDU-positive cell staining also showed fewer EDU-positive cells in the MTP group (Fig. 2B, E).
Proliferative cell nuclear antigen (PCNA) and α-smooth muscle actin (α-SMA) are key VSMC markers. A phenotype switches in VSMCs, from contractile to synthetic, leads to decreased α-SMA and increased PCNA levels. This was assessed in MOVAS using WB, showing reduced PCNA and α-SMA levels in the MTP group (Fig. 2C, F, G). Similarly, phenotypic transition and proliferation-related proteins in aortic samples were lower in the MTP-treated group (Fig. 2L, O, P). RT-qPCR analysis validated these findings, showing decreased mRNA levels of PCNA and α-SMA in MTP-exposed MOVAS (Fig. 2H, I).
To further confirm the effect of MTP on VSMC proliferation, double immunofluorescence staining for MYH11 and PCNA was conducted in the aortic roots of LDLR–/– mice treated with MTP. We noticed fewer MYH11+PCNA+ regions in the MTP group (Fig. 2J, K). In vivo EDU labeling in LDLR–/– mice presented inhibited VSMC proliferation in the treatment group (Fig. 2M, N).
In summary, MTP delayed the VSMC phenotypic switching and reduced their proliferation, thereby slowing atherosclerosis progression.
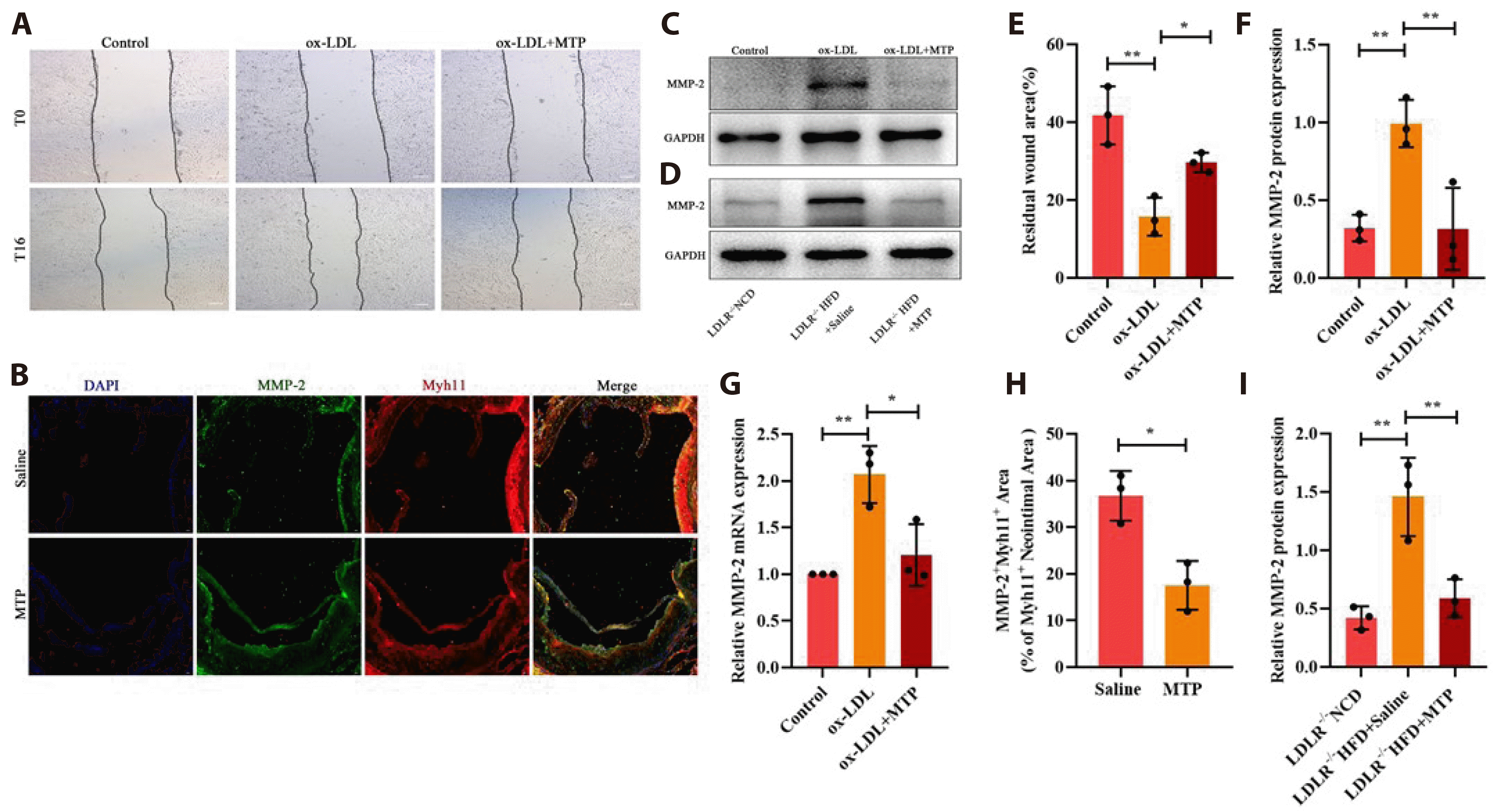
To investigate the effect of MTP on VSMC migration, we observed cell migration in the MTP-treated group using a scratch assay. Results confirmed the increased migration of MOVAS cells exposed to ox-LDL, while it was impaired in the MTP-treated group (Fig. 3A, E). Matrix metalloproteinase-2 (MMP-2) is a marker for VSMC migration. We detected MMP-2 protein expression in MOVAS cells using WB and found a significant reduction in MMP-2 level post-MTP treatment (Fig. 3C, F). RT-qPCR results also validated this observation (Fig. 3G).
We next performed double immunofluorescence staining for MYH11 and MMP-2 on aortic roots of LDLR–/– mice fed with saline or MTP. Quantitative staining analysis showed a significant reduction in the MYH11+MMP-2+ region in the aortic intima of the MTP group compared to control mice (Fig. 3B, H). Additionally, WB demonstrated reduced expression of migration-related proteins in the aortic total proteins of the MTP-treated group (Fig. 3D, I).
In conclusion, these results suggested that dietary MTP may reduce atherosclerosis by decreasing VSMC migration.
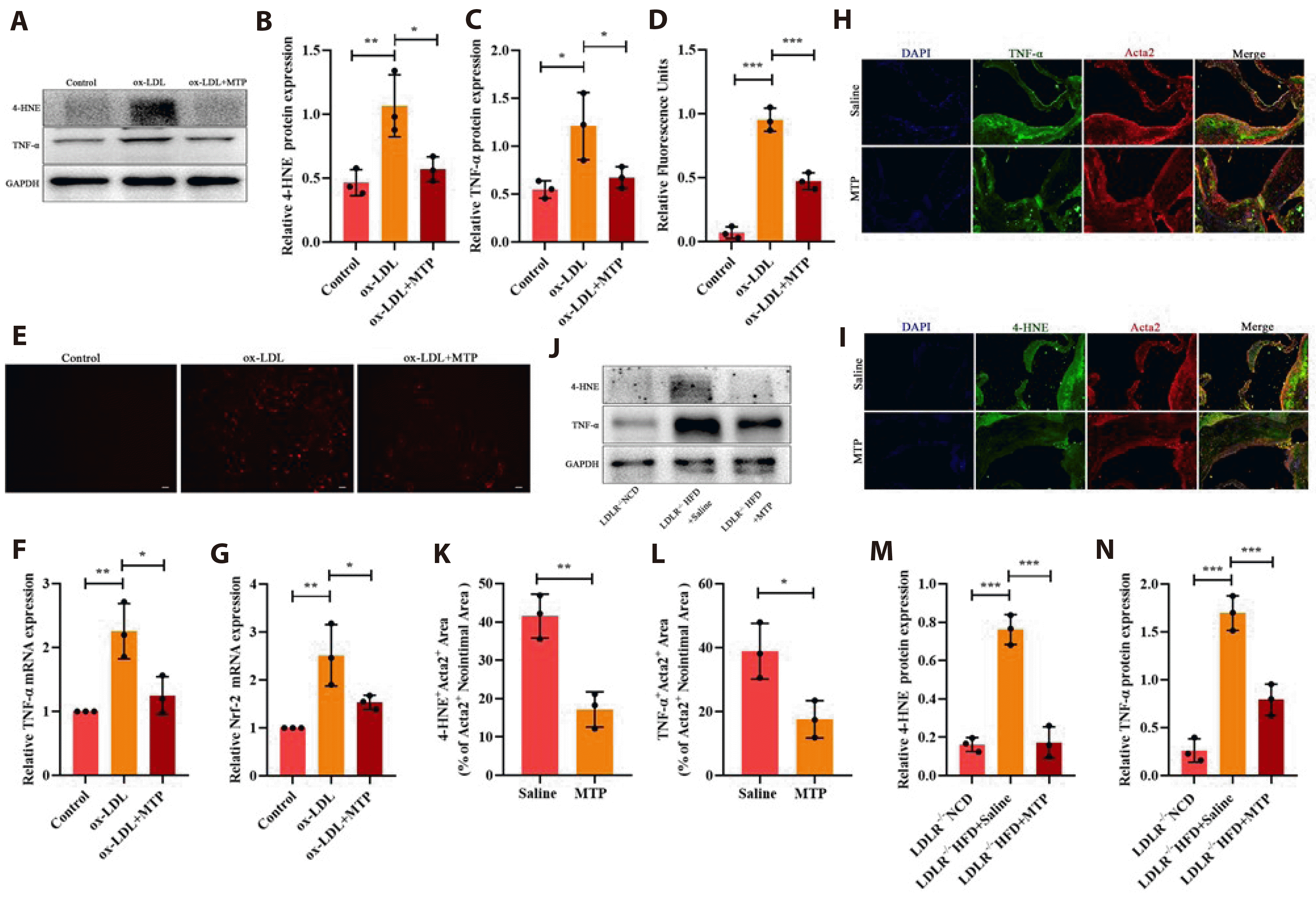
To determine if MTP affects inflammation and oxidative stress levels in VSMCs, we studied its effect both in vivo and in vitro. Inflammation and oxidative stress stimulate VSMC proliferation and migration, contributing to intra-arterial plaque formation and atherosclerosis development. We tested the inflammatory marker TNF-α and the oxidative stress marker 4-HNE. High expression levels of TNF-α and 4-HNE in ox-LDL-induced VSMCs were detected using WB, while both of these markers significantly decreased post-MTP treatment (Fig. 4A–C). This observation was also consistent with RT-qPCR results (Fig. 4F, G). ROS levels, indicated by red cell fluorescence, were significantly lower in the MTP group (Fig. 4D, E).
Consistent with in vitro findings, we performed double immunofluorescence staining for inflammation and oxidative stress markers in mice. α-SMA+ 4-HNE+ and α-SMA+ TNF-α+ regions in the aortic intima were notably reduced in the MTP group (Fig. 4H, I, K, L). WB analysis of mouse aortas showed significant reductions in 4-HNE and TNF-α protein expression levels after MTP treatment (Fig. 4J, M, N).
In conclusion, MTP may mitigate VSMC proliferation and migration via inflammatory oxidative stress pathways, thereby producing anti-atherosclerotic benefits.
To evaluate the specific molecular mechanism of MTP against atherosclerosis, we conducted the following experimental studies. Stimulation by inflammatory factors and excessive ROS leads to abnormal proliferation and migration of VSMCs, thus aggravating atherosclerosis. The NF-κB/AP-1 signaling pathway is known to regulate the inflammatory response and the level of oxidative stress. Therefore, we determined the protein levels of NF-κB, P-NF-κB, AP-1, and P-AP-1 in vivo and in vitro, respectively. As shown in Fig. 5, both ox-LDL-induced VSMCs and HFD LDLR–/– mice exhibited the upregulation of P-NF-κB and P-AP-1. However, MTP treatment significantly reduced the levels of P-NF-κB and P-AP-1. Notably, the total NF-κB and AP-1 protein amounts were not statistically different.
In summary, MTP exerts anti-atherosclerotic effects by reducing the levels of inflammation and oxidative stress through the NF-κB/AP-1 signaling pathway, thereby inhibiting the proliferation and migration of VSMCs.
In the present study, we induced VSMCs using ox-LDL and fed a HFD to LDLR–/– mice on a C57 background. This resulted in an inflammatory response and oxidative stress. After MTP treatment, reductions in plaque area and necrotic core were observed, accompanied by the inhibition of VSMC proliferation and migration. These effects were achieved through the attenuation of inflammation and oxidative stress, ultimately alleviating the progression of atherosclerosis.
Our findings indicate that MTP reduced the proliferation and migration of VSMCs, thereby exerting an anti-atherosclerotic effect, as illustrated below. To evaluate the size of atherosclerotic lesions, we first used arterial plaques with necrotic cores as an index. Pathological staining of the aortic roots of LDLR–/– mice was performed, and quantitative analysis results showed a significant reduction in plaque area and necrotic cores in mice fed MTP (Fig. 1A–G). This indicates that MTP treatment reduced atherosclerotic lesion size. Second, MTP inhibited VSMC proliferation. We also used the EDU assay to determine the cell proliferation level and found a significant reduction in the EDU-positive cells in the MTP-treated group (Fig. 2B). PCNA and α-SMA, markers of VSMC proliferation and phenotypic transformation, were examined in vitro. WB and qRT-PCR experiments revealed that MTP reversed the high levels of these markers in the atherosclerosis model group (Fig. 2C, F–I). Immunofluorescence co-staining and tissue EDU assays further validated the effect of MTP on VSMC proliferation in LDLR–/– mice. Quantitative analysis showed a significant reduction in the MYH11+ PCNA region in the aortic intima of the MTP group (Fig. 2J, M). Thus, we confirmed that MTP significantly inhibited VSMC proliferation and resisted atherosclerosis. Third, MTP also reduced the migratory capacity of VSMC. To study this effect, we used wound healing assays to test the migration ability of ox-LDL and MTP-treated cells. The results showed a significant decrease in the wound healing ability of cells exposed to MTP compared to those induced by ox-LDL (Fig. 3A). Additionally, WB and qRT-PCR experiments were conducted to examine the levels of MMP-2, a migration marker, in vivo and in vitro. We found that MMP-2 levels significantly decreased after MTP treatment (Fig. 3C). Immunofluorescence co-staining of MYH11 and MMP-2 in the aortic root of LDLR–/– mice further supported these findings. The quantitative results showed a significant reduction in the MYH11+MMP-2+ area in the aortic intima of the MTP group (Fig. 3B). Therefore, we concluded that MTP inhibited VSMC migration and alleviated atherosclerosis development. Fourth, MTP also reduced inflammatory response and oxidative stress levels in VSMC. We measured the protein and mRNA levels of TNF-α and 4-HNE, markers of inflammation and oxidative stress, respectively. We showed that MTP treatment reduced the expressions of these markers (Fig. 4A–C, F, G). Furthermore, fluorescence co-staining of α-SMA with TNF-α or 4-HNE and ROS activity assays verified the effects of MTP on inflammation and oxidative stress both in vivo and in vitro. The results showed significant reductions in the α-SMA+ 4-HNE+ and α-SMA+ TNF-α+ regions in the aortic intima of the MTP-treated group (Fig. 4H, I). The ROS activity assay also indicated a notable decrease in ROS production in MTP-treated VSMCs (Fig. 4E). Thus, we demonstrated that exposure to MTP significantly reduced inflammatory responses and oxidative stress levels. In summary, MTP alleviates the development of atherosclerosis by reducing inflammatory responses and oxidative stress and inhibiting VSMC proliferation and migration.
MTP, an iridoid compound extracted from the root of Morindae officinalis, possesses pharmacological activities such as anti-apoptotic, anti-inflammatory, antioxidant, and anti-arthritic [17]. Additionally, studies have reported that MTP is beneficial in treating cardiovascular diseases. For instance, it exerts anti-apoptotic and antioxidant effects, attenuates endothelial dysfunction, and promotes angiogenesis in tert-butyl peroxide-induced oxidative stress and apoptosis in bone marrow-derived endothelial progenitor cells [10]. MTP also reduces the expression of inflammatory factors like iNOS, COX-2, TNF-α, and IL-1β in LPS-induced macrophages by inhibiting NF-κB activity [15]. Furthermore, it attenuates myocardial pathologic damage, improves cardiac dysfunction, reduces ventricular fibrillation frequency, and exerts cardioprotective effects in cardiotoxicity model mice [12]. Our results demonstrate that MTP counters atherosclerosis by inhibiting the proliferation and migration of VSMCs. This process likely occurs by resisting inflammation and oxidative stress, but the specific regulatory mechanisms remain unclear.
NF-κB, an important transcription factor is activated by various stimuli. Once activated, it enters the nucleus to regulate genes involved in cellular activities like pro-inflammatory factors, transcription factors, and cell adhesion molecules [18-20]. AP-1, regulated by NF-κB, is a key transcription factor in cardiovascular diseases [21]. The AP-1 complex, mainly composed of JUN, FOS, ATF, and JDP members [22,23], is activated when c-jun and c-fos proteins are stimulated by upstream kinases like p38 MAPK, ERK, and JNKs. This activation subsequently regulates target genes and participates in pathological processes [5]. Activated AP-1 promotes the differentiation, proliferation, and migration of VSMCs [24-27]. Other drugs treating related diseases, particularly cardiovascular diseases, also target this signaling pathway. For instance, Kim et al. [28] showed that Koreanaside A downregulated the inflammatory response in LPS-induced macrophages and DSS-induced colitis mice by inhibiting AP-1 and NF-κB. Ma et al. [29] indicated that saxagliptin inhibited ox-LDL-induced monocyte-endothelial cell adhesion and improved endothelial dysfunction by regulating NF-κB and AP-1 activities, exerting vasoprotective effects. Additionally, candesartan was shown to ameliorate acute myocardial infarction injury by modulating NF-κB, AP-1 [30]. Co-activation of NF-κB and AP-1 regulates inflammatory responses and oxidative stress in other diseases. For example, TonEBP was shown to inhibit expressions of pro-inflammatory factors and neuroinflammation by modulating NF-κB/AP-1 activity [31]. Ahn et al. [32] demonstrated that necrotic cells-induced activation of NF-κB and AP-1 leads to IL-8 upregulation, promoting migration and invasion of glioblastoma multiforme cells. Previous studies have shown that MTP protects human umbilical vein endothelial cells against hydrogen peroxide-induced inflammatory responses, oxidative stress, and apoptosis by mediating the NF-κB/AP-1 signaling pathway [33]. Our data confirm that, both in vivo and in vitro, P-NF-κB and P-AP-1 expression levels were significantly decreased after MTP treatment (Fig. 5). Therefore, MTP reduces the development of atherosclerosis by modulating NF-κB/AP-1 and reducing inflammation and oxidative stress.
It is worth noting that the development of atherosclerosis is not only related to the proliferation and migration of VSMCs, but also the inflammatory infiltration of macrophages, the adhesion and functional disorder of endothelial cells also play a role in the occurrence and development of atherosclerosis [34-38]. However, some studies have found that VSMC-derived cells account for more than 70% of the total cells in atherosclerotic plaques. Their abnormal proliferation and migration lead to the formation of arterial plaques and initiate the early stage of atherosclerosis [39]. In the late stage, the proliferation and migration of VSMCs can stabilize the plaque and prevent plaque rupture [4-6]. Given the importance of VSMC in all stages of atherosclerosis, it is necessary to study the specific molecular mechanisms of VSMC phenotypic conversion to provide new treatment ideas for preventing atherosclerosis. It is worth noting that previous studies have reported that MTP inhibits the inflammatory infiltration of macrophages, the expression of pro-inflammatory factors, and reduces the occurrence of vascular diseases induced by endothelial damage through anti-oxidative stress and autophagy signaling pathways [7]. Therefore, this study mainly explores the effects of MTP on VSMCs. However, considering the important role of macrophages and endothelial cells in the formation of atherosclerosis, it is still valuable to further study the role of MTP on these cell types.
Our results demonstrated that MTP reduced inflammation and oxidative stress in VSMCs induced by ox-LDL, as well as in HFD LDLR–/– mice. MTP inhibited VSMC proliferation and migration by mediating the NF-κB/AP-1 pathway. Due to the lack of research on MTP, its clinical pharmacological value has yet to be further studied and has not yet been applied in clinical practice. However, it cannot be denied that its powerful pharmacological activity has been proven to be a potential therapeutic drug for cardiovascular diseases [40]. Meanwhile, we will enhance its bioavailability and targeted therapy, so as to realize its clinical research value.
In summary, our data suggest that whether in vitro or in vivo, MTP can attenuate inflammatory response and oxidative stress levels in VSMC, inhibiting their proliferation and migration, thus exerting anti-atherosclerotic properties.
Supplementary data including one figure can be found with this article online at https://doi.org/10.4196/kjpp.24.352
REFERENCES
1. Zhu J, Liu B, Wang Z, Wang D, Ni H, Zhang L, Wang Y. 2019; Exosomes from nicotine-stimulated macrophages accelerate atherosclerosis through miR-21-3p/PTEN-mediated VSMC migration and proliferation. Theranostics. 9:6901–6919. DOI: 10.7150/thno.37357. PMID: 31660076. PMCID: PMC6815950.

2. Ding H, Pan Q, Qian L, Hu C. 2022; Differentially expressed mRNAs and their upstream miR-491-5p in patients with coronary atherosclerosis as well as the function of miR-491-5p in vascular smooth muscle cells. Korean J Physiol Pharmacol. 26:183–193. DOI: 10.4196/kjpp.2022.26.3.183. PMID: 35477546. PMCID: PMC9046892.

3. Liu YX, Yuan PZ, Wu JH, Hu B. 2021; Lipid accumulation and novel insight into vascular smooth muscle cells in atherosclerosis. J Mol Med (Berl). 99:1511–1526. DOI: 10.1007/s00109-021-02109-8. PMID: 34345929.

4. Farina FM, Serio S, Hall IF, Zani S, Cassanmagnago GA, Climent M, Civilini E, Condorelli G, Quintavalle M, Elia L. 2022; The epigenetic enzyme DOT1L orchestrates vascular smooth muscle cell-monocyte crosstalk and protects against atherosclerosis via the NF-κB pathway. Eur Heart J. 43:4562–4576. DOI: 10.1093/eurheartj/ehac097. PMID: 35292818.

5. Grootaert MOJ, Bennett MR. 2021; Vascular smooth muscle cells in atherosclerosis: time for a re-assessment. Cardiovasc Res. 117:2326–2339. DOI: 10.1093/cvr/cvab046. PMID: 33576407. PMCID: PMC8479803.

6. Bi X, Du C, Wang X, Wang XY, Han W, Wang Y, Qiao Y, Zhu Y, Ran L, Liu Y, Xiong J, Huang Y, Liu M, Liu C, Zeng C, Wang J, Yang K, Zhao J. 2021; Mitochondrial damage-induced innate immune activation in vascular smooth muscle cells promotes chronic kidney disease-associated plaque vulnerability. Adv Sci (Weinh). 8:2002738. DOI: 10.1002/advs.202002738. PMID: 33717842. PMCID: PMC7927614.

7. Kim JW, Kim JY, Bae HE, Kim CD. 2024; Biophysically stressed vascular smooth muscle cells express MCP-1viaa PDGFR-β-HMGB1 signaling pathway. Korean J Physiol Pharmacol. 28:449–456. DOI: 10.4196/kjpp.2024.28.5.449. PMID: 39198225. PMCID: PMC11361998.

8. Zhang JH, Xin HL, Xu YM, Shen Y, He YQ, Lin B, Song HT, Yang HY, Qin LP, Zhang QY, Du J. Hsien-Yeh. Juan-Liu. 2018; Morinda officinalis How. - A comprehensive review of traditional uses, phytochemistry and pharmacology. J Ethnopharmacol. 213:230–255. DOI: 10.1016/j.jep.2017.10.028. PMID: 29126988.

9. Zhang Q, Hu S, He Y, Song Z, Shen Y, Zhao Z, Zhang Q, Qin L, Zhang Q. 2022; Monotropein protects against inflammatory bone loss and suppresses osteoclast formation and bone resorption by inhibiting NFATc1 via NF-κB and Akt/GSK-3β pathway. Nutrients. 14:3978. DOI: 10.3390/nu14193978. PMID: 36235631. PMCID: PMC9571677.

10. Shi Y, Liu XY, Jiang YP, Zhang JB, Zhang QY, Wang NN, Xin HL. 2020; Monotropein attenuates oxidative stress via Akt/mTOR-mediated autophagy in osteoblast cells. Biomed Pharmacother. 121:109566. DOI: 10.1016/j.biopha.2019.109566. PMID: 31698268.

11. Wang C, Mao C, Lou Y, Xu J, Wang Q, Zhang Z, Tang Q, Zhang X, Xu H, Feng Y. 2018; Monotropein promotes angiogenesis and inhibits oxidative stress-induced autophagy in endothelial progenitor cells to accelerate wound healing. J Cell Mol Med. 22:1583–1600. Erratum in: J Cell Mol Med. 2021;25:10322-10325. DOI: 10.1111/jcmm.13434. PMID: 29278309. PMCID: PMC5824424.

12. Fang Z, Wei W, Jiang X. 2023; Monotropein attenuates doxorubicin-induced oxidative stress, inflammation, and arrhythmia via the AKT signal pathway. Biochem Biophys Res Commun. 638:14–22. DOI: 10.1016/j.bbrc.2022.11.058. PMID: 36436337.

13. Wu M, Lai H, Peng W, Zhou X, Zhu L, Tu H, Yuan K, Yang Z. 2023; Monotropein: a comprehensive review of biosynthesis, physicochemical properties, pharmacokinetics, and pharmacology. Front Pharmacol. 14:1109940. DOI: 10.3389/fphar.2023.1109940. PMID: 36937894. PMCID: PMC10017856.

14. Niu N, Xu S, Xu Y, Little PJ, Jin ZG. 2019; Targeting mechanosensitive transcription factors in atherosclerosis. Trends Pharmacol Sci. 40:253–266. DOI: 10.1016/j.tips.2019.02.004. PMID: 30826122. PMCID: PMC6433497.

15. Hseu YC, Senthil Kumar KJ, Chen CS, Cho HJ, Lin SW, Shen PC, Lin CW, Lu FJ, Yang HL. 2014; Humic acid in drinking well water induces inflammation through reactive oxygen species generation and activation of nuclear factor-κB/activator protein-1 signaling pathways: a possible role in atherosclerosis. Toxicol Appl Pharmacol. 274:249–262. DOI: 10.1016/j.taap.2013.11.002. PMID: 24239652.

16. Shin JS, Yun KJ, Chung KS, Seo KH, Park HJ, Cho YW, Baek NI, Jang D, Lee KT. 2013; Monotropein isolated from the roots of Morinda officinalis ameliorates proinflammatory mediators in RAW 264.7 macrophages and dextran sulfate sodium (DSS)-induced colitis via NF-κB inactivation. Food Chem Toxicol. 53:263–271. DOI: 10.1016/j.fct.2012.12.013. PMID: 23261679.

17. Gong Y, Wang J. 2023; Monotropein alleviates sepsis-elicited acute lung injury via the NF-κB pathway. J Pharm Pharmacol. 75:1249–1258. DOI: 10.1093/jpp/rgad051. PMID: 37279779.

18. Xia L, Xie H, Yu Y, Zhou H, Wang T, Yan J. 2016; The effects of NF-κB and c-Jun/AP-1 on the expression of prothrombotic and proinflammatory molecules induced by anti-β2GPI in mouse. PLoS One. 11:e0147958. DOI: 10.1371/journal.pone.0147958. PMID: 26829121. PMCID: PMC4735462.

19. Yin L, Shi C, Zhang Z, Wang W, Li M. 2021; Formosanin C attenuates lipopolysaccharide-induced inflammation through nuclear factor-κB inhibition in macrophages. Korean J Physiol Pharmacol. 25:395–401. DOI: 10.4196/kjpp.2021.25.5.395. PMID: 34448457. PMCID: PMC8405437.

20. Barreca MM, Alessandro R, Corrado C. 2023; Effects of flavonoids on cancer, cardiovascular and neurodegenerative diseases: role of NF-κB signaling pathway. Int J Mol Sci. 24:9236. DOI: 10.3390/ijms24119236. PMID: 37298188. PMCID: PMC10252664.

21. Ji Z, He L, Regev A, Struhl K. 2019; Inflammatory regulatory network mediated by the joint action of NF-kB, STAT3, and AP-1 factors is involved in many human cancers. Proc Natl Acad Sci U S A. 116:9453–9462. DOI: 10.1073/pnas.1821068116. PMID: 30910960. PMCID: PMC6511065.

22. Yoshitomi Y, Ikeda T, Saito-Takatsuji H, Yonekura H. 2021; Emerging role of AP-1 transcription factor JunB in angiogenesis and vascular development. Int J Mol Sci. 22:2804. DOI: 10.3390/ijms22062804. PMID: 33802099. PMCID: PMC8000613.

23. Nguyen HT, Najih M, Martin LJ. 2021; The AP-1 family of transcription factors are important regulators of gene expression within Leydig cells. Endocrine. 74:498–507. DOI: 10.1007/s12020-021-02888-7. PMID: 34599696.

24. Sun D, Zhang M, Li Y, Mei S, Qin J, Yan J. 2019; c-Jun/Ap-1 is upregulated in an Ang II-induced abdominal aortic aneurysm formation model and mediates Chop expression in mouse aortic smooth muscle cells. Mol Med Rep. 19:3459–3468. DOI: 10.3892/mmr.2019.10017. PMID: 30864718. PMCID: PMC6472129.

25. Ji R, Gu Y, Zhang J, Gao C, Gao W, Zang X, Zhao Y. 2020; TRIM7 promotes proliferation and migration of vascular smooth muscle cells in atherosclerosis through activating c-Jun/AP-1. IUBMB Life. 72:247–258. DOI: 10.1002/iub.2181. PMID: 31625258.

26. Sozen E, Karademir B, Yazgan B, Bozaykut P, Ozer NK. 2014; Potential role of proteasome on c-jun related signaling in hypercholesterolemia induced atherosclerosis. Redox Biol. 2:732–738. DOI: 10.1016/j.redox.2014.02.007. PMID: 25009774. PMCID: PMC4085352.

27. Zhang HW, Zhang T, Shen BZ, Liu M, Liu JR. 2012; Toxicological insight from AP-1 silencing study on proliferation, migration, and dedifferentiation of rat vascular smooth muscle cell. Cardiovasc Toxicol. 12:25–38. DOI: 10.1007/s12012-011-9135-x. PMID: 21818553.

28. Kim TW, Shin JS, Chung KS, Lee YG, Baek NI, Lee KT. 2019; Anti-inflammatory mechanisms of koreanaside A, a lignan isolated from the flower ofForsythia koreana, against LPS-induced macrophage activation and DSS-induced colitis mice: the crucial role of AP-1, NF-κB, and JAK/STAT signaling. Cells. 8:1163. DOI: 10.3390/cells8101163. PMID: 31569788. PMCID: PMC6829247.

29. Ma S, Bai Z, Wu H, Wang W. 2019; The DPP-4 inhibitor saxagliptin ameliorates ox-LDL-induced endothelial dysfunction by regulating AP-1 and NF-κB. Eur J Pharmacol. 851:186–193. DOI: 10.1016/j.ejphar.2019.01.008. PMID: 30639312.

30. Lin X, Wu M, Liu B, Wang J, Guan G, Ma A, Zhang Y. 2015; Candesartan ameliorates acute myocardial infarctioninrats through inducible nitric oxide synthase, nuclearfactor-κB, monocyte chemoattractant protein-1, activatorprotein-1 and restoration of heat shock protein 72. Mol Med Rep. 12:8193–8200. DOI: 10.3892/mmr.2015.4432. PMID: 26499133.

31. Jeong GW, Lee HH, Lee-Kwon W, Kwon HM. 2020; Microglial TonEBP mediates LPS-induced inflammation and memory loss as transcriptional cofactor for NF-κB and AP-1. J Neuroinflammation. 17:372. DOI: 10.1186/s12974-020-02007-9. PMID: 33292328. PMCID: PMC7722447.

32. Ahn SH, Park H, Ahn YH, Kim S, Cho MS, Kang JL, Choi YH. 2016; Necrotic cells influence migration and invasion of glioblastoma via NF-κB/AP-1-mediated IL-8 regulation. Sci Rep. 6:24552. DOI: 10.1038/srep24552. PMID: 27076368. PMCID: PMC4830983.

33. Jiang F, Xu XR, Li WM, Xia K, Wang LF, Yang XC. 2020; Monotropein alleviates H2O2-induced inflammation, oxidative stress and apoptosis via NF-κB/AP-1 signaling. Mol Med Rep. 22:4828–4836. DOI: 10.3892/mmr.2020.11548. PMID: 33173962. PMCID: PMC7646929.

34. Tabas I, Bornfeldt KE. 2016; Macrophage phenotype and function in different stages of atherosclerosis. Circ Res. 118:653–667. DOI: 10.1161/CIRCRESAHA.115.306256. PMID: 26892964. PMCID: PMC4762068.

35. Groh L, Keating ST, Joosten LAB, Netea MG, Riksen NP. 2018; Monocyte and macrophage immunometabolism in atherosclerosis. Semin Immunopathol. 40:203–214. DOI: 10.1007/s00281-017-0656-7. PMID: 28971272. PMCID: PMC5809534.

36. Xue S, Su Z, Liu D. 2023; Immunometabolism and immune response regulate macrophage function in atherosclerosis. Ageing Res Rev. 90:101993. DOI: 10.1016/j.arr.2023.101993. PMID: 37379970.

37. Gimbrone MA Jr, García-Cardeña G. 2016; Endothelial cell dysfunction and the pathobiology of atherosclerosis. Circ Res. 118:620–636. DOI: 10.1161/CIRCRESAHA.115.306301. PMID: 26892962. PMCID: PMC4762052.

38. Bu LL, Yuan HH, Xie LL, Guo MH, Liao DF, Zheng XL. 2023; New dawn for atherosclerosis: vascular endothelial cell senescence and death. Int J Mol Sci. 24:15160. DOI: 10.3390/ijms242015160. PMID: 37894840. PMCID: PMC10606899.

39. Frismantiene A, Philippova M, Erne P, Resink TJ. 2018; Smooth muscle cell-driven vascular diseases and molecular mechanisms of VSMC plasticity. Cell Signal. 52:48–64. DOI: 10.1016/j.cellsig.2018.08.019. PMID: 30172025.

40. Shen Y, Zhang Q, Wu YB, He YQ, Han T, Zhang JH, Zhao L, Hsu HY, Song HT, Lin B, Xin HL, Qi YP, Zhang QY. 2018; Pharmacokinetics and tissue distribution of monotropein and deacetyl asperulosidic acid after oral administration of extracts from Morinda officinalis root in rats. BMC Complement Altern Med. 18:288. DOI: 10.1186/s12906-018-2351-1. PMID: 30355303. PMCID: PMC6201592.

Fig. 1
Analysis of aortic plaques in mice.
(A) Diagram of experimental design. (B, C) Sudan 4 staining of mouse and quantitative analysis. Scale bar, 1 cm. (D–G) H&E and Masson staining of mouse aortic roots and quantitative analysis; scale bar, 50 µm. The black arrow indicates the necrotic cores. 3 male mice were used in this experiment. Bar graphs are mean ± SEM, statistical significance *p < 0.05, **p < 0.01, ***p < 0.001, nsp < 0.05. HFD, high-fat diet; MTP, monotropein.
Fig. 2
Monotropein effect on vascular smooth muscle cell proliferation.
(A) CCK-8 assay was conducted to assess the effect of different concentrations of monotropein on vascular smooth muscle cell viability. n = 3 independent experiments. (B) EDU assay to determine the proliferation of vascular smooth muscle cells; scale bar, 100 µm. n = 3 independent experiments. (C) Protein levels of PCNA, α-SMA in cells. n = 3 independent experiments. (D) Calculation of proliferation rate of vascular smooth muscle cells. (E) Quantitative analysis of EDU in vascular smooth muscle cells. (F, G) Quantitative analysis of PCNA and α-SMA. (H, I) Quantification of PCNA and Acta2 expressions by qPCR. (J, K) Immunofluorescence staining of mouse aortic root and quantitative analysis of arterial plaques with PCNA (green) and Myh11 (red). Scale bar, 50 µm. n = 3 independent experiments. (L) Expressions of PCNA and Acta2 in the aorta. n = 3 independent experiments. (M, N) EDU proliferation staining and quantification of mouse aorta; scale bar, 50 µm. n = 3 independent experiments. (O, P) Quantitative analysis of PCNA and Acta2 expressions in the aorta. Bar graphs depict mean ± SEM; one-way ANOVA *p < 0.05, **p < 0.01, ***p < 0.001, ****p < 0.0001. PCNA, proliferative cell nuclear antigen; α-SMA, α-smooth muscle actin; ox-LDL, oxidized low density lipoprotein; HFD, high-fat diet; MTP, monotropein; NCD, normal diet.
Fig. 3
Monotropein effect on vascular smooth muscle cell migration.
(A) Scratch experiment. Scale bar, 100 µm. n = 3 independent experiments. (B) Immunofluorescence co-staining of mouse aortic roots. The green color in the plaque represents MMP-2, red color represents Myh11. Scale bar, 50 µm. n = 3 independent experiments. (C) MMP-2 protein level in cells. n = 3 independent experiments. (D) Expression of MMP-2 in mouse aorta. n = 3 independent experiments. (E) Blank area statistics of scratch experiments. (F, G) Quantitative analysis of MMP-2 mRNA levels in cells. (H) Quantitative analysis of immunofluorescence staining in mouse aortic roots. (I) Quantitative analysis of MMP-2 protein levels in mouse aorta. Bar graphs depict mean ± SEM; one-way ANOVA *p < 0.05, **p < 0.01. MMP-2, matrix metalloproteinase-2; ox-LDL, oxidized low density lipoprotein; HFD, high-fat diet; MTP, monotropein; NCD, normal diet.
Fig. 4
Effect of monotropein on inflammation and oxidative stress in vascular smooth muscle cells.
(A–C) Protein levels of TNF-α and 4-HNE in cells and quantitative analysis. n = 3 independent experiments. (D, E) Measurement of ROS activity in cells and quantitative analysis. Scale bar, 100 µm. n = 3 independent experiments. (F, G) mRNA expression levels of TNF-α and 4-HNE in cells and quantitative analysis. (H, I) Immunofluorescence staining of mouse aortic root. Green fluorescence in plaques denotes TNF-α and 4-HNE, and the red fluorescence presents Acta2. Scale bar, 50 µm. n = 3 independent experiments. (J) Protein levels of TNF-α and 4-HNE in mouse aorta. n = 3 independent experiments. (K, L) Quantitative analysis of immunofluorescence staining. (M, N) Quantitative analysis of protein levels of TNF-α and 4-HNE in mouse aorta. Bar graphs depict mean ± SEM; one-way ANOVA *p < 0.05, **p < 0.01, ***p < 0.001. ROS, reactive oxygen species; ox-LDL, oxidized low density lipoprotein; HFD, high-fat diet; MTP, monotropein; NCD, normal diet.
Fig. 5
Effect of monotropein on NF-
κB and AP-1 activities. (A–E) NF-κB, P-NF-κB, AP-1, P-AP-1 protein levels in cells and quantification. n = 3 independent experiments. (F–J) NF-κB, P-NF-κB, AP-1, and P-AP-1 protein levels and quantification in mouse aorta. n = 3 independent experiments. Bar graphs depict mean ± SEM; one-way ANOVA *p < 0.05, **p < 0.01, ***p < 0.001, nsp < 0.05. ox-LDL, oxidized low density lipoprotein; HFD, high-fat diet; MTP, monotropein; NCD, normal diet.



PDF
Citation
Print


XML Download