Abstract
Dry eye disease (DED) is a complicated disorder that impacts ocular surface and tear-film stability. Inflammation has recently been reported as the core mechanism and main therapeutic target of DED. Although anti-inflammatory drugs have been developed, they still have limited efficacy and various side effects. Recent reports have suggested that kinase inhibitors are beneficial for relieving inflammation. Therefore, this study aimed to investigate the anti-inflammatory effects of LCB 03-0110, a multi-tyrosine kinase inhibitor, on representative cell-based models (HCE-2 and Th17 cells) of DED. While tacrolimus and tofacitinib, two different anti-inflammatory drugs that have entered clinical trials for DED treatment, did not induce any anti-inflammatory responses in HCE-2 cells, LCB 03-0110 significantly suppressed the phosphorylation of P38 and ERK and reduced the expression levels of IL-6 and IL-8 in HCE-2 cells treated with either LPS or poly(I:C). Moreover, LCB 03-0110 notably decreased the expression level of IL-17A in Th17 cells in a dose-dependent manner, whereas tofacitinib promoted IL-17A production at low concentrations but inhibited its expression at concentrations greater than 1 μM. In addition, LCB 03-0110 was found to be non-toxic to both HCE-2 and Th17 cells. In conclusion, these results suggest that LCB 03-0110 would be a promising drug candidate for the treatment of DED because of its advantages over tacrolimus and tofacitinib.
Dry eye disease (DED) is a chronic ocular disease that affects approximately 5 to 50% of the adult population, especially women over the age of 40 years [1]. DED significantly affects personal visual ability and quality of life since this disorder often hinders daily activities, such as writing, reading, driving or working. Inflammation has recently been widely accepted as the core basis of DED [2-5]. Initially, the occurrence of the disease, caused by external stimuli or internal disorders, can lead to an inflammatory cascade, directly activating the MAPK pathway and subsequently stimulating the production of DED-related cytokines and chemokines [3,6-8]. At the same time, adaptive immune cells, such as Th1 and Th17 cells, are activated, and they secrete other pro-inflammatory cytokines to further enhance the immune response [3,6,9,10]. This vicious cycle of inflammation results in continued ocular surface damage and tear-film instability [11].
Recently, the development of anti-inflammatory drugs has been actively carried out as a promising approach for restoring ocular surface health for DED therapy. Cyclosporin A and corticosteroids are common choices for treating DED symptoms [4]. In 2003, the Food and Drug Administration approved cyclosporine A as an immunomodulatory drug for moderate-to-severe DED due to its anti-inflammatory profile and other properties related to controlling DED [12]. This drug, which was originally discovered to be a fungal anti-metabolite that inhibits interleukin (IL)-2 activation, can deactivate lymphocytes and has antiapoptotic effects that improve the recovery of epithelial cells and leukocytes [13]. However, cyclosporine A is difficult to dissolve in topical eye drops due to its low solubility in water [14,15]. On the other hand, corticosteroids have been successfully used to treat several inflammatory diseases, including DED. Numerous topical corticosteroid formulations could be useful for managing inflammatory disorders, and their efficacy in short-term use in treating DED has been shown to be promising in a number of studies [16,17]. However, the complications in their long-term use resulted in serious outcomes, including cataracts, opportunistic infections and ocular hypertension [12]. Due to these limitations, identifying new anti-inflammatory drugs is necessary to manage the disease.
LCB 03-0110 (Fig. 1) has been reported to target DDR/Src family tyrosine kinases and is also known to inhibit multiple other tyrosine kinases such as Btk, Syk, Tie2, FLT1, FLT3, FLT4, EphA3, EphB4, VEGF receptor 2, misshapen/niks-related kinase 1, c-Abl, and RET (rearranged during transfection) [18,19]. Interestingly, most of these tyrosine kinases have been suggested as crucial in the signaling pathways involved in immune responses. Kim et al. [19] reported that it had an anti-angiogenic activity targeting vascular endothelial growth factor receptor-2 and janus kinase (JAK)/signal transducer and activator of transcription 3 (STAT3) signaling. Additionally, topical application of LCB 03-0110 inhibits scar formation in rabbit ears by preventing the accumulation of myofibroblasts and macrophages at the injured site, without delaying the wound healing process [18]. However, studies on the therapeutic potential of LCB 03-0110 for DED have not yet been conducted.
In this study, we aimed to examine the effectiveness of LCB 03-0110 for treating DED through its anti-inflammatory effects, using cellular models and comparing it with tacrolimus and tofacitinib (Fig. 1), two other anti-inflammatory drugs currently in clinical trials for the disease [20-22]. Lipopolysaccharide (LPS)- or poly(I:C)-stimulated human corneal epithelial (HCE-2) cells and IL6/TGF-β1-driven mouse T helper 17 (Th17) cells were employed since both cell types have been reported to be representative in vitro models for DED [3,23]. The phosphorylation of ERK and P38 in HCE-2 cells was assessed by Western blotting, using these phospho-proteins as biomarkers, as previously demonstrated in the cellular model [3]. The expression levels of IL-6, IL-8 in HCE-2 cells and IL-17A in IL6/TGF-β1-driven mouse Th17 cells were evaluated by enzyme-linked immunosorbent assay (ELISA).
C57BL/6 mice (6 weeks old, female) were obtained from Doo-yeol Biotech. These mice were housed in cages under a clean environment at 25°C ± 2°C, 50%–60% humidity and 12 h/12 h light/dark cycles. The food and water were available optionally. The animal experiments were approved by the Institutional Ethics Committee for Animal Care of the Korea Institution of Science and Technology (KIST-IACUC-2023-022-2) and followed the Guide for the Care and Use of Laboratory Animals (Institute of Laboratory Animal Resources, 1996) as adopted and promulgated by the National Institutes of Health. LCB 03-0110 was synthesized as described in our previous study [18]. Tacrolimus and tofacitinib were obtained from LC Laboratories. Keratinocyte serum-free medium (KSFM), fetal bovine serum (FBS) (Gibco), and Roswell Park Memorial Institute (RPMI) medium (Welgene Inc.) were used in this study. HCE-2 cells were obtained from the American Type Culture Collection. Antibodies against P44/P42 MAPK, phospho-P44/P42 MAPK, P38, phospho-P38 and GAPDH were purchased from Cell Signaling Technology. Recombinant mouse TGF-β1, recombinant mouse IL-6, recombinant mouse IL-23, mouse anti-IL-4, and mouse anti-IFN-γ were obtained from R&D Systems. Mouse anti-CD3e and mouse anti-CD28 antibodies were obtained from eBioscience. Fixation/permeabilization solution kits with BD GolgiStop (BD Biosciences), ionomycin and phorbol 12-myristate 13-acetate (Sigma‒Aldrich), trypan blue (Fluka), skim milk (LPS Solution), bovine serum albumin (BSA) (Bovogen), and hyClone penicillin-streptomycin 100x solution (GE Healthcare) were obtained.
HCE-2 cells were cultured in KSFM supplemented with 10% (v/v) FBS, 5 ng/ml epidermal growth factor and 0.05 mg/ml bovine pituitary extract in an incubator under 5% CO2 at 37°C. After reaching confluence, the cells were seeded onto 6-well plates and cultured to approximately 70% confluence. After 8 h of starvation in KSFM, the cells in each well were treated with LCB 03-0110, tacrolimus or tofacitinib at different concentrations (0.3, 1, 3, and 9 µM) in KSFM supplemented with 1% (v/v) FBS for 30 min before being treated with LPS (1 µg/ml) or poly(I:C) (25 µg/ml) for 2 h (phospho-ERK), 3 h (phospho-P38) or 4 h (for IL-6 and IL-8 expression). Total cell lysates were harvested using Laemmli buffer for Western blotting, and the supernatant was collected to assess the levels of secreted cytokines.
The isolation of naïve CD4+ T cells from the spleens of the mice followed previous methods [24-26]. In brief, after surgical excision, the spleens were crushed and filtered into single cells in a cold buffer containing phosphate-buffered saline supplemented with 2% FBS by using a pair of sterile frosted glass slides. The red blood cells were removed by lysing with ammonium chloride-based red blood cell lysis buffer. Then, the suspension was centrifuged at 1,500 rpm for 5 min, filtered again and resuspended. Finally, CD4+ naïve T cells were isolated via magnetic-activated cell sorting following the manufacturer’s protocol (EasySep; STEMCELL Technologies).
Naïve CD4+ T cells (1.0 × 106 cells/ml) were cultured in RPMI supplemented with 10% FBS and 1% penicillin/streptomycin and incubated in 5% CO2 at 37°C. The cells were stimulated with plate-coated anti-CD3 at 2.5 µg/ml and anti-CD28 at 1.5 µg/ml (control) in combination with Th17-inducing cytokines, including TGF-β1 (5 ng/ml), IL-6 (40 ng/ml), IL-23 (10 ng/ml), anti-IL4 (5 µg/ml), and anti-IFN-γ (5 µg/ml). LCB 03-0110, tacrolimus and tofacitinib were treated at different concentrations (0.003, 0.01, 0.03, 0.1, 1, 3, and 9 µM). The cells were incubated for 4 days before the supernatant was harvested for ELISA.
Cell viability was evaluated using trypan blue. In brief, the cells were cultured on 12-well plates followed by treatment with different concentrations of LCB 03-0110, tacrolimus and tofacitinib for 24 h (HCE-2 cells, concentrations of 0.3, 1, 3, and 9 μM; KSFM + 1% FBS) or 4 days (mouse naïve CD4+ T cells, concentrations of 0.003, 0.01, 0.03, 0.1, 1, 3, and 9 µM; polarizing conditions above). After treatment, the cells were harvested for counting using trypan blue staining.
Equal amounts of total cell lysates were subjected to electrophoresis on a 10% sodium dodecyl sulfate‒polyacrylamide gel and then transferred onto polyvinylidene difluoride membranes (Millipore Corporation). The membranes were blocked with 5% (v/v) BSA (phospho-P44/P42 and phospho-P38) or 5% (v/v) skim milk (P44/P42, P38, and GAPDH) in TBS-Tween (0.1%) buffer before being incubated overnight with primary antibodies at 4°C. The following sections were washed and then incubated at room temperature with horseradish peroxidase-conjugated secondary antibody from GenDEPOT. Signal detection was performed using a chemiluminescence detection kit (GE Healthcare). The density of the bands was determined by ImageJ software (version 1.52; Fiji).
Enzyme-linked immunosorbent assay (ELISA) kits were used to measure the amount of human IL-6 (Catalog # 88-7066-22, Invitrogen), human IL-8 (Catalog # 88-8086-22, Invitrogen) and mouse IL-17A (Catalog # 88-7371-22, Invitrogen) in the cell culture medium. The procedure was performed following the manufacturer’s recommendations.
The data from triplicate experiments were analyzed and plotted on graphs using OriginPro software version 9.0 (OriginLab Corp.). Statistical analysis for comparisons was performed by using one-way analysis of variance (ANOVA). p-values < 0.01 and < 0.05 were considered to indicate statistical significance. The data are presented as the mean ± SD.
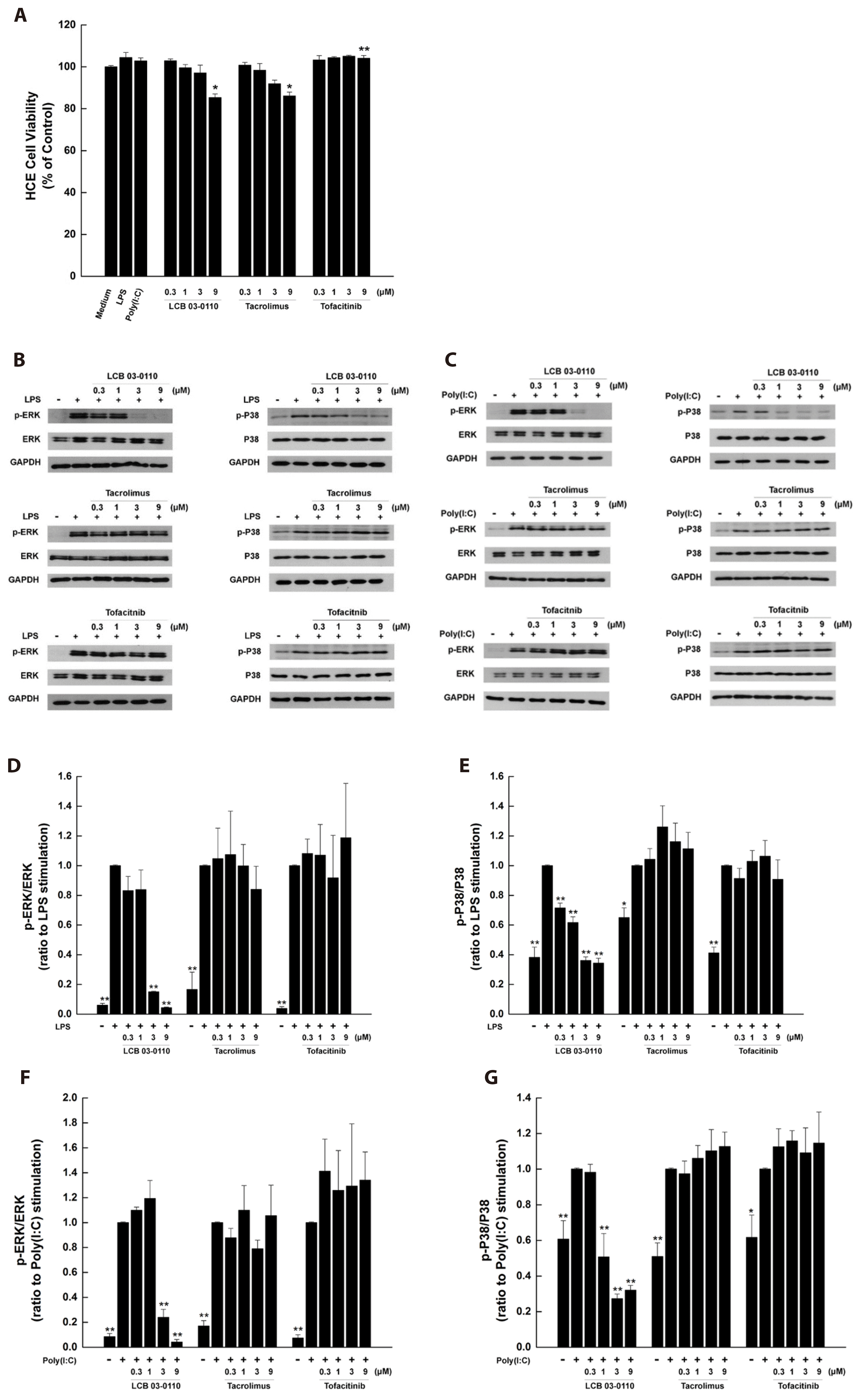
Since understanding the safety profile of potential drug candidates is crucial in drug development, a cell viability assay was conducted to assess the toxic effects of LCB 03-0110, tacrolimus, and tofacitinib on this cellular model [27]. Additionally, cell viability percentages above 80% are considered indicative of non-cytotoxicity according to ISO 10993-5 [28]. As shown in Fig. 2A, LCB 03-0110, tacrolimus, and tofacitinib did not show a detrimental effect on HCE-2 cell viability even at 9 μM, the highest concentration used in this study, where the viability for all the three compounds were significantly more than 80%. This result demonstrated a qualified safety profile for this cellular study.
The core mechanism of DED involves ocular inflammation, in which hyperosmolarity is primarily caused by the evaporation of tears from the exposed ocular area, which then induces a cascade of inflammation in surface epithelial cells to activate MAPKs [6-8]. To investigate the inhibitory effects of LCB 03-0110, tacrolimus and tofacitinib on inflammatory responses in HCE-2 cells, the activation of MAPKs (ERK and P38) in response to LPS or poly(I:C) stimulation in HCE-2 cells was examined via Western blotting. ERK and P38 were phosphorylated in response to LPS treatment, and this phosphorylation of both ERK and P38 was suppressed by LCB 03-0110 in a dose-dependent manner (Fig. 2B). The inhibitory effects of 3 μM to 9 μM LCB 03-0110 on both ERK and P38 were significant. LCB 03-0110 notably decreased both phospho-ERK and phospho-P38 levels to 4.4% and 34.4%, respectively, at 9 μM (Fig. 2D, E). However, neither tacrolimus nor tofacitinib suppressed the phosphorylation of ERK and P38 at the same concentrations (Fig. 2B).
On the other hand, there was also a notable reduction in the level of phospho-ERK upon poly(I:C) stimulation at an LCB 03-0110 concentration of 3 μM or higher (Fig. 2C), and the phospho-ERK level decreased to 4.2% at 9 μM (Fig. 2F). In addition, LCB 03-0110 also reduced the phosphorylation of P38 at concentrations ranging from 1 μM to higher (Fig. 2C). This protein content gradually decreased to 32.1% after treatment with 9 μM LCB 03-0110 (Fig. 2G). In contrast, the suppression of ERK and P38 phosphorylation by tacrolimus and tofacitinib was not observed (Fig. 2C).
Since inflammatory cytokines, including IL-6 and IL-8, are clinically important indicators of DED, the levels of these proteins were measured via ELISA and analyzed in HCE-2 cells induced by LPS or poly(I:C). The protein levels of IL-6 (28.4%) and IL-8 (14.3%) decreased markedly in HCE-2 cells treated with LCB 03-0110 in a dose-dependent manner (Fig. 3A, B). Similarly, IL-6 cytokine secretion in the LCB 03-0110-treated HCE-2 group decreased to 16.0% of that in the poly(I:C)-stimulation-only group, and the level of IL-8 also decreased to 7.8% (Fig. 3C, D). In contrast, the cytokine expression did not change significantly in HCE-2 cells treated with tacrolimus or tofacitinib in the presence of LPS or poly(I:C) (Fig. 3). Consistent with the inhibitory effects on the phosphorylation of ERK and P38 shown above, tacrolimus and tofacitinib did not suppress the inflammatory responses in HCE-2 cells induced by LPS or poly(I:C).
LCB 03-0110, tacrolimus, and tofacitinib did not significantly affect naïve CD4+ T cell viability under Th17 differentiation conditions (Fig. 4A). The results indicated that all three compounds, LCB 03-0110, tacrolimus, and tofacitinib, were not significantly cytotoxic at the indicated concentrations (0.003, 0.01, 0.03, 0.1, 1, 3, and 9 μM). IL-17A can promote the production of several pro-inflammatory cytokines and matrix metalloproteinases, so this interleukin is well-known as a dominant effector of DED. LCB 03-0110 significantly suppressed the levels of IL-17A in a dose-dependent manner from 3 nM to 9 µM, and tacrolimus almost completely decreased the levels of IL-17A even at a low concentration of 3 nM (Fig. 4B). In contrast, tofacitinib promoted IL-17A secretion at concentrations of 1 µM and lower, whereas it reduced the levels of IL-17A at concentrations greater than 1 µM in a dose-dependent manner. These results suggested that LCB 03-0110 and tacrolimus strongly inhibited IL-17A expression, whereas tofacitinib did not exhibit a clear inhibitory effect on the levels of IL-17A in a dose-dependent manner.
In this study, LCB 03-0110, tacrolimus and tofacitinib were found to be non-cytotoxic to both HCE-2 and Th17 cells. Interestingly, among those three compounds, only LCB 03-0110 significantly inhibited the inflammatory response by reducing the secretion of IL-6 and IL-8 in HCE-2 cells, and this effect was associated with its inhibition against MAPKs (ERK and P38) signaling. In addition, LCB 03-0110 and tacrolimus markedly decreased the expression level of IL-17A in naïve CD4+ T cells under Th17 differentiation conditions, while tofacitinib even promoted IL-17A expression levels at a lower dose and inhibited the levels of IL-17A at only concentrations greater than 1 µM.
The core mechanism of DED involves ocular inflammation, in which hyperosmolarity is primarily caused by the evaporation of tears from the exposed ocular area, which then induces a cascade of inflammation in surface epithelial cells to activate MAPKs [6-8] and stimulates the generation of pro-inflammatory cytokines, including excessive expression of IL-6 and IL-8, on the ocular surface of patients [29,30]. These cytokines promote T cell expansion and increase the levels of other pro-inflammatory factors, such as Th17 and IL-17A [6,9]. These inflammatory events accelerate eye damage and further exacerbate DED.
While drugs are beneficial therapeutically, they might cause untoward effects on various parts of the eye, and ocular functions could be adversely affected by their toxicity [31]. Therefore, evaluating the toxicity of any type of drug is vital. Previously, various studies on different cell lines and animal models revealed that LCB 03-0110 has a reasonably safe profile [18,19,32,33]. Similarly, tacrolimus and tofacitinib have entered clinical trials for DED and they have been shown to be safe for patients [20-22]. Consistent with previous reports, the results of the present study suggested that LCB 03-0110, tacrolimus, and tofacitinib do not have a significant cytotoxic effect on either HCE-2 or Th17 cells. These properties suggest that LCB 03-0110 may be suitable for treating ocular disease.
Pathogenic microbes, including bacteria and viruses, can interrupt or damage the biological structure and function of the cornea, leading to DED [34]. LPS, or endotoxin, is a key component on the surface of bacteria and serves as a typical ligand for TLR4 [35], while poly(I:C), a synthetic analog of viral double-stranded RNA, activates TLR3 [36]. Both LPS and poly(I:C) are common microbial stimuli that can harm the cornea and disrupt the stromal layer [35-37]. Furthermore, it has been confirmed that LPS and poly(I:C) significantly activate MAPK signaling, which induces the expression of inflammatory cytokines, such as IL-6 and IL-8, in HCE-2 cells during the pathogenesis of DED [36-38]. As mentioned above, these cytokines are associated with the severity of DED [39]. Although LCB 03-0110 has previously demonstrated its inhibitory effects on the MAPK/P38 signaling pathway, it had a minimal impact on the activation of MAPK/ERK in LPS-induced activation of J774A.1 macrophage cells [18]. In contrast to the result, our findings revealed that LCB 03-0110 significantly inhibited the phosphorylation of both P38 and ERK in HCE-2 cells stimulated by LPS or poly(I:C), and also reduced the expression levels of IL-6 and IL-8 in HCE-2 cells. While further investigation is necessary to elucidate this discrepancy, the results provide additional evidence for a protective effect of LCB 03-0110 on corneal epithelial cells against pathogenic stimuli. Meanwhile, tofacitinib has been shown to be an efficient approach for improving the symptoms of DED [40]. This drug reduced the levels of several pro-inflammatory cytokines and inflammatory markers in tears [41]. In both phase I and II trials, tofacitinib eye drops tended to improve ocular conditions in patients with moderate to severe DED [21]. However, tofacitinib has been shown to be a selective JAK kinase inhibitor that functionally inhibits JAK1/2/3 [42], which is not implicated in the MAPK pathway. It has also been reported that tofacitinib does not directly affect IL-6 and IL-8 production at both protein and mRNA levels in various cell lines obtained from patients with rheumatoid arthritis [43]. All of these findings are reasonably consistent with the inefficacy of tofacitinib on HCE-2 cells observed in this study. Similarly, although tacrolimus has been applied for several ocular immune-mediated diseases, such as uveitis [44], corneal transplants [45], ocular allergies [46], and Sjögren's syndrome dry eye [22], this compound has been shown to have a minor effect on MAPKs under several different conditions [47]. Miyata et al. [48] also reported that tacrolimus potently inhibited T cell inflammatory activation but did not effectively affect LPS-induced cytokine production in normal cells.
Since IL-17A produced by Th17 cells can promote corneal epithelial barrier disruption and its level is elevated in dry eyes [41], the suppression of Th-17 cell differentiation and the reduction in the IL-17A concentration could improve DED symptoms [23,49]. The differentiation of Th17 cells from CD4+ T cells requires both IL-6 and TGF-β. IL-6 induces the activation of STAT3 and TGF-β regulates the cell differentiation via classic SMAD signaling or SMAD-independent pathways. These factors further enhance the IL-17A production [50]. Previously, LCB 03-0110 has been shown to suppress TGF-β1-induced fibroblast activation in vitro [18]. In addition, Kim et al. [19] reported that LCB 03-0110 could inhibit IL-6-induced STAT3 transcription in human leukemia THP-1 cells. However, there has been no study so far demonstrating the potential inhibition of Th17 cell differentiation by LCB 03-0110. Since our investigation revealed that LCB 03-0110 significantly decreased IL-17A expression in naïve mouse CD4+ T cells under Th17 differentiation condition, this result indicates the compound's potential to inhibit one of the key immune cells involved in DED. Moreover, the inhibitory effects of tacrolimus on Th17 cell differentiation and IL-17A expression are known. Zhang et al. [51] reported that tacrolimus could inhibit Th17 cell differentiation and IL-17A mRNA expression at concentrations ranging from 0.1 to 10 ng/ml. In contrast, Yoshida et al. [52] reported that tofacitinib promoted IL-17A production at concentrations lower than 100 nM, while at greater concentrations, this compound suppressed IL-6-induced STAT3 phosphorylation, which is required for the differentiation of Th17 cells. These findings are consistent with the results of our study.
In our study, the expression of IL-6 and IL-8 in HCE-2 cells was inhibited by LCB 03-0110 but not by tacrolimus and tofacitinib, which is correlated with inhibition of the ERK/p38 pathway. However, all three compounds could suppress the expression of IL-17A in Th17 cells. It has been reported that not only ERK/p38 [53,54], but also other cell signaling pathways, including STAT3 [50], NF-κB [55], and SMAD2/3 [56] regulate the expression of IL-17A. Further studies are necessary to clarify the pathway(s) modulated by each compound for the suppression of IL-17A.
LCB 03-0110 has an anti-inflammatory effect on both HCE-2 and Th17 cells in the cellular model study of DED. This suggests that this multi-targeting kinase inhibitor might have advantages over tofacitinib and tacrolimus. Therefore, LCB 03-0110 could be a promising drug candidate for treating DED. Further studies are needed to evaluate its efficacy in animal models and to validate its mechanism of action.
REFERENCES
1. Stapleton F, Alves M, Bunya VY, Jalbert I, Lekhanont K, Malet F, Na KS, Schaumberg D, Uchino M, Vehof J, Viso E, Vitale S, Jones L. 2017; TFOS DEWS II epidemiology report. Ocul Surf. 15:334–365. DOI: 10.1016/j.jtos.2017.05.003. PMID: 28736337.

2. Gupta PK, Asbell P, Sheppard J. 2020; Current and future pharmacological therapies for the management of dry eye. Eye Contact Lens. 46 Suppl 2:S64–S69. DOI: 10.1097/ICL.0000000000000666. PMID: 31625981.

3. Yu L, Yu C, Dong H, Mu Y, Zhang R, Zhang Q, Liang W, Li W, Wang X, Zhang L. 2021; Recent developments about the pathogenesis of dry eye disease: based on immune inflammatory mechanisms. Front Pharmacol. 12:732887. DOI: 10.3389/fphar.2021.732887. PMID: 34421626. PMCID: PMC8375318.

4. Ganesalingam K, Ismail S, Sherwin T, Craig JP. 2019; Molecular evidence for the role of inflammation in dry eye disease. Clin Exp Optom. 102:446–454. DOI: 10.1111/cxo.12849. PMID: 30630216.

5. Yamaguchi T. 2018; Inflammatory response in dry eye. Invest Ophthalmol Vis Sci. 59:DES192–DES199. DOI: 10.1167/iovs.17-23651. PMID: 30481826.

6. Stern ME, Schaumburg CS, Pflugfelder SC. 2013; Dry eye as a mucosal autoimmune disease. Int Rev Immunol. 32:19–41. DOI: 10.3109/08830185.2012.748052. PMID: 23360156. PMCID: PMC3587314.

7. Wei Y, Asbell PA. 2014; The core mechanism of dry eye disease is inflammation. Eye Contact Lens. 40:248–256. Erratum in: Eye Contact Lens. 2014;40:311. DOI: 10.1097/ICL.0000000000000042. PMID: 25390549. PMCID: PMC4231828.

8. Yagci A, Gurdal C. 2014; The role and treatment of inflammation in dry eye disease. Int Ophthalmol. 34:1291–1301. DOI: 10.1007/s10792-014-9969-x. PMID: 25416345.

9. De Paiva CS, Chotikavanich S, Pangelinan SB, Pitcher JD 3rd, Fang B, Zheng X, Ma P, Farley WJ, Siemasko KF, Niederkorn JY, Stern ME, Li DQ, Pflugfelder SC. 2009; IL-17 disrupts corneal barrier following desiccating stress. Mucosal Immunol. 2:243–253. DOI: 10.1038/mi.2009.5. PMID: 19242409. PMCID: PMC3594767.

10. Fan NW, Dohlman TH, Foulsham W, McSoley M, Singh RB, Chen Y, Dana R. 2021; The role of Th17 immunity in chronic ocular surface disorders. Ocul Surf. 19:157–168. DOI: 10.1016/j.jtos.2020.05.009. PMID: 32470612. PMCID: PMC8552272.

12. Jones L, Downie LE, Korb D, Benitez-Del-Castillo JM, Dana R, Deng SX, Dong PN, Geerling G, Hida RY, Liu Y, Seo KY, Tauber J, Wakamatsu TH, Xu J, Wolffsohn JS, Craig JP. 2017; TFOS DEWS II management and therapy report. Ocul Surf. 15:575–628. DOI: 10.1016/j.jtos.2017.05.006. PMID: 28736343.

13. Matsuda S, Koyasu S. 2000; Mechanisms of action of cyclosporine. Immunopharmacology. 47:119–125. DOI: 10.1016/S0162-3109(00)00192-2. PMID: 10878286.

14. Cholkar K, Gilger BC, Mitra AK. 2015; Topical, aqueous, clear cyclosporine formulation design for anterior and posterior ocular delivery. Transl Vis Sci Technol. 4:1. DOI: 10.1167/tvst.4.3.1. PMID: 25964868. PMCID: PMC4418434.

15. Coursey TG, Wassel RA, Quiambao AB, Farjo RA. 2018; Once-daily cyclosporine-A-MiDROPS for treatment of dry eye disease. Transl Vis Sci Technol. 7:24. DOI: 10.1167/tvst.7.5.24. PMID: 30323997. PMCID: PMC6181191.

16. Cutolo CA, Barabino S, Bonzano C, Traverso CE. 2019; The use of topical corticosteroids for treatment of dry eye syndrome. Ocul Immunol Inflamm. 27:266–275. DOI: 10.1080/09273948.2017.1341988. PMID: 28910552.

17. Liu SH, Saldanha IJ, Abraham AG, Rittiphairoj T, Hauswirth S, Gregory D, Ifantides C, Li T. 2022; Topical corticosteroids for dry eye. Cochrane Database Syst Rev. 10:CD015070. DOI: 10.1002/14651858.CD015070.pub2. PMID: 36269562. PMCID: PMC9586197.

18. Sun X, Phan TN, Jung SH, Kim SY, Cho JU, Lee H, Woo SH, Park TK, Yang BS. 2012; LCB 03-0110, a novel pan-discoidin domain receptor/c-Src family tyrosine kinase inhibitor, suppresses scar formation by inhibiting fibroblast and macrophage activation. J Pharmacol Exp Ther. 340:510–519. DOI: 10.1124/jpet.111.187328. PMID: 22128347.

19. Kim BH, Lee Y, Yoo H, Cui M, Lee S, Kim SY, Cho JU, Lee H, Yang BS, Kwon YG, Choi S, Kim TY. 2015; Anti-angiogenic activity of thienopyridine derivative LCB03-0110 by targeting VEGFR-2 and JAK/STAT3 signalling. Exp Dermatol. 24:503–509. DOI: 10.1111/exd.12698. PMID: 25808463.

20. Moscovici BK, Holzchuh R, Sakassegawa-Naves FE, Hoshino-Ruiz DR, Albers MB, Santo RM, Hida RY. 2015; Treatment of Sjögren's syndrome dry eye using 0.03% tacrolimus eye drop: prospective double-blind randomized study. Cont Lens Anterior Eye. 38:373–378. DOI: 10.1016/j.clae.2015.04.004. PMID: 25956572.

21. Liew SH, Nichols KK, Klamerus KJ, Li JZ, Zhang M, Foulks GN. 2012; Tofacitinib (CP-690,550), a Janus kinase inhibitor for dry eye disease: results from a phase 1/2 trial. Ophthalmology. 119:1328–1335. DOI: 10.1016/j.ophtha.2012.01.028. PMID: 22525048.

22. Moawad P, Shamma R, Hassanein D, Ragab G, El Zawahry O. 2022; Evaluation of the effect of topical tacrolimus 0.03% versus cyclosporine 0.05% in the treatment of dry eye secondary to Sjogren syndrome. Eur J Ophthalmol. 32:673–679. DOI: 10.1177/1120672121992680. PMID: 33530719.

23. Chen Y, Dana R. 2021; Autoimmunity in dry eye disease - An updated review of evidence on effector and memory Th17 cells in disease pathogenicity. Autoimmun Rev. 20:102933. DOI: 10.1016/j.autrev.2021.102933. PMID: 34509656. PMCID: PMC8530974.

24. Bedoya SK, Wilson TD, Collins EL, Lau K, Larkin J 3rd. 2013; Isolation and th17 differentiation of naïve CD4 T lymphocytes. J Vis Exp. (79):e50765. DOI: 10.3791/50765. PMID: 24121559. PMCID: PMC3935776.
25. Flaherty S, Reynolds JM. 2015; Mouse naïve CD4+ T cell isolation and in vitro differentiation into T cell subsets. J Vis Exp. (98):52739.

26. Kumar P, Kolls JK. 2016; Lymphocyte isolation, Th17 cell differentiation, activation, and staining. Bio Protoc. 6:e2047. DOI: 10.21769/BioProtoc.2047. PMCID: PMC5669381.

27. Gupta R, Polaka S, Rajpoot K, Tekade M, Sharma MC, Tekade RK. Tekade RK, editor. 2022. Importance of toxicity testing in drug discovery and research. Pharmacokinetics and toxicokinetic considerations. Academic Press;p. 117–144. DOI: 10.1016/B978-0-323-98367-9.00016-0. PMCID: PMC10332325.
28. Sahiner M, Yilmaz AS, Ayyala RS, Sahiner N. 2023; Biocompatible glycol chitosan microgels as effective drug carriers. Gels. 9:398. DOI: 10.3390/gels9050398. PMID: 37232990. PMCID: PMC10217477.

29. Ghasemi H, Ghazanfari T, Yaraee R, Faghihzadeh S, Hassan ZM. 2011; Roles of IL-8 in ocular inflammations: a review. Ocul Immunol Inflamm. 19:401–412. DOI: 10.3109/09273948.2011.618902. PMID: 22106907.

30. Ghasemi H. 2018; Roles of IL-6 in ocular inflammation: a review. Ocul Immunol Inflamm. 26:37–50. DOI: 10.1080/09273948.2016.1277247. PMID: 28146368.

31. Li J, Tripathi RC, Tripathi BJ. 2008; Drug-induced ocular disorders. Drug Saf. 31:127–141. DOI: 10.2165/00002018-200831020-00003. PMID: 18217789.

32. Fowler AJ, Hebron M, Balaraman K, Shi W, Missner AA, Greenzaid JD, Chiu TL, Ullman C, Weatherdon E, Duka V, Torres-Yaghi Y, Pagan FL, Liu X, Ressom H, Ahn J, Wolf C, Moussa C. 2020; Discoidin Domain Receptor 1 is a therapeutic target for neurodegenerative diseases. Hum Mol Genet. 29:2882–2898. Erratum in: Hum Mol Genet. 2021;30:1271-1272. DOI: 10.1093/hmg/ddab082. PMID: 34028526. PMCID: PMC8212769.

33. Jung SH, Sun X, Ryu WS, Yang BS. 2013; Topical administration of the pan-Src kinase inhibitors, dasatinib and LCB 03-0110, prevents allergic contact dermatitis in mice. Br J Dermatol. 168:112–119. DOI: 10.1111/bjd.12069. PMID: 23020072.

34. Wang Y, Ding Y, Jiang X, Yang J, Li X. 2022; Bacteria and dry eye: a narrative review. J Clin Med. 11:4019. DOI: 10.3390/jcm11144019. PMID: 35887783. PMCID: PMC9319739.

35. Simmons KT, Xiao Y, Pflugfelder SC, de Paiva CS. 2016; Inflammatory response to lipopolysaccharide on the ocular surface in a murine dry eye model. Invest Ophthalmol Vis Sci. 57:2443–2451. DOI: 10.1167/iovs.15-18396. PMID: 27136463. PMCID: PMC4857831.

36. Ueta M, Hamuro J, Kiyono H, Kinoshita S. 2005; Triggering of TLR3 by polyI:C in human corneal epithelial cells to induce inflammatory cytokines. Biochem Biophys Res Commun. 331:285–294. DOI: 10.1016/j.bbrc.2005.02.196. PMID: 15845391.

37. Shimizu T, Nakamura H, Kawakami A. 2021; Role of the innate immunity signaling pathway in the pathogenesis of Sjögren's syndrome. Int J Mol Sci. 22:3090. DOI: 10.3390/ijms22063090. PMID: 33803026. PMCID: PMC8002742.

38. Moustardas P, Aberdam D, Lagali N. 2023; MAPK pathways in ocular pathophysiology: potential therapeutic drugs and challenges. Cells. 12:617. DOI: 10.3390/cells12040617. PMID: 36831285. PMCID: PMC9954064.

39. Carlson EC, Drazba J, Yang X, Perez VL. 2006; Visualization and characterization of inflammatory cell recruitment and migration through the corneal stroma in endotoxin-induced keratitis. Invest Ophthalmol Vis Sci. 47:241–248. DOI: 10.1167/iovs.04-0741. PMID: 16384969.

40. Wen J, Hu H, Chen M, Yang H, Zhao Y, Liu Y. 2021; Role of Janus kinase (JAK) inhibitor in autoimmune ocular inflammation: a systematic review. J Immunol Res. 2021:2324400. DOI: 10.1155/2021/2324400. PMID: 34966823. PMCID: PMC8712175.

41. Huang JF. 2014; Immunomodulatory effects of topical ophthalmic tofacitinib (Cp-690,550) in dry eye disease. US Ophthalmic Rev. 7:12–15. DOI: 10.17925/USOR.2014.07.01.12.

42. Meyer DM, Jesson MI, Li X, Elrick MM, Funckes-Shippy CL, Warner JD, Gross CJ, Dowty ME, Ramaiah SK, Hirsch JL, Saabye MJ, Barks JL, Kishore N, Morris DL. 2010; Anti-inflammatory activity and neutrophil reductions mediated by the JAK1/JAK3 inhibitor, CP-690,550, in rat adjuvant-induced arthritis. J Inflamm (Lond). 7:41. DOI: 10.1186/1476-9255-7-41. PMID: 20701804. PMCID: PMC2928212.

43. Maeshima K, Yamaoka K, Kubo S, Nakano K, Iwata S, Saito K, Ohishi M, Miyahara H, Tanaka S, Ishii K, Yoshimatsu H, Tanaka Y. 2012; The JAK inhibitor tofacitinib regulates synovitis through inhibition of interferon-γ and interleukin-17 production by human CD4+ T cells. Arthritis Rheum. 64:1790–1798. DOI: 10.1002/art.34329. PMID: 22147632.

44. Luis J, Alsaedi A, Phatak S, Kapoor B, Rees A, Westcott M. 2022; Efficacy of tacrolimus in uveitis, and the usefulness of serum tacrolimus levels in predicting disease control. Results from a single large center. Ocul Immunol Inflamm. 30:1654–1658. DOI: 10.1080/09273948.2021.1930063. PMID: 34124991.

45. Bernardes L, Gil J, Costa E, Tavares C, Rosa A, Quadrado MJ, Murta J. 2024; Topical tacrolimus in high-risk corneal transplants. Eur J Ophthalmol. 34:140–145. DOI: 10.1177/11206721231172236. PMID: 37128645.

46. Yazu H, Fukagawa K, Shimizu E, Sato Y, Fujishima H. 2021; Long-term outcomes of 0.1% tacrolimus eye drops in eyes with severe allergic conjunctival diseases. Allergy Asthma Clin Immunol. 17:11. DOI: 10.1186/s13223-021-00513-w. PMID: 33522964. PMCID: PMC7852099.

47. Matsuda S, Shibasaki F, Takehana K, Mori H, Nishida E, Koyasu S. 2000; Two distinct action mechanisms of immunophilin-ligand complexes for the blockade of T-cell activation. EMBO Rep. 1:428–434. DOI: 10.1093/embo-reports/kvd090. PMID: 11258483. PMCID: PMC1083763.

48. Miyata S, Ohkubo Y, Mutoh S. 2005; A review of the action of tacrolimus (FK506) on experimental models of rheumatoid arthritis. Inflamm Res. 54:1–9. DOI: 10.1007/s00011-004-1318-5. PMID: 15723198.

49. Yu M, Lee SM, Lee H, Amouzegar A, Nakao T, Chen Y, Dana R. 2020; Neurokinin-1 receptor antagonism ameliorates dry eye disease by inhibiting antigen-presenting cell maturation and T helper 17 cell activation. Am J Pathol. 190:125–133. DOI: 10.1016/j.ajpath.2019.09.020. PMID: 31669306. PMCID: PMC6943374.

50. Zhao Y, Liu Z, Qin L, Wang T, Bai O. 2021; Insights into the mechanisms of Th17 differentiation and the Yin-Yang of Th17 cells in human diseases. Mol Immunol. 134:109–117. DOI: 10.1016/j.molimm.2021.03.010. PMID: 33756352.

51. Zhang XJ, Kang YD, Xiao L, Li RD, Ding GS, Wang ZX, Fu ZR. 2010; Effects and mechanisms of tacrolimus on development of murine Th17 cells. Transplant Proc. 42:3779–3783. DOI: 10.1016/j.transproceed.2010.08.033. PMID: 21094856.

52. Yoshida H, Kimura A, Fukaya T, Sekiya T, Morita R, Shichita T, Inoue H, Yoshimura A. 2012; Low dose CP-690,550 (tofacitinib), a pan-JAK inhibitor, accelerates the onset of experimental autoimmune encephalomyelitis by potentiating Th17 differentiation. Biochem Biophys Res Commun. 418:234–240. DOI: 10.1016/j.bbrc.2011.12.156. PMID: 22252297.

53. Liu H, Yao S, Dann SM, Qin H, Elson CO, Cong Y. 2013; ERK differentially regulates Th17- and Treg-cell development and contributes to the pathogenesis of colitis. Eur J Immunol. 43:1716–1726. DOI: 10.1002/eji.201242889. PMID: 23620016.

54. Noubade R, Krementsov DN, Del Rio R, Thornton T, Nagaleekar V, Saligrama N, Spitzack A, Spach K, Sabio G, Davis RJ, Rincon M, Teuscher C. 2011; Activation of p38 MAPK in CD4 T cells controls IL-17 production and autoimmune encephalomyelitis. Blood. 118:3290–3300. DOI: 10.1182/blood-2011-02-336552. PMID: 21791428. PMCID: PMC3179398.

55. Oh H, Ghosh S. 2013; NF-κB: roles and regulation in different CD4(+) T-cell subsets. Immunol Rev. 252:41–51. DOI: 10.1111/imr.12033. PMID: 23405894. PMCID: PMC3576882.
56. Yoon JH, Sudo K, Kuroda M, Kato M, Lee IK, Han JS, Nakae S, Imamura T, Kim J, Ju JH, Kim DK, Matsuzaki K, Weinstein M, Matsumoto I, Sumida T, Mamura M. 2015; Phosphorylation status determines the opposing functions of Smad2/Smad3 as STAT3 cofactors in TH17 differentiation. Nat Commun. 6:7600. DOI: 10.1038/ncomms8600. PMID: 26194464. PMCID: PMC4518312.

Fig. 2
Effects of LCB 03-0110, tacrolimus, or tofacitinib on cell viability and phosphorylation of MAPKs (ERK and P38) in HCE-2 cells.
(A) HCE-2 cells were treated with only KSFM, 1 µg/ml LPS, 25 µg/ml poly(I:C), LCB 03-0110 (0.3, 1, 3, and 9 μM), tacrolimus (0.3, 1, 3, and 9 μM) or tofacitinib (0.3, 1, 3, and 9 μM). Then, cell viability was estimated by counting viable cells using trypan blue staining. The data are presented as percentages compared with those of cells cultured in medium only. **p < 0.01 or *p < 0.05 indicates the viability of HCE-2 cells at 9 μM is significantly more than 80% for the three compounds (n = 4). (B, C) Representative Western blot analysis of phospho-ERK and phospho-P38. HCE-2 cells were treated with (B) 1 µg/ml LPS or (C) 25 µg/ml poly(I:C) in the presence of LCB 03-0110, tacrolimus, or tofacitinib (0.3, 1, 3, and 9 μM). (D–G) Densitometric analysis of Western blot data obtained from (B) and (C). Inhibitory effects of LCB 03-0110, tacrolimus and tofacitinib on phosphorylation of MAPKs (ERK and P38) in (D, E) 1 µg/ml LPS- or (F, G) 25 µg/ml poly(I:C)-treated HCE-2 cells. The data are presented as a ratio compared with only LPS- or poly(I:C)-treated group in the absence of compounds. **p < 0.01, *p < 0.05 compared with the only LPS- or poly(I:C)- treated group in the absence of compounds. The data are presented as the mean ± SD (n = 3). HCE-2, human corneal epithelial cells; KSFM, keratinocyte serum-free medium; LPS, lipopolysaccharide.
Fig. 3
Effects of LCB 03-0110, tacrolimus, or tofacitinib on the expression levels of IL-6 and IL-8 in HCE-2 cells.
HCE-2 cells were incubated with only KSFM, (A, B) 1 µg/ml LPS or (C, D) 25 µg/mL poly(I:C) in the presence of LCB 03-0110, tacrolimus, or tofacitinib (0.3, 1, 3, and 9 μM). The data are shown as a ratio compared with only the LPS- or poly(I:C)-treated group in the absence of compounds. **p < 0.01, *p < 0.05 compared with the only LPS- or poly(I:C)-induced group in the absence of compounds. The data are presented as the mean ± SD (n = 3). IL, interleukin; HCE-2, human corneal epithelial cells; KSFM, keratinocyte serum-free medium; LPS, lipopolysaccharide.
Fig. 4
Effects of LCB 03-0110, tacrolimus, or tofacitinib on cell viability and IL-17A secretion in Th17 cells.
Isolated CD4+ T cells were activated with iTh17 conditions with LCB 03-0110, tacrolimus or tofacitinib at different concentrations (0.003, 0.01, 0.03, 0.1, 1, 3 and 9 µM). (A) Th17 cell viability was estimated using trypan blue staining. The data are shown as a ratio compared with the iTh17-stimulated group in the absence of compounds. **p < 0.01 or *p < 0.05 indicates the viability of the cells at 9 μM is significantly more than 80% for the compound (n = 4). (B) Expression levels of IL-17A in Th17 cells. The data are shown as a ratio compared with the iTh17-stimulated group in the absence of compounds. **p < 0.01, *p < 0.05 compared with the iTh17-stimulated group. The data are presented as the mean ± SD (n = 3). IL, interleukin; Th17, T helper 17.



PDF
Citation
Print


XML Download