Abstract
The proliferation and migration of vascular smooth muscle cells (VSMCs) are key contributors to the development of atherosclerosis and restenosis. We investigated the impact of rosuvastatin (RSV) on platelet-derived growth factor (PDGF)-BB-induced proliferation and migration of VSMCs, with a focus on the Akt/mTOR-autophagy signaling pathways. The cytotoxicity of RSV was assessed using MTT and annexin V staining, while the proliferation and migration capabilities of PDGF-BB-induced VSMCs were evaluated using MTT and cell migration assays. Confocal microscopy was employed to examine autophagic cell images, and protein expressions were analyzed via Western blotting. Our key findings revealed that RSV inhibited PDGF-BB-induced proliferation and migration of VSMCs, significantly reducing the expression of proliferating cell nuclear antigen and matrix metalloproteinase-2, which are crucial for these processes. RSV also enhanced autophagy in PDGF-BB-stimulated cells by inducing the maturation of microtubule-associated protein light chain 3 and increasing the expression of Beclin-1, autophagy related (Atg)3, Atg5, and Atg7. The regulatory effects of RSV on PDGF-BB-induced autophagy, proliferation, and migration were associated with the suppression of the Akt/mTOR signaling pathway. These findings suggest that RSV may have potential therapeutic benefits in preventing and treating vascular diseases by targeting the Akt/mTOR pathway and inducing autophagy.
Atherosclerosis is a vascular disorder characterized by the accumulation of fat, cholesterol, inflammatory cells, and vascular smooth muscle cells (VSMCs) within the vessel wall, leading to the narrowing of blood vessels and reduced blood flow [1,2].
VSMCs are essential constituents of the vascular wall, respondindg to the accumulation of fat and cholesterol, as well as subsequent inflammatory reactions, by proliferating in an attempt to protect the vessel wall [3,4]. However, excessive proliferation of VSMCs contributes to the damage of the innermost layer of the vessel wall, known as the endothelium, and promotes the formation of vascular plaques, thereby exacerbating atherosclerosis. Furthermore, abnormal proliferation of VSMCs may occur due to damage and inflammatory responses around the inner wall of blood vessels after stent insertion [5,6].
Platelet-derived growth factor-BB (PDGF-BB) regulates cell proliferation, differentiation, and mobility and participates in various physiological processes related to vascular development [7,8]. The PDGF family consists of PDGF proteins that can form homodimers (PDGF-AA, -BB, -CC, and -DD) or heterodimers (PDGF-AB) [9]. Among these, PDGF-BB is considered one of the most critical stimulators of VSMC proliferation and migration in injured blood vessels [10,11]. Inhibition of PDGF-BB-induced VSMC proliferation and migration helps reduce neointimal formation and prevent abnormal vascular proliferation [12-14].
Autophagy is a critical process that sustains cell survival and regulates metabolism by degrading unnecessary substances within cells [15,16]. The survival and function of VSMCs are also closely linked to intracellular autophagy [17]. Protein kinase B (PKB, Akt) and mammalian target of rapamycin (mTOR), along with extracellular signal-regulated kinase (ERK) 1/2 and adenosine monophosphate-activated protein kinase, are key players in cell signaling and serve as critical regulators of autophagy in VSMCs [18,19]. Beclin-1, Atg3, Atg5, and Atg7 are also key targets involved in the process of autophagy by initiating phargopore and autophagosome formation [20].
Rosuvastatin (RSV) is a statin-type drug used to prevent and treat hyperlipidemia, cardiovascular disease by lowering low-density lipoproteins cholesterol levels through inhibiting 3-hydroxy-3-methylglutaryl-coenzyme A reductase [21]. According to previous reports, RSV is known that inhibits proliferation and migration of VSMCs in vitro and in vivo models, highlighting its potential importance in the prevention and treatment of vascular hyperplasia diseases [22-24]. We previously reported that RSV activates autophagy to inhibit p38-mediated VSMC apoptosis caused by excessive stimulation of PDGF-BB [10]. In this study, we investigated the effects of RSV on VSMCs proliferation and migration by PDGF-BB, as well as the involvement of autophagy-related signaling proteins including Akt and mTOR.
Fetal bovine serum (FBS), Trypsin-EDTA, and penicillin/streptomycin were purchased from Invitrogen. RSV and crystal violet were purchased from Sigma-Aldrich. PDGF-BB was obtained from PeproTech. Anti-proliferating cell nuclear antigen (PCNA) and anti-β-actin antibodies were obtained from AbFrontier. Matrix metalloproteinase-2 (MMP-2), anti-phospho-Akt (Ser473), anti-light chain 3 (LC3), and phospho-mTOR (Ser2448) were purchased from Cell Signaling Technology, Inc. 3-(4,5-Dimethylthiazol-2-yl)-2,5-diphenyltetrazolium bromide (MTT), Muse Annexin V & Dead Cell Kit (Catalog No. MCH100105), U0126 (ERK1/2 inhibitor), and rapamycin (mTOR inhibitor) were purchased from Millipore Corporation. 4',6-diamidino-2-phenylindole (DAPI) was purchased from Vector Laboratories. MK-2206 (Akt inhibitor) was purchased from Cayman Chemical.
VSMCs isolated from rat aortas were purchased from Cell Applications Inc. (Cat# R354-05a). The cells were cultured in Dulbecco’s modified Eagle’s medium (DMEM) supplemented with 10% FBS and penicillin/streptomycin (100 IU/100 μg/ml) and maintained at 37°C in a humidified atmosphere containing of 5% CO2. The cells were used in passage 4–7 and seeded onto different types of culture plates for several assays.
The effect of RSV on cell viability in PDGF-BB-induced VSMCs was measured using MTT assay. Briefly, the cells were seeded in 96-well plates at 3.5 × 104 cells/ml in DMEM containing 10% FBS. After 24 h, the cells were serum starved for 24 h, and then treated with of RSV (0–40 μM), positive control (PC; digitonin 100 μg/ml), and PDGF-BB (25 ng/ml) for 48 h. After incubation, the culture medium was removed, and the cells were treated with MTT solution (5 mg/ml) for 4 h. The MTT formazan was dissolved in 100% dimethyl sulfoxide (DMSO). The absorbance was measured at 565 nm using a microplate reader (Infinite M200 PRO; Tecan Group Ltd.).
The effect of RSV on early apoptosis was measured using Annexin V & Dead Cell Kit (Merck Millipore) according to the manufacture’s protocol. Briefly, the cells were seeded in 6-well plates at 1.6 × 105 cells/ml and serum-starved for 24 h. After starvation, the cells were treated with RSV (10 or 40 μM) and/or PDGF-BB (25 ng/ml) for 48 h. Additionally, the cells were washed with 1× phosphate-buffered saline (PBS) and incubated with the annexin V stain for 20 min at room temperature. The cell apoptosis was measured using a Muse Cell Analyzer (Merck Millipore).
VSMC proliferation was measured using MTT assay, similar to a previous study [25]. Briefly, the cells were seeded in 96-well plates at 3.5 × 104 cells/ml in a DMEM containing 10% FBS. After 24 h, the cells were serum-starved for 24 h, and then treated with RSV (0–40 μM) or MK-2206 (10 μM) along with PDGF-BB (25 ng/ml) for 48 h. After incubation, the culture medium was removed, and the cells were treated with MTT solution (5 mg/ml) for 4 h. The MTT formazan was dissolved in 100% DMSO. The absorbance was measured at 565 nm using a microplate reader (Infinite M200 PRO; Tecan Group Ltd.).
The effect of RSV on PDGF-BB-induced VSMC migration was measured using a scratch assay as previously described [26]. Briefly, the cells were seeded in 12-well plates at 2 × 105 cells/ml and cultured until reaching 90% confluence. Subsequently, the cells were serum-starved for 24 h. Serum-starved VSMCs were then scratched, and the media replaced with RSV (0–40 μM) and PDGF-BB (25 ng/ml) for 48 h. To investigate the underlying mechanism by RSV, the cells were pretreated with MK-2206 (Akt inhibitor, 10 μM) for 4 h, followed by treatment with PDGF-BB (25 ng/ml) for 48 h. Cell migration images were obtained using a ZEISS Axio Vert.A1 TL/RL-LED microscope (ZEISS Instrument Inc.). The quantification of cell migration was calculated using ImageJ software (National Institutes of Health).
The protein expression was analyzed by Western blotting as previously described [27]. Briefly, the cell lysates were prepared using RIPA buffer containing protease and phosphatase inhibitors. Sodium dodecyl sulfate-polyacrylamide gel electrophoresis was used to separate proteins, which were then transferred to polyvinylidene fluoride membranes (ATTO Corp.). Subsequently, the membranes were blocked with 5% bovine serum albumin (BSA) in Tris buffered saline with tween 20 for 1 h and incubated with primary antibodies at 4°C overnight. After the primary antibody incubation, the membranes were washed and incubated with horseradish peroxidase-conjugated secondary antibody for 1 h at room temperature. The specific signals were detected using enhanced chemiluminescence (ATTO Corp.). Protein expressions were normalized to β-actin and quantified using Image Lab software (version 6.1.0).
Immunofluorescence staining was performed as previously described [28]. After treatment, the cells were washed in cold PBS and fixed with 4% formalin. Subsequently, the cells were permeabilized with 0.25% Triton X-100 and the blocked using 3% BSA in 1× PBS for 1 h at room temperature. After blocking, the cells were incubated with primary antibodies at 4°C overnight. The second antibodies (1:100, fluorescein isothiocyanate for LC3 and tetramethylrhodamine for PCNA) were incubated for 2 h at room temperature. The cell nuclei were stained by DAPI, and images were obtained using a super-resolution confocal microscope (LSM 980; Carl Zeiss) at the Core Facility for Supporting Analysis & Imaging of Biomedical Materials of Wonkwang University supported by National Research Facilities and Equipment Center.
Total RNA was extracted from the sample treated VSMCs using TRIzol reagent (Invitrogen) according to the manufacturer's instructions. cDNA was synthesized from 1 µg of total RNA using AccuPower RocktScript RT PreMix kit (Bioneer). The reaction mixture included AccuPower 2X GreenStar Master mix solution (Bioneer), cDNA template, and gene-specific primers (Table 1). Cycling conditions were set as follows: initial denaturation at 95°C for 10 min, followed by 40 cycles of denaturation at 95°C for 15 sec, annealing at 60°C for 30 sec, and extension at 72°C for 30 sec. Relative gene expression levels were normalized to Gapdh and calculated using the 2-ΔΔCt method.
All data are expressed as mean ± S.E.M. of three independent experiments. Statistical analyses were performed using GraphPad Prism 10 software (GraphPad Software). Statistical differences were evaluated using a two-tailed unpaired Student’s t-test for comparisons between two groups, or analysis of variance (ANOVA) followed by a post hoc analysis with the Bonferroni test for comparisons of more than two groups. Differences with p < 0.05 were considered statistically significant.
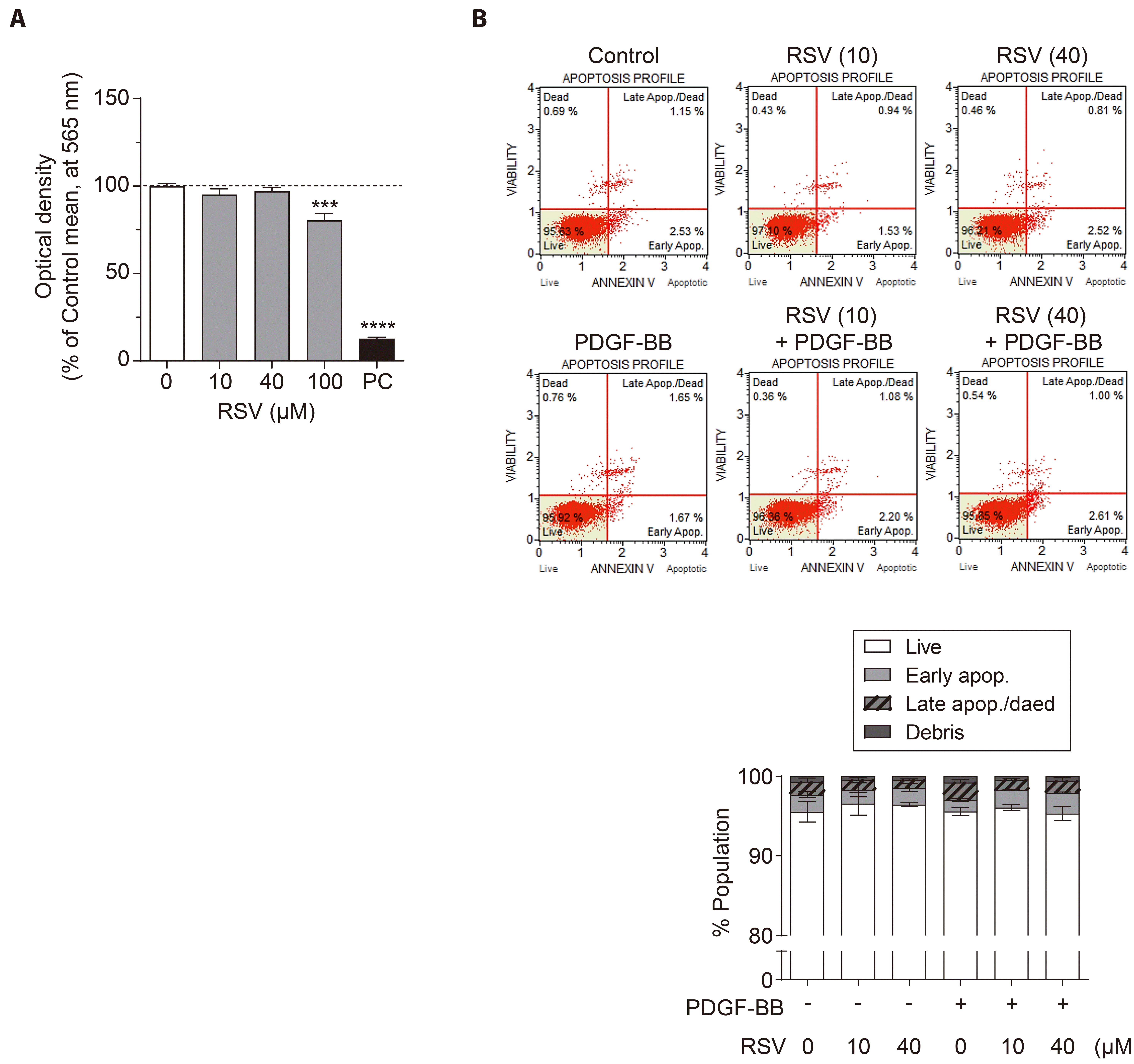
We first performed MTT assay to determine whether RSV induced cytotoxicity. As shown in Fig. 1A, 48 h treatment of RSV (10–40 μM) had no effect on cell viability, but 100 μM of RSV or digitonin (100 μg/ml), which permeabilizes cell membranes as a PC [29] showed a significantly cytotoxic effect. Annexin V staining was performed to examine apoptosis induced by RSV in basal and PDGF-BB-stimulated VSMCs. As in our previous study, PDGF-BB at 25 ng/ml did not cause VSMC apoptosis [30], and RSV also showed no change in basal and PDGF-BB-stimulated conditions (Fig. 1B). These results suggest that RSV alone or in co-treatment with PDGF-BB does not have a direct effect on the cell viability and apoptosis of VSMCs.
Proliferation and migration of VSMCs induced by PDGF-BB may affect vascular remodeling and lead to damage to the blood vessels, playing an important role in the development and progression of cardiovascular disease [10,27,31,32]. MTT assay was performed to determine RSV-mediated inhibitory effect of proliferation in PDGF-BB-stimulated VSMCs. After 48 h of PDGF-BB stimulation, VSMC proliferation was induced, and treatment with RSV (10–40 μM) or rapamycin (100 nM), which inhibits cell proliferation [33], evoked significant inhibition of PDGF-BB-induced VSMC proliferation in a concentration-dependent manner (Fig. 2A). PCNA plays a major role in DNA replication and DNA damage repair, and is considered one of the key proteins involved in cell proliferation [34-37]. As shown in Fig. 2B, RSV (10, 20 and 40 μM) significantly inhibited PDGF-BB-induced PCNA expression in a concentration-dependent manner. We then evaluated the effect of RSV on PDGF-BB-induced VSMC migration through a scratch wound healing assay (Fig. 2C). RSVs at 20 and 40 μM significantly inhibited PDGF-BB-induced VSMC migration. Additionally, the expression of MMP-2, a representative protein that contributes to VSMC migration [38], was significantly reduced by RSV (20 and 40 μM) (Fig. 2D). These results suggest that RSV may modulate vascular remodeling via suppressing cell proliferation and migration in PDGF-BB-stimulated VSMCs.
Autophagy in VSMCs is one of the important mechanisms that regulate the onset and progression of cardiovascular disease [39]. The initial step of autophagy involves the generation of LC3-I from pro-LC3, and the transition from LC3-I to LC3-II indicates autophagosome maturation [40]. We first investigated the effect of RSV on LC3-I/II expression in basal and PDGF-BB-stimulated VSMCs. Treatment with RSV alone did not change the expression of LC3-I/II, but in PDGF-BB-stimulated VSMCs, RSV significantly decreased the expression of LC3-I and increased the expression of LC3-II in a concentration-dependent manner (Fig. 3A, B). Additionally, we demonstrated that RSV inhibits the expression of PCNA while increasing the expression of LC3 in PDGF-BB-stimulated VSMCs through immunofluorescence staining, implying the role of autophagy in the proliferation of PDGF-BB-stimulated VSMCs (Fig. 3C). In various stages of the autophagy process, autophagy-related genes such as Beclin-1, Atg3, Atg5 and Atg7 interact to regulate the formation of autophagosomes and the progression of autophagy [41]. As shown in Fig. 3D, treatment with RSV significantly increased the expression of Beclin-1, Atg3, Atg5 and Atg7 in PDGF-BB-stimulated VSMCs. These findings indicate that RSV activates the autophagy pathway and induces the formation of autophagosomes in PDGF-BB-stimulated VSMCs.
Both Akt and mTOR are involved in regulating autophagy and play important roles in cell growth and survival [42]. We first examined whether autophagy activation by RSV in PDGF-BB-stimulated VSMCs is regulated via Akt and mTOR signaling. PDGF-BB increased phosphorylation of Akt and mTOR in VSMCs, which was inhibited by RSV (Fig. 4A). Additionally, PDGF-BB-induced mTOR phosphorylation was suppressed by rapamycin. Next, we used specific signaling inhibitors to determine which signaling pathway regulates LC3 expression in PDGF-BB-stimulated VSMCs. PDGF-BB increased the expression of LC3, and MK-2206 (Akt inhibitor) increased the expression of LC3-II, similar to effect of RSV. RSV inhibits ERK1/2 activation in high-glucose induced endothelial cell [43] and C-reactive protein induced VSMCs [44]. Thus, we used U0126 (ERK1/2 inhibitor) to examine the effect of ERK1/2 inhibition in PDGF-BB-induced autophagy activation (Fig. 4B). However, U0126 had no similar regulatory effect of LC3 expression compared to RSV indicating that RSV activates autophagy through Akt inhibition. To determine whether Akt is involved in the proliferation and migration of PDGF-BB-stimulated VSMCs, cell proliferation assay, western blot analysis, and scratch wound healing assay were performed. RSV or MK-2206 significantly inhibited the proliferation of PDGF-BB-stimulated VSMCs (Fig. 4C). Additionally, RSV or MK-2206 significantly inhibited PDGF-BB-stimulated VSMC migration (Fig. 4D). As shown in Fig. 4E, the anti-proliferative and anti-migratory effects of RSV were demonstrated by the reduced expression of PCNA and MMP-2. These results suggest that the inhibition of Akt phosphorylation is involved in RSV-mediated activation of autophagy, and the inhibition of proliferation and migration in PDGF-BB-stimulated VSMCs.
The excessive proliferation of VSMCs induced by PDGF-BB plays a pivotal role in various vascular diseases such as atherosclerosis, vascular remodeling, and post-stent restenosis [12]. PDGF-BB, a potent mitogen for VSMCs, activates several signaling pathways upon binding to its receptor, leading to enhanced cell proliferation and migration [45]. In atherosclerosis, PDGF-BB contributes to the formation and progression of vascular plaques by promoting VSMC migration into the intima and their subsequent proliferation, leading to the development of a fibrous cap susceptible to rupture [46]. In cases of vascular remodeling such as hypertension, VSMC proliferation contributes to alterations in vascular compliance and increases vascular resistance [47]. Furthermore, PDGF-BB-induced VSMC proliferation and migration act as significant factors in the pathophysiology of restenosis in post-arterial intervention procedure such as stent placement [5]. Thus, targeting of PDGB-BB-mediated signal transduction represents a critical therapeutic strategy for the prevention and treatment of vascular hyperplasia diseases.
In this study, we explored the effects of RSV on PDGF-BB-stimulated VSMCs, focusing on its impact on cell viability, proliferation, migration, and autophagic processes. Non-toxic effect of RSV on PDGF-BB-treated VSMCs indicates that the observed outcomes are not attributable to cell death, but rather to specific modulatory effects of RSV on VSMC functions (Fig. 1). Additionally, RSV significantly inhibited the proliferation and migration of PDGF-BB-stimulated VSMCs. The suppression of PCNA and MMP-2 expression further corroborates these findings, suggesting that RSV interferes with key regulators of VSMC proliferation and extracellular matrix degradation. These results align with previous studies indicating the anti-proliferative and anti-migratory properties of RSV [23,24,48], contributing to its therapeutic potential in vascular pathologies.
Autophagy, a highly regulated process of cellular self-degradation, plays a crucial role in maintaining cellular homeostasis and responding to various stressors, which are pivotal in the context of vascular diseases [49]. In vascular endothelial cells, autophagy functions as a protective mechanism against oxidative stress, inflammation, and apoptosis, thereby preserving endothelial function and vascular integrity [50]. Similarly, in VSMCs, autophagy contributes to the regulation of cell proliferation, migration, and extracellular matrix secretion, all of which are critical processes in vascular remodeling and atherosclerosis progression [51]. RSV has been reported to mediate autophagic activity in both animal and cell models, thereby improving macrophage-associated foam cell formation and polarization switch, attenuating myocardial ischemia-reperfusion injury, and ameliorating neurotoxicity related to Parkinson's disease [52-54]. Here, we found that RSV promotes autophagy in PDGF-BB-stimulated VSMCs, as evidenced by the significant induction of LC3 maturation and the upregulation of autophagy-related genes such as Beclin-1, Atg3, Atg5, and Atg7. This result suggests that RSV enhances the autophagic flux, which could be a critical mechanism underlying its vascular protective effects. In addition, atorvastatin significantly inhibited TGF-β1-induced calcification in VSMCs through β-catenin pathway inhibition and autophagy induction [55]. This suggests that statins could be potential therapeutic agents in vascular diseases by inducing the autophagy process.
It has long been established that statins can inhibit cytokine-mediated VSMC proliferation. Key targets implicated in this process include cell cycle-related proteins such as Ras and Rho [56]. These targets have demonstrated pronounced inhibitory effects on VSMC proliferation, thereby being proposed as major regulatory mechanisms underlying the action of statins. The mitogen-activated protein kinase-ERK1/2 and phosphoinositide 3-kinase-Akt-mTOR pathway represents crucial downstream signaling cascades of PDGF-receptor, essential for mediating PDGF-induced proliferation and migration of VSMCs [57]. The involvement of the ERK1/2 and Akt/mTOR pathways in RSV-mediated effects was elucidated using the respective inhibitors, which are U0126 and MK-2206. This finding underscores the crucial role of the Akt/mTOR axis, rather than ERK1/2, in mediating the actions of RSV. Furthermore, it highlights that inhibition of this pathway, in relation to autophagy, is a key determinant of RSV's efficacy in preventing excessive VSMC activity. In addition, atorvastatin and simvastatin have been shown to inhibit Akt activation in VSMCs [58,59]. However, the exact mechanism by which these statins inhibit Akt activation remains unclear. While Akt inhibition may be a common effect of statins, the underlying mechanisms require further investigation.
In this study, we highlight the potential of RSV as a therapeutic agent for managing vascular diseases characterized by excessive VSMC activity, such as atherosclerosis, vascular remodeling, and restenosis post-stenting. We demonstrate that RSV inhibits VSMC proliferation and migration while promoting autophagy, thereby suggesting its therapeutic efficacy in these conditions. Future studies should aim to validate these findings in vivo and explore the long-term effects of RSV treatment on vascular health. Additionally, investigating the combinatory effects of RSV with other therapeutic agents targeting the Akt/mTOR pathway could provide further insights into optimizing treatment strategies for vascular diseases.
In conclusion, our study elucidates the multifaceted role of RSV in modulating VSMC functions under PDGF-BB stimulation, primarily through the inhibition of the Akt/mTOR pathway and the induction of autophagy. These findings advance our understanding of the molecular mechanisms underpinning the vascular protective effects of RSV and pave the way for its potential clinical application in preventing and treating vascular diseases.
ACKNOWLEDGEMENTS
We thank all members of the Han laboratory for their comments and suggestions during the development of this manuscript.
REFERENCES
1. Jebari-Benslaiman S, Galicia-García U, Larrea-Sebal A, Olaetxea JR, Alloza I, Vandenbroeck K, Benito-Vicente A, Martín C. 2022; Pathophysiology of atherosclerosis. Int J Mol Sci. 23:3346. DOI: 10.3390/ijms23063346. PMID: 35328769. PMCID: PMC8954705.

2. Ding H, Pan Q, Qian L, Hu C. 2022; Differentially expressed mRNAs and their upstream miR-491-5p in patients with coronary atherosclerosis as well as the function of miR-491-5p in vascular smooth muscle cells. Korean J Physiol Pharmacol. 26:183–193. DOI: 10.4196/kjpp.2022.26.3.183. PMID: 35477546. PMCID: PMC9046892.

3. Louis SF, Zahradka P. 2010; Vascular smooth muscle cell motility: From migration to invasion. Exp Clin Cardiol. 15:e75–85.
4. Hu Y, Zhang C, Fan Y, Zhang Y, Wang Y, Wang C. 2022; Lactate promotes vascular smooth muscle cell switch to a synthetic phenotype by inhibiting miR-23b expression. Korean J Physiol Pharmacol. 26:519–530. DOI: 10.4196/kjpp.2022.26.6.519. PMID: 36302626. PMCID: PMC9614396.

5. Marx SO, Totary-Jain H, Marks AR. 2011; Vascular smooth muscle cell proliferation in restenosis. Circ Cardiovasc Interv. 4:104–111. DOI: 10.1161/CIRCINTERVENTIONS.110.957332. PMID: 21325199. PMCID: PMC3816546.

6. Lee JJ, Lee JH, Yim NH, Han JH, Ma JY. 2017; Application of galangin, an active component of Alpinia officinarum Hance (Zingiberaceae), for use in drug-eluting stents. Sci Rep. 7:8207. DOI: 10.1038/s41598-017-08410-2. PMID: 28811550. PMCID: PMC5557749.

7. Heldin CH, Westermark B. 1999; Mechanism of action and in vivo role of platelet-derived growth factor. Physiol Rev. 79:1283–1316. DOI: 10.1152/physrev.1999.79.4.1283. PMID: 10508235.

8. Kim Y, Lee JJ, Lee SG, Jung SH, Han JH, Yang SY, Yun E, Song GY, Myung CS. 2013; 5,8-dimethoxy-2-nonylamino-naphthalene-1,4-dione inhibits vascular smooth muscle cell proliferation by blocking autophosphorylation of PDGF-receptor β. Korean J Physiol Pharmacol. 17:203–208. DOI: 10.4196/kjpp.2013.17.3.203. PMID: 23776396. PMCID: PMC3682080.

9. Betsholtz C, Karlsson L, Lindahl P. 2001; Developmental roles of platelet-derived growth factors. Bioessays. 23:494–507. DOI: 10.1002/bies.1069. PMID: 11385629.

10. Jo JH, Park HS, Lee DH, Han JH, Heo KS, Myung CS. 2021; Rosuvastatin inhibits the apoptosis of platelet-derived growth factor-stimulated vascular smooth muscle cells by inhibiting p38 via autophagy. J Pharmacol Exp Ther. 378:10–19. DOI: 10.1124/jpet.121.000539. PMID: 33846234.

11. Han JH, Kim MT, Myung CS. 2022; Cytokine-induced apoptosis inhibitor 1 (CIAPIN1): can it be eligible to be a novel target for the treatment of atherosclerosis? Cardiometab Syndr J. 2:139–141. DOI: 10.51789/cmsj.2022.2.e17.

12. Shan D, Qu P, Zhong C, He L, Zhang Q, Zhong G, Hu W, Feng Y, Yang S, Yang XF, Yu J. 2022; Anemoside B4 inhibits vascular smooth muscle cell proliferation, migration, and neointimal hyperplasia. Front Cardiovasc Med. 9:907490. DOI: 10.3389/fcvm.2022.907490. PMID: 35620517. PMCID: PMC9127303.

13. Hwang AR, Lee HJ, Kim S, Park SH, Woo CH. 2023; Inhibition of p90RSK ameliorates PDGF-BB-mediated phenotypic change of vascular smooth muscle cell and subsequent hyperplasia of neointima. Int J Mol Sci. 24:8094. DOI: 10.3390/ijms24098094. PMID: 37175802. PMCID: PMC10179136.

14. Qiu L, Hu L, Liu X, Li W, Zhang X, Xia H, Zhang C. 2021; Physalin B inhibits PDGF-BB-induced VSMC proliferation, migration and phenotypic transformation by activating the Nrf2 pathway. Food Funct. 12:10950–10966. DOI: 10.1039/D1FO01926K. PMID: 34647944.

15. Parzych KR, Klionsky DJ. 2014; An overview of autophagy: morphology, mechanism, and regulation. Antioxid Redox Signal. 20:460–473. DOI: 10.1089/ars.2013.5371. PMID: 23725295. PMCID: PMC3894687.

16. Li Y, Wu Z, Hu J, Liu G, Hu H, Ouyang F, Yang J. 2023; Hydrogen sulfide ameliorates abdominal aorta coarctation-induced myocardial fibrosis by inhibiting pyroptosis through regulating eukaryotic translation initiation factor 2α phosphorylation and activating PI3K/AKT1 pathway. Korean J Physiol Pharmacol. 27:345–356. DOI: 10.4196/kjpp.2023.27.4.345. PMID: 37386832. PMCID: PMC10316187.

17. Tai S, Hu XQ, Peng DQ, Zhou SH, Zheng XL. 2016; The roles of autophagy in vascular smooth muscle cells. Int J Cardiol. 211:1–6. DOI: 10.1016/j.ijcard.2016.02.128. PMID: 26954728.

18. Grootaert MOJ, Moulis M, Roth L, Martinet W, Vindis C, Bennett MR, De Meyer GRY. 2018; Vascular smooth muscle cell death, autophagy and senescence in atherosclerosis. Cardiovasc Res. 114:622–634. DOI: 10.1093/cvr/cvy007. PMID: 29360955.

19. Salabei JK, Hill BG. 2013; Implications of autophagy for vascular smooth muscle cell function and plasticity. Free Radic Biol Med. 65:693–703. DOI: 10.1016/j.freeradbiomed.2013.08.003. PMID: 23938401. PMCID: PMC3859773.

20. Kang R, Zeh HJ, Lotze MT, Tang D. 2011; The Beclin 1 network regulates autophagy and apoptosis. Cell Death Differ. 18:571–580. DOI: 10.1038/cdd.2010.191. PMID: 21311563. PMCID: PMC3131912.

21. Chilbert MR, VanDuyn D, Salah S, Clark CM, Ma Q. 2022; Combination therapy of ezetimibe and rosuvastatin for dyslipidemia: current insights. Drug Des Devel Ther. 16:2177–2186. DOI: 10.2147/DDDT.S332352. PMID: 35832642. PMCID: PMC9273150.

22. Ryu JY, Jang EH, Lee J, Kim JH, Youn YN. 2024; Prevention of neointimal hyperplasia after coronary artery bypass graft via local delivery of sirolimus and rosuvastatin: network pharmacology and in vivo validation. J Transl Med. 22:166. DOI: 10.1186/s12967-024-04875-8. PMID: 38365767. PMCID: PMC10874014.

23. Kiyan J, Kusch A, Tkachuk S, Krämer J, Haller H, Dietz R, Smith G, Dumler I. 2007; Rosuvastatin regulates vascular smooth muscle cell phenotypic modulation in vascular remodeling: role for the urokinase receptor. Atherosclerosis. 195:254–261. https://pubmed.ncbi.nlm.nih.gov/17275828/. DOI: 10.1016/j.atherosclerosis.2006.12.030. PMID: 17275828.

24. Suh JS, Lee SH, Fouladian Z, Lee JY, Kim T, Kang MK, Lusis AJ, Boström KI, Kim RH, Park NH. 2020; Rosuvastatin prevents the exacerbation of atherosclerosis in ligature-induced periodontal disease mouse model. Sci Rep. 10:6383. DOI: 10.1038/s41598-020-63350-8. PMID: 32286430. PMCID: PMC7156392.

25. Park HS, Han JH, Jung SH, Lee DH, Heo KS, Myung CS. 2018; Anti-apoptotic effects of autophagy via ROS regulation in microtubule-targeted and PDGF-stimulated vascular smooth muscle cells. Korean J Physiol Pharmacol. 22:349–360. DOI: 10.4196/kjpp.2018.22.3.349. PMID: 29719457. PMCID: PMC5928348.

26. Gao S, Xu L, Zhang Y, Yu Q, Li J, Guan H, Wang X, Cheng D, Liu Y, Bai L, Wang R, Fan J, Zhao S, Liu E. 2018; Salusin-α inhibits proliferation and migration of vascular smooth muscle cell via Akt/mTOR signaling. Cell Physiol Biochem. 50:1740–1753. DOI: 10.1159/000494792. PMID: 30384378.

27. Han JH, Heo KS, Myung CS. 2021; Cytokine-induced apoptosis inhibitor 1 (CIAPIN1) accelerates vascular remodelling via p53 and JAK2-STAT3 regulation in vascular smooth muscle cells. Br J Pharmacol. 178:4533–4551. DOI: 10.1111/bph.15631. PMID: 34289085.

28. Park HS, Jo E, Han JH, Jung SH, Lee DH, Park I, Heo KS, Na M, Myung CS. 2019; Hepatoprotective effects of an Acer tegmentosum Maxim extract through antioxidant activity and the regulation of autophagy. J Ethnopharmacol. 239:111912. DOI: 10.1016/j.jep.2019.111912. PMID: 31029758.

29. Eid SY, El-Readi MZ, Wink M. 2012; Digitonin synergistically enhances the cytotoxicity of plant secondary metabolites in cancer cells. Phytomedicine. 19:1307–1314. DOI: 10.1016/j.phymed.2012.09.002. PMID: 23062361.

30. Han JH, Park HS, Lee DH, Jo JH, Heo KS, Myung CS. 2021; Regulation of autophagy by controlling Erk1/2 and mTOR for platelet-derived growth factor-BB-mediated vascular smooth muscle cell phenotype shift. Life Sci. 267:118978. DOI: 10.1016/j.lfs.2020.118978. PMID: 33412209.

31. Park HS, Quan KT, Han JH, Jung SH, Lee DH, Jo E, Lim TW, Heo KS, Na M, Myung CS. 2017; Rubiarbonone C inhibits platelet-derived growth factor-induced proliferation and migration of vascular smooth muscle cells through the focal adhesion kinase, MAPK and STAT3 Tyr705 signalling pathways. Br J Pharmacol. 174:4140–4154. DOI: 10.1111/bph.13986. PMID: 28832962. PMCID: PMC5660001.

32. Kim Y, Han JH, Yun E, Jung SH, Lee JJ, Song GY, Myung CS. 2014; Inhibitory effect of a novel naphthoquinone derivative on proliferation of vascular smooth muscle cells through suppression of platelet-derived growth factor receptor β tyrosine kinase. Eur J Pharmacol. 733:81–89. DOI: 10.1016/j.ejphar.2014.03.037. PMID: 24695376.

33. Semlali A, Papadakos S, Contant C, Zouaoui I, Rouabhia M. 2022; Rapamycin inhibits oral cancer cell growth by promoting oxidative stress and suppressing ERK1/2, NF-κB and beta-catenin pathways. Front Oncol. 12:873447. DOI: 10.3389/fonc.2022.873447. PMID: 36185289. PMCID: PMC9520465.

34. Boehm EM, Gildenberg MS, Washington MT. 2016; The many roles of PCNA in eukaryotic DNA replication. Enzymes. 39:231–254. DOI: 10.1016/bs.enz.2016.03.003. PMID: 27241932. PMCID: PMC4890617.

35. Han JH, Kim Y, Jung SH, Lee JJ, Park HS, Song GY, Cuong NM, Kim YH, Myung CS. 2015; Murrayafoline A induces a G0/G1-phase arrest in platelet-derived growth factor-stimulated vascular smooth muscle cells. Korean J Physiol Pharmacol. 19:421–426. DOI: 10.4196/kjpp.2015.19.5.421. PMID: 26330754. PMCID: PMC4553401.

36. Han JH, Lee SG, Jung SH, Lee JJ, Park HS, Kim YH, Myung CS. 2015; Sesamin inhibits PDGF-mediated proliferation of vascular smooth muscle cells by upregulating p21 and p27. J Agric Food Chem. 63:7317–7325. DOI: 10.1021/acs.jafc.5b03374. PMID: 26244686.

37. Lee JJ, Lee JH, Cho WK, Han JH, Ma JY. 2016; Herbal composition of Cinnamomum cassia, Pinus densiflora, Curcuma longa and Glycyrrhiza glabra prevents atherosclerosis by upregulating p27 (Kip1) expression. BMC Complement Altern Med. 16:253. DOI: 10.1186/s12906-016-1224-8. PMID: 27465365. PMCID: PMC4964310.

38. Fan WH, Karnovsky MJ. 2002; Increased MMP-2 expression in connective tissue growth factor over-expression vascular smooth muscle cells. J Biol Chem. 277:9800–9805. DOI: 10.1074/jbc.M111213200. PMID: 11773059.

39. Gatica D, Chiong M, Lavandero S, Klionsky DJ. 2015; Molecular mechanisms of autophagy in the cardiovascular system. Circ Res. 116:456–467. Erratum. DOI: 10.1161/CIRCRESAHA.114.303788. PMID: 25634969. PMCID: PMC4313620.

40. Desantis V, Saltarella I, Lamanuzzi A, Mariggiò MA, Racanelli V, Vacca A, Frassanito MA. 2018; Autophagy: a new mechanism of prosurvival and drug resistance in multiple myeloma. Transl Oncol. 11:1350–1357. DOI: 10.1016/j.tranon.2018.08.014. PMID: 30196237. PMCID: PMC6132177.

41. Li X, He S, Ma B. 2020; Autophagy and autophagy-related proteins in cancer. Mol Cancer. 19:12. DOI: 10.1186/s12943-020-1138-4. PMID: 31969156. PMCID: PMC6975070.

42. Zhu Z, Yang C, Iyaswamy A, Krishnamoorthi S, Sreenivasmurthy SG, Liu J, Wang Z, Tong BC, Song J, Lu J, Cheung KH, Li M. 2019; Balancing mTOR signaling and autophagy in the treatment of Parkinson's disease. Int J Mol Sci. 20:728. DOI: 10.3390/ijms20030728. PMID: 30744070. PMCID: PMC6387269.

43. Kim MH, Kim CE, Kim SW. 2018; Rosuvastatin inhibits high glucose-stimulated upregulation of VCAM-1 via the MAPK-signalling pathway in endothelial cells. Acta Cardiol. 73:13–18. DOI: 10.1080/00015385.2017.1321908. PMID: 28885098.

44. Li X, Yang G, Zhao G, Wu B, Edin ML, Zeldin DC, Wang DW. 2011; Rosuvastatin attenuates the elevation in blood pressure induced by overexpression of human C-reactive protein. Hypertens Res. 34:869–875. DOI: 10.1038/hr.2011.44. PMID: 21562509. PMCID: PMC4042242.

45. Osman I, Dong K, Kang X, Yu L, Xu F, Ahmed ASI, He X, Shen J, Hu G, Zhang W, Zhou J. 2021; YAP1/TEAD1 upregulate platelet-derived growth factor receptor beta to promote vascular smooth muscle cell proliferation and neointima formation. J Mol Cell Cardiol. 156:20–32. DOI: 10.1016/j.yjmcc.2021.03.005. PMID: 33753119. PMCID: PMC8217227.

46. Bennett MR, Sinha S, Owens GK. 2016; Vascular smooth muscle cells in atherosclerosis. Circ Res. 118:692–702. DOI: 10.1161/CIRCRESAHA.115.306361. PMID: 26892967. PMCID: PMC4762053.

47. Shi L, Tian C, Sun L, Cao F, Meng Z. 2018; The lncRNA TUG1/miR-145-5p/FGF10 regulates proliferation and migration in VSMCs of hypertension. Biochem Biophys Res Commun. 501:688–695. DOI: 10.1016/j.bbrc.2018.05.049. PMID: 29758198.

48. Li YH, Wang QX, Zhou JW, Chu XM, Man YL, Liu P, Ren BB, Sun TR, An Y. 2013; Effects of rosuvastatin on expression of angiotensin-converting enzyme 2 after vascular balloon injury in rats. J Geriatr Cardiol. 10:151–158.
49. Ortega MA, Fraile-Martinez O, de Leon-Oliva D, Boaru DL, Lopez-Gonzalez L, García-Montero C, Alvarez-Mon MA, Guijarro LG, Torres-Carranza D, Saez MA, Diaz-Pedrero R, Albillos A, Alvarez-Mon M. 2024; Autophagy in its (proper) context: molecular basis, biological relevance, pharmacological modulation, and lifestyle medicine. Int J Biol Sci. 20:2532–2554. DOI: 10.7150/ijbs.95122. PMID: 38725847. PMCID: PMC11077378.

50. Hu M, Ladowski JM, Xu H. 2024; The role of autophagy in vascular endothelial cell health and physiology. Cells. 13:825. DOI: 10.3390/cells13100825. PMID: 38786047. PMCID: PMC11120581.

51. Salabei JK, Hill BG. 2015; Autophagic regulation of smooth muscle cell biology. Redox Biol. 4:97–103. DOI: 10.1016/j.redox.2014.12.007. PMID: 25544597. PMCID: PMC4309847.

52. Kang SY, Lee SB, Kim HJ, Kim HT, Yang HO, Jang W. 2017; Autophagic modulation by rosuvastatin prevents rotenone-induced neurotoxicity in an in vitro model of Parkinson's disease. Neurosci Lett. 642:20–26. DOI: 10.1016/j.neulet.2017.01.063. PMID: 28137648.

53. Wang X, Chen J, Huang X. 2019; Rosuvastatin attenuates myocardial ischemia-reperfusion injury via upregulating miR-17-3p-mediated autophagy. Cell Reprogram. 21:323–330. DOI: 10.1089/cell.2018.0053. PMID: 31730378. PMCID: PMC6918854.

54. Zhang X, Qin Y, Wan X, Liu H, Lv C, Ruan W, He L, Lu L, Guo X. 2021; Rosuvastatin exerts anti-atherosclerotic effects by improving macrophage-related foam cell formation and polarization conversion via mediating autophagic activities. J Transl Med. 19:62. DOI: 10.1186/s12967-021-02727-3. PMID: 33568202. PMCID: PMC7877030.

55. Liu D, Cui W, Liu B, Hu H, Liu J, Xie R, Yang X, Gu G, Zhang J, Zheng H. 2014; Atorvastatin protects vascular smooth muscle cells from TGF-β1-stimulated calcification by inducing autophagy via suppression of the β-catenin pathway. Cell Physiol Biochem. 33:129–141. DOI: 10.1159/000356656. PMID: 24481040.

56. Zhou Q, Liao JK. 2009; Statins and cardiovascular diseases: from cholesterol lowering to pleiotropy. Curr Pharm Des. 15:467–478. DOI: 10.2174/138161209787315684. PMID: 19199975. PMCID: PMC2896785.

57. Pan CH, Chen CJ, Shih CM, Wang MF, Wang JY, Wu CH. 2019; Oxidative stress-induced cellular senescence desensitizes cell growth and migration of vascular smooth muscle cells through down-regulation of platelet-derived growth factor receptor-beta. Aging (Albany NY). 11:8085–8102. DOI: 10.18632/aging.102270. PMID: 31584878. PMCID: PMC6814625.

58. Chen S, Liu B, Kong D, Li S, Li C, Wang H, Sun Y. 2015; Atorvastatin calcium inhibits phenotypic modulation of PDGF-BB-induced VSMCs via down-regulation the Akt signaling pathway. PLoS One. 10:e0122577. DOI: 10.1371/journal.pone.0122577. PMID: 25874930. PMCID: PMC4398430.

59. Chan KC, Wu CH, Huang CN, Lan KP, Chang WC, Wang CJ. 2012; Simvastatin inhibits glucose-stimulated vascular smooth muscle cell migration involving increased expression of RhoB and a block of Ras/Akt signal. Cardiovasc Ther. 30:75–84. DOI: 10.1111/j.1755-5922.2010.00226.x. PMID: 20946258.

Fig. 1
Effects of RSV on the cell viability and apoptosis in VSMCs.
(A) Cell viability measuring by MTT in VSMCs. The cells were treated with RSV (10, 40 and 100 μM) or digitonin (100 μg/ml) for 48 h. A digitonin was used as the positive control (PC). (B) Examination of apoptosis using Annexin V staining in VSMCs. The cells were treated with RSV (10 and 40 μM) or/and PDGF-BB (25 ng/ml) for 48 h. The percentage of indicated each cell population were determined and quantified. Data were analyzed using mean ± SEM. All experimental techniques are described in the Methods section. RSV, rosuvastatin; VSMCs, vascular smooth muscle cells; MTT, 3-(4,5-Dimethylthiazol-2-yl)-2,5-diphenyltetrazolium bromide; PDGF, platelet-derived growth factor. ***p < 0.001; ****p < 0.0001. n = 3 per group.
Fig. 2
RSV inhibits PDGF-induced VSMCs proliferation and migration.
(A) MTT assay for PDGF-BB-treated VSMCs proliferation. The cells were treated with RSV (10, 20, 40 μM), rapamycin (Ra, 100 nM), and PDGF-BB (25 ng/ml) for 48 h. ****p < 0.0001 vs. Con group, #p < 0.05, ####p < 0.0001 vs. PDGF-BB-treated group. (B) Western blot analysis for the protein expression of PCNA in PDGF-BB-treated VSMCs. The cells were treated with RSV (10, 20 and 40 μM) and PDGF-BB (25 ng/ml) for 48 h. ****p < 0.0001 vs. Con group, ##p < 0.01, ###p < 0.001, ####p < 0.0001 vs. PDGF-BB-treated group. (C) Representative images for RSV and PDGF-BB-treated VSMCs migration. The cells were treated with RSV (10, 20 and 40 μM) and PDGF-BB (25 ng/ml) for 48 h. ****p < 0.0001 vs. Con group, ##p < 0.01, ###p < 0.001 vs. PDGF-BB-treated group. Scale bar: 100 μm. (D) Western blot analysis for the protein expression of MMP-2. The cells were treated with RSV (10, 20 and 40 μM) and PDGF-BB (25 ng/ml) for 48 h. ****p < 0.0001 vs. Con group, ###p < 0.001, ####p < 0.0001 vs. PDGF-BB-treated group. Protein expressions were normalized to β‐actin. Data were analyzed using mean ± SEM. All experimental techniques are described in the Methods section. n = 3 per group. RSV, rosuvastatin; PDGF, platelet-derived growth factor; VSMCs, vascular smooth muscle cells; MTT, 3-(4,5-Dimethylthiazol-2-yl)-2,5-diphenyltetrazolium bromide; PCNA, proliferating cell nuclear antigen; MMP-2, matrix metalloproteinase-2.
Fig. 3
RSV activates autophagic flux in PDGF-BB-stimulated in VSMCs.
Western blot analysis for LC3-I/II expression in (A) basal and (B) PDGF-BB-stimulated VSMCs. The cells were treated with RSV (10, 20 and 40 μM) or/and PDGF-BB (25 ng/ml) for 48 h. *p < 0.05 vs. No PDGF-BB-treated group, ##p < 0.01 and ####p < 0.0001 vs. PDGF-BB-treated group. (C) Representative immunostaining image for LC3 and PCNA on RSV and PDGF-BB-stimulated VSMCs. The cells were treated with RSV (40 μM) and PDGF-BB (25 ng/ml) for 48 h. Blue, DAPI; Green, LC3; Red, PCNA. Scale bar: 20 μm. (D) qPCR analysis for Beclin-1, Atg3, Atg5, and Atg7 mRNA expression. The cells were treated with RSV (40 μM) or/and PDGF-BB (25 ng/ml) for 48 h. *p < 0.05, ***p < 0.001, ****p < 0.0001. Data were analyzed using mean ± SEM. All experimental techniques are described in the Methods section. n = 3 per group. RSV, rosuvastatin; PDGF, platelet-derived growth factor; VSMCs, vascular smooth muscle cells; LC3, light chain 3; PCNA, proliferating cell nuclear antigen; DAPI, 4’,6-diamidino-2-phenylindole; qPCR, quantitative polymerase chain reaction; n.s., no significant.
Fig. 4
RSV inhibits PDGF-BB-induced VSMCs proliferation and migration through Akt and mTOR-mediated autophagy activation.
(A) Western blot analysis for Akt and mTOR phosphorylation. The cells were incubated with rapamycin (100 nM, mTOR inhibitor) for 4 h, and added RSV (40 μM) and PDGF-BB (25 ng/ml) for 48 h. (B) Measurement of LC3-I/II expression using specific signal inhibitors in PDGF-BB-stimulated VSMCs. The cells were incubated with RSV (40 μM), U0126 (10 μM, ERK1/2 inhibitor), MK-2206 (10 μM, Akt inhibitor), and added PDGF-BB for 48 h. (C) MTT assay for RSV, MK-2206, and PDGF-BB-stimulated VSMCs proliferation. The cells were incubated with RSV (40 μM), MK-2206 (10 μM, Akt inhibitor), and PDGF-BB (25 ng/ml) for 48 h. ****p < 0.0001 vs. Con group, ####p < 0.0001 vs. PDGF-BB-treated group. (D) Representative images for PDGF-BB-treated VSMCs migration. The cells were incubated with RSV (40 μM), MK-2206 (10 μM, Akt inhibitor) and PDGF-BB (25 ng/ml) for 48 h. ****p < 0.0001 vs. Con group, ####p < 0.0001 vs. PDGF-BB-treated group. Scale bar: 100 μm. (E) Western blot analysis for MMP-2 and PCNA expression. The cells were incubated with RSV (40 μM), MK-2206, and PDGF-BB (25 ng/ml) for 48 h. Data were analyzed using mean ± SEM. All experimental techniques are described in the Methods section. n = 3 per group. RSV, rosuvastatin; PDGF, platelet-derived growth factor; VSMCs, vascular smooth muscle cells; mTOR, mammalian target of rapamycin; MTT, 3-(4,5-Dimethylthiazol-2-yl)-2,5-diphenyltetrazolium bromide; PCNA, proliferating cell nuclear antigen.
Table 1
Primers and sequence set for qPCR analysis



PDF
Citation
Print


XML Download