Abstract
Background/Aims
Methods
Results
Notes
Conflict of Interest
Matsuoka K has received speaking fees from Mitsubishi Tanabe Pharma Corporation, Takeda Pharmaceutical Co., Ltd, Janssen Pharmaceutical K.K., AbbVie GK, Pfizer Japan Inc., EA Pharma Co., Ltd, Mochida Pharmaceutical Co., Ltd, Kyorin Pharmaceutical Co., Ltd, Zeria Pharmaceutical Co., Ltd, Kissei Pharmaceutical Co., Ltd, Nippon Kayaku Co., Ltd, Gilead Sciences K.K., Celltrion Healthcare Japan. K.K., and Eli Lilly Japan K.K.; research grants from AbbVie GK, EA Pharma Co., Ltd, Mochida Pharmaceutical Co., Ltd, Zeria Pharmaceutical Co., Ltd, Nippon Kayaku Co., Ltd, and JIMRO Co., Ltd. Igarashi A has received consulting fees from Mitsubishi Tanabe Pharma Corporation, AbbVie GK, Astellas Pharma Inc., Chugai Pharmaceutical Co., Ltd, Eli Lilly Japan K.K., Illumina, Inc., Janssen Pharmaceutical K.K., Moderna, Inc., Ono Pharmaceutical Co., Ltd, Takeda Pharmaceutical Co., Ltd, Pfizer Japan Inc., and Celltrion Healthcare Japan. K.K.; research grants from Takeda Pharmaceutical Co., Ltd, Otsuka Pharmaceutical Co., Ltd, Taiho Pharmaceutical Co., Ltd, Asahi Kasei Pharma Corporation, Edwards Lifesciences Corporation, Intuitive Surgical G.K., and Philips Japan, Ltd. Sato N, Mizuno N, Ishii M, Iizuka M are employees of Mitsubishi Tanabe Pharma Corporation. Iwasaki K and Shoji A are employees of Healthcare Consulting, Inc., which was commissioned to perform this work by Mitsubishi Tanabe Pharma Corporation. Hisamatsu T has received research grants from Mitsubishi Tanabe Pharma Corporation, EA Pharma Co., Ltd, AbbVie GK, JIMRO Co., Ltd, Zeria Pharmaceutical Co., Ltd, Kissei Pharmaceutical Co., Ltd, Kyorin Pharmaceutical Co., Ltd, Nippon Kayaku Co., Ltd, Takeda Pharmaceutical Co., Ltd, Pfizer Japan Inc., Mochida Pharmaceutical Co., Ltd, and Boston Scientific Corporation; consulting fees from Mitsubishi Tanabe Pharma Corporation, EA Pharma Co., Ltd, AbbVie GK, Janssen Pharmaceutical K.K., Pfizer Japan Inc., Nichi-Iko Pharmaceutical Co., Ltd, Eli Lilly Japan K.K., Gilead Sciences K.K., Bristol-Myers Squibb K.K.; and lecture fees from Mitsubishi Tanabe Pharma Corporation, AbbVie GK, EA Pharma Co., Ltd, Kyorin Pharmaceutical Co., Ltd, JIMRO Co., Ltd, Janssen Pharmaceutical K.K., Mochida Pharmaceutical Co., Ltd, Takeda Pharmaceutical Co., Ltd, Pfizer Japan Inc., and Kissei Pharmaceutical Co., Ltd. Matsuoka K is an editorial board member of the journal but was not involved in the peer reviewer selection, evaluation, or decision process of this article. No other potential conflicts of interest relevant to this article were reported.
Data Availability Statement
The datasets generated and/or analyzed during the present study are not publicly available because the data were obtained from Medical Data Vision Co., Ltd. However, they are available from the corresponding author with the permission of Medical Data Vision Co., Ltd, on reasonable request.
Author Contributions
Conceptualization: all authors. Data curation: Ishii M, Iizuka M, Iwasaki K, Shoji A. Formal analysis: Iizuka M, Iwasaki K, Shoji A. Investigation: all authors. Methodology: all authors. Project administration: Sato N. Visualization: all authors. Validation: Ishii M, Iizuka M, Iwasaki K, Shoji A. Resources: Iwasaki K, Shoji A. Software: Iwasaki K, Shoji A. Writing-original draft: Matsuoka K, Sato N. Writing-review and editing: all authors. Approval of final manuscript: all authors.
Additional Contributions
We thank the Medical Data Vision Co., Ltd. for providing the claims database. We thank Libby Cone, MD, MA, from Dmed (https://dmed.co.jp) for editing drafts of this manuscript.
Supplementary Material
Supplementary Table 4.
Supplementary Table 5.
Supplementary Fig. 1.
Supplementary Fig. 2.
Supplementary Fig. 3.
REFERENCES
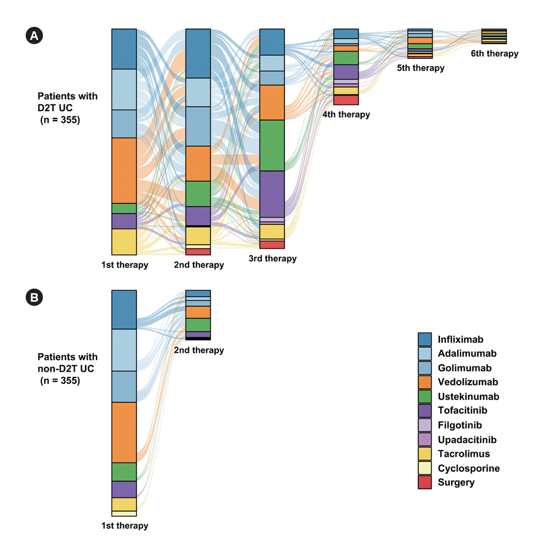
Fig. 1.
Fig. 2.
Fig. 3.
Fig. 4.
Fig. 5.
Table 1.
| Characteristics |
Case-control matched |
||
|---|---|---|---|
| Non-D2T UC (n=355) | D2T UC (n=355) | ||
| Age (yr) | Median (IQR) | 46 (34.5–57) | 44 (29–57) |
| ≥ 65 yr | 57 (16.1) | 56 (15.8) | |
| Sex | Male | 204 (57.5) | 218 (61.4) |
| Age at diagnosis of UC (yr) | Median (IQR) | 43 (32–55) | 42 (27–55) |
| ≥ 65 yr | 41 (11.5) | 39 (11.0) | |
| Duration of disease (day) | Median (IQR) | 768 (331–1,546) | 661 (261–1,340) |
| ≥ 2 yr | 186 (52.4) | 166 (46.8) | |
| Extent of disease | Extensive | 106 (29.9) | 145 (40.8) |
| Left-sided | 35 (9.9) | 43 (12.1) | |
| Proctosigmoiditis | 9 (2.5) | 6 (1.7) | |
| Proctitis | 13 (3.7) | 15 (4.2) | |
| Unknown | 192 (54.1) | 146 (41.1) | |
| Extraintestinal manifestations | Yes | 64a (18.0) | 49a (13.8) |
| Treatment for 6 mo prior to the index date | |||
| 5-ASA | Yes | 305 (85.9) | 302 (85.1) |
| Duration of 5-ASA (day) | Median (IQR) | 158 (76.5–178) | 141 (26–175) |
| < 1 mo | 73 (20.6) | 94 (26.5) | |
| ≥ 1 mo | 282 (79.4) | 261 (73.5) | |
| Corticosteroids | Yes | 210 (59.2) | 258 (72.7) |
| Duration of corticosteroids (day) | Median (IQR) | 15 (0–81) | 28 (0–92) |
| < 1 mo | 214 (60.3) | 181 (51.0) | |
| 1 to < 3 mo | 60 (16.9) | 80 (22.5) | |
| ≥ 3 mo | 81 (22.8) | 94 (26.5) | |
| Cumulative dose of corticosteroids (mg) | Median (IQR) | 290 (0–1,231) | 760 (0–1,571) |
| < 1,800 | 307 (86.5) | 285 (80.3) | |
| ≥ 1,800 | 48 (13.5) | 70 (19.7) | |
| Maximum daily dose of corticosteroids (mg/day) | Median (IQR) | 12.5 (0–40) | 30 (0–55) |
| 0 | 145 (40.8) | 97 (27.3) | |
| > 0 to < 10 | 25 (7.0) | 20 (5.6) | |
| 10 to < 20 | 19 (5.4) | 10 (2.8) | |
| 20 to < 30 | 25 (7.0) | 19 (5.4) | |
| ≥ 30 | 141 (39.7) | 209 (58.9) | |
| Thiopurines | Yes | 135 (38.0) | 176 (49.6) |
| Duration of thiopurines (day) | Median (IQR) | 0 (0–121) | 0 (0–135) |
| 0 | 220 (62.0) | 179 (50.4) | |
| 1 to < 90 | 39 (11.0) | 54 (15.2) | |
| ≥ 90 | 96 (27.0) | 122 (34.4) | |
| PPIs | Yes | 167 (47.0) | 180 (50.7) |
| Duration of PPIs (day) | Median (IQR) | 0 (0–126) | 3 (0–84) |
| 0 | 188 (53.0) | 175 (49.3) | |
| 1 to < 90 | 66 (18.6) | 95 (26.8) | |
| ≥ 90 | 101 (28.5) | 85 (23.9) | |
| Treatment on the index date | |||
| 5-ASA | Yes | 194 (54.6) | 198 (55.8) |
| Corticosteroids | Yes | 122 (34.4) | 168 (47.3) |
| Thiopurines | Yes | 76 (21.4) | 86 (24.2) |
| PPIs | Yes | 95 (26.8) | 107 (30.1) |
| Medical institution (bed) | < 200 | 28 (7.9) | 15 (4.2) |
| 200 to < 500 | 152 (42.8) | 127 (35.8) | |
| ≥ 500 | 175 (49.3) | 213 (60.0) | |
| Index year | 2018 | 53 (14.9) | 53 (14.9) |
| 2019 | 99 (27.9) | 99 (27.9) | |
| 2020 | 115 (32.4) | 115 (32.4) | |
| 2021 | 88 (24.8) | 88 (24.8) | |
| 2022 | 0 | 0 | |
| 2023 | 0 | 0 | |
a Number of patients with D2T UC and non-D2T UC by extraintestinal manifestations (including patients with 2 or more extraintestinal complications): scleritis in 0 and 1, iridocyclitis in 0 and 0, deep venous thrombosis in 16 and 25, primary sclerosing cholangitis in 2 and 3, autoimmune pancreatitis in 5 and 1, linear IgA dermatosis in 0 and 0, psoriatic arthritis in 0 and 3, erythema nodosum in 2 and 0, pyoderma gangrenosum in 1 and 3, rheumatoid arthritis in 23 and 32, ankylosing spondylitis in 1 and 2, and sacroiliitis in 0 and 0.
Table 2.
| Variable |
Non-D2T UC (n = 355) |
D2T UC (n = 355) |
||
|---|---|---|---|---|
| First advanced therapy | Second advanced therapy | First advanced therapy | Second advanced therapy | |
| Any advanced therapy | 355 (100) | 78 (22.0) | 355 (100) | 345 (97.2) |
| Anti-TNF-α antibodies | 176 (49.6) | 25 (7.0) | 171 (48.2) | 184 (51.8) |
| Infliximab | 61 (17.2) | 10 (2.8) | 63 (17.7) | 77 (21.7) |
| Adalimumab | 66 (18.6) | 6 (1.7) | 64 (18.0) | 45 (12.7) |
| Golimumab | 49 (13.8) | 9 (2.5) | 44 (12.4) | 62 (17.5) |
| Anti-α4β7 integrin antibody | 95 (26.8) | 19 (5.4) | 103 (29.0) | 55 (15.5) |
| Vedolizumab | 95 (26.8) | 19 (5.4) | 103 (29.0) | 55 (15.5) |
| Anti-IL-12/23 antibody | 29 (8.2) | 21 (5.9) | 16 (4.5) | 40 (11.3) |
| Ustekinumab | 29 (8.2) | 21 (5.9) | 16 (4.5) | 40 (11.3) |
| JAK inhibitors | 26 (7.3) | 11 (3.1) | 24 (6.8) | 32 (9.0) |
| Tofacitinib | 26 (7.3) | 9 (2.5) | 24 (6.8) | 30 (8.5) |
| Filgotinib | 0 | 1 (0.3) | 0 | 1 (0.3) |
| Upadacitinib | 0 | 1 (0.3) | 0 | 1 (0.3) |
| Calcineurin inhibitors | 29 (8.2) | 2 (0.6) | 41 (11.5) | 34 (9.6) |
| Tacrolimus | 21 (5.9) | 1 (0.3) | 41 (11.5) | 28 (7.9) |
| Cyclosporine | 8 (2.3) | 1 (0.3) | 0 | 6 (1.7) |
| Duration of advanced therapy use (day) | 681 (208.5–714.5) | NC | 99 (42–197)a | 111 (49–216)b |
| Median (IQR) | 239.5 (111.8–381.5)c | 152 (67–272)a,c | ||
| No. of advanced therapies per year, median (IQR) | 0.5 (0.5–0.5) | 1.7 (1.5–2.5)a | ||
| No. of advanced therapies per person-year | 0.61 | 2.03d | ||



PDF
Citation
Print



XML Download