Abstract
Herpes simplex virus type 1 (HSV-1) is a large, double-stranded DNA virus whose genome encodes numerous essential genes required for viral replication and pathogenesis. Genetic manipulation of these essential genes remains challenging because conventional CRISPR/Cas9-based editing strategies often involve initial deletion of the target gene, resulting in loss of viral viability. To overcome this limitation, we developed a CRISPR/Cas9-based GFP cassette insertion-replacement strategy incorporating an internal ribosome entry site (IRES), enabling bicistronic expression of a fluorescent selection marker and an essential viral gene without disrupting gene function. As proof of concept, we targeted the essential tegument gene UL36 and inserted a CMV promoter-eGFP-IRES cassette upstream of its ORF, allowing simultaneous expression of eGFP and UL36. The cassette was subsequently replaced with a UL36 mutant harboring a deubiquitinase (DUB)-inactive C40S substitution. This approach preserved viral viability and achieved high homology-directed repair (HDR) efficiency, allowing precise introduction of point mutations into essential genes. Our IRES-guided genome editing strategy provides a robust and versatile platform for precise manipulation of essential genes in HSV-1 and other large DNA viruses.
Herpes simplex virus type 1 (HSV-1) is a large, double-stranded DNA virus of the Alphaherpesvirinae subfamily that infects a significant portion of the global population and establishes lifelong latency in sensory neurons. In addition to causing recurrent oral lesions, HSV-1 can lead to severe outcomes such as keratitis, meningitis, and encephalitis, particularly in immunocompromised individuals (1, 2). The HSV-1 genome encodes over 80 genes, many of which are multifunctional and temporally regulated, making the dissection of individual gene functions essential for understanding viral biology and pathogenesis.
To this end, recombinant HSV-1 carrying targeted mutations or insertions has been widely used. However, efficient genetic manipulation remains technically challenging due to the virus’s large genome (~152 kb) and complex replication cycle. Early methods employed bacterial artificial chromosome (BAC) systems, which allow manipulation of the viral genome in E. coli and recovery of infectious virus in mammalian cells upon transfection (3). Although powerful, BAC-based editing introduces bacterial backbone sequences and requires labor-intensive screening and reconstitution steps, limiting its flexibility and scalability.
The advent of the CRISPR/Cas9 system has revolutionized genome engineering by enabling site-specific DNA cleavage guided by customizable guide RNAs (gRNAs) (4). Originally discovered as part of bacterial adaptive immunity, this system has been successfully applied to eukaryotic cells, including the editing of viral genomes (5). In HSV-1, host-mediated DNA repair pathways facilitate CRISPR/Cas9-directed editing via either non-homologous end joining (NHEJ) or homology- directed repair (HDR) (6). Previous studies have shown that CRISPR/Cas9 can be used to introduce precise mutations in nonessential or regulatory genes such as ICP0 (6, 7).
However, targeting essential viral genes remains a major technical challenge, as disruption or deletion of these genes results in loss of viral viability, thereby preventing the recovery of edited progeny. This highlights the need for genome editing approaches that preserve gene function during the editing process. To address this, we established a CRISPR/ Cas9-based GFP cassette insertion-replacement strategy that incorporates an internal ribosome entry site (IRES)-mediated bicistronic expression system (8). The IRES sequence used in this study is derived from the encephalomyocarditis virus (ECMV), which is widely employed in molecular biology to initiate cap-independent translation. This element enables the ribosome to enter an internal position of the mRNA, thereby allowing efficient expression of a downstream open reading frame in addition to the upstream gene. The strategy consists of two phases: insertion of a CMV promoter-eGFP-IRES cassette upstream of the target gene to maintain its expression, followed by replacement of this cassette with a mutant version of the gene to achieve precise editing without disrupting gene function.
As proof of concept, we applied this strategy to the essential tegument gene UL36, which encodes a large structural protein involved in viral entry, genome release, and virion maturation (9). Its N-terminal domain functions as a deubiquitinase (DUB) that antagonizes host antiviral signaling by removing K63-linked ubiquitin chains from TRAF3. Substitution of the catalytic cysteine at position 40 (C40) with serine abrogates this activity (10), making it a suitable test case for precise functional dissection. Using our IRES-guided CRISPR/Cas9 GFP cassette insertion-replacement strategy, we successfully generated a DUB-inactive UL36 C40S mutant HSV-1, demonstrating the feasibility and utility of this approach for editing essential genes in large DNA viruses.
Human embryonic kidney 293FT (Thermo Fisher Scientific, #R70007, USA), HaCaT (Cell Lines Service GmbH, Germany) and Vero cells (ATCC, CCL-81, USA) were cultured in Dulbecco’s Modified Eagle Medium (DMEM; Welgene, LM001-05, Korea) supplemented with 10% Cosmic Calf Serum (CCS; Hyclone, SH30087.03, USA), 100U/ml penicillin plus 100µg/ml streptomycin (Gibco, 15140-122, USA) at 37°C in a humidified incubator with 5% CO₂. Wild-type (WT) HSV-1 (KOS strain, ATCC, VR-1493, USA) was propagated and titrated on Vero cells using standard plaque assay protocols.
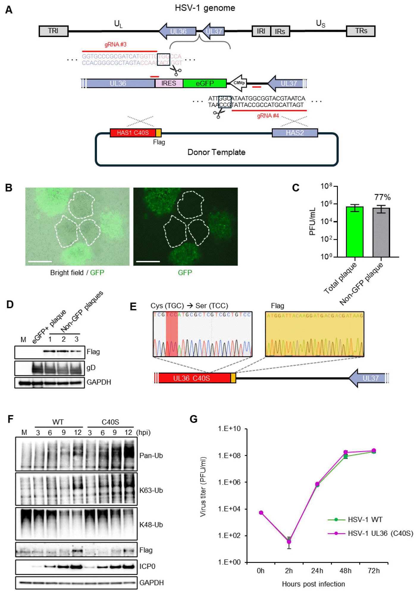
Guide RNAs (gRNAs) were designed using the CHOPCHOP v3 web tool (https://chopchop.cbu.uib.no) (11) to target specific regions near the N-terminus of the UL36 gene (for HDR insertion) or within the inserted eGFP cassette (for selection or excision). In selecting among potential gRNAs, we prioritized those with high on-target scores and minimal predicted off-target potential from CHOPCHOP, and we further favored PAM sites located in close proximity to the intended recombination site. This design principle is supported by previous findings showing that homology-directed repair (HDR) efficiency is maximized when the Cas9-induced double-strand break occurs within a few base pairs of the insertion locus (12). The selected gRNA sequences (Table 1) were cloned into the BbsI site of the pSpCas9(BB)-2A-Puro (PX459) V2.0 vector (Addgene #62988, USA), which expresses SpCas9 and a puromycin resistance gene. Donor plasmids for HDR were constructed with two homology arms (HAS1 and HAS2, approximately 500 bp each) flanking either a CMVp‑ eGFP‑IRES cassette or a Flag‑tagged UL36 C40S mutant cassette-. All constructs were verified by Sanger sequencing.
293FT cells were co-transfected with 0.3 µg of gRNA#1-Cas9 plasmid and 0.6 µg of CMVp‑eGFP‑IRES donor plasmid using jetOPTIMUS transfection reagent (Polyplus, 117-07, France). At 8 h post-transfection, SCR7 (1 µM; Sigma-Aldrich, SML1546, USA) and puromycin (1 µg/mL; InvivoGen, ant-pr‑1, USA) were added to enhance HDR efficiency. After 24 h, cells were infected with WT HSV‑1 at a multiplicity of infection (MOI) of 0.5. Supernatants were harvested 24 h post-infection. To enrich HDR-edited viruses, cells were transfected with 1 µg of gRNA#2-Cas9 plasmid, followed by infection with harvested supernatant. After 48 h, progeny viruses were harvested, GFP-positive plaques were identified by fluorescence microscopy, and three rounds of plaque purification were performed on Vero cells. To recombinate GFP cassette to Flag-UL36 WT or C40S, 293FT cells were co-transfected with gRNA#3-Cas9 plasmid and Flag‑UL36 donor plasmids. After 8 h, SCR7 and puromycin were added. Cells were infected with GFP-positive HSV‑1 at MOI 0.5. At 24 h, gRNA#4-Cas9 plasmid targeting CMVp was transfected to eliminate GFP-positive genomes. Viral supernatants were harvested 48 h post-infection. Plaque assays were performed to select non-GFP plaques, which were then expanded for validation.
Viral genomic DNA was extracted from infected Vero cells using Solg™ Genomic DNA Prep Kit (Solgent, SGD41-C100, Korea). Genotyping PCR was performed with primers flanking homology arms (Table 1). All PCR reactions were performed using Phusion™ Plus DNA Polymerase (Thermo Fisher Scientific, F630L, USA). PCR products were resolved on agarose gel stained with RedSafe™ Nucleic Acid Staining Solution (Intron Biotechnology, 21141, Korea). Purification was performed using Solg™ Gel & PCR Extraction Kit (Solgent, SGP04-C200, Korea), and products were Sanger sequenced using Cosmogenetech (Korea).
Cell lysates from infected cells were prepared in NuPAGE™ LDS Sample Buffer (Invitrogen, NP0008, USA). Proteins were separated by SDS-PAGE, transferred onto nitrocellulose membranes (Amersham Protran 0.45µm, E06-07-116, USA), and blocked with 5% (w/v) BSA in TBST. Membranes were probed with primary antibodies: anti-Flag (1:500; Santa Cruz Biotechnology, sc‑166355, USA), anti-gD (1:1,000; Santa Cruz Biotechnology, sc‑21719, USA), anti-ICP0 (1:1,000; Santa Cruz Biotechnology, sc‑53070, USA), anti-ubiquitin (1:3,000; Santa Cruz Biotechnology, sc‑8017, USA), anti-ubiquitin linkage-specific K63 (1:2,000; Abcam, ab179434, UK), anti-ubiquitin linkage-specific K48 (1:2,000; Cell Signaling Technology, #8081, USA) or anti-GAPDH (1:3,000; Santa Cruz Biotechnology, sc‑32233, USA). Blots were detected using HRP-conjugated secondary antibodies (1:5,000; Jackson Immunoresearch Laboratories, 115-035-003 for mouse IgG and 111-035-003 for rabbit IgG) and SuperSignal™ West Pico PLUS Chemiluminescent Substrate (Thermo Fisher Scientific, 34577, USA).
CRISPR/Cas9-mediated HDR editing in HSV-1 is commonly performed using a GFP cassette insertion-replacement strategy. In this method, the target open reading frame (ORF) is initially substituted with a green fluorescent protein (GFP) cassette, which functions as a visual selection marker for identifying HDR-mediated recombinants (Fig. 1A). In the replacement phase, the GFP cassette is subsequently exchanged with the desired mutant gene sequence through a second round of HDR (7). This strategy enables scarless editing by ensuring that no residual selection marker remains in the final genome. However, when this method is applied to essential genes such as UL36, it encounters a critical problem. Deletion of an essential ORF during the first step leads to loss of viral viability, which prevents the recovery of recombinants.
To overcome this limitation, we established a modified CRISPR/Cas9-based GFP cassette insertion-replacement strategy that incorporates an internal ribosome entry site (IRES), thereby maintaining essential gene function throughout the editing process. Unlike direct GFP fusion strategies, which can interfere with the native folding, localization, or function of essential viral proteins, the IRES enables bicistronic expression of a fluorescent marker and the essential gene as separate translation products from a single mRNA. This separation minimizes functional perturbation of the target protein. In our design, both genes are expressed from a shared transcript under the control of the cytomegalovirus promoter (CMVp), which was chosen for its robust and consistent activity across diverse mammalian cell types, including those used in HSV-1 propagation. While endogenous viral promoters could be used, the use of CMVp ensures reliable expression levels of both the selectable marker and the essential gene during the editing process.
In the insertion phase, a CMVp-eGFP-IRES cassette is inserted immediately upstream of the essential ORF, enabling independent translation of both proteins while maintaining viral viability (Fig. 1B). In the replacement phase, the entire cassette is substituted with a mutant version of the essential gene. Recombinant viruses that have undergone successful cassette replacement can be identified by the loss of GFP signal. This GFP-based visual screening method allows efficient isolation of scarlessly edited viruses while preserving the full expression and function of essential genes throughout the process.
To demonstrate the feasibility of this system, we targeted UL36, a large tegument protein essential for HSV-1 replication. As shown in Fig. 2A, 293FT cells were co-transfected with a CRISPR/Cas9 plasmid expressing gRNA#1 and a donor plasmid containing the CMVp-eGFP-IRES cassette flanked by homology arm sequences (HAS1 and HAS2). 24 h later, cells were infected with WT HSV-1. To enrich for HDR-edited viruses, a second CRISPR/Cas9 plasmid expressing gRNA#2, which targets non-edited (WT or indel) sequences, was transfected prior to viral harvest.
Following plaque formation, GFP-positive plaques were readily identified using fluorescence microscopy (Fig. 2B). Quantitative plaque counting revealed that approximately 3% of total plaques were GFP-positive, indicating efficient HDR editing (Fig. 2C). To confirm site-specific integration, genomic DNA was extracted from infected cells, and PCR analysis using primers flanking the insertion site showed the expected product in the HDR-edited virus, but not in the WT control (Fig. 2D).
These results demonstrate that insertion of the CMVp-eGFP-IRES cassette upstream of the UL36 ORF enables preservation of essential gene expression while also allowing convenient visual selection of edited viruses.
To investigate the functional role of UL36 DUB activity, we sought to introduce a cysteine-to-serine substitution (C40S) at the catalytic site. This was accomplished by replacing the CMVp-eGFP-IRES cassette with a donor template carrying the UL36 C40S mutation and an N-terminal Flag tag (Fig. 3A). Cells were co-transfected with a CRISPR/Cas9 plasmid expressing gRNA#3, which targets the UL36-IRES junction, and the donor plasmid containing the mutant sequence. To prevent the survival of non-recombined viral genomes that had lost GFP expression due to random indels but retained the original cassette, a second CRISPR/Cas9 plasmid expressing gRNA#4 was transfected. Rather than directly targeting the CMV promoter, gRNA#4 was designed to cleave approximately 76 bp upstream of the CMVp sequence, while still permitting CMVp-driven expression in cases without homologous recombination. This design helped eliminate pseudo-edited clones with silenced GFP expression but without correct donor integration. Together, this dual targeting strategy enabled selective replacement of the CMVp-eGFP-IRES cassette with the mutant UL36 sequence and facilitated enrichment of correctly edited, non-GFP viruses.
After infection with the GFP-positive virus from Step 1, we observed a significant proportion of plagues were GFP-negative (Fig. 3B). The quantification revealed that approximately 77% of the plaques had lost GFP expression, suggesting a high rate of successful replacement (Fig. 3C). To validate the correct insertion and expression of the mutant UL36 protein, three independent non-GFP plaques were randomly selected and analyzed by western blot. All showed expression of the Flag-tagged UL36 protein, whereas GFP-positive control virus did not (Fig. 3D). Sanger sequencing further confirmed that the Flag tag was correctly inserted at the N-terminus and that cysteine 40 was successfully replaced with serine (Fig. 3E). Consistent with the expected loss of DUB activity, the UL36 C40S mutant showed a dramatic increase in pan-ubiquitin chain accumulation at the late stage of infection compared with WT virus, with a preferential increase in K63-linked chains rather than K48-linked chains (Fig. 3F). This phenotype supports the conclusion that the mutation abolishes UL36 DUB function, resulting in the accumulation of ubiquitin conjugates. However, viral growth of the C40S mutant in standard cell culture conditions did not significantly differ from WT virus (Fig. 3G). This finding is consistent with several previous reports showing that disruption of UL36 DUB activity does not impair viral replication in vitro in certain cell types (13, 14, 15). Although UL36 is an essential gene, our results suggest that its DUB function may not be critical for viral propagation in cultured cells. Instead, it is likely to play a more context-dependent role, for example in vivo during infection, within latency models, or under conditions where interferon signaling and antiviral responses are strongly activated.
The entire timeline of the CRISPR/Cas9-based GFP cassette insertion-replacement workflow is summarized in Fig. 4. During Days 1-7 (insertion phase), the CMVp-eGFP-IRES cassette is inserted upstream of an essential gene via HDR and recombinants are enriched using selective gRNAs. From Days 7-14 (replacement phase), the inserted cassette is replaced with the desired mutant sequence using a second round of HDR and selective removal of GFP-positive viruses. The outcome is a purified, GFP-negative recombinant HSV-1 encoding the desired mutation within an essential gene.
This strategy enables scarless, high-efficiency editing of essential genes in HSV-1 by maintaining gene function during the editing process. The IRES-guided system is broadly applicable to virological studies and provides a robust platform for generating viable mutant viruses for functional analysis.
Editing essential viral genes remains a major technical challenge in the field of virology due to the inherent lethality of gene disruption strategies. One traditional approach to circumvent this issue involves the use of complementing cell lines that express the essential viral gene in trans. While this allows recovery of deletion mutants, the method has several limitations: it requires time-consuming generation of stable cell lines, and overexpression of certain viral proteins may exert toxic effects on host cells, complicating virus propagation and interpretation of results (16).
Several recent studies have applied CRISPR/Cas9 technology to edit large double-stranded DNA viruses, including HSV-1, with increasing precision (17). Previous work has demonstrated the feasibility of HDR-based editing in nonessential genes or regulatory elements, such as ICP0 (6), but editing essential genes remains challenging due to their requirement for viral viability. BAC-based systems have also been widely used to engineer HSV-1 genomes; however, these require bacterial propagation, often retain unwanted bacterial sequences, and involve multi-step reconstitution of infectious virus (18). Therefore, there is a pressing need for a more direct, efficient, and flexible strategy to engineer essential genes in replication-competent HSV-1. In this study, we addressed this need by developing and validating a CRISPR/Cas9-based GFP cassette insertion-replacement strategy incorporating an IRES-guided bicistronic expression cassette, which allows concurrent expression of a selectable marker together with the target essential gene.
The core innovation of our approach lies in preserving gene function during editing by placing a CMVp-eGFP-IRES cassette immediately upstream of the essential ORF (Fig. 1B). This enables bicistronic expression of both the essential gene and a fluorescent marker from a single transcript, facilitating efficient identification and purification of recombinants while maintaining viral viability. This is particularly advantageous for essential structural proteins such as UL36, where fusion with fluorescent tags at either terminus may disrupt protein folding, localization, or incorporation into the virion. The IRES system circumvents this issue by enabling independent translation of the marker and the target protein without direct fusion.
Our initial editing step targeting the HSV-1 UL36 gene, a large tegument protein critical for viral replication, transport, and assembly, demonstrated successful insertion of the cassette via HDR (Fig. 2A), as confirmed by GFP-positive plaques (Fig. 2B), quantitative plaque analysis (Fig. 2C), and PCR-based genotyping (Fig. 2D). These results highlight the feasibility of targeting essential genes with minimal perturbation to their function. In the second step, we demonstrated that the inserted CMVp-eGFP-IRES cassette could be effectively replaced with a mutant UL36 sequence encoding a C40S substitution and an N-terminal Flag tag (Fig. 3A). Notably, GFP-negative plaques accounted for approximately 77% of total plaques (Fig. 3C), suggesting high HDR efficiency in the second round of editing. This is particularly surprising given that essential gene editing typically yields low recombination rates. However, it is likely that Cas9 cleavage at the UL36-IRES junction by gRNA#3 selectively eliminated viruses repaired via NHEJ, which would disrupt the essential UL36 ORF and result in non-viable progeny. Consequently, only viruses that underwent precise HDR-mediated replacement with the donor template were able to survive and replicate.
Compared to BAC-based HSV-1 mutagenesis approaches, our method avoids the need for bacterial propagation and reconstitution steps, reducing turnaround time and complexity (18). Moreover, unlike conventional CRISPR/Cas9 strategies that disrupt the target ORF, this IRES-based system maintains gene expression throughout editing, eliminating the need for complementing cell lines. This enables direct analysis of essential gene functions and structure–function relationships in the native viral context.
While our strategy was validated using UL36 as a proof-of-concept target, the framework is broadly applicable to other essential HSV-1 genes or large DNA viruses. Future studies could adapt this system to engineer point mutations, epitope tags, or conditional alleles in other essential loci, thereby facilitating mechanistic dissection of viral gene function. Additionally, the high recombination efficiency observed in the second editing step suggests that iterative genome editing may be feasible without significant impact on viral fitness, further supporting the utility of this method for complex virological engineering.
In summary, we developed and validated a robust and efficient IRES-guided CRISPR/Cas9 editing strategy for essential viral genes. Our system enables scarless editing while preserving gene function, offering a valuable platform for fundamental research and the development of HSV-based vectors for oncolytic therapy and gene delivery.
AUTHOR CONTRIBUTIONS
Tae Hyoung Kim: Conceptualization, Methodology, Investigation, Data Curation, Writing – Original Draft; Kihye Shin: Conceptualization, Writing – Original Draft; Eui Tae Kim: Conceptualization, Funding Acquisition, Supervision, Writing – Review & Editing. All authors approved the final manuscript.
FUNDING
We thank members of the Kim lab for insightful discussion and input. This work was supported by the research grant of Jeju National University in 2023.
References
1. Bradley H, Markowitz LE, Gibson T, McQuillan GM. Seroprevalence of Herpes Simplex Virus Types 1 and 2-United States, 1999-2010. J Infect Dis. 2014;209(3):325-333.DOI: 10.1093/infdis/jit458.
2. Zhang SY. Herpes simplex virus encephalitis of childhood: inborn errors of central nervous system cell-intrinsic immunity. Hum Genet. 2020;139(6-7):911-918.DOI: 10.1007/s00439-020-02127-5. PMID: 32040615. PMCID: PMC7739442.
3. Tanaka M, Kagawa H, Yamanashi Y, Sata T, Kawaguchi Y. Construction of an excisable bacterial artificial chromosome containing a full-length infectious clone of herpes simplex virus type 1: viruses reconstituted from the clone exhibit wild-type properties in vitro and in vivo. J Virol. 2003;77(2):1382-1391.DOI: 10.1128/JVI.77.2.1382-1391.2003. PMID: 12502854. PMCID: PMC140785.
4. Ran FA, Hsu PD, Wright J, Agarwala V, Scott DA, Zhang F. Genome engineering using the CRISPR-Cas9 system. Nat Protoc. 2013;8(11):2281-2308.DOI: 10.1038/nprot.2013.143. PMID: 24157548. PMCID: PMC3969860.
5. Jinek M, Chylinski K, Fonfara I, Hauer M, Doudna JA, Charpentier E. A programmable dual-RNA-guided DNA endonuclease in adaptive bacterial immunity. Science. 2012;337(6096):816-821.DOI: 10.1126/science.1225829. PMID: 22745249. PMCID: PMC6286148.
6. Lin C, Li H, Hao M, Xiong D, Luo Y, Huang C, et al. Increasing the Efficiency of CRISPR/Cas9-mediated Precise Genome Editing of HSV-1 Virus in Human Cells. Sci Rep. 2016;6(1):34531.DOI: 10.1038/srep34531. PMID: 27713537. PMCID: PMC5054376.
7. López-Muñoz AD, Rastrojo A, Martín R, Alcami A. High-throughput engineering of cytoplasmic- and nuclear-replicating large dsDNA viruses by CRISPR/Cas9. J Gen Virol. 2022;103(10):001797.DOI: 10.1099/jgv.0.001797. PMID: 36260063. PMCID: PMC10019086.
8. Gurtu V, Yan G, Zhang G. IRES bicistronic expression vectors for efficient creation of stable mammalian cell lines. Biochem Biophys Res Commun. 1996;229(1):295-298.DOI: 10.1006/bbrc.1996.1795.
9. Desai PJ. A Null Mutation in the UL36 Gene of Herpes Simplex Virus Type 1 Results in Accumulation of Unenveloped DNA-Filled Capsids in the Cytoplasm of Infected Cells. J Virol. 2000;74(24):11608-11618.DOI: 10.1128/JVI.74.24.11608-11618.2000.
10. Wang S, Wang K, Li J, Zheng C. Herpes Simplex Virus 1 Ubiquitin-Specific Protease UL36 Inhibits Beta Interferon Production by Deubiquitinating TRAF3. J Virol. 2013;87(21):11851-11860.DOI: 10.1128/JVI.01211-13. PMID: 23986588. PMCID: PMC3807349.
11. Labun K, Montague TG, Krause M, Torres Cleuren YN, Tjeldnes H, Valen E. CHOPCHOP v3: expanding the CRISPR web toolbox beyond genome editing. Nucleic Acids Res. 2019;47(W1):W171-W174.DOI: 10.1093/nar/gkz365. PMID: 31106371. PMCID: PMC6602426.
12. Liang X, Potter J, Kumar S, Ravinder N, Chesnut JD. Enhanced CRISPR/Cas9-mediated precise genome editing by improved design and delivery of gRNA, Cas9 nuclease, and donor DNA. J Biotechnol. 2017;241:136-146.DOI: 10.1016/j.jbiotec.2016.11.011.
13. Wang S, Wang K, Li J, Zheng C. Herpes Simplex Virus 1 Ubiquitin-Specific Protease UL36 Inhibits Beta Interferon Production by Deubiquitinating TRAF3. J Virol. 2013;87(21):11851-11860.DOI: 10.1128/JVI.01211-13. PMID: 23986588. PMCID: PMC3807349.
14. Bolstad M, Abaitua F, Crump CM, O’Hare P. Autocatalytic Activity of the Ubiquitin-Specific Protease Domain of Herpes Simplex Virus 1 VP1-2. J Virol. 2011;85(17):8738-51.DOI: 10.1128/JVI.00798-11. PMID: 21715485. PMCID: PMC3165783.
15. Bodda C, Reinert LS, Fruhwürth S, Richardo T, Sun C, Zhang BC, et al. HSV1 VP1-2 deubiquitinates STING to block type I interferon expression and promote brain infection. J Exp Med. 2020;217(7):e20191422.DOI: 10.1084/jem.20191422. PMID: 32383759. PMCID: PMC7336311.
16. Zhou H, O’Neal W, Morral N, Beaudet AL. Development of a complementing cell line and a system for construction of adenovirus vectors with E1 and E2a deleted. J Virol. 1996;70(10):7030-7038.DOI: 10.1128/jvi.70.10.7030-7038.1996. PMID: 8794347. PMCID: PMC190753.
17. Bi Y, Sun L, Gao D, Ding C, Li Z, Li Y, et al. High-Efficiency Targeted Editing of Large Viral Genomes by RNA-Guided Nucleases. PLOS Pathog. 2014;10(5):e1004090.DOI: 10.1371/journal.ppat.1004090. PMID: 24788700. PMCID: PMC4006927.
18. Hall RN, Meers J, Fowler E, Mahony T. Back to BAC: The Use of Infectious Clone Technologies for Viral Mutagenesis. Viruses. 2012;4(2):211-235.DOI: 10.3390/v4020211. PMID: 22470833. PMCID: PMC3315213.



PDF
Citation
Print



XML Download