To the Editor:
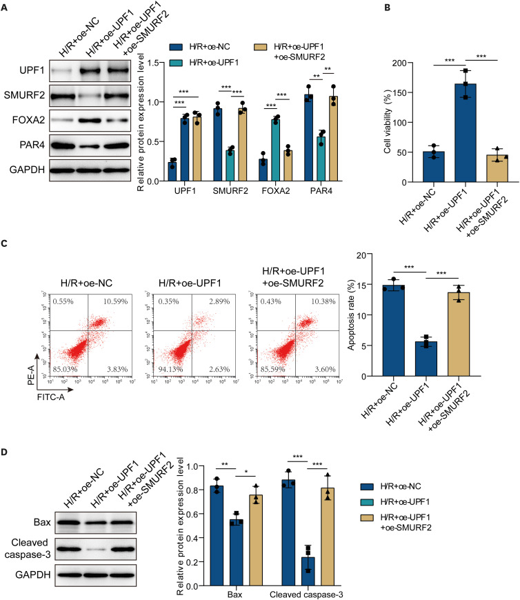
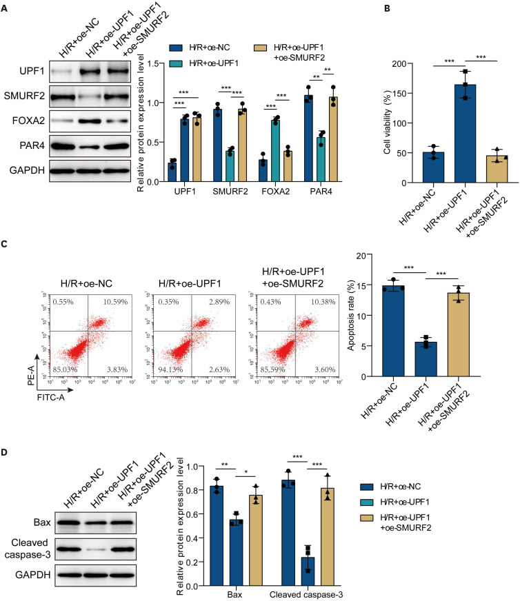
In the article, there is an error in Figure 6C. Specifically, the flow cytometry result graph of Group 1 in the figure was mistakenly copied and placed in the position of Group 2, and the correct flow cytometry graph of Group 2 that should have been used was accidentally deleted by us. We would like to correct the errors as written below.
Before Correction
After Correction



PDF
Citation
Print



XML Download