In the modern era of cardiovascular (CV) imaging, left ventricular global longitudinal strain (LV-GLS) has established itself as a sensitive and reproducible marker of subclinical systolic dysfunction and prognostic factor in CV disease. In hypertrophic cardiomyopathy (HCM), in which left ventricular ejection fraction is often preserved, LV-GLS has emerged as a useful predictor for sudden cardiac death, and ventricular arrhythmia.1) It can help guide risk stratification and treatment decisions, such as septal reduction therapy or insertion of implantable cardioverter-defibrillator.2) And LV-GLS enables early detection of subclinical systolic and diastolic dysfunction in hypertensive patients, even before overt structural change.3) It offers superior prognostic value compared to conventional echocardiographic parameters and is useful for assessing left and right ventricular as well as atrial function in hypertensive heart disease.3)
The study by Kwak et al.4) provides timely and clinically relevant insights into the interaction between HCM and hypertension. HCM has traditionally been considered from genetic and structural perspectives. However, as the authors correctly note, an increasing number of HCM patients are older and harbor conventional CV risk factors, including hypertension. In their multicenter retrospective study of over 1,100 HCM patients, nearly half had coexisting hypertension, a prevalence consistent with contemporary cohorts as the HCM population ages. Patients with hypertension had more CV comorbidities and exhibited lower LV-GLS values. Notably, LV-GLS was an independent predictor of adverse CV events only in the hypertensive group, and not in those without hypertension.
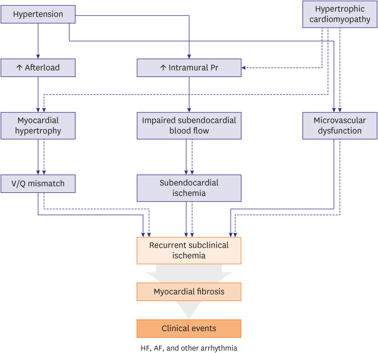
In patients with HCM, a genetically mediated form of hypertrophy,5) the addition of hypertension, a condition characterized by afterload-driven hypertrophy, can further exacerbate myocardial wall stress. This heightened stress stimulates additional myocardial hypertrophy and increases myocardial oxygen demand, potentially leading to a mismatch between oxygen supply and demand. In addition, the subendocardial region of the myocardium is particularly sensitive to changes in perfusion pressure.3) When HCM is accompanied by hypertension, the resulting elevation in intramural pressure may significantly impair subendocardial blood flow, increasing the risk of repetitive ischemic injury. Moreover, HCM is frequently associated with microvascular dysfunction, which may be deteriorated by concomitant hypertension.6) These pathophysiologic interactions can result in recurrent subclinical ischemia, contributing to the development of interstitial fibrosis.7) Over time, this might lead to subclinical systolic and diastolic dysfunction, and ultimately to the progression of heart failure, atrial fibrillation and other arrhythmias, thereby portending a worse clinical prognosis (Figure 1).
While LV-GLS has been widely recognized as a sensitive imaging marker of myocardial fibrosis, its prognostic relevance in HCM appears to be context-dependent.8) In patients with HCM alone, baseline interstitial fibrosis is frequently present due to the underlying genetic cardiomyopathy, and LV-GLS is often already impaired to some degree. As such, LV-GLS might be less discriminatory in this population than other factors, such as arrhythmic risk, fibrosis amount and distribution, and dynamic LV obstruction,9) that may exert a stronger influence on clinical outcomes. By contrast, in patients with HCM and coexisting hypertension, LV-GLS likely would reflect additive myocardial stress driven by elevated afterload, microvascular dysfunction, and subendocardial ischemia elements that amplify the vulnerability of the hypertrophied myocardium. Therefore, in HCM patients with coexisting hypertension, LV-GLS may reflect not only myocardial fibrosis but also hemodynamic stress and increased prognostic vulnerability.
Although the authors did not provide data on the degree of blood pressure control or its impact on LV-GLS and clinical outcomes, previous studies have demonstrated that effective blood pressure control in hypertensive patients can lead to improvements in left ventricular geometry and global longitudinal strain.10) Based on these findings, it can be inferred that optimal blood pressure management is also crucial in patients with HCM complicated by hypertension.
In conclusion, Kwak et al.4) provide compelling evidence that in patients with HCM and coexisting hypertension, LV-GLS serves as a valuable prognostic marker, capturing the subclinical myocardial vulnerability that traditional metrics may overlook. This work adds an important layer to precision risk assessment in HCM and paves the way for more individualized patient care.
Notes
Funding: The authors received no financial support for the research, authorship, and/or publication of this article.
Data Sharing Statement: The data generated in this study is available from the corresponding author upon reasonable request.
References
1. Tower-Rader A, Mohananey D, To A, Lever HM, Popovic ZB, Desai MY. Prognostic value of global longitudinal strain in hypertrophic cardiomyopathy: a systematic review of existing literature. JACC Cardiovasc Imaging. 2019; 12:1930–1942. PMID: 30219395.

2. Debonnaire P, Thijssen J, Leong DP, et al. Global longitudinal strain and left atrial volume index improve prediction of appropriate implantable cardioverter defibrillator therapy in hypertrophic cardiomyopathy patients. Int J Cardiovasc Imaging. 2014; 30:549–558. PMID: 24500241.

3. Oh JK, Park JH. Role of strain echocardiography in patients with hypertension. Clin Hypertens. 2022; 28:6. PMID: 35164856.

4. Kwak S, Kim J, Park CS, et al. Prognostic implication of left ventricular global longitudinal strain in patients with hypertrophic cardiomyopathy and coexisting hypertension. Korean Circ J. 2025; 55:584–596. PMID: 39962967.

5. Federspiel JM, Reil JC, Xu A, et al. Retrofitting the heart: explaining the enigmatic septal thickening in hypertrophic cardiomyopathy. Circ Heart Fail. 2024; 17:e011435. PMID: 38695186.

6. Zdravkovic M, Popadic V, Klasnja S, et al. Coronary microvascular dysfunction and hypertension: a bond more important than we think. Medicina (Kaunas). 2023; 59:2149. PMID: 38138252.

7. Olafiranye O, Zizi F, Brimah P, et al. Management of hypertension among patients with coronary heart disease. Int J Hypertens. 2011; 2011:653903. PMID: 21785704.

8. Hu X, Bao Y, Zhu Y, et al. Predicting left ventricular myocardial fibrosis in patients with hypertrophic cardiomyopathy by speckle tracking automated functional imaging. Ultrasound Med Biol. 2023; 49:1309–1317. PMID: 36863952.

9. Lee HJ, Kim J, Chang SA, Kim YJ, Kim HK, Lee SC. Major clinical issues in hypertrophic cardiomyopathy. Korean Circ J. 2022; 52:563–575. PMID: 35929051.

10. Yang Y, Li Y, Zhu L, Xu J, Tang X, Gao P. Blood pressure control and left ventricular echocardiographic progression in hypertensive patients: an 18-month follow-up study. Front Cardiovasc Med. 2023; 10:1161993. PMID: 37564911.




PDF
Citation
Print



XML Download