To the Editor,
There was an error in our published article titled “Induction of apoptotic cell death in human bladder cancer cells by ethanol extract of Zanthoxylum schinifolium leaf, through ROS-dependent inactivation of the PI3K/Akt signaling pathway” Nutrition Research and Practice 2022 Jun;16(3):330-343. https://doi.org/10.4162/nrp.2022.16.3.330; pISSN 1976-1457 eISSN 2005-6168.
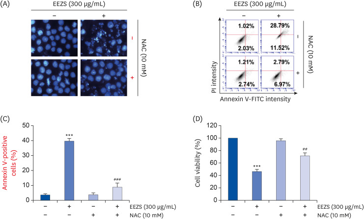
We found that the same results were used repeatedly in the results of Figure 1D and Figure 2B. Therefore, we have corrected them as shown below. And the Y axis “Apoptotic cells (%)” in Figure 1E, Figure 2C and Figure 7C was modified to “Annexin V-positive cells (%)”. In addition, there are errors in the notation of EEZS, NEC, z-VAD-fmk, and NAC treatment in Figure 2A X-axis, Figure 2C X-axis, Figure 3D X-axis, and Figure 7A Y-axis, so we would like to correct them. These errors did not influence the subsequent analyses/statistics at all. Thus, changes for these errors do not impact the conclusions of the paper.
After correction
1. On page 334, Figure 1:
2. On page 335, Figure 2:
3. On page 336, Figure 3:
4. On page 340, Figure 7:



PDF
Citation
Print



XML Download