Abstract
Background and Objectives
Metoclopramide is an antagonist of dopamine D2 receptor and is capable of alleviating chemotherapy-induced nausea and vomiting. However, its underlying mechanisms and function in improving the efficiency of chemotherapy are not fully understood. In this study, we investigated the sensitizing effect of metoclopramide on the platinum-based drugs-mediated apoptosis in human head and neck cancer cells.
Subjects and Method
Apoptosis was analyzed using a cell-based cytometer. The protein expression and messenger ribonucleic acid (mRNA) levels were assessed by Western blotting and real-time polymerase chain reaction, respectively.
Results
Metoclopramide sensitized the platinum-based drug (cisplatin and oxaliplatin)-mediated apoptosis in AMC-HN4 cells, but not in normal cells. Mechanistically, we found that metoclopramide decreased Mcl-1 protein expression through post-translational regulation. Moreover, the overexpression of Mcl-1 prevented apoptosis by combined treatment of metoclopramide and platinum-based drugs.
두경부암은 구강, 인두, 후두 등 발생 위치에 따라 10개 이상의 세부 암으로 분류되며, 조직학적으로 약 90%가 편평상피세포 암종이다[1]. 발생 부위에 따라 호흡 곤란, 음성 장애 등 심각한 합병증이 동반되며 다른 암에 비해 나쁜 예후를 보인다[2]. 두경부암은 발생 위치, 종양의 종류, 환자의 상태에 따라 치료법을 정하며, 과거에는 수술적 치료인 절제술과 방사선 치료가 시행되었으나 최근에는 최소한의 절제술 후 방사선 치료나 항암 화학 요법을 병행하여 수술 효과를 증대시키고 있다[3,4].
두경부암 치료를 위해 1차 약제로 사용되는 platinum 기반 항암제는 cisplatin, oxaliplatin 및 carboplatin이 대표적이며, 세포 내 핵 안에 침투하여 DNA의 손상을 유도하여 세포 독성을 증가시킨다[5,6]. 하지만 platinum 기반 항암제를 이용한 반복적인 치료는 오히려 종양 세포의 DNA 손상을 극복하게 함으로써 내성이 나타나게 된다[7]. 또한 platinum 기반 항암제의 효과는 환자에 따라 반응률과 효능에 차이가 나며, 이독성, 신경독성 및 구토와 같은 많은 부작용이 유발된다[8]. 따라서 platinum 기반 항암제에 대한 내성 및 부작용을 최소화시키고 감수성을 증가시키기 위한 연구가 지속되고 있다[9]. 대표적으로 5-플루오로우라실(5-fluorouracil)은 platinum 기반 항암제에 대한 저항성을 극복할 수 있으며 두 항암제의 병용처리는 뛰어난 항암 효과를 나타낸다[10]. 최근에는 1차 platinum 기반 항암제가 가지는 부작용인 세포 독성, 친유성 및 수동적인 약물 전달을 개선한 새로운 platinum 항암제 개발에 애쓰고 있다[9,11]. 항암 효과가 뛰어나고 적은 부작용을 가진 새로운 항암제에 대한 개발이 지속되고는 있으나 큰 비용과 많은 시간이 필요하기 때문에 기존 항암제와 타 약물의 병합 요법을 통해 항암 효과를 증대하는 데 관심이 높아지고 있다.
항암 화학 요법에 의해 나타나는 메스꺼움과 구토는 일반적인 증상이지만 과도하게 지속적으로 유발될 경우 암 환자의 삶의 질을 낮추고 항암 화학 요법의 효과를 감소시킨다. 미국 종합 암 네트워크 임상 진료 지침(National Comprehensive Cancer Network guideline)에 따르면 항암 화학 요법 시 나타나는 부작용 하나인 구토를 억제하는 약물로 metoclopramide, ondansetron 및 palonosetron의 사용을 권고하고 있다[12]. 오래전 두경부 암세포를 이용한 이종이식동물모델에서 metoclopramide와 cisplatin의 병용처리에 따른 항암 상승효과를 확인하였으나 분자적 기전에 대한 연구는 보고되지 않았다[13]. Ondansetron과 같은 세로토닌 수용체 길항제(antagonist)와 달리 metoclopramide는 도파민 D2 수용체도 제어할 수 있는 길항제로 중추신경계의 도파민 수용체의 기능을 함께 차단하여 구토를 억제한다. 또한 다른 항 구토제보다 가격이 저렴해 환자에게 경제적인 부담이 적다[14]. 이전 보고를 통해 도파민 D2 수용체의 발현이 높은 종양 조직에서 도파민 D2 수용체 길항제의 항암 효과를 확인하였으며, 최근 metoclopramide가 삼중음성유방암 세포의 증식을 막고 사멸을 유도한다고 보고되었다[15,16].
본 연구에서는 metoclopramide와 platinum 기반 항암제와의 병합 치료가 두경부 암세포의 사멸 효과를 증진시키는지 확인하고 그 기전을 규명해 항암제의 내성 및 부작용을 줄일 수 있는 새로운 치료 요법으로의 가능성을 제시하고자 하였다.
본 연구에 사용된 인간 두경부 편평세포암종인 AMC-HN4와 AMC-HN6 세포는 아산병원에서 분양 받았고, 정상 혈관 간세포(mesangial cell, MC)와 요세관상피세포(kidney epithelial cells, TCMK-1)는 American Type Culture Collection (Manassas, VA, USA)에서 구입하였다. 세포주 배양을 위한 배지는 10% 태아우혈청(fetal bovine serum; Welgene, Gyeongsan, Korea)과 1% antibiotics (Gibco BRL, New York, NY, USA)을 첨가한 Dulbecco’s Modified Eagle’s Medium (Welgene)을 사용하였으며 37°C로 유지되는 5% CO2 배양기를 이용하여 배양하였다. 실험에 사용된 약제인 metoclopramide, cisplatin, oxaliplatin, cycloheximide, MG132, lactacystin 및 actin 항체는 Sigma (Saint Louis, MO, USA)에서, z-VAD-fmk는 Calbiochem (San Diego, CA, USA)에서 구입하였다. PARP, Bcl-2, Mcl-1, Bcl-xL, Bax, cIAP1, cIAP2 및 DR5 항체는 Cell Signaling Technology (Beverly, MA, USA)에서 구입하였고, c-FLIP 항체는 Enzo Life Sciences (San Diego, CA, USA)에서 각각 구매하였다.
AMC-HN4 1×106개의 세포를 100 μL의 phosphate-buffered saline를 넣어 잘 풀어준 후, 200 μL의 95% ethanol을 진탕 혼합하면서 조심스럽게 넣어주었다. 세포를 4°C에서 1시간 동안 고정한 후, 250 μL의 1.12% sodium citrate buffer에 12.5 μg RNase가 녹아 있는 용액을 넣어 37°C에서 30분간 배양하였다. 그 후 250 μL propidium iodide (50 μg/mL)를 넣어 세포를 염색 후, BD Accuri™ C6 flow cytometer (BD Biosciences, San Jose, CA, USA)를 이용하여 sub-G1기를 분석하였다.
수거된 세포에 lysis buffer (137 mM NaCl, 15 mM EGTA, 0.1 mM sodium orthovanadate, 15 mM MgCl2, 0.1% TritonX-100, 100 mM phenyl methyl sulfonyl fluoride, 20 mM leupeptin, pH7.2)를 첨가하고 진탕 혼합하여 세포를 파쇄한 후, 13000 rpm으로 15분간 원심 분리하여 상층을 수거하였다. Sodium dodecyl sulfate polyacrylamide gel electrophoresis을 이용하여 전기 영동 후 immobilon membrane (Milipore, Billerica, MA, USA)에 단백질을 이동시키고 일차 항체를 실온에서 밤새 반응시켰다. 이차 항체와 실온에서 2시간 반응 후 enhanced chemiluminoscence (Pierce, Rockford, IL, USA) 용액을 이용하여 특이적인 단백질을 검출하였다.
핵의 분절을 확인하기 위하여 4',6-diamidino-2-phenylndole (DAPI) 염색법을 시행하였다. 시료를 처리한 세포에 DAPI 염색약을 첨가하여 5분간 염색하고 형광 현미경으로 핵의 변화를 관찰하였다. DNA 단편화 현상의 분석을 위하여 cell death detection ELISA plus kit (Boehringer Mannheim corporation, Indianapolis, IN, USA)를 사용하였다. 원심 분리하여 상층액을 제거하고 세포에 lysis buffer를 200 μL 넣은 후 상온에서 30분간 용해시킨다. 원심 분리하여 얻은 상층액 100 μL에 anti-histone 항체와의 반응 후 과산화효소 기질을 넣어 분광측광기를 이용하여 405 nm 흡광도를 측정하였다.
Caspase 활성화를 측정하기 위하여 20 μg의 단백질을 caspase substrate (Asp-Glu-Val-Asp-chromophore-p-nitroanilide [DVAD-pNA])가 들어있는 100 μL의 반응 버퍼(1% NP-40, 20 mM Tris-HCl, pH 7.5, 137 mM NaCl, 10% glycerol)에 첨가 후 37°C에서 2시간 반응시켰다. 분광 측광기를 이용하여 405 nm 흡광도를 측정하였다.
AMC-HN4 세포에 Mcl-1을 과발현시키기 위해 pcDNA3.1/Mcl-1 플라스미드를 LipofectamineTM 2000 (Thermo Fisher Scientific, Waltham, MA, USA)을 이용하여 형질 주입 후 24시간 동안 37°C로 유지되는 5% CO2 배양기를 이용하여 배양하였다.
TRIzol reagent (Life Technologies, Carlsbad, CA, USA)를 이용하여 RNA를 추출하였다. 2 μg의 RNA를 M-MLV reverse transcriptase (Gibco BRL)를 이용하여 complementary DNA (cDNA)를 합성하고 각각의 유전자 특정 프라이머를 이용하여 quantitative polymerase chain reaction (qPCR)을 수행하였다. 유전자 프라이머 정보는 다음과 같다; Mcl-1 (forward) 5'–TCC TGA TGC CAC CTT CTA GG-3', (reverse) 5'– ATG CTT CGG AAA CTG GAC AT-3'; actin (forward) 5'- TGG GGT GTT GAA GGT CTC-3', (reverse) 5'- CTACAATGAGCTGCGTGTG-3'.
두경부암 세포에서 metoclopramide의 독성을 확인하고자 XTT 기법을 이용하여 생장율을 확인하였다. AMC-HN4와 AMC-HN6 두 종류의 두경부암 세포에 metoclopramide를 0.1-5 mM까지 다양한 농도로 처리하였을 때, 1 mM부터 암세포 생장율이 20% 이상 감소되었다(Supplementary Fig. 1A). Annexin V 염색법을 이용하여 사멸을 확인하였을 때도 AMC-HN4 세포에서 metoclopramide 1 mM부터 세포사멸이 유도되었다(Supplementary Fig. 1B). 따라서 두경부암 세포에서 metoclopramide의 독성이 나타나지 않는 0.5 mM의 농도를 선정하고 항암제 민감화 증진에 대한 연구를 진행하였다.
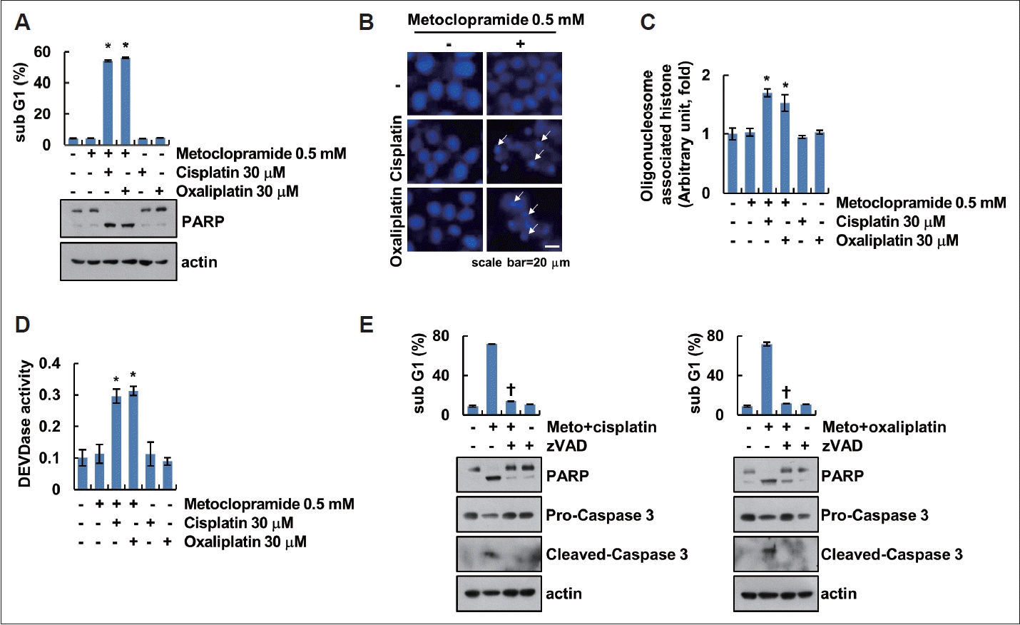
AMC-HN4 세포에서 metoclopramide이 기존 platinum 기반 항암제에 대한 암세포 사멸 증진 가능성을 확인하기 위해 저농도의 metoclopramide와 cisplatin 또는 oxaliplatin을 처리하였다. 저농도의 각각의 약물 단독 처리는 세포사멸이 일어나지 않지만 metoclopramide과 cisplatin 또는 metoclopramide과 oxaliplatin 병합처리에 의해 세포사멸을 확인할 수 있는 sub-G1기의 증가 및 PARP 분절을 확인하였다(Fig. 1A). DAPI 염색법을 통해 형광현미경으로 핵의 형태를 확인한 결과 metoclopramide와 cisplatin 또는 oxaliplatin 병합처리는 핵의 응축을 유도하며 oligonucleosome associated histone kit를 이용하여 또한 병합처리 시 DNA 분절이 증가하였다(Fig. 1B and C). Metoclopramide와 platinum 기반 항암제의 병합처리에 의한 세포사멸에 caspase의 의존성을 규명하기 위해서 caspase-3의 활성화 정도를 확인하였을 때 유의적으로 metoclopramide와 cisplatin 또는 oxaliplatin 병합처리에 의하여 caspase-3 활성화가 증가하였다(Fig. 1D). Caspase 저해제인 z-VAD의 전처리는 두 약물의 병합처리에 의해 증가하는 세포사멸 및 caspase-3의 분절을 억제하였다(Fig. 1E). 이 결과로 metoclopramide은 platinum 기반 항암제에 대한 민감화를 증진시키고 두경부암 세포사멸을 유도하는 것을 확인하였다.
Metoclopramide에 의한 platinum 기반 항암제에 의한 세포사멸 유도 기전을 확인하기 위하여 metoclopramide 단독 처리에 의한 세포사멸 관련 단백질의 발현을 조사하였다. 두 종류의 두경부암 세포인 AMC-HN4와 AMC-HN6 세포에 metoclopramide를 농도별로 처리하였을 때 다른 세포사멸 관련 단백질의 발현 변화는 없었으나 anti-apoptotic Bcl-2 단백질 중 오직 Mcl-1의 발현이 감소하였다(Fig. 2A). Mcl-1의 발현 감소가 metoclopramide과 platinum 기반 항암제 병합처리에 의한 세포사멸에 관여하는지 규명하기 위하여 Mcl-1이 과발현된 암세포를 사용하였다. Mcl-1의 발현이 높을 때 metoclopramide와 cisplatin 또는 oxaliplatin 병합처리에 의한 sub-G1기 증가 및 PARP 분절이 억제되었다(Fig. 2B). 이 결과로 Mcl-1 과발현된 세포에서는 metocloprimide와 platinum 기반 항암제의 병용 효과가 약화됨을 알 수 있다.
AMC-HN4 세포는 metoclopramide의 농도 0.2 mM부터 Mcl-1 발현이 감소하지만 AMC-HN6 세포에서는 농도 1 mM부터 Mcl-1의 발현을 감소시킨다(Fig. 2A). 두 종류의 두경부암 세포주를 비교하면 AMC-HN4 세포에서 metoclopramide와 platinum 기반 항암제 병용처리시 더욱 뛰어난 항암효과를 확인할 수 있다(Supplementary Fig. 2). 이 결과로 metoclopramide에 의한 Mcl-1의 감소가 platinum 기반 항암제에 의한 세포사멸 유도에 중요한 인자임을 알 수 있다.
Metoclopramide의 처리에 의한 Mcl-1의 발현 조절 단계를 조사하였다. 먼저 qPCR을 이용한 messenger ribonucleic acid (mRNA) 발현 조사를 통해 전사 단계 조절을 확인하였으나 metoclopramide에 의해 Mcl-1의 mRNA의 변화는 없었다(Fig. 3A). Metoclopramide의 번역 후 단계를 통한 Mcl-1의 발현 조절을 확인하기 위해 단백질 합성 저해제인 cycloheximide (CHX)를 이용하였다. CHX의 전처리를 통해 새로운 단백질의 합성이 일어나지 않을 때 metoclopramide 처리시 Mcl-1이 더 급격하게 분해되었다(Fig. 3B). 단백질의 분해는 프로테아좀의 활성화가 중요하며, Fig. 3B의 결과를 바탕으로 metoclopramide에 의한 Mcl-1의 발현 감소에 프로테아좀의 관련성을 규명하기 위하여 프로테아좀 활성 저해제인 MG132와 lactacystin을 이용하여 단백질의 변화를 조사하였다. Metoclopramide에 의해 감소된 Mcl-1의 단백질 발현은 프로테아좀 활성 저해제에 의해 억제되었다(Fig. 3C). 이 결과로 metoclopramide는 번역 후 단계를 통해 Mcl-1의 단백질을 분해하는 것을 알 수 있다.
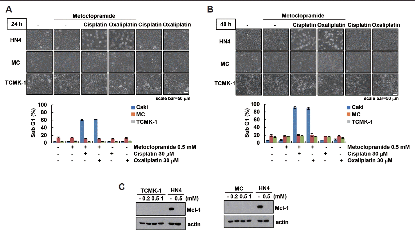
정상세포에서 metoclopramide와 cisplatin 또는 oxaliplatin 병합처리가 세포사멸을 유도하는지 확인하였다. 정상세포인 혈관간세포(MC)와 요세관상피세포(TCMK-1)에서는 metoclopramide와 cisplatin 또는 oxaliplatin 병합처리에도 세포의 형태학적 변화 및 sub-G1기의 분포도 증가하지 않았다(Fig. 4A and B). 또한 두 정상세포주(MC와 TCMK-1)는 AMC-HN4보다 확연하게 Mcl-1이 발현이 낮기 때문에 metoclopramide에 대한 반응성이 없어 platinum 기반 항암제에 대한 내성이 나타나는 것으로 사료된다(Fig. 4C). 이 결과를 통해 metoclopramide와 platinum 기반 항암제의 병합 처리는 암세포에서 특이적으로 세포사멸을 유도하는 것을 알 수 있다.
그동안 두경부암의 치료를 위해 수술적 치료가 선호되었으나 수술 후 나타나는 많은 기능 장애와 합병증 등으로 최근에는 항암 화학 요법 및 방사선 치료에 대한 관심이 높아지고 있다. 하지만 항암 화학 요법을 이용한 지속적인 치료는 환자에게 극심한 구토 등 부작용을 초래하고 아울러 항암제에 대한 저항성 발생을 통해 항암 화학 요법의 효과를 저해할 수 있다. 본 연구에서는 여전히 임상에서 항암 치료에 따른 부작용 치료를 위해 사용 중인 항구토제인 metoclopramide의 platinum 기반 항암제의 항암 효과 증진 여부를 확인하였다. Metoclopramide의 단독 처리는 두경부 암세포인 AMCHN4의 사멸을 유도하지 않지만 저농도의 cisplatin 또는 oxaliplatin에 의한 세포사멸을 효과적으로 증진한다. 또한 metoclopramide는 유일하게 항세포사멸 단백질인 Mcl-1의 발현을 감소시키며, 이는 번역 후 단계 조절로 프로테아좀 활성을 통한 Mcl-1 단백질 분해를 유도한다. 정상세포에서는 metoclopramide와 platinum 기반 항암제의 병합처리에 의해 사멸이 일어나지 않았다. 이 결과로 두경부암에서 metoclopramide와 platinum 기반 항암제의 병용처리는 암세포에만 작용하여 사멸 증진 효과를 상승시킬 수 있음을 확인했다.
두경부암 치료를 위해 사용되는 platinum 기반 항암제는 DNA 손상을 통해 뛰어난 항암효과를 나타내지만 이독성 및 신장독성과 같은 부작용을 초래한다[6,8]. 또한 지속적인 치료나 과용량 사용시 발생하는 platinum 기반 항암제에 대한 내성을 개선하기 위해 타 약물과 병용 사용시 항암효과가 증진되는지 확인하려는 연구가 증가하는 추세다[9]. 두경부 암세포는 표피성장인자수용체(epidermal growth factor receptor, EGFR)의 발현이 높아 환자의 낮은 생존율을 나타낸다[17,18]. 따라서 EGFR에 리간드의 부착을 막는 cetuximab을 이용하여 EGFR 신호전달 경로 저해를 통한 cisplatin에 의한 민감성 증진에 대해 보고되었다[19,20]. 최근에는 면역관문억제제인 nivolumab 또는 pembrolizumab를 이용한 platinum 기반 항암제에 민감성 증진 효과에 대한 연구가 진행 중이다[21,22].
항암 화학 요법의 대표적인 부작용인 구토를 억제하기 위해 사용되는 metoclopramide는 중추신경계의 도파민 수용체를 차단할 뿐만 아니라 상부 소화관의 아세틸콜린의 효과 증진을 통해 위장 운동을 촉진시켜 암환자에게 나타나는 소화불량도 개선시킨다고 알려져 있다[23]. 최근 보고에 따르면 고농도의 metoclopramide (2 mM)의 처리는 삼중음성유방암 세포의 증식을 막고 세포사멸을 유도하며, 항세포사멸 기능을 하는 Bcl-2 부류 단백질인 Mcl-1, Bcl-xL, Bcl-2 및 Bcl-W의 발현을 억제한다[16]. 이전 보고를 통해 두경부암 세포를 이용한 이종이식 동물모델에서 metoclopramide의 cisplatin 항암효과 증진 효과를 in vivo 검증하였으나 정확한 분자적 기전에 대한 연구는 진행되지 않았다[13]. 따라서 본 연구에서는 두경부 암세포의 사멸이 유도되지 않는 저농도의 metoclopramide (0.25-1 mM)를 사용하여 항암효과 증진에 관련된 분자적 기전을 조사하였고 유일하게 Mcl-1의 발현이 감소하였다.
Mcl-1은 대표적인 항세포사멸 기능을 가진 Bcl-2 부류 단백질 중 하나로 Mcl-1의 발현 이상은 다양한 항암제에 대한 민감성을 증진시키고 많은 암세포의 사멸을 유도한다[24]. Mcl-1의 발현은 전사 및 번역 후 단계를 통해 조절되며, metoclopramide은 Mcl-1의 mRNA 발현에는 변화가 없기 때문에 번역 후 단계 조절을 통해 발현이 감소함을 알 수 있다[25]. 단백질은 유비퀴틴-프로테아좀 시스템을 통해 분해됨으로써 항상성 유지를 통해 다양한 신호전달 경로를 조절할 수 있다[26]. 두경부 암세포에서 metoclopramide에 의한 Mcl-1의 단백질 발현 감소는 프로테아좀 저해제인 MG132에 의해 완벽하게 억제되므로 유비퀴틴-프로테아좀 시스템을 통한 Mcl-1 단백질 분해를 예측할 수 있다. 많은 연구를 통하여 Mcl-1의 단백질 안정성 조절하는 E3 리가아제와 탈유비퀴틴화효소(deubiquitinase)가 알려져 있으며, 추후 metoclopramide에 의한 Mcl-1의 단백질 분해 기전에 대한 더 깊이 있는 연구가 필요하다[27,28].
사멸의 한 종류인 아포토시스(apoptosis)는 생체 내 항상성 유지에 필수적인 과정으로 이상이 발생하면 종양 형성 및 항암제 내성을 유발한다[29]. 아포토시스는 caspase의 활성화에 의해 DNA 관련 유전자 및 PARP 등의 단백질의 분절을 통해 유도된다[30]. 두경부 암세포에서 metoclopramide와 platinum 기반 항암제와 병합처리에 의해 유도되는 사멸이 전형적인 아포토시스인지 확인하기 위해서 caspase 저해제를 이용하여 sub-G1기의 세포 비율 및 PARP의 절단을 비교하였다. Metoclopramide와 cisplatin 또는 oxaliplatin 병합 처리에 의해 증가된 sub-G1기와 PARP 절단은 caspase 저해제에 의해 완벽히 억제되었다. 이 결과로 metoclopramide가 caspase 의존적 아포토시스를 증가시켜 platinum 기반 항암제에 대한 민감도를 증가시키는 것을 알 수 있다.
본 연구에서 검증한 metoclopramide와 platinum 기반 항암제의 병합 치료법은 정상 세포에서는 영향을 주지 않고 암세포에서 특이적으로 작용하므로 부작용을 줄일 수 있다는 강점이 있으며, metoclopramide가 두경부 암 치료 영역에서 기존 항암 화학 요법의 효율성을 증진시킬 수 있는 가능성을 제시한다.
Supplementary Material
The Data Supplement is available with this article at https://doi.org/10.3342/kjorl-hns.2023.00962.
Supplementary Fig. 1. Effect of metoclopramide on viability and apoptosis in head and neck cancer cells. A: AMC-HN4 and AMC-HN6 cells were treated with 0.1–5 mM metoclopramide for 24 h. Cell viability were measured by XTT assay. B: AMC-HN4 cells were treated with 0.1–5 mM metoclopramide for 24 h. Cell death was determined by Annexin V staining. The values in the graphs (A and B) represent the mean±standard deviation of three independent experiments. *p<0.01 compared to control.
kjorl-hns-2023-00962-Supplementary-Fig-1.pdf
Supplementary Fig. 2. Involvement of Mcl-1 in combined treatment with metoclopramide and platinum-based drugs-induced apoptosis. AMC-HN4 cells were treated with 0.5 mM metoclopramide or/and 30 μM platinum-based drugs (cisplatin and oxaliplatin) for 24 h. The sub-G1 population (A) and protein expression (B) were determined using flow cytometry and western blotting, respectively. *p<0.01 compared to control.
kjorl-hns-2023-00962-Supplementary-Fig-2.pdf
ACKNOWLEDGMENTS
This research was supported by a grant of the MD-Phd/Medical Scientist training program through the Korean Health Industry Development Institute (KHIDI), funded by the Ministry of health & Welfare, Republic of Korea.
Notes
Author contributions
Conceptualization: Jong Won Park, Seon Min Woo, Taeg Kyu Kwon. Data curation: Jong In Jeong, Jae Man Lee, Ji Won Lee. Funding acquisition: Taeg Kyu Kwon. Investigation: Jong Won Park, Seon Min Woo. Supervision: Dong Eun Kim, Taeg Kyu Kwon. Writing—original draft: Jong Won Park, Seon Min Woo, Dong Eun Kim, Taeg Kyu Kwon. Writing—review & editing: Jong Won Park, Seon Min Woo, Dong Eun Kim, Taeg Kyu Kwon.
REFERENCES
1. Simard EP, Torre LA, Jemal A. International trends in head and neck cancer incidence rates: differences by country, sex and anatomic site. Oral Oncol. 2014; 50(5):387–403.

2. Sroussi HY, Epstein JB, Bensadoun RJ, Saunders DP, Lalla RV, Migliorati CA, et al. Common oral complications of head and neck cancer radiation therapy: mucositis, infections, saliva change, fibrosis, sensory dysfunctions, dental caries, periodontal disease, and osteoradionecrosis. Cancer Med. 2017; 6(12):2918–31.

3. Nwizu T, Ghi MG, Cohen EE, Paccagnella A. The role of chemotherapy in locally advanced head and neck squamous cell carcinoma. Semin Radiat Oncol. 2012; 22(3):198–206.

4. Pfister DG, Ang KK, Brizel DM, Burtness BA, Busse PM, Caudell JJ, et al. Head and neck cancers, version 2.2013. Featured updates to the NCCN guidelines. J Natl Compr Canc Netw. 2013; 11(8):917–23.
5. Jung Y, Lippard SJ. Direct cellular responses to platinum-induced DNA damage. Chem Rev. 2007; 107(5):1387–407.

6. Rottenberg S, Disler C, Perego P. The rediscovery of platinum-based cancer therapy. Nat Rev Cancer. 2021; 21(1):37–50.

7. Zhou J, Kang Y, Chen L, Wang H, Liu J, Zeng S, et al. The drug-resistance mechanisms of five platinum-based antitumor agents. Front Pharmacol. 2020; 11:343.

8. Cooley ME, Davis L, Abrahm J. Cisplatin: a clinical review. Part II–nursing assessment and management of side effects of cisplatin. Cancer Nurs. 1994; 17(4):283–93.
9. Dilruba S, Kalayda GV. Platinum-based drugs: past, present and future. Cancer Chemother Pharmacol. 2016; 77(6):1103–24.

10. Wheate NJ, Walker S, Craig GE, Oun R. The status of platinum anticancer drugs in the clinic and in clinical trials. Dalton Trans. 2010; 39(35):8113–27.

11. Treat J, Schiller J, Quoix E, Mauer A, Edelman M, Modiano M, et al. ZD0473 treatment in lung cancer: an overview of the clinical trial results. Eur J Cancer. 2002; 38(Suppl 8):S13–8.

12. Berger MJ, Ettinger DS, Aston J, Barbour S, Bergsbaken J, Bierman PJ, et al. NCCN guidelines insights: antiemesis, version 2.2017. J Natl Compr Canc Netw. 2017; 15(7):883–93.

13. Kjellén E, Wennerberg J, Pero R. Metoclopramide enhances the effect of cisplatin on xenografted squamous cell carcinoma of the head and neck. Br J Cancer. 1989; 59(2):247–50.

14. Anvari K, Seilanian-Toussi M, Hosseinzad-Ashkiki H, Shahidsales S. A comparison of 5-HT3 receptor antagonist and metoclopramide in the patients receiving chemotherapeutic regimens including CMF, CAF and CHOP. Iran J Cancer Prev. 2015; 8(2):84–8.
15. Weissenrieder JS, Neighbors JD, Mailman RB, Hohl RJ. Cancer and the dopamine D2 receptor: a pharmacological perspective. J Pharmacol Exp Ther. 2019; 370(1):111–26.

16. Chen Y, Zhang M, Ji X, Zhao J, Qin S, Ji Y, et al. The anti-cancer effect of metoclopramide on triple-negative breast cancer cells. Pharmazie. 2021; 76(4):172–4.
17. Rubin Grandis J, Melhem MF, Gooding WE, Day R, Holst VA, Wagener MM, et al. Levels of TGF-alpha and EGFR protein in head and neck squamous cell carcinoma and patient survival. J Natl Cancer Inst. 1998; 90(11):824–32.
18. Temam S, Kawaguchi H, El-Naggar AK, Jelinek J, Tang H, Liu DD, et al. Epidermal growth factor receptor copy number alterations correlate with poor clinical outcome in patients with head and neck squamous cancer. J Clin Oncol. 2007; 25(16):2164–70.

19. Fan Z, Baselga J, Masui H, Mendelsohn J. Antitumor effect of antiepidermal growth factor receptor monoclonal antibodies plus cisdiamminedichloroplatinum on well established A431 cell xenografts. Cancer Res. 1993; 53(19):4637–42.
20. Vermorken JB, Mesia R, Rivera F, Remenar E, Kawecki A, Rottey S, et al. Platinum-based chemotherapy plus cetuximab in head and neck cancer. N Engl J Med. 2008; 359(11):1116–27.

21. Okamoto I, Tsukahara K, Sato H. Single-center prospective study on the efficacy of nivolumab against platinum-sensitive recurrent or metastatic head and neck squamous cell carcinoma. Sci Rep. 2022; 12(1):2025.

22. Yamashita G, Okamoto I, Ito T, Tokashiki K, Okada T, Tsukahara K. Efficacy of nivolumab and pembrolizumab in platinum-sensitive recurrent or metastatic head and neck squamous cell carcinoma. Anticancer Res. 2023; 43(8):3679–83.

23. Lee A, Kuo B. Metoclopramide in the treatment of diabetic gastroparesis. Expert Rev Endocrinol Metab. 2010; 5(5):653–62.

24. Wang H, Guo M, Wei H, Chen Y. Targeting MCL-1 in cancer: current status and perspectives. J Hematol Oncol. 2021; 14(1):67.

25. Senichkin VV, Streletskaia AY, Gorbunova AS, Zhivotovsky B, Kopeina GS. Saga of Mcl-1: regulation from transcription to degradation. Cell Death Differ. 2020; 27(2):405–19.

26. Grabbe C, Husnjak K, Dikic I. The spatial and temporal organization of ubiquitin networks. Nat Rev Mol Cell Biol. 2011; 12(5):295–307.

27. Wu X, Luo Q, Liu Z. Ubiquitination and deubiquitination of MCL1 in cancer: deciphering chemoresistance mechanisms and providing potential therapeutic options. Cell Death Dis. 2020; 11(7):556.

Fig. 1.
Metoclopramide enhances platinum-based drugs-induced apoptosis in AMC-HN4 cells. A-C: AMC-HN4 cells were treated with 0.5 mM metoclopramide or/and 30 μM platinum-based drugs (cisplatin and oxaliplatin) for 24 h. The sub-G1 population and protein expression were determined using flow cytometry and western blotting, respectively (A). DNA fragmentation was analyzed using DAPI staining and kit (B). Measurement of DEVDase (caspase-3) activity using substrate (C). D: AMC-HN4 cells were treated with combination of 0.5 mM metoclopramide and 30 μM platinum-based drugs (cisplatin and oxaliplatin) after pretreatment with 20 μM zVAD and for 24 h. Values in the graphs represent the mean±standard deviation of three independent experiments. *p<0.05 compared to the control; †p<0.05 compared to combinations of metoclopramide and platinum-based drugs.
Fig. 2.
Downregulation of Mcl-1 by metoclopramide is involved in platinum-based drugs-mediated apoptosis in AMC-HN4 cells. A: AMCHN4 and AMC-HN6 cells were treated with 0.2–1 mM metoclopramide for 24 h. B: AMC-HN4 were transfected with vector and Mcl-1 plasmid, and then treated with combinations of 1 mM metoclopramide and 30 μM platinum-based drugs (cisplatin and oxaliplatin) for 24 h. The sub-G1 population and protein expression were determined using flow cytometry and western blotting, respectively. Values in the graphs (B) represent the mean±standard deviation of three independent experiments. *p<0.01 compared to combinations of 1 mM metoclopramide and 30 μM platinum-based drugs.
Fig. 3.
Metoclopramide induces downregulation of Mcl-1 at the post-translational level. A: AMC-HN4 cells were treated with 0.2–1 mM metoclopramide for 24 h. B: AMC-HN4 cells were treated with 0.5 mM metoclopramide after pretreatment with 20 μg/mL cycloheximide (CHX) for the diverse times. C: AMC-HN4 cells were treated with 0.5 mM metoclopramide after pretreatment with 0.25 μM MG132 or 2.5 μM lactacystin for 24 h. The protein expression was detected using western blotting. Values in the graph represent the mean±standard deviation of three independent samples.
Fig. 4.
Effect of combined treatment with metoclopramide and platinum-based drugs on apoptosis in normal cells. A and B: AMC-HN4 and normal cells (mesangial cell [MC], and kidney epithelial cell [TCMK-1]) cells were treated with 0.5 mM metoclopramide or/and 30 μM platinum-based drugs (cisplatin and oxaliplatin) for 24 h (A) or 48 h (B). Cell morphology was assessed using a microscope. Scale bar: 50 μm. The sub-G1 population was determined using flow cytometry. C: TCKM-1, MC, and AMC-HN4 cells were treated with 0.2–1 mM metoclopramide for 24 h. The protein expression was detected using western blotting. Values in the graph represent the mean±standard deviation of three independent samples.



PDF
Citation
Print



XML Download