Abstract
Colorectal cancer ranks third in global incidence and is the second leading cause of cancer-related mortality. Doxorubicin, an anthracycline chemotherapeutic drug, is integral to current cancer treatment protocols. However, toxicity and resistance to doxorubicin poses a significant challenge to effective therapy. Panobinostat has emerged as a critical agent in colorectal cancer treatment due to its potential to overcome doxorubicin resistance and enhance the efficacy of existing therapeutic protocols. This study aimed to evaluate the capability of panobinostat to surmount doxorubicin toxicity and resistance in colorectal cancer. Specifically, we assessed the efficacy of panobinostat in enhancing the therapeutic response to doxorubicin in colorectal cancer cells and explored the potential synergistic effects of their combined treatment. Our results demonstrate that the combination treatment significantly reduces cell viability and colony-forming ability in colorectal cancer cells compared to individual treatments. The combination induces significant apoptosis, as evidenced by increased levels of cleaved PARP and cleaved caspase-9, while also resulting in a greater reduction in p-Akt/p-GSK-3β/mTOR expression, along with substantial decreases in c-Myc and SREBP-1 levels, compared to monotherapies. Consistent with the in vitro experimental results, the combination treatment significantly inhibited tumor formation in colorectal cancer xenograft nude mice compared to the groups treated with either agent alone. In conclusion, our research suggests that the panobinostat effectively enhances the effect of doxorubicin and combination of two drugs significantly reduced colorectal cancer tumor growth by targeting the Akt/GSK-3β/mTOR signaling pathway, indicating a synergistic therapeutic potential of these two drugs in colorectal cancer treatment.
Colorectal cancer (CRC) is the third most frequent cancer globally [1,2], posing a significant public health challenge. While advancements in screening have contributed to a reduction in CRC morbidity, the five-year survival rate has shown limited improvement [3]. This stagnation in survival rates is compounded by an increase in mortality, largely due to delayed diagnosis and an incomplete understanding of the molecular pathophysiology of advanced CRC [4]. Therefore, there is a desperate need for innovative and effective methods to improve clinical outcomes for patients with CRC.
Conventional chemotherapheutic agents, while effective to some extent, often fall short due to resistance development and significant side effects. Doxorubicin (DOX), an anthracycline antibiotic, is a cornerstone of modern anticancer therapy regimens [5]. DOX exerts its cytotoxic effects by damaging DNA, generating reactive oxygen species, and inhibiting DNA topoisomerase II. Despite its efficacy as a first-line treatment for various cancers, DOX is associated with significant adverse effects on healthy cells, including myelosuppression, nephrotoxicity, and cardiotoxicity [6]. Therefore, mitigating DOX toxicity is critical in clinical practice and there is a pressing need for novel therapeutic combinations that can enhance efficacy while minimizing adverse effects.
A new class of anticancer drugs known as histone deacetylase (HDAC) inhibitors has demonstrated significant antitumor efficacy by modulating transcriptional processes associated with proliferation, apoptosis, and cell cycle arrest [7]. The US Food and Drug Administration (FDA) has approved panobinostat (PAN), a hydroxamic acid-based HDAC inhibitor, for the treatment of multiple myeloma [8]. PAN, a nonselective HDAC inhibitor available in both oral and intravenous formulations, has been investigated in various cancers [9] and clinical trials are under evaluating its efficacy in treating T-cell lymphoma [10], Hodgkin's lymphoma [11], leukemia [12], breast [13], prostate [14], and other solid cancers [15]. In CRC, histone acetylation plays a significant role in regulating gene expression, cellular proliferation, and the tumor microenvironment [16]. Histone acetylation, a modification typically associated with gene activation, occurs when acetyl groups are added to histone proteins by histone acetyltransferases [17,18]. This process loosens the chromatin structure, allowing transcriptional machinery access to DNA and promoting gene expression [17,18]. Conversely, HDACs remove acetyl groups, leading to chromatin condensation and gene repression [17,18]. Dysregulation of histone acetylation and deacetylation processes is commonly observed in CRC and is associated with changes in the expression of oncogenes and tumor suppressor genes [19,20]. PAN has shown promise in preclinical studies for CRC by inhibiting cell proliferation and inducing apoptosis [21], but clinical trials are limited and have yet to demonstrate significant efficacy in CRC patients. Therefore, explore potential combination therapies involving PAN and other anticancer agents, such as chemotherapy, to determine synergistic effects and optimal combinations that enhance efficacy and reduce adverse effects. These strategies are critically needed to improve clinical outcomes for patients with CRC.
Robust proliferation in cancer cells is often associated with the activation of the Akt signaling pathway in CRC [22]. Akt, a serine/threonine kinase, promotes cell survival and proliferation, thereby contributing to chemoresistance in CRC [23]. Overactivation of Akt can lead to decreased apoptosis and enhanced repair of DOX-induced DNA damage, thereby undermining the drug’s efficacy [23]. Similarly, the mammalian target of rapamycin (mTOR) is a central regulator of cell growth, proliferation, and survival, playing a pivotal role in cancer development and progression, and its pathway is often activated by upstream signals from PI3K/Akt pathway [23]. Our study focuses on the Akt pathway in CRC due to its significant role in tumor progression, chemotherapy resistance, and impact on cell survival and proliferation [24-30]. Dysregulation of the Akt/mTOR pathway in CRC is associated with increased tumor growth and poor patient prognosis, as highlighted in numerous studies [26-32]. Myc proto-oncogenes encode transcription factors that are among the most commonly activated in human cancers, influenced by the PI3K/Akt/mTOR pathway [33]. The c-Myc oncogene, known as the "master regulator," closely regulates cell growth and metabolism, influencing numerous cellular activities [34]. The metabolic changes observed in transformed cells, often driven by elevated c-Myc activity, are essential to meet the increased demands for nucleic acids, lipids, and proteins required for rapid cell proliferation [35-37]. In addition, the transcription factor sterol regulatory element-binding protein 1 (SREBP-1) involved in lipid metabolism, has been suggested to link tumor metabolism and oncogenic signaling [38]. It has been shown that SREBP-1 is stabilized and activated in cancer by the PI3K/Akt oncogenic signaling pathway [39-41]. Therefore, targeting the Akt/mTOR and its downstream pathway has emerged as a promising strategy to overcome resistance and improve therapeutic outcome in cancer treatment. Thus, we aimed to investigate how the combination of DOX and an HDAC inhibitor could target this pathway to overcome resistance mechanisms commonly observed in CRC. By modulating the Akt/mTOR pathway, this combination therapy holds potential for improving treatment efficacy and achieving more robust anticancer effects.
HCT116 and SW480 human CRC cell lines used in this study were provided by The Korean Cell Line Bank (Seoul National University). RPMI 1640 media (Gibco) was used to culture both cell lines. An additional 10% fetal bovine serum (Welgene Co.) and 1% penicillin-streptomycin (Sigma-Aldrich) was added to the medium. DOX and SC79 purchases from Sigma (Sigma-Aldrich). LY294002 was provided by LKT Laboratories. Cell Signaling Technology provided the primary antibodies including GAPDH (2118S), cleaved poly (ADP-ribose) polymerase (PARP) (9541S), PARP (9541S), cleaved caspase-9 (9501S), caspase-9 (9502S), E-cadherin (5296S), matrix metalloproteinase-9 (MMP-9) (D6O3H) (3863S), p-Akt (9271S), Akt (9272), p-glycogen synthase kinase 3β (GSK3β) (9234S), GSK3β (12456S), mTOR (7C10) (2972), p-p70S6K (9234S), p70S6K (9202S), SREBP-1 (E9F4O) (95879). Enzo Life Sciences provided secondary antibodies against mouse (06182006) and rabbit (030926). Santa Cruz Biotechnology provided PAN (sc-208148) and the primary antibodies against c-Myc (sc-40) and urokinase-type plasminogen activator (uPA) (sc-14019).
1 × 104 SW480 or HCT116 cells were seeded before incubated under 37°C for 48 h with PAN (5 nM), DOX (0.5 µM), combination of PAN and DOX. The cell proliferation was assessed using the EZ-CYTOX (DoGenBio) test kit. 10 µl of EZ-Cytox was added to 100 µl of medium, then the cells were filled with the mixture and treated for two hours at 37°C. Subsequently, at 450 nm, the absorbance was measured by Epoch Microplate Spectrophotometer (cat. no. VT 05404; BioTek Instruments, Inc.). Three independent experiments were conducted in duplicate.
5 × 105 HCT116 and SW480 cells were seeded in a 6-well plate, then using a 200 µl pipette tip to scrap straight lines. Cells were incubated at 37˚C with PAN (5 nM), DOX (0.5 µM) or the combination. An Olympus Corporation IX71 inverted fluorescence microscope was used to take the pictures. The mean distance between scratches of the five random views at 0, 24, and 48 h was calculated in each well. The cell migration rate was computed using the Image-Pro Plus 6.0 program (Media Cybernetics).
Following a 48-h treatment with PAN (5 nM), DOX (0.5 µM), or the combination, the cells were rinsed twice by ice-cold Dulbecco’s phosphate-buffered saline (DPBS), then resuspended in the annexin-binding buffer that contained propidium iodide (PI) solution and Annexin V-FITC (Becton Dickinson Biosciences). After incubated 30 min at 37°C, the result was analyzed by CytExpert analysis software (Beckman Coulter).
HCT116 and SW480 cells were grown and treated with PAN (5 nM) and/or DOX (0.5 µM) for 48 h rinsed twice by DPBS and fixed in 70% ethanol. The RNase (Worthington Biochemicals) and PI (Sigma Chemical) were added after fixation and incubated for 15 min. CytExpert analysis software (Beckman Coulter) was used to analyzed the results.
Cell suspensions were centrifuged at 13,200 rpm for 40 min at 4°C to ensure thorough separation of cellular components. Following centrifugation, the supernatant was carefully aspirated, and the resulting cell pellet was collected and immediately subjected to protein quantification procedures. Equal volumes of total protein (30 µg/lane) were loading onto 8% and 10% gels, then transferred onto 0.45 µm PVDF membranes. The membranes were blocked at room temperature for one hour using 5% skim milk. Subsequently, they were incubated with the primary antibodies overnight at 4°C. After incubation, the membranes were placed under secondly antibodies and subjected to shaking. Protein bands were analyzed using ImageJ (National Institutes of Health).
The Institutional Animal Care and Use Committee of Jeonbuk National University (no. CBNU 2017-0001, Jeonju, South Korea) approved the animal research in compliance with National Institutes of Health regulations [42]. The criteria for Animal Research: Reporting of In Vivo Experiments 2.0 were followed in the conduct of this study [43]. Immunodeficient mice were obtained from Orient Bio Inc in Daejeon, Republic of Korea. After a week of acclimation in the animal house, the nude mice were injected with 100 µl of Matrigel (Corning Matrigel Matrix) with the tumor cells (1 × 107 HCT116 cells were subcutaneously injected into the flank). Following the injection of tumor cells, HCT116-bearing mice were divided into four groups (n = 5): CONT, PAN, DOX, and PAN + DOX. Every seven days, the mice in the vehicle group were given two days off and 50 µl of sterile dimethyl sulfoxide (DMSO) for five consecutive days. In the PAN group, mice were given 2.5 mg/kg PAN in 50 µl DMSO. Twice a week, mice in the DOX group recived 2 mg/kg DOX in 50 µl PBS. The mice in the PAN + DOX combination group received 2.5 mg/kg PAN in 50 µl DMSO for five consecutive days, along with two days off, and 2 mg/kg DOX in 50 µl DPBS twice a week. All medications were injected intraperitoneally. Tumor volume was calculated using formula: width2 × length/2. The tumor volume and body weight of the mice were measured every two days. All mice had access to food and water and exhibited normal movement, with no signs of nasal or ocular discharge. The experiment was concluded when the tumor volume reached approximately 2,000 mm3. The mice were euthanized in a chamber containing 4% isoflurane (Sigma-Aldrich), with CO2 administered at a rate of 50% of the chamber volume per minute.
Blood was taken in an EP tube after euthanasia, and the serum was separated by centrifugation. Serum creatinine (Cr) and blood urea nitrogen (BUN) levels (Arbour Assays) were evaluated to evaluate renal function; alanine aminotransferase (ALT) and aspartate aminotransferase (AST) levels (Asan Pharmaceutical) were examined to assess liver function.
At least three independent experiments were conducted. To ascertain the significance of intergroup difference, a one-way ANOVA was implemented by Tukey’s post-hoc analysis using GraphPad Prism 8.0 (GraphPad Software) to assess differences between multiple groups. The significance of differences between two groups was measured using Student’s t-test. The mean ± SEM is used to show the data. Significant values were defined as p < 0.05.
In this experiment, a cytotoxicity assay was conducted to determine whether PAN significantly affects the cell proliferation efficacy of DOX. The concentration of PAN and DOX used in the study were determined based on the result of the cell proliferation assay (Supplementary Fig. 1). Following a 48-h exposure, HCT116 and SW480 cells were treated with either PAN 5 nM, DOX at 0.5 µM, or a combination of PAN 5 nM and DOX 0.5 µM. The combination treatment significantly decreased cell proliferation compared to each treatment alone (Fig. 1A). The anticancer effects of PAN and DOX were further examined using a colony formation assay. Treatment with either PAN or DOX reduced the colony-forming ability of HCT116 and SNU480 cell lines. Moreover, combination of PAN and DOX inhibited colony formation more effectively than either drug alone (Fig. 1B). These results suggest that low dose of PAN enhanced the efficacy of DOX in CRC cells.
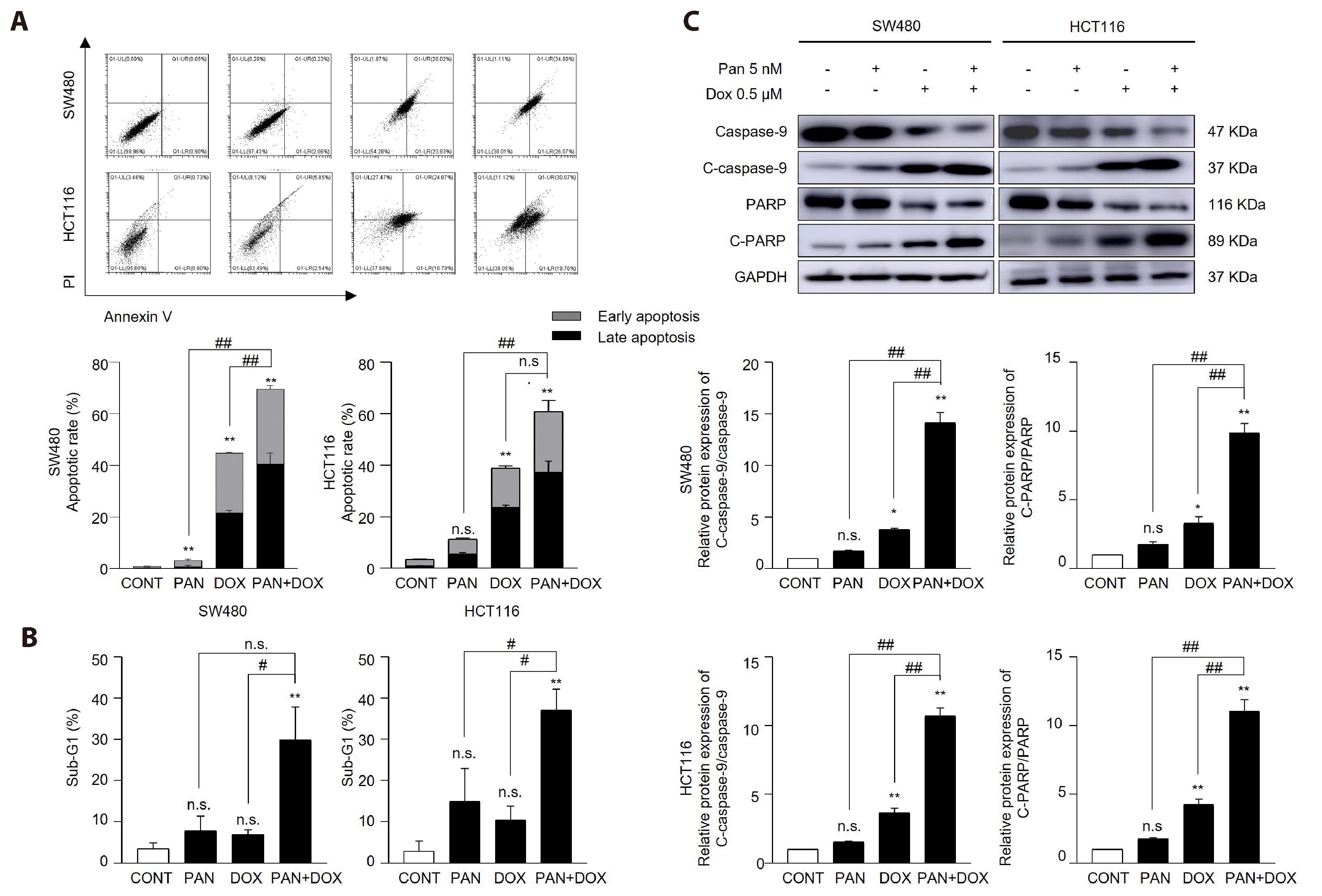
To elucidate apoptotic effects of PAN and DOX on HCT116 and SW480 cells, the apoptotic rate (%) was measured using flow cytometry. The result of FITC Annexin V/PI analysis shows that the combination of PAN and DOX, induced significantly more apoptosis than each agent alone or the control (Fig. 2A). The increase proportion of Sub-G1 phase cells also indicated enhanced apoptosis after the combination treatment with PAN and DOX (Fig. 2B). To further investigate the effects of PAN and DOX on apoptosis, the levels of apoptotic markers, including cleaved-caspase-9, cleaved-PARP, caspase-9, and PARP, were measured by Western blotting. Treatment with either PAN or DOX alone increased the levels of cleaved-PARP and cleaved-caspase-9 proteins, while the levels of PARP and caspase-9 decreased. The combination treatment of PAN and DOX significantly decreased the expression of caspase-9 and PARP and obviously increased the ratios of cleaved caspase-9 to caspase-9 and cleaved PARP to PARP compared to treatment with either PAN or DOX alone in HCT116 and SW480 cells (Fig. 2C).
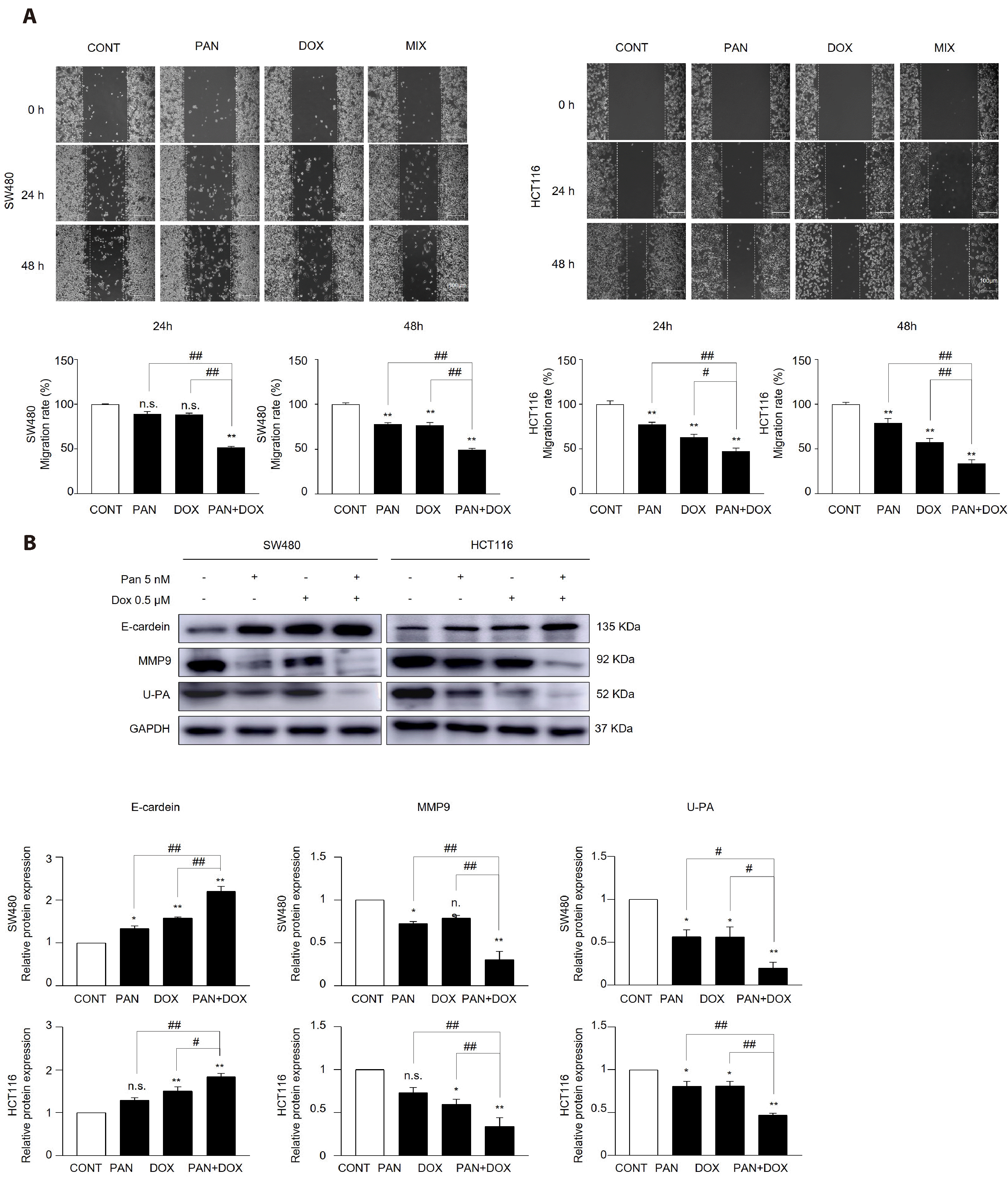
To investigate the effect of PAN and DOX on CRC cell migration, wound healing assay was performed. The result of wound healing assay illustrated how treatment with either PAN or DOX alone decreased the HCT116 and SW480 cells' capacity to migrate after 24 and 48 h. At both 24 and 48 h, the combined effects of PAN and DOX were significantly more pronounced. These findings showed that in SW480 and HCT116 cell lines, a combination of PAN and DOX considerably reduced migratory ability as compared to either drug alone (Fig. 3A). To further investigate the impact of PAN and DOX on the migration of CRC cells, Western blotting was measured including E-cadherin, uPA, and MMP-9. E-cadherin is a well-established marker associated with cell adhesion, where its downregulation is often linked to increased cell motility and metastatic potential [44]. uPA and MMP-9 are critical in extracellular matrix degradation, facilitating tumor cell invasion and migration [45,46]. These markers are frequently used to evaluate migration potential in cancer studies [44-46], including CRC. The combination groups in both CRC cell lines demonstrated a notable decline in the amounts of protein expression of mesenchymal markers like MMP-9 and uPA when compared to the control group and treatment with PAN or DOX alone, but a marked increase in the protein expression of E-cadherin, which is the epithelial marker (Fig. 3B). These results suggest that the combined effect of PAN and DOX on inhibiting migration in CRC cells was greater than that of either treatment alone.
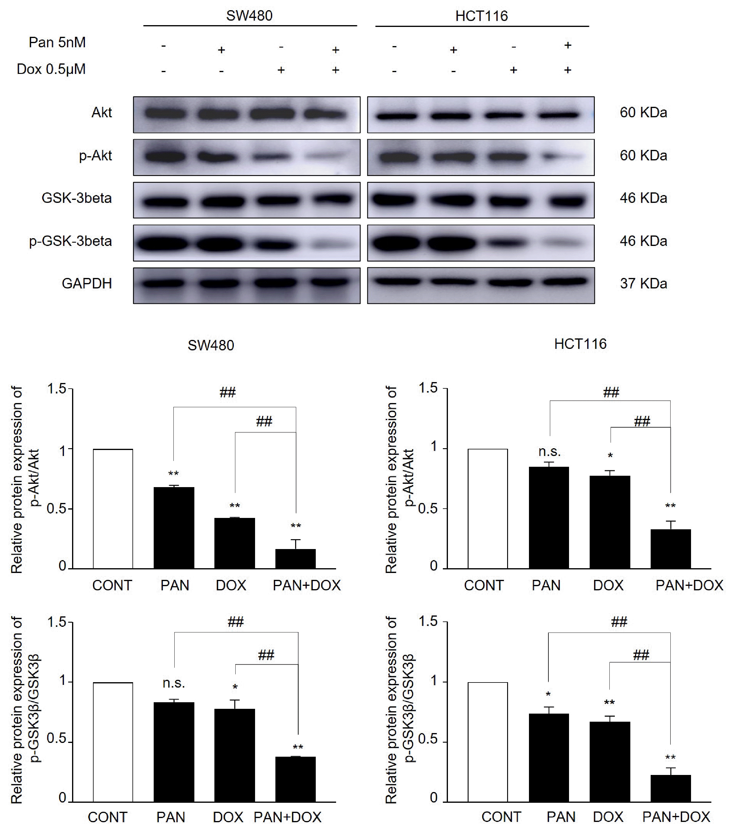
In the PI3K/Akt signaling pathway, Akt kinase serves as a signaling molecule for the common PI3K effector. We assessed the changes in Akt signaling and ascertained the inhibitory effect of PAN and DOX on the development of CRC cells. When PAN and DOX were combined, the p-Akt was significantly reduced, but the Akt in HCT116 and SW480 cells did not alter much. Moreover, following PAN and DOX treatment, there was a significant drop in p-GSK-3β, a downstream gene of Akt (Fig. 4). These results suggest that treatment with PAN synergistically suppressed the phosphorylation of Akt and GSK-beta in CRC cells.
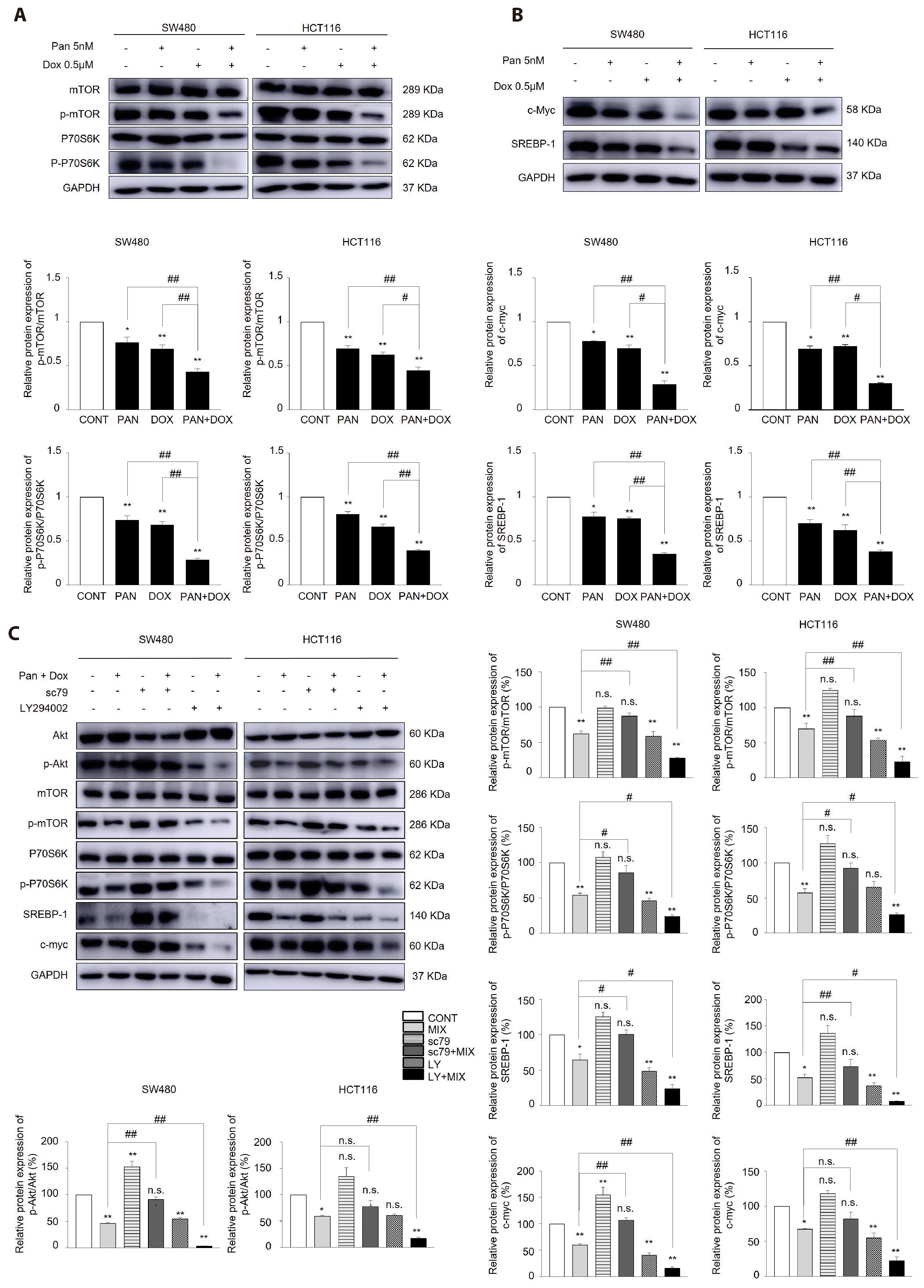
Human malignancies frequently exhibit active Akt/mTOR signaling, which is crucial for cell survival, growth, and proliferation [47]. To assess the effects of PAN and DOX on mTOR expression and its downstream targets, we further examined the Akt/mTOR/c-Myc and SREBP signaling pathways by employing specific inhibitor and activator alongside PAN and DOX treatments. The results showed that treatment with either PAN or DOX alone in HCT116 and SW480 cells decreased the expression of p-P70S6K, a downstream target of mTOR. The combination of PAN and DOX significantly decreased the p-P70S6K/P70S6K ratio compared to either agent alone (Fig. 5A). c-Myc plays a critical role in regulating many growth-promoting signal transduction pathways [48]. SREBP-1, a master transcription factor controlling lipid metabolism, is a vital link between oncogenic signaling and tumor metabolism [38]. Treatment of HCT116 and SW480 cells with either PAN or DOX alone decreased the expression levels of c-Myc and SREBP-1. However, combination treatment with PAN and DOX significantly reduced c-Myc and SREBP-1 protein expression levels, indicating a more pronounced downregulation compared to each drug used individually (Fig. 5B). To further evaluate the effects of the Akt signaling pathway, the Akt activator SC79 and inhibitor LY294002 were used. LY294009, as a selective inhibitor of PI3K, inhibit the activity of Akt [49]. Treatment with SC79 led to an increase in the expression levels of p-Akt, p-mTOR, p-P70S6K, c-Myc, and SREBP-1 increased with SC79 treatment (Fig. 5C). These elevated protein levels were subsequently reduced by the combined treatment with PAN and DOX. Notably, LY294002 alone decreased the expression of p-Akt, p-mTOR, p-P70S6K, c-Myc, and SREBP-1, with a further reduction observed when LY294002 was combined with PAN and DOX compared to LY294002 alone (Fig. 5C). This suggests that LY294002 enhanced the inhibitory effect of the PAN and DOX combination.
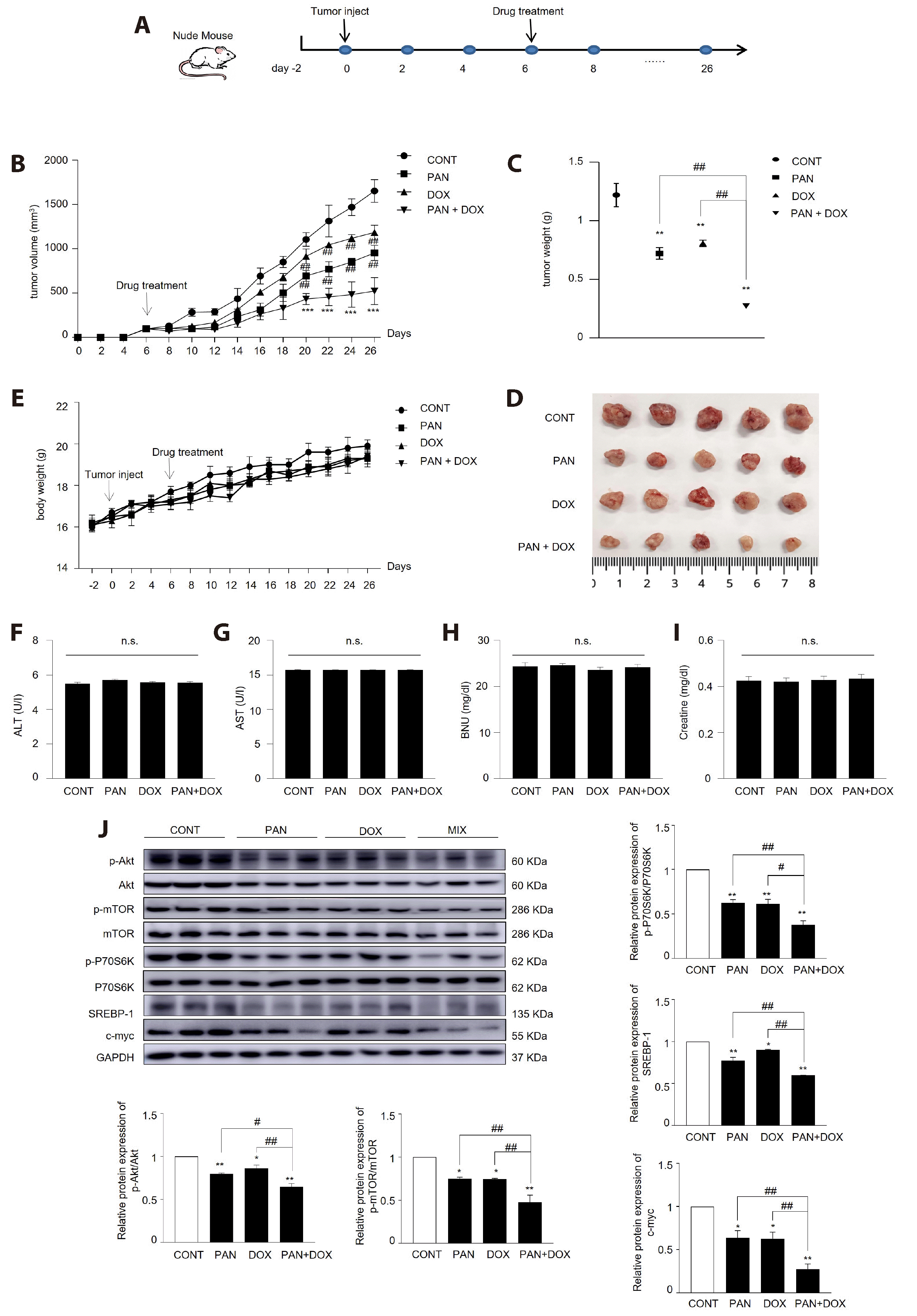
To investigate the role of PAN and DOX in vivo tumor growth, xenograft mice models were created. After receiving a subcutaneous injection of HCT116 cells, the mice were divided into four groups: one for treatment with PAN, another for treatment with DOX, a group for treatment with combination, and a group for control. In a previous study, PAN (10 mg/kg every 5 days on and 2 days off) significantly inhibited tumor growth in a mouse model of CRC without affecting the function of the kidney or liver [21]. Additional research revealed that DOX reduced mice CRC xenografts in vivo at dosages of either 2 mg/kg per week or 5 mg/kg every two days for a total of five doses [35,43,50]. For our CRC xenograft mouse model, we used the following doses: 2.5 mg/kg PAN for five consecutive days, following by two days off, and 2 mg/kg DOX twice a week (Fig. 6A). After 26 days of treatment, the size of the tumor was assessed. Compared to the control, PAN, or DOX therapy groups, the combination group showed a significant decrease in tumor volume (Fig. 6B), tumor weight (Fig. 6C), and size (Fig. 6D), while the body weight did not change significantly (Fig. 6E). The results of ALT (Fig. 6F), AST (Fig. 6G), BNU (Fig. 6H), and creatine (Fig. 6I) showed that the combination of PAN and DOX inhibit tumor growth without any toxic effects. Consistent with in vitro data, these results indicate that the combination of PAN and DOX significantly inhibited tumor growth in CRC xenograft animal models.
To further confirm whether the Akt/mTOR signaling pathway was inhibited after treatment with PAN and DOX in tumor of CRC xenograft mouse models, we measured the expression levels of Akt/mTOR signaling associated proteins. Compared to single treatments, the expression levels of p-Akt, p-P70S6K, c-Myc, and SREBP-1 were significantly decreased in the combination treatment group (Fig. 6J). These results indicate that the anti-cancer effect of the combination therapy involves inhibition of the Akt/mTOR signaling pathway in vivo.
CRC ranks as the second most common cause of cancer-related death and the third most common malignancy worldwide, accounting for approximately 10% of all cancer cases [51]. Chemotherapy is widely used to manage CRC [52]; however, the use of DOX is often limited due to its severe cardiotoxicity and the development of drug resistance [53]. To mitigate these side effects, combining DOX with other agents is necessary, as this approach can reduce tumor growth by targeting multiple pathways and simultaneously lower DOX toxicity. This combination therapy strategy holds promise for improving the efficacy and safety of CRC treatment.
The findings of this study demonstrated that PAN enhances the efficacy of DOX in CRC by inhibiting the Akt/mTOR signaling pathway. These results indicate that the combination therapy of PAN and DOX demonstrates a significant mechanism of action and efficacy in treating CRC. In this study, the migration, colony formation, and proliferation of human CRC HCT116 and SW480 cell lines were markedly suppressed by exposure to PAN and DOX. Apoptosis, a type of programed cell death, is a potential target for anticancer therapy [39]. Using the FITC/PI staining methods, this study showed that PAN together with DOX induced apoptosis in CRC. When PAN and DOX were administered together, there was an increase in the amounts of cleaved and activated apoptosis-related proteins. Specifically, the combination increased caspase-9 activation and PARP cleavage in compared to each medication alone, suggesting a stronger impact on programmed cell death. Additionally, as comparison to PAN or DOX alone, the combination treatment dramatically raised the expression level of E-cadherin while reducing uPA and MMP-9 protein levels. These findings imply that concurrent administration of PAN and DOX inhibits CRC cell proliferation and migration.
The Akt signaling pathway regulates cancer cell apoptosis, migration, and proliferation, all of which are important in tumor development [54]. GSK-3β, an evolutionarily conserved serine/threonine kinase located downstream of the Akt signaling pathway, is involved in various biological functions such as metabolism, cell cycle, DNA repair, and cell proliferation [55]. In this study, PAN and DOX together meaningfully decreased the protein level of p-Akt and p-GSK-3β, which further decreased the Akt signaling pathway activity compared to single treatment. The results suggest that downregulating the Akt activity and lowering the expression level of p-GSK3β were the main ways in which the combined treatment in CRC cells achieved its therapeutic effect. The PI3K/AKT/mTOR signaling pathway is an attractive therapeutic target since it is frequently disturbed in cancers, despite being essential for cell growth, proliferation, and survival [23,56]. Human malignancies often involve the activation of the mTOR and its downstream serine/threonine kinase P70S6K. In our investigation, treatment with either PAN or DOX alone led to a decrease in p-P70S6K levels; treatment with both drugs together produced an even higher decrease in p-P70S6K/P70S6K levels. In addition, an Akt inhibitor further decreased the levels of p-Akt, p-GSK, and p-P70S6K that were reduced by PAN and DOX treatment, while an Akt activator reversed this effect. These findings demonstrate the PAN and DOX inhibit CRC cell growth and metastasis through the Akt/mTOR signaling pathway.
SREBPs are a family of transcription factors that regulate lipid homeostasis, with higher expression of SREBP-1 observed in colon, liver, and breast malignancies [57-59]. Furthermore, increased SREBP-1 expression is strongly linked to cancer metastasis, malignant transformation, and progression in a number of cancer types [57,58,60,61]. Some studies indicate that SREBP-1 inhibition might prevent tumor growth [62], even induced apoptosis [63]. Myc is at the intersection of several significant biological pathways and processes involved in the growth and proliferation of neoplastic cells, playing a broad role in many malignancies [64]. Myc has been suggested to regulate lipid metabolism [65-67] and may work in tandem with SREBP-1 to control lipogenesis, which in turn triggers and sustains tumorigenic growth both in vivo and in vitro [68]. In our study, we found that PAN and DOX inhibited SREBP-1 and Myc in CRC cells. The combination of PAN and DOX with LY294002 further reduced the levels of SREBP-1 and Myc proteins in CRC cells. These findings suggest that the combination treatment significantly inhibited Akt/mTOR signaling and its downstream target genes, ultimately leading to the inhibition of cancer cell proliferation and metastasis. Akt/mTOR activation has been shown to stabilize and enhance the transcriptional activity of c-Myc, which drives cell cycle progression and metabolic reprogramming [69,70]. Similarly, mTOR activation leads to SREBP1 activation, which is vital for lipid biosynthesis and supports rapid cell growth [71]. This relationship between Akt/mTOR signaling and transcription factors like SREBP-1 and Myc may underlie the anticancer effects observed with the HDAC inhibitor and DOX combination. Furthermore, in the HCT116 xenograft tumor model, the combination of PAN and DOX significantly reduced tumor size and volume compared to each drug individually. In vivo experiments revealed that the levels of p-Akt, p-P70S6K, srebp-1, and c-Myc protein levels were diminished in the combination treatment group. Collectively, our data demonstrate that the combination of PAN and DOX significantly enhances cell apoptosis by inhibiting the Akt/mTOR signaling pathway, offering a promising therapeutic approach for CRC. While the combination therapy shows potential, the specific HDAC isoforms involved in modulating the Akt/GSK3/mTOR-SREBP1 pathway in CRC have not been precisely identified. Evidence suggests that certain HDACs, such as HDAC1, HDAC3, and HDAC6, may play unique roles in regulating components of this signaling axis in various cancers [72-75]. For instance, HDAC6 has been implicated in modulating Akt activity through tubulin deacetylation, influencing cell motility and survival [74,75], while HDAC1 and HDAC3 are associated with transcriptional regulation of genes involved in cell growth and lipid metabolism, potentially impacting SREBP1 activity [72,73]. As a pan-HDAC inhibitor, PAN may act on multiple HDACs, affecting several points within this pathway and resulting in a more robust anticancer effect in CRC. Nevertheless, further studies using isoform-specific HDAC inhibitors are needed to delineate the precise HDACs involved in CRC. Additionally, more comprehensive research is required to confirm the therapeutic efficacy of this combination treatment in CRC.
In conclusion, our study demonstrated that the combination of PAN and DOX significantly inhibited cell proliferation and colony formation with a more pronounced effect compared to each drug alone. This combination treatment induced higher levels of apoptosis and effectively suppressed the Akt/mTOR signaling pathway, as evidenced by decreased expression of related proteins such as p-Akt, p-P70S6K, c-Myc, and SREBP-1 (Fig. 7). In vivo studies using CRC xenograft mouse models further confirmed these findings, showing significant tumor growth inhibition without notable toxicity, suggesting a synergistic therapeutic potential of PAN and DOX in CRC treatment.
Supplementary data including one figure can be found with this article online at https://doi.org/10.4196/kjpp.24.274
ACKNOWLEDGEMENTS
We acknowledge that this paper was supported by fund of Biomedical Research Institute, Jeonbuk National University Hospital.
REFERENCES
1. Arnold M, Sierra MS, Laversanne M, Soerjomataram I, Jemal A, Bray F. 2017; Global patterns and trends in colorectal cancer incidence and mortality. Gut. 66:683–691. DOI: 10.1136/gutjnl-2015-310912. PMID: 26818619.

2. Shin DW, Chang D, Jung JH, Han K, Kim SY, Choi KS, Lee WC, Park JH, Park JH. 2020; Disparities in the participation rate of colorectal cancer screening by fecal occult blood test among people with disabilities: a national database study in South Korea. Cancer Res Treat. 52:60–73. DOI: 10.4143/crt.2018.660. PMID: 31096735. PMCID: PMC6962481.

3. Yang SY, Cho MS, Kim NK. 2018; Difference between right-sided and left-sided colorectal cancers: from embryology to molecular subtype. Expert Rev Anticancer Ther. 18:351–358. DOI: 10.1080/14737140.2018.1442217. PMID: 29458272.

4. McQuade RM, Stojanovska V, Bornstein JC, Nurgali K. 2017; Colorectal cancer chemotherapy: the evolution of treatment and new approaches. Curr Med Chem. 24:1537–1557. DOI: 10.2174/0929867324666170111152436. PMID: 28079003.

5. Kciuk M, Gielecińska A, Mujwar S, Kołat D, Kałuzińska-Kołat Ż, Celik I, Kontek R. 2023; Doxorubicin-An agent with multiple mechanisms of anticancer activity. Cells. 12:659. DOI: 10.3390/cells12040659. PMID: 36831326. PMCID: PMC9954613.

6. Minotti G, Menna P, Salvatorelli E, Cairo G, Gianni L. 2004; Anthracyclines: molecular advances and pharmacologic developments in antitumor activity and cardiotoxicity. Pharmacol Rev. 56:185–229. DOI: 10.1124/pr.56.2.6. PMID: 15169927.

7. Bolden JE, Peart MJ, Johnstone RW. 2006; Anticancer activities of histone deacetylase inhibitors. Nat Rev Drug Discov. 5:769–784. DOI: 10.1038/nrd2133. PMID: 16955068.

8. Sivaraj D, Green MM, Gasparetto C. 2017; Panobinostat for the management of multiple myeloma. Future Oncol. 13:477–488. DOI: 10.2217/fon-2016-0329. PMID: 27776419.

9. Laubach JP, Moreau P, San-Miguel JF, Richardson PG. 2015; Panobinostat for the treatment of multiple myeloma. Clin Cancer Res. 21:4767–4773. DOI: 10.1158/1078-0432.CCR-15-0530. PMID: 26362997.

10. Moskowitz AJ, Horwitz SM. 2017; Targeting histone deacetylases in T-cell lymphoma. Leuk Lymphoma. 58:1306–1319. DOI: 10.1080/10428194.2016.1247956. PMID: 27813438.

11. Oki Y, Copeland A, Younes A. 2011; Clinical development of panobinostat in classical Hodgkin's lymphoma. Expert Rev Hematol. 4:245–252. DOI: 10.1586/ehm.11.24. PMID: 21668391.

12. Schlenk RF, Krauter J, Raffoux E, Kreuzer KA, Schaich M, Noens L, Pabst T, Vusirikala M, Bouscary D, Spencer A, Candoni A, Gil JS, Berkowitz N, Weber HJ, Ottmann O. 2018; Panobinostat monotherapy and combination therapy in patients with acute myeloid leukemia: results from two clinical trials. Haematologica. 103:e25–e28. DOI: 10.3324/haematol.2017.172411. PMID: 29051280. PMCID: PMC5777210.

13. Tan WW, Allred JB, Moreno-Aspitia A, Northfelt DW, Ingle JN, Goetz MP, Perez EA. 2016; Phase I study of panobinostat (LBH589) and letrozole in postmenopausal metastatic breast cancer patients. Clin Breast Cancer. 16:82–86. DOI: 10.1016/j.clbc.2015.11.003. PMID: 26774555. PMCID: PMC5567753.

14. Rathkopf DE, Picus J, Hussain A, Ellard S, Chi KN, Nydam T, Allen-Freda E, Mishra KK, Porro MG, Scher HI, Wilding G. 2013; A phase 2 study of intravenous panobinostat in patients with castration-resistant prostate cancer. Cancer Chemother Pharmacol. 72:537–544. DOI: 10.1007/s00280-013-2224-8. PMID: 23820963. PMCID: PMC3970811.

15. Thomas S, Aggarwal R, Jahan T, Ryan C, Troung T, Cripps AM, Raha P, Thurn KT, Chen S, Grabowsky JA, Park J, Hwang J, Daud A, Munster PN. 2016; A phase I trial of panobinostat and epirubicin in solid tumors with a dose expansion in patients with sarcoma. Ann Oncol. 27:947–952. DOI: 10.1093/annonc/mdw044. PMID: 26903311. PMCID: PMC4843187.

16. Marks PA, Jiang X. 2005; Histone deacetylase inhibitors in programmed cell death and cancer therapy. Cell Cycle. 4:549–551. DOI: 10.4161/cc.4.4.1564. PMID: 15738652.

17. Marks PA, Richon VM, Kelly WK, Chiao JH, Miller T. 2004; Histone deacetylase inhibitors: development as cancer therapy. Novartis Found Symp. 259:269–281. discussion 281-288. DOI: 10.1002/0470862637.ch20. PMID: 15171260.

18. Marks PA, Richon VM, Breslow R, Rifkind RA. 2001; Histone deacetylase inhibitors as new cancer drugs. Curr Opin Oncol. 13:477–483. DOI: 10.1097/00001622-200111000-00010. PMID: 11673688.

19. Geng H, Zheng F, Sun W, Huang S, Wang Z, Yang K, Wang C, Tian C, Xu C, Zhai G, Zhao M, Hou S, Song A, Zhang Y, Zhao Q. 2024; Effect and mechanism of novel HDAC inhibitor ZDLT-1 in colorectal cancer by regulating apoptosis and inflammation. Int Immunopharmacol. 143:113333. DOI: 10.1016/j.intimp.2024.113333. PMID: 39383785.

20. Wang F, Jin Y, Wang M, Luo HY, Fang WJ, Wang YN, Chen YX, Huang RJ, Guan WL, Li JB, Li YH, Wang FH, Hu XH, Zhang YQ, Qiu MZ, Liu LL, Wang ZX, Ren C, Wang DS, Zhang DS, et al. 2024; Combined anti-PD-1, HDAC inhibitor and anti-VEGF for MSS/pMMR colorectal cancer: a randomized phase 2 trial. Nat Med. 30:1035–1043. DOI: 10.1038/s41591-024-02813-1. PMID: 38438735.

21. Wilson PM, Labonte MJ, Martin SC, Kuwahara ST, El-Khoueiry A, Lenz HJ, Ladner RD. 2013; Sustained inhibition of deacetylases is required for the antitumor activity of the histone deactylase inhibitors panobinostat and vorinostat in models of colorectal cancer. Invest New Drugs. 31:845–857. DOI: 10.1007/s10637-012-9914-7. PMID: 23299388.

22. Maharati A, Moghbeli M. 2023; PI3K/AKT signaling pathway as a critical regulator of epithelial-mesenchymal transition in colorectal tumor cells. Cell Commun Signal. 21:201. DOI: 10.1186/s12964-023-01225-x. PMID: 37580737. PMCID: PMC10424373.

23. Glaviano A, Foo ASC, Lam HY, Yap KCH, Jacot W, Jones RH, Eng H, Nair MG, Makvandi P, Geoerger B, Kulke MH, Baird RD, Prabhu JS, Carbone D, Pecoraro C, Teh DBL, Sethi G, Cavalieri V, Lin KH, Javidi-Sharifi NR, et al. 2023; PI3K/AKT/mTOR signaling transduction pathway and targeted therapies in cancer. Mol Cancer. 22:138. DOI: 10.1186/s12943-023-01827-6. PMID: 37596643. PMCID: PMC10436543.

24. Yang L, Dong Z, Li S, Chen T. 2023; ESM1 promotes angiogenesis in colorectal cancer by activating PI3K/Akt/mTOR pathway, thus accelerating tumor progression. Aging (Albany NY). 15:2920–2936. DOI: 10.18632/aging.204559. PMID: 37100467. PMCID: PMC10188330.

25. Guan S, Yang R, Wu S, Xu K, Yang C. 2022; The CD133+CXCR4+ colorectal tumor cells promote colorectal cancer progression by PI3K/AKT signaling. J Interferon Cytokine Res. 42:195–202. DOI: 10.1089/jir.2021.0207. PMID: 35377243.

26. Itoh N, Semba S, Ito M, Takeda H, Kawata S, Yamakawa M. 2002; Phosphorylation of Akt/PKB is required for suppression of cancer cell apoptosis and tumor progression in human colorectal carcinoma. Cancer. 94:3127–3134. DOI: 10.1002/cncr.10591. PMID: 12115344.

27. Hu J, Li G, Liu L, Wang Y, Li X, Gong J. 2017; AF1q mediates tumor progression in colorectal cancer by regulating AKT signaling. Int J Mol Sci. 18:987. DOI: 10.3390/ijms18050987. PMID: 28475127. PMCID: PMC5454900.

28. Liang Y, Zhu D, Zhu L, Hou Y, Hou L, Huang X, Li L, Wang Y, Li L, Zou H, Wu T, Yao M, Wang J, Meng X. 2019; Dichloroacetate overcomes oxaliplatin chemoresistance in colorectal cancer through the miR-543/PTEN/Akt/mTOR pathway. J Cancer. 10:6037–6047. DOI: 10.7150/jca.34650. PMID: 31762813. PMCID: PMC6856576.

29. Liu B, Liu Y, Zhao L, Pan Y, Shan Y, Li Y, Jia L. 2017; Upregulation of microRNA-135b and microRNA-182 promotes chemoresistance of colorectal cancer by targeting ST6GALNAC2 via PI3K/AKT pathway. Mol Carcinog. 56:2669–2680. DOI: 10.1002/mc.22710. PMID: 28767179.

30. Lu LL, Chen XH, Zhang G, Liu ZC, Wu N, Wang H, Qi YF, Wang HS, Cai SH, Du J. 2016; CCL21 facilitates chemoresistance and cancer stem cell-like properties of colorectal cancer cells through AKT/GSK-3β/Snail signals. Oxid Med Cell Longev. 2016:5874127. DOI: 10.1155/2016/5874127. PMID: 27057280. PMCID: PMC4707330.

31. Varga J, Nicolas A, Petrocelli V, Pesic M, Mahmoud A, Michels BE, Etlioglu E, Yepes D, Häupl B, Ziegler PK, Bankov K, Wild PJ, Wanninger S, Medyouf H, Farin HF, Tejpar S, Oellerich T, Ruland J, Siebel CW, Greten FR. 2020; AKT-dependent NOTCH3 activation drives tumor progression in a model of mesenchymal colorectal cancer. J Exp Med. 217:e20191515. DOI: 10.1084/jem.20191515. PMID: 32749453. PMCID: PMC7537393.

32. Yang H, Zhu J, Wang G, Liu H, Zhou Y, Qian J. 2020; STK35 is ubiquitinated by NEDD4L and promotes glycolysis and inhibits apoptosis through regulating the AKT signaling pathway, influencing chemoresistance of colorectal cancer. Front Cell Dev Biol. 8:582695. DOI: 10.3389/fcell.2020.582695. PMID: 33117809. PMCID: PMC7578231.

33. Dhanasekaran R, Deutzmann A, Mahauad-Fernandez WD, Hansen AS, Gouw AM, Felsher DW. 2022; The MYC oncogene - the grand orchestrator of cancer growth and immune evasion. Nat Rev Clin Oncol. 19:23–36. DOI: 10.1038/s41571-021-00549-2. PMID: 34508258. PMCID: PMC9083341.

34. Poole CJ, van Riggelen J. 2017; MYC-master regulator of the cancer epigenome and transcriptome. Genes (Basel). 8:142. DOI: 10.3390/genes8050142. PMID: 28505071. PMCID: PMC5448016.

35. Miller DM, Thomas SD, Islam A, Muench D, Sedoris K. 2012; c-Myc and cancer metabolism. Clin Cancer Res. 18:5546–5553. DOI: 10.1158/1078-0432.CCR-12-0977. PMID: 23071356. PMCID: PMC3505847.

36. Stine ZE, Walton ZE, Altman BJ, Hsieh AL, Dang CV. 2015; MYC, metabolism, and cancer. Cancer Discov. 5:1024–1039. DOI: 10.1158/2159-8290.CD-15-0507. PMID: 26382145. PMCID: PMC4592441.

37. Ren L, Zhou T, Wang Y, Wu Y, Xu H, Liu J, Dong X, Yi F, Guo Q, Wang Z, Li X, Bai N, Guo W, Guo M, Jiang B, Wu X, Feng Y, Song X, Zhang S, Zhao Y, et al. 2020; RNF8 induces β-catenin-mediated c-Myc expression and promotes colon cancer proliferation. Int J Biol Sci. 16:2051–2062. DOI: 10.7150/ijbs.44119. PMID: 32549753. PMCID: PMC7294952.

38. Zhao Q, Lin X, Wang G. 2022; Targeting SREBP-1-mediated lipogenesis as potential strategies for cancer. Front Oncol. 12:952371. DOI: 10.3389/fonc.2022.952371. PMID: 35912181. PMCID: PMC9330218.

39. Tilija Pun N, Jang WJ, Jeong CH. 2020; Role of autophagy in regulation of cancer cell death/apoptosis during anti-cancer therapy: focus on autophagy flux blockade. Arch Pharm Res. 43:475–488. DOI: 10.1007/s12272-020-01239-w. PMID: 32458284.

40. Porstmann T, Griffiths B, Chung YL, Delpuech O, Griffiths JR, Downward J, Schulze A. 2005; PKB/Akt induces transcription of enzymes involved in cholesterol and fatty acid biosynthesis via activation of SREBP. Oncogene. 24:6465–6481. DOI: 10.1038/sj.onc.1208802. PMID: 16007182.

41. Yecies JL, Zhang HH, Menon S, Liu S, Yecies D, Lipovsky AI, Gorgun C, Kwiatkowski DJ, Hotamisligil GS, Lee CH, Manning BD. 2011; Akt stimulates hepatic SREBP1c and lipogenesis through parallel mTORC1-dependent and independent pathways. Cell Metab. 14:21–32. Erratum in: Cell Metab. 2011;14:280. DOI: 10.1016/j.cmet.2011.06.002. PMID: 21723501. PMCID: PMC3652544.

42. Yao M, Ma X, Zhang X, Shi L, Liu T, Liang X, Zhao H, Li X, Li L, Gao H, Jia B, Wang F. 2019; Lectin-mediated pH-sensitive doxorubicin prodrug for pre-targeted chemotherapy of colorectal cancer with enhanced efficacy and reduced side effects. Theranostics. 9:747–760. DOI: 10.7150/thno.29989. PMID: 30809306. PMCID: PMC6376480.

43. Stephenson W. 1993; Deficiencies in the National Institute of Health's guidelines for the care and protection of laboratory animals. J Med Philos. 18:375–388. DOI: 10.1093/jmp/18.4.375. PMID: 8228684.

44. Fang C, Kang Y. 2021; E-Cadherin: context-dependent functions of a quintessential epithelial marker in metastasis. Cancer Res. 81:5800–5802. DOI: 10.1158/0008-5472.CAN-21-3302. PMID: 34853039.

45. Moirangthem A, Bondhopadhyay B, Mukherjee M, Bandyopadhyay A, Mukherjee N, Konar K, Bhattacharya S, Basu A. 2016; Simultaneous knockdown of uPA and MMP9 can reduce breast cancer progression by increasing cell-cell adhesion and modulating EMT genes. Sci Rep. 6:21903. DOI: 10.1038/srep21903. PMID: 26906973. PMCID: PMC4764826.

46. Rabi ZA, Todorović-Raković N, Vujasinović T, Milovanović J, Nikolić-Vukosavljević D. 2015; Markers of progression and invasion in short term follow up of untreated breast cancer patients. Cancer Biomark. 15:745–754. DOI: 10.3233/CBM-150516. PMID: 26406416.

47. Stefani C, Miricescu D, Stanescu-Spinu II, Nica RI, Greabu M, Totan AR, Jinga M. 2021; Growth factors, PI3K/AKT/mTOR and MAPK signaling pathways in colorectal cancer pathogenesis: where are we now? Int J Mol Sci. 22:10260. DOI: 10.3390/ijms221910260. PMID: 34638601. PMCID: PMC8508474.

48. Garte SJ. 1993; The c-myc oncogene in tumor progression. Crit Rev Oncog. 4:435–449.
49. Shin JY, Kim JO, Lee SK, Chae HS, Kang JH. 2010; LY294002 may overcome 5-FU resistance via down-regulation of activated p-AKT in Epstein-Barr virus-positive gastric cancer cells. BMC Cancer. 10:425. DOI: 10.1186/1471-2407-10-425. PMID: 20704765. PMCID: PMC3087326.

50. Kilkenny C, Browne WJ, Cuthi I, Emerson M, Altman DG. 2012; Improving bioscience research reporting: the ARRIVE guidelines for reporting animal research. Vet Clin Pathol. 41:27–31. DOI: 10.1111/j.1939-165X.2012.00418.x. PMID: 22390425.

51. Bray F, Laversanne M, Sung H, Ferlay J, Siegel RL, Soerjomataram I, Jemal A. 2024; Global cancer statistics 2022: GLOBOCAN estimates of incidence and mortality worldwide for 36 cancers in 185 countries. CA Cancer J Clin. 74:229–263. DOI: 10.3322/caac.21834. PMID: 38572751.

52. Kim JH. 2015; Chemotherapy for colorectal cancer in the elderly. World J Gastroenterol. 21:5158–5166. DOI: 10.3748/wjg.v21.i17.5158. PMID: 25954089. PMCID: PMC4419056.

53. Hu D, Meng RY, Nguyen TV, Chai OH, Park BH, Lee JS, Kim SM. 2023; Inhibition of colorectal cancer tumorigenesis by ursolic acid and doxorubicin is mediated by targeting the Akt signaling pathway and activating the Hippo signaling pathway. Mol Med Rep. 27:11. DOI: 10.3892/mmr.2022.12898. PMID: 36382656. PMCID: PMC9685224.

54. Bishnupuri KS, Alvarado DM, Khouri AN, Shabsovich M, Chen B, Dieckgraefe BK, Ciorba MA. 2019; IDO1 and kynurenine pathway metabolites activate PI3K-Akt signaling in the neoplastic colon epithelium to promote cancer cell proliferation and inhibit apoptosis. Cancer Res. 79:1138–1150. DOI: 10.1158/0008-5472.CAN-18-0668. PMID: 30679179. PMCID: PMC6420842.

55. Lin J, Song T, Li C, Mao W. 2020; GSK-3β in DNA repair, apoptosis, and resistance of chemotherapy, radiotherapy of cancer. Biochim Biophys Acta Mol Cell Res. 1867:118659. DOI: 10.1016/j.bbamcr.2020.118659. PMID: 31978503.

56. Peng Y, Wang Y, Zhou C, Mei W, Zeng C. 2022; PI3K/Akt/mTOR pathway and its role in cancer therapeutics: are we making headway? Front Oncol. 12:819128. DOI: 10.3389/fonc.2022.819128. PMID: 35402264. PMCID: PMC8987494.

57. Yang Yu, Morin PJ, Han WF, Chen T, Bornman DM, Gabrielson EW, Pizer ES. 2003; Regulation of fatty acid synthase expression in breast cancer by sterol regulatory element binding protein-1c. Exp Cell Res. 282:132–137. DOI: 10.1016/S0014-4827(02)00023-X. PMID: 12531699.

58. Yahagi N, Shimano H, Hasegawa K, Ohashi K, Matsuzaka T, Najima Y, Sekiya M, Tomita S, Okazaki H, Tamura Y, Iizuka Y, Ohashi K, Nagai R, Ishibashi S, Kadowaki T, Makuuchi M, Ohnishi S, Osuga J, Yamada N. 2005; Co-ordinate activation of lipogenic enzymes in hepatocellular carcinoma. Eur J Cancer. 41:1316–1322. DOI: 10.1016/j.ejca.2004.12.037. PMID: 15869874.

59. Calvisi DF, Wang C, Ho C, Ladu S, Lee SA, Mattu S, Destefanis G, Delogu S, Zimmermann A, Ericsson J, Brozzetti S, Staniscia T, Chen X, Dombrowski F, Evert M. 2011; Increased lipogenesis, induced by AKT-mTORC1-RPS6 signaling, promotes development of human hepatocellular carcinoma. Gastroenterology. 140:1071–1083. DOI: 10.1053/j.gastro.2010.12.006. PMID: 21147110. PMCID: PMC3057329.

60. Yamashita T, Honda M, Takatori H, Nishino R, Minato H, Takamura H, Ohta T, Kaneko S. 2009; Activation of lipogenic pathway correlates with cell proliferation and poor prognosis in hepatocellular carcinoma. J Hepatol. 50:100–110. DOI: 10.1016/j.jhep.2008.07.036. PMID: 19008011.

61. Arcamone F, Cassinelli G, Fantini G, Grein A, Orezzi P, Pol C, Spalla C. 2000; Adriamycin, 14-hydroxydaunomycin, a new antitumor antibiotic from S. peucetius var. caesius. Reprinted from Biotechnology and Bioengineering, Vol. XI, Issue 6, Pages 1101-1110 (1969). Biotechnol Bioeng. 67:704–713. DOI: 10.1002/(SICI)1097-0290(20000320)67:6<704::AID-BIT8>3.0.CO;2-L.

62. Li X, Chen YT, Hu P, Huang WC. 2014; Fatostatin displays high antitumor activity in prostate cancer by blocking SREBP-regulated metabolic pathways and androgen receptor signaling. Mol Cancer Ther. 13:855–866. DOI: 10.1158/1535-7163.MCT-13-0797. PMID: 24493696. PMCID: PMC4084917.

63. Yang N, Li C, Li H, Liu M, Cai X, Cao F, Feng Y, Li M, Wang X. 2019; Emodin induced SREBP1-dependent and SREBP1-independent apoptosis in hepatocellular carcinoma cells. Front Pharmacol. 10:709. DOI: 10.3389/fphar.2019.00709. PMID: 31297058. PMCID: PMC6607744.

64. Dang CV. 2012; MYC on the path to cancer. Cell. 149:22–35. DOI: 10.1016/j.cell.2012.03.003. PMID: 22464321. PMCID: PMC3345192.

65. Eberlin LS, Gabay M, Fan AC, Gouw AM, Tibshirani RJ, Felsher DW, Zare RN. 2014; Alteration of the lipid profile in lymphomas induced by MYC overexpression. Proc Natl Acad Sci U S A. 111:10450–10455. DOI: 10.1073/pnas.1409778111. PMID: 24994904. PMCID: PMC4115527.

66. Shroff EH, Eberlin LS, Dang VM, Gouw AM, Gabay M, Adam SJ, Bellovin DI, Tran PT, Philbrick WM, Garcia-Ocana A, Casey SC, Li Y, Dang CV, Zare RN, Felsher DW. 2015; MYC oncogene overexpression drives renal cell carcinoma in a mouse model through glutamine metabolism. Proc Natl Acad Sci U S A. 112:6539–6544. DOI: 10.1073/pnas.1507228112. PMID: 25964345. PMCID: PMC4450371.

67. Liang JH, Wang WT, Wang R, Gao R, Du KX, Duan ZW, Zhang XY, Li Y, Wu JZ, Yin H, Shen HR, Wang L, Li JY, Guo JR, Xu W. 2024; PRMT5 activates lipid metabolic reprogramming via MYC contributing to the growth and survival of mantle cell lymphoma. Cancer Lett. 591:216877. DOI: 10.1016/j.canlet.2024.216877. PMID: 38615930.

68. Gouw AM, Margulis K, Liu NS, Raman SJ, Mancuso A, Toal GG, Tong L, Mosley A, Hsieh AL, Sullivan DK, Stine ZE, Altman BJ, Schulze A, Dang CV, Zare RN, Felsher DW. 2019; The MYC oncogene cooperates with sterol-regulated element-binding protein to regulate lipogenesis essential for neoplastic growth. Cell Metab. 30:556–572.e5. DOI: 10.1016/j.cmet.2019.07.012. PMID: 31447321. PMCID: PMC6911354.

69. Wu G, Qin S, Gu K, Zhou Y. 2024; PYCR2, induced by c-Myc, promotes the invasiveness and metastasis of breast cancer by activating AKT signalling pathway. Int J Biochem Cell Biol. 166:106506. DOI: 10.1016/j.biocel.2023.106506. PMID: 38101533.

70. Yang L, Liu Y, Wang M, Qian Y, Dong X, Gu H, Wang H, Guo S, Hisamitsu T. 2016; Quercetin-induced apoptosis of HT-29 colon cancer cells via inhibition of the Akt-CSN6-Myc signaling axis. Mol Med Rep. 14:4559–4566. DOI: 10.3892/mmr.2016.5818. PMID: 27748879. PMCID: PMC5101998.

71. Lee KC, Wu KL, Yen CK, Chen CN, Chang SF, Huang WS. 2021; 6-shogaol antagonizes the adipocyte-conditioned medium-initiated 5-fluorouracil resistance in human colorectal cancer cells through controlling the SREBP-1 level. Life (Basel). 11:1067. DOI: 10.3390/life11101067. PMID: 34685438. PMCID: PMC8537026.

72. Wu C, Chen S, Wu Z, Xue J, Zhang W, Wang S, Wu S. Xindong Zhao. 2024; Chidamide and orelabrutinib synergistically induce cell cycle arrest and apoptosis in diffuse large B-cell lymphoma by regulating the PI3K/AKT/mTOR pathway. J Cancer Res Clin Oncol. 150:98. DOI: 10.1007/s00432-024-05615-7. PMID: 38381215. PMCID: PMC10881688.

73. Lim JS, Kyung SY, Jeon Y, Kim IS, Kwak JH, Kim HS. 2023; Anticancer effects of the HDAC inhibitor, 3β,6β-dihydroxyurs-12-en-27-oic acid, in MCF7 breast cancer cells via the inhibition of Akt/mTOR pathways. Oncol Rep. 49:43. DOI: 10.3892/or.2023.8480. PMID: 36633143. PMCID: PMC9868892.

74. Zheng Y, Yang X, Wang C, Zhang S, Wang Z, Li M, Wang Y, Wang X, Yang X. 2020; HDAC6, modulated by miR-206, promotes endometrial cancer progression through the PTEN/AKT/mTOR pathway. Sci Rep. 10:3576. Erratum in: Sci Rep. 2024;14:16144. DOI: 10.1038/s41598-020-60271-4. PMID: 32107418. PMCID: PMC7046652.

75. Zhu T, Zhao D, Song Z, Yuan Z, Li C, Wang Y, Zhou X, Yin X, Hassan MF, Yang L. 2016; HDAC6 alleviates prion peptide-mediated neuronal death via modulating PI3K-Akt-mTOR pathway. Neurobiol Aging. 37:91–102. DOI: 10.1016/j.neurobiolaging.2015.09.021. PMID: 26507311.

Fig. 1
The combination treatment of PAN and DOX inhibited cell proliferation and colony formation in HCT116 and SW480 CRC cells.
(A) SW480 and HCT116 cells were treated with 5 nM PAN, 0.5 µM DOX, or the combination. Cell viability assays were used to evaluate cell proliferation. (B) Colony formation assay. The combination treatment of PAN and DOX significantly inhibited colony formation of HCT116 and SW480 cells compared to the single agents alone. Data represent the mean ± SEM of three separate, triplicate-dish tests. CRC, colorectal cancer; DMSO, dimethyl sulfoxide; CONT, control; PAN, panobinostat; DOX, doxorubicin. **p < 0.01 compared to the control group; ##p < 0.01 compared to the combination group.
Fig. 2
Effect of PAN and DOX on the apoptosis of HCT116 and SW480 CRC cells.
(A) The CRC cells were collected to assess the apoptotic rate using FITC/PI double positive staining following treatment with PAN, DOX, or the combination. (B) The proportion of Sub-G1 increased after treatment with PAN, DOX, or the combination. (C) Following treatment of CRC cells with PAN, DOX, or the combination for 48 h, apoptosis-associated proteins c-PARP, PARP, c-Caspase 9, and Caspase 9 expression were semi-quantified by Western blotting. Values were normalized to GAPDH. Data represent the mean ± SEM of three separate, triplicate-dish tests. CRC, colorectal cancer; CONT, control; PAN, panobinostat; DOX, doxorubicin; PI, propidium iodide; PARP, poly (ADP-ribose) polymerase 1; c, cleaved; n.s., not significant. *p < 0.05 and **p < 0.01 compared to the control group; #p < 0.05 and ##p < 0.01 compared to the combination group.
Fig. 3
Effects of PAN and DOX on migration of HCT116 and SW480 CRC cells.
(A) The migration rate of CRC cells was assessed by wound healing assay following treatment with PAN, DOX, or the combination treatment. The cell migration ability was significantly inhibited when treated with PAN and DOX at 24 h and 48 h. (B) Migration-related protein expression levels of E-cadherin, uPA, and MMP-9 were semi-quantified by Western blotting following treatment with PAN, DOX, or the combination treatment. Data are the mean ± SEM of more than three independent experiments with triplicate dishes. CRC, colorectal cancer; CONT, control; PAN, panobinostat; DOX, doxorubicin; MMP-9, matrix metalloproteinase-9; uPA, urokinase-type plasminogen activator; n.s., not significant; *p < 0.05 and **p < 0.01 compared to the control group; #p < 0.05 and ##p < 0.01 compared to the combination group.
Fig. 4
Effects of PAN and DOX on Akt signaling.
Protein expression levels of Akt, p-Akt, Gsk3β, and p-Gsk3β were assessed using Western blotting following treatment with PAN, DOX, or the combination for 48 h. Values were normalized to GAPDH. Data represent the mean ± SEM of three separate, triplicate-dish tests. CONT, control; PAN, panobinostat; DOX, doxorubicin; p, phosphorylated; Gsk3β, glycogen synthase kinase 3β; n.s., not significant. *p < 0.05 and **p < 0.01 compared to the control group; ##p < 0.01 compared to the combination group.
Fig. 5
Effects of PAN and DOX on the Akt/mTOR signaling pathway following activation or inhibition of Akt expression.
(A) Protein expression levels of mTOR, p-mTOR, p70S6K, and p-p70S6K were assessed using Western blotting following treatment with PAN, DOX, or the combination. (B) Protein expression levels of c-Myc and SREBP-1 were assessed using Western blotting following treatment with PAN, DOX, or the combination. (C) Protein expression levels of Akt signaling pathway and downstream proteins were assessed using Western blotting following treatment with an activator (SC79) or inhibitor (LY294002) of Akt, PAN, DOX, or the combination. Values were normalized to GAPDH. Data represent the mean ± SEM of three separate, triplicate-dish tests. CONT, control; PAN, panobinostat; DOX, doxorubicin; p, phosphorylated; mTOR, mammalian target of rapamycin; p70S6K, ribosomal protein S6 kinase beta-1; SREBP-1, sterol regulatory element-binding protein 1; n.s., not significant. *p < 0.05 and **p < 0.01 compared to the control group; #p < 0.05 and ##p < 0.01 compared to the combination group.
Fig. 6
In vivo effects of PAN and DOX on the tumor growth of HCT116 xenograft mouse model. (A) On day 0, a xenograft mouse model was established and treated with DMSO, PAN, DOX or PAN + DOX on days 6 through 26. On day 26, all mice were sacrificed and samples were harvested. (B) After therapy, the body weight of the mice with tumors was measured every two days. (C) Representative tumor images and (D) final tumor weight was obtained at the end of the experiment. (E) The tumor volume was monitored every two days. Values were normalized to GAPDH. (F) ALT, (G) AST, (H) BUN, and (I) creatinine levels were assessed. (J) The protein levels of Akt, p-Akt, p70S6K, p-p70S6K, c-Myc, and SREBP-1 from mouse tissue were measured. Three samples were selected randomly from each group. Values were normalized to GAPDH. Data represent the mean ± SEM of more than three separate, triplicate-dish tests. DMSO, dimethyl sulfoxide; CONT, control; PAN, panobinostat; DOX, doxorubicin; p, phosphorylated; mTOR, mammalian target of rapamycin; p70S6K, ribosomal protein S6 kinase beta-1; SREBP-1, sterol regulatory element-binding protein 1; ALT, alanine aminotransferase; AST, aspartate aminotransferase; BUN, blood urea nitrogen; n.s., not significant. *p < 0.05 and **p < 0.01 compared to the control group; #p < 0.05 and ##p < 0.01, compared to the combination group.
Fig. 7
Schematic diagram.
The combination treatment of PAN and DOX inhibits cell growth and induces apoptosis of CRC cells by targeting the Akt signaling pathway. LY294002 further inhibits Akt activity and its downstream functions after treatment with the combination of PAN and DOX. CRC, colorectal cancer; PAN, panobinostat; DOX, doxorubicin; p, phosphorylated; Gsk3β, glycogen synthase kinase 3β; mTOR, mammalian target of rapamycin; P70S6K, ribosomal protein S6 kinase beta-1; SREBP-1, sterol regulatory element-binding protein 1; MMP-9, matrix metalloproteinase-9; uPA, urokinase-type plasminogen activator; PARP, poly (ADP-ribose) polymerase.



PDF
Citation
Print


XML Download