Abstract
The role of acetylated apurinic/apyrimidinic endonuclease 1/redox factor 1 (APE1/Ref-1) in ovarian cancer remains poorly understood. Therefore, this study aimed to investigate the combined effect of recombinant human APE1/Ref-1 (rhAPE1/Ref-1) and aspirin (ASA) on two ovarian cancer cells, PEO-14, and CAOV3. The viability and apoptosis of ovarian cancer cells treated with rhAPE1/Ref-1 or ASA were assessed. Our results demonstrated that ASA induced rhAPE1/Ref-1 acetylation and widespread hyperacetylation in PEO-14 cells. Additionally, co-treatment with rhAPE1/Ref-1 and ASA substantially reduced cell viability and induced PEO-14 cell apoptosis, not CAOV3, in a dose-dependent manner. ASA increased the expression and membrane localization of the receptor for advanced glycation end-products (RAGEs). Acetylated APE1/Ref-1 showed enhanced binding to RAGEs. In contrast, RAGE knockdown reduced cell death and poly(ADP-ribose) polymerase cleavage caused by rhAPE1/Ref-1 and ASA combination treatment, highlighting the importance of the APE1/Ref-1-RAGE interaction in triggering apoptosis. Moreover, combination treatment with rhAPE1/Ref-1 and ASA effectively induced apoptosis in 3D spheroid cultures of PEO-14 cells, a model that better mimics the tumor microenvironment. These results demonstrate that acetylated APE1/Ref-1 and its interaction with RAGE is a potential therapeutic target for ovarian cancer. Thus, the combination of ASA and APE1/Ref-1 may offer a promising new strategy for inducing cancer cell death.
Apurinic/apyrimidinic endonuclease 1/redox factor 1 (APE1/Ref-1) is a multifunctional protein crucial for genomic integrity and cellular redox balance [1,2]. Its significance extends beyond intracellular functions, as recent discoveries highlight its role in extracellular environments as a biomarker and potential therapeutic target [3-6]. Notably, extracellular APE1/Ref-1 primarily inhibits TNF-α activity by suppressing the activity of its receptor via a thiol-exchange mechanism [7]. Furthermore, the redox cysteine residue of extracellular APE1/Ref-1 is associated with anti-inflammatory activity in vivo lipopolysaccharide or doxorubicin-induced toxicity [8,9]. In addition, recent studies have demonstrated that this acetylated form of APE1/Ref-1 triggers apoptotic cell death in triple-negative breast cancer cells [10,11].
Ovarian cancer is a devastating gynecological malignancy, with high-grade serous ovarian cancer (HGSOC) accounting for over 90% cases [12]. The lack of early symptoms often leads to a diagnosis at advanced stages, resulting in poor prognoses [13,14]. Additionally, chemoresistance and limited targeted therapies further complicate treatment [15,16], underscoring the urgent need for novel approaches. Although the multifunctional protein APE1/Ref-1 has shown promise in cancer research, the role of its acetylated form in ovarian cancer remains poorly understood.
Acetylsalicylic acid (ASA), commonly known as aspirin, is well-recognized for its anti-inflammatory and analgesic properties. However, recent studies have revealed its potential as an adjuvant therapy in cancer treatment. Its primary mechanism of action involves protein acetylation, which may enhance the sensitivity of cancer cells to chemotherapy drugs [17,18]. Notably, aspirin inhibits migration and proliferation while inducing apoptosis in ovarian cancer cell lines in a dose-dependent manner [19]. Furthermore, combining aspirin with cisplatin, a common chemotherapy drug, has been found to increase the levels of cleaved poly(ADP-ribose) polymerase (PARP) and Bax, proteins involved in the apoptotic pathway, in colon cancer cells [20]. This suggests that aspirin may play a role in enhancing the effectiveness of chemotherapy by promoting cancer cell death.
We hypothesized that acetylation of APE1/Ref-1, particularly in a hyperacetylation state, could trigger apoptosis in cancer cells. Therefore, we investigated the synergistic effects of combining recombinant human APE1/Ref-1 and aspirin in ovarian cancer cells.
The human ovarian cancer cell line PEO-14 was obtained from the European Collection of Authenticated Cell Cultures. CAOV3, human ovarian cancer cells, and Chinese hamster ovarian cells (CHO) were purchased from an American Type Culture Collection. Human umbilical vein endothelial cells (HUVEC) were purchased from Lonza. CAOV3 and CHO cells are cultured with Dulbecco's Modified Eagle Medium and RPMI1640 with 10% fetal bovine serum (FBS) and 1% penicillin-streptomycin. HUVEC was cultured with Endothelial Cell Growth Medium (EGM-2). Aspirin (ASA), sialic acid (SA), 3-(4,5-dimethylthiazol-2-yl)-2,5-diphenyltetrazolium bromide (MTT) assay reagent, and dimethyl sulfoxide (DMSO) were procured from Sigma-Aldrich, whereas endotoxin-free recombinant human APE1/Ref-1 protein (rhAPE1/Ref-1; #MR-EAPE-100), monoclonal (clone 14E1), and polyclonal antibodies targeting APE1/Ref-1 were purchased from MediRedox. Additional antibodies were acquired from Cell Signaling Technology, Enzo Life Sciences, and Santa Cruz Biotechnology, and PD SpinTrap G-25 was obtained from GE Healthcare Life Sciences. ASA was dissolved in distilled water, and the pH was adjusted to 7.4 using sodium hydroxide; rhAPE1/Ref-1 was reconstituted in phosphate-buffered saline (PBS).
PEO-14 ovarian cancer cells were cultured in RPMI 1640 medium supplemented with 10% FBS, 1 mM sodium pyruvate, and 1% antibiotic-antimycotic solution. Additionally, PEO-14 cells were cultured as spheroids in a 1:1 mixture of MCDB 105 and Medium 199.
Purified recombinant human APE1/Ref-1 protein (100 µg) was subjected to in vitro acetylation by incubating it with 17.5 mM ASA solution for 4 h. Unreacted ASA was then removed using PD SpinTrap G-25 desalting spin columns (GE Healthcare Life Sciences), as described previously [10]. This process yielded approximately 90% acetylated APE1/Ref-1 protein, which was subsequently analyzed by immunoblotting and immunoprecipitation.
Recombinant receptor for advanced glycation end-product (RAGE) protein (R&D System) was incubated with either acetylated recombinant APE1/Ref-1 or recombinant APE1/Ref-1 (MediRedox) protein at a 1:1 ratio in binding buffer (20 mM Tris-HCl, 0.1% Triton X-100, 5% glycerol, 10 mM butyrate, 10 mM nicotinamide, 5 µM Trichostatin A) at 4°C for 1 h. Subsequently, pull-down with an anti-RAGE antibody (Santa Cruz Biotechnology) was performed by overnight incubation at 4°C. Bound proteins were followed using immune precipitation with SDS sample buffer and analyzed using Western blotting
Cell viability was determined using the MTT assay [21]. PEO-14 cells were seeded in 96-well plates and treated with rhAPE1/Ref-1 or ASA for 24 h. The MTT reagent (10 µl, 5 mg/ml) was added and incubated for 2 h at 37°C. Formazan crystals were dissolved in DMSO (100 µl), and absorbance was measured at 600 nm using a microplate reader (GloMax Discover, Promega).
Spheroid formation was initialed by seeding 5,000 cells into each well of a 96-well U-bottom plate with a non-adherent surface (Nunclon Sphara 96U-well plate #179425, Thermo Fisher Scientific). Cells were gently centrifuged at 400 × g for 5 min to promote spheroid formation. After 72 h of incubation to allow spheroid formation, the spheroids were treated with ASA (3 mM) and/or recombinant human APE1/Ref-1 (rhAPE1/Ref-1) (5 µg/ml) for an additional 24 h. Spheroid viability was assessed using both the Cyto3D Live-Dead Assay Kit (Well Bioscience, BM01) and the CellTiter-Glo 3D Cell Viability Assay (Promega) according to the manufacturer’s protocols. For the Cyto3D assay, 2 µl of reagent was added per 100 µl of total well volume, which included the culture medium. The spheroids were incubated with the reagent at 37°C for 10 min, and live (AO+, green) and dead (PI+, red) cells were visualized under fluorescence microscopy. For the CellTiter-Glo assay, luminescence corresponding to cellular ATP levels was measured using a luminometer, providing an additional quantitative assessment of spheroid viability.
Total RNA was extracted from PEO-14 cells using the RNeasy mini kit (Qiagen) following the manufacturer's instructions. The concentration and purity of RNA were determined using a NanoDrop spectrophotometer (Thermo Fisher Scientific). Complementary DNA was synthesized from 1 µg of total RNA using a Reverse Transcription PCR Kit (iNtRON Biotechnology). qRT-PCR was performed using SYBR Green Master Mix (Promega) and specific primers for the RAGE (forward: 5’- GTGTCCTTCCCAACGGCTC-3’, reverse: 5’-ATTGCCTGGCACCGGAAAA-3’) on a QuantStudio 5 Real-Time PCR System (Thermo Fisher Scientific). The thermal cycling conditions were as follows: an initial denaturation step at 95°C for 10 min, followed by 40 cycles of 95°C for 10 sec and 60°C for 30 sec. Relative mRNA expression levels were quantified using the ΔCt method, with β-actin (forward: 5’-CATGTACGTTGCTATCCAGGC-3’, reverse: 5’-CTCCTTAATGTCACGCACGAT-3’) as the internal control. All reactions were performed in triplicate to ensure reproducibility.
Flow cytometry using the annexin V-fluorescein isothiocyanate (FITC)/propidium iodide (PI) staining was used to monitor apoptosis [22]. Briefly, the cells were washed, trypsinized, and resuspended in the staining solution provided with the Annexin V-FITC Apoptosis Detection Kit (Abcam) following the manufacturer’s protocol. After incubation for 10 min, apoptosis was assessed using a flow cytometer (FACSCanto; BD Bioscience).
PEO-14 cells were seeded on a coverslip in 12-well plates. The Seeded cells were treated with 3 mM ASA for 6 h and then fixed with 4% freshly prepared paraformaldehyde in PBS for 15 min at room temperature. Fixed cells were washed with PBS and permeabilized with 0.1% Triton X-100 in PBS for 10 min. Following permeabilization (or no permeabilization), the cells were washed with bovine serum albumin (BSA) buffer (0.15% glycine and 0.5% BSA in PBS) and then blocked with 5% BSA buffer in PBS for 45 min at room temperature to minimize non-specific binding. Primary antibodies to RAGE (Santa Cruz Biotechnology) were diluted in 0.5% BSA buffer and incubated with the cells overnight at 4°C. The cells were washed with BSA buffer and then incubated with Alexa Fluor 488 (Thermo Fisher Scientific) secondary antibodies diluted in 0.5% BSA buffer for 1 h at room temperature in the dark. Nuclei were counterstained with 4',6-diamidino-2-phenylindole (DAPI) for 3 min. The coverslips were mounted onto glass slides using an antifade mounting medium. Fluorescent images were captured using an Axiophot fluorescence microscope (Carl Zeiss) with excitation/emission wavelengths of 488/520 nm.
PEO-14 cells (1 × 10⁵ cells/coverslip) were seeded on coverslips and treated with ASA and/or rhAEP1/Ref-1 to induce apoptosis. After 24 h, cells were stained with annexin V-FITC (5 µl) and PI (1 µg/ml), fixed in 2% formaldehyde, and counterstained with DAPI. Images were captured using fluorescence microscopy.
Caspase-3/7 activity was measured using the Caspase-Glo 3/7 assay kit (Promega) as per the instruction manual. Luminescence, indicating caspase-3/7 activity, was measured using a GloMax Luminometer (Promega).
Immunoprecipitation using an anti-acetyl lysine antibody was performed as previously reported [23], with some modifications, to analyze in vitro acetylation and protein binding. Immunoprecipitation using an anti-acetyl lysine antibody was performed to analyze the acetylated APE1/Ref-1 or RAGE binding. Briefly, 1 µg of each antibody was added and incubated for 2 h at 4°C. Protein A/G agarose beads were then added to each sample and incubated for 18 h at 4°C. The immunocomplex was collected using centrifugation at 300 rpm for 3 min and washed three times in a washing buffer. Each sample was subjected to 10%–12% SDS-PAGE, which was followed by immunoblotting using anti-APE1/Ref-1 antibody or anti-RAGE antibody.
ASA-treated or control PEO-14 cells were harvested with buffer A (250 mM sucrose, 1 mM EGTA, 10 mM HEPES, protease inhibitor, pH 7.5) and homogenized for 10 sec. Subsequently, samples were centrifuged at 3,000 rpm for 15 min to collect the supernatant. The supernatant was transferred to buffer B (1 M Na2CO3) and rotated for 45 min at 4°C. To re-collect the plasma membrane, the samplers were centrifuged at 12,000 rpm for 15 min to remove the supernatant. The pellet was then resuspended in buffer C (250 mM sucrose, 1 mM MgCl2, and 10 mM HEPES).
Cells were washed with DPBS and lysed in RIPA buffer containing protease inhibitors. The lysates (30 µg) were separated into 10% SDS-PAGE gels. After transfer to polyvinylidene fluoride membranes and blocking with 5% non-fat dry milk in TBS-T, the membranes were probed overnight at 4°C with antibodies against acetyl-lysine (Cell signaling Technology, Cat. #9441), PAPR (Enzo Life Science, Cat. #SA-250), APE1/Ref-1 (MediRedox, Cat. #MR-PAAPE), Caspase-3 (Cell signaling Technology, Cat. #9664), RAGE (Santa Cruz Biotechnology, Cat. #sc-365154), N-cadherin (Abcam, Cat. #22744), and β-actin (Sigma-Aldrich, Cat. #A5316). Following incubation with HRP-conjugated secondary antibodies, chemiluminescence signals were detected using SuperSignal West Pico or Femto Substrate (Thermo Fisher Scientific) and protein levels were quantified by densitometry relative to β-actin. The plasma membrane of PEO-14 cells was prepared by sucrose density gradient centrifugation as described previously [10]. The membrane pellet was analyzed by immunoblotting using anti-RAGE and anti-N-cadherin antibodies (as plasma membrane loading control).
RAGE expression was knocked down using RNA interference (RNAi). Briefly, PEO-14 cells were transfected with either a control siRNA or a specific siRNA targeting RAGE using Lipofectamine RNAiMAX transfection reagent (Invitrogen) according to the manufacturer’s instructions. After 48 h, the knockdown efficiency was confirmed by Western blot analysis. The transfected cells were then subjected to the indicated treatments and assays as described above.
All statistical analyses were performed using GraphPad Prism software version 8 (GraphPad Software). The statistical significance of the differences was determined using a paired t-test or one-way analysis of variance, followed by Dunnett’s or Bonferroni multiple comparison tests. Differences were considered statistically significant at p < 0.05.
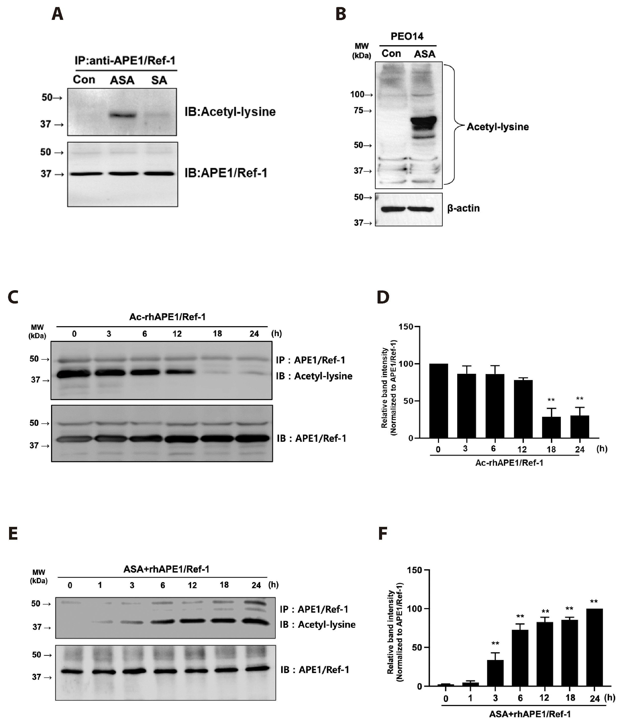
First, we investigated the effect of aspirin (ASA) on rhAPE1/Ref-1 acetylation and cellular hyperacetylation. rhAPE1/Ref-1 was treated with either ASA or SA (a negative control). Immunoprecipitation and Western blotting using an acetyl lysine antibody revealed that ASA treatment significantly increased rhAPE1/Ref-1 acetylation compared to SA treatment, indicating that rhAPE1/Ref-1 acetylation was ASA-specific (Fig. 1A). PEO-14 cells were treated with ASA and analyzed by Western blotting using an acetyl lysine antibody. The results showed markedly increased acetylation of various cellular proteins upon ASA treatment (Fig. 1B), confirming that ASA induces widespread cellular protein hyperacetylation. The stability of the acetyl group in acetylated rhAPE1/Ref-1 (Ac-rhAPE1/Ref-1) was assessed over time (0–24 h) using western blot analysis with acetyl-lysine and APE1/Ref-1 antibodies. The acetyl group was retained for up to 12 h, after which the acetyl-lysine signal significantly decreased, but the APE1/Ref-1 signal remained constant (Fig. 1C, D). In contrast, when rhAPE1/Ref-1 was co-incubated with ASA, acetylation was rapidly induced within 3 h and remained stable for the full 24 h observation period (Fig. 1E, F). This suggests that the acetyl modification is not permanent and may require co-administration of ASA for long-term maintenance of Ac-rhAPE1/Ref-1.
Given that ASA induced cellular hyperacetylation and the in vitro acetylation of rhAPE1/Ref-1, we investigated the combined effects of rhAPE1/Ref-1 or Ac-rhAPE1/Ref-1 and aspirin in ovarian cancer cells. PEO-14 cells were treated with either protein (0–5 µg/ml) and/or ASA (3 mM) for 24 h. Cell viability was then evaluated using the MTT assay. As shown in Fig. 2A, B, neither rhAPE1/Ref-1 nor Ac-rhAPE1/Ref-1 alone induced significant changes in the viability of PEO-14 cells. However, in PEO-14 cells pre-exposed to ASA for 6 h, Ac-rhAPE1/Ref-1 treatment led to reduced cell viability at high concentrations (5 µg/ml) (Fig. 2C). Notably, co-treatment of PEO-14 cells with rhAPE1/Ref-1 and ASA reduced cell viability. Although ASA (3 mM) alone did not affect cell viability (Fig. 2D), co-treatment with rhAPE1/Ref-1 (≥ 0.5 µg/ml) and ASA resulted in a dose-dependent increase in PEO-14 cell death (Fig. 2D). Moreover, the combination of 5 µg/ml rhAPE1/Ref-1 and 3 mM ASA induced approximately 40% cell death in PEO-14 cells. Furthermore, the effect of the combination of ASA and rhAPE1/Ref-1 on cell viability in other HGSOC cell lines, CAOV3, and non-cancerous cell lines, including CHO and HUVEC cells. In those cell lines, no significant reduction in cell viability was observed with either ASA alone, rhAPE1/Ref-1 alone, or the combination of ASA and rhAPE1/Ref-1 (0–5 µg/ml) (Supplementary Fig. 1). This result suggests that ASA-induced cellular hyperacetylation may create a cellular environment where APE1/Ref-1, particularly in its acetylated form, reduces cell viability in PEO-14 ovarian cancer cells.
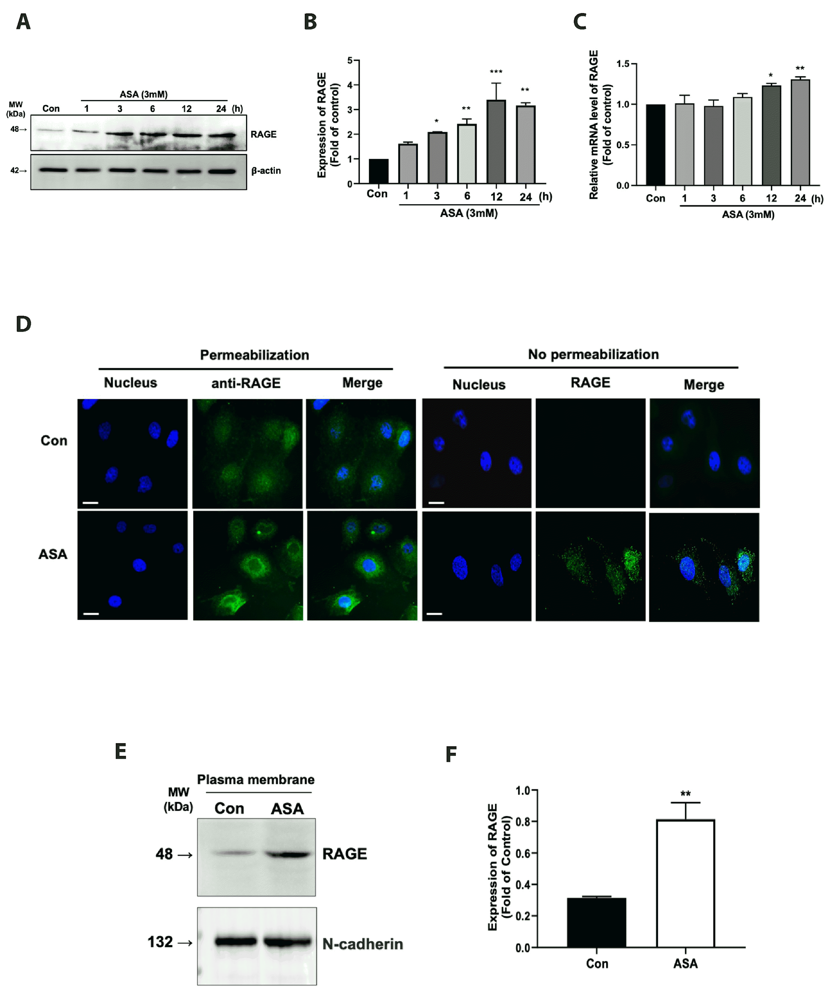
PEO-14 cells were treated with ASA (3 mM), and RAGE expression was assessed by Western blotting at various time points (0–24 h) to investigate whether ASA affects RAGE expression. ASA treatment in PEO-14 cells leads to a time-dependent increase in RAGE protein expression, with a significant increase observed as early as 3 h after treatment and peaking at 12 h (Fig. 3A, B). To determine whether ASA-induced RAGE expression also occurs at the transcriptional level, RAGE mRNA expression was analyzed by real-time quantitative RT-PCR (qRT-PCR). The results showed that there was no change in RAGE mRNA expression within the first 6 h of ASA treatment; however, RAGE mRNA expression began to increase after 12 h of treatment (Fig. 3C). In contrast, RAGE expression did not significantly increase in other cell lines, including CAOV3, CHO, and HUVEC, following ASA treatment (Supplementary Fig. 2), suggests that the cellular response to ASA-induced RAGE expression may vary across different cell types.
To investigate whether ASA affects the intracellular translocation of RAGE in PEO-14 cells, immunofluorescence staining was performed on both permeabilized and non-permeabilized cells (Fig. 3D) [24]. In permeabilized cells, RAGE was primarily expressed in the nucleus. Treatment with ASA (3 mM, 6 h) induced the translocation of RAGE from the nucleus to the cytoplasm. In non-permeabilized cells, RAGE expression was not detected under control conditions, but it was observed after ASA treatment (3 mM, 6 h). These results suggest that ASA promotes the cell surface expression of RAGE. Western blot analysis of plasma membrane fractions revealed that ASA treatment increased RAGE in the plasma membrane, with N-cadherin serving as a control for membrane protein enrichment (Fig. 3E). Quantification of RAGE band intensity in the plasma membrane fraction from Western blot analysis is shown in Fig. 3F. These findings suggest that ASA not only induces the expression of RAGE but also promotes its translocation to the cell surface, indicating a potential role for ASA in modulating RAGE signaling pathways.
Co-immunoprecipitation assays were performed to investigate the interaction between rhAPE1/Ref-1 and RAGE. Briefly, 1 µg of rhRAGE was incubated with either rhAPE1/Ref-1 or Ac-rhAPE1/Ref-1 for 6 h. The resulting complexes were immunoprecipitated using an anti-RAGE antibody and analyzed by western blotting. As shown in Fig. 4A, rhAPE1/Ref-1 did not co-precipitate with RAGE, indicating no interaction. In contrast, a clear band corresponding to Ac-rhAPE1/Ref-1 (39 kDa) was detected in the RAGE immunoprecipitate, demonstrating a strong and specific interaction between Ac-rhAPE1/Ref-1 and RAGE. This result highlights the importance of acetylation in mediating the binding between APE1/Ref-1 and RAGE, and strongly suggests that RAGE is a putative receptor for acetylated APE1/Ref-1. Additionally, the ASA-induced increase in RAGE expression was effectively inhibited by RAGE siRNA treatment (Fig. 4B). Subsequently, we examined the effect of rhAPE1/Ref-1 and ASA co-treatment in cells where RAGE expression was knocked down by siRNA to investigate the role of RAGE signaling in the reduced cell viability of PEO-14 ovarian cancer cells caused by this co-treatment. As shown in Fig. 4C, RAGE knockdown significantly inhibited the reduction in cell viability induced by co-treatment of rhAPE1/Ref-1 with ASA. These results indicate that ASA-induced RAGE expression is crucial for the reduced cell viability caused by the combination of APE1/Ref-1 with ASA. To investigate the role of RAGE in acetylated APE1/Ref-1-induced caspase activation, we knocked down RAGE expression in PEO-14 cells using siRNA. Western blot analysis revealed that RAGE knockdown significantly attenuated acetylated APE1/Ref-1-induced cleavage of PARP or caspase-3, indicating a critical role of RAGE in mediating PARP activation downstream of acetylated APE1/Ref-1 (Fig. 4D, E).
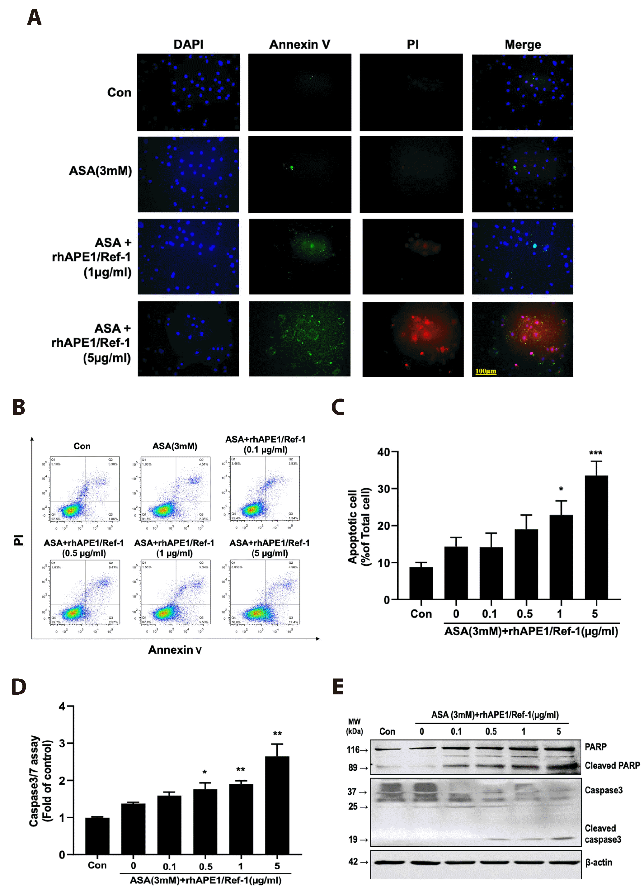
We examined whether rhAPE1/Ref-1 and ASA trigger apoptosis, caspase activation, and PARP cleavage in PEO-14 ovarian cancer cells to investigate the mechanism underlying their synergistic effect in inducing ovarian cancer cell death. Immunofluorescence imaging of PEO-14 cells following co-treatment with rhAPE1/Ref-1 and ASA revealed a marked increase in the abundances of both annexin V–positive cells and PI-stained cells compared to that seen with the abundances of untreated cells or cells treated with ASA alone (Fig. 5A). This observation suggests that co-treatment of rhAPE1/Ref-1 with ASA induces apoptosis in PEO-14 cells.
Flow cytometry analysis further corroborated this finding, demonstrating a concentration-dependent increase in the percentage of total apoptotic cells (both early and late apoptotic) upon treatment with increasing concentrations of rhAPE1/Ref-1 in the presence of 3 mM ASA (Fig. 5B, C). Notably, co-treatment with 5 µg/ml rhAPE1/Ref-1 and 3 mM ASA induced significant apoptosis in approximately 33.6% of PEO-14 cells. In contrast, treatment with ASA alone did not significantly alter the apoptosis rate compared to that in the untreated control, indicating that the observed pro-apoptotic effect is specific to the combined treatment.
We then examined the activation of caspase-3/7, key caspases involved in apoptosis, to investigate the molecular mechanism underlying the observed apoptosis. Although ASA alone did not affect caspase-3/7 activity, co-treatment with rhAPE1/Ref-1 and ASA significantly increased caspase-3/7 activity in a dose-dependent manner (Fig. 5D). In addition, we assessed the cleavage of PARP, a DNA repair enzyme and a well-known substrate of activated caspase-3. Western blot analysis revealed a notable increase in the cleavage of both PARP and caspase-3 in PEO-14 cells co-treated with rhAPE1/Ref-1 and ASA, whereas ASA alone had no effect (Fig. 5E). These results confirm that the combined treatment activates the caspase cascade, leading to PARP cleavage and ultimately resulting in apoptotic cell death.
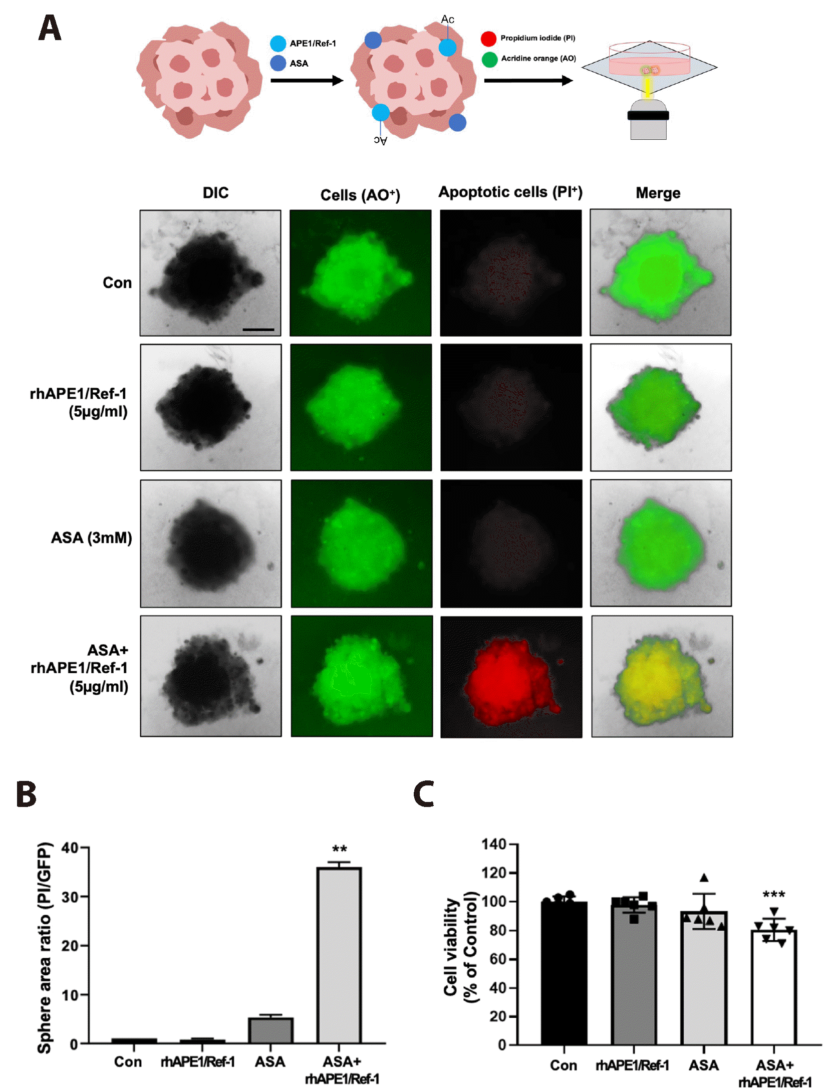
We employed 3D spheroid cultures of PEO-14 ovarian cancer cells to evaluate the effect of the combined treatment in a more physiologically relevant setting. As shown in Fig. 6A, treatment with either ASA (3 mM) or rhAPE1/Ref-1 (5 µg/ml) alone did not significantly induce cell death in PEO-14 spheroids, as evidenced by minimal PI staining. However, co-treatment with rhAPE1/Ref-1 and ASA led to a marked increase in PI-positive cells, indicative of apoptosis (Fig. 6B). We further assessed the impact on spheroid viability via CellTiter-Glo 3D Cell Viability Assay. Consistent with the immunofluorescence data, co-treatment with rhAPE1/Ref-1 and ASA resulted in a significant decrease in spheroid viability compared to that seen with either treatment alone (Fig. 6C).
These findings demonstrate that the combination of rhAPE1/Ref-1 and aspirin effectively induces cell apoptosis in 3D spheroid cultures of PEO-14 ovarian cancer cells, supporting the therapeutic potential of acetylated APE1/Ref-1 as a novel therapeutic strategy.
Our study demonstrates that ASA, a widely used nonsteroidal anti-inflammatory drug, induces the acetylation of APE1/Ref-1, a multifunctional protein involved in DNA repair and redox regulation. This acetylation, specifically at lysine residues, was found to be ASA-specific and induced widespread cellular hyperacetylation in ovarian cancer cells. Notably, the acetylated form of APE1/Ref-1 (Ac-rhAPE1/Ref-1) exhibited enhanced binding to RAGE, a receptor implicated in various cellular processes, including inflammation and apoptosis.
The PEO-14 cell line, derived from a patient with HGSOC, offers a valuable model for studying this aggressive disease. Its inherent chemoresistance and lack of estrogen receptor expression align with the characteristics of HGSOC [15], making it suitable for investigating novel therapeutic strategies. In contrast, the CaOV3 cell line, being estrogen receptor-positive cells [25], showed a different response to chemotherapy. A previous study revealed that PEO-14 cells displayed the highest level of resistance to paclitaxel, whereas CAOV3 cells exhibited heightened sensitivity [26]. The reduced cell viability by Ac-rhAPE1/Ref-1 was observed in PEO-14 cells, while no effect was observed in CAOV3 cells (Supplementary Fig. 1), suggesting the cell-type specificity in the response to acetylated APE1/Ref-1. Cytotoxicity was induced in PEO-14 cells upon treatment with rhAPE1/Ref-1 and ASA, while no such effect was observed in CaOV3 cells. This differential response can be attributed to variations in RAGE expression between the two cell lines. As shown in Supplementary Fig. 2, ASA treatment significantly upregulated RAGE expression in PEO-14 cells, whereas no such increase was observed in CaOV3 cells. This differential RAGE expression likely underlies the observed variation in cytotoxicity, suggesting that RAGE plays a critical role in mediating the cytotoxic effects of rhAPE1/Ref-1 and ASA in ovarian cancer cells.
Our previous research on breast cancer cell lines, such as MDA-MB-231, focused on endogenous acetylation of APE1/Ref-1 induced by trichostatin A or aspirin [10,11]. In contrast, this study on ovarian cancer cells (PEO-14) uniquely investigated the function of exogenously introduced rhAPE1/Ref-1 by inducing its acetylation with aspirin. This approach allowed for a direct assessment of rhAPE1/Ref-1 and its response to acetylation in ovarian cancer. Despite this methodological difference, we observed significant overlap in the mechanistic insights. Both studies demonstrated that acetylation of APE1/Ref-1 significantly enhanced its pro-apoptotic activity and that RAGE consistently emerged as a crucial receptor mediating these apoptotic effects. The observed effect in the PEO-14 cell lines is encouraging and suggests a potential therapeutic strategy for ovarian cancer. However, further validation in diverse preclinical models and clinical trials is necessary.
While primary ovarian epithelial cells offer a more physiologically relevant model for studying ovarian cancer, the challenges associated with their primary ovarian cell culture often require alternative cell lines. In this study, we utilized CHO and HUVEC cells as non-cancerous control cell lines to gain insights into the potential effects on normal ovarian cells and vascular endothelial cells, as shown in Supplementary Figures. While CHO cells are not a direct model for ovarian epithelial cells, they have been utilized in studies related to ovarian cancer. These studies employed CHO cells as a model for examining cellular processes relevant to ovarian cancer, such as drug responses [27-29]. Furthermore, HUVECs, as human umbilical vein endothelial cells, serve as a relevant control for evaluating the potential impact of considering potential systemic administration routes [30-32]. However, using CHO and HUVEC cell lines has limitations due to species and tissue-specific differences. Therefore, further studies are needed to elucidate the tumor specificity and validate these findings in more preclinical models and clinical settings.
APE1/Ref-1, a multifunctional protein with diverse roles in DNA repair and redox regulation, is widely implicated in cancer progression and therapeutic resistance [33,34]. Notably, apoptosis stimulation by acetylated APE1/Ref-1 is significantly reduced in RAGE knockdown tumors compared to that in RAGE-overexpressing tumors [11]. Moreover, studies involving co-treatment with histone deacetylase inhibitors have demonstrated the role of extracellular APE1/Ref-1 in triggering apoptosis in triple-negative breast cancer cells via RAGE binding mediated by acetylation [10].
RAGE, a multi-ligand receptor, is implicated in various cellular processes, including inflammation, oxidative stress, and cell death. Its intracellular localization plays a crucial role in its biological functions [35]. Increased cell surface expression of RAGE enhances the binding of ligands such as advanced glycation end products and high-mobility group box 1 [36]. This binding event triggers the activation of pro-inflammatory pathways like nuclear factor-kappa B and mitogen-activated protein kinase, ultimately leading to the production of reactive oxygen species and cellular apoptosis [36,37]. In the present study, RAGE in the cell surface was undetected in the non-permeabilized PEO-14 cells. However, ASA treatment resulted in the detection of RAGE in non-permeabilized cells (Fig. 3D), suggesting a dynamic regulation of RAGE by ASA.
Our study demonstrates that the interaction between Ac-rhAPE1/Ref-1 and RAGE is crucial for the cytotoxic effect of the combined treatment of ASA and rhAPE1/Ref-1 in ovarian cancer cells. The observation that RAGE knockdown significantly attenuated cell death induced by the combination treatment suggests that ASA-induced RAGE upregulation and subsequent binding to Ac-rhAPE1/Ref-1 may trigger a signaling cascade leading to apoptosis. This finding highlights the potential of targeting the APE1/Ref-1-RAGE interaction as a therapeutic strategy for ovarian cancer.
Our findings further reveal that the combination of ASA and rhAPE1/Ref-1 potently induces apoptosis in PEO-14 ovarian cancer cells. This is evidenced by increased annexin V/PI staining, a hallmark of apoptosis, and the activation of the caspase cascade, including caspase-3/7, leading to the subsequent cleavage of PARP, an essential component of programmed cell death [38,39]. Moreover, the combined treatment of rhAPE1/Ref-1 and ASA effectively induced cell death in 3D spheroid cultures of PEO-14 cells, a model that more accurately recapitulates the tumor microenvironment [40]. 3D spheroid culture in vitro models bridges the gap between traditional two-dimensional cell cultures and whole-animal systems, providing a more clinically relevant platform for studying cancer biology and drug responses. Therefore, this finding is particularly significant as it demonstrates the translational potential of the research, moving from basic science toward potential clinical applications.
Our study is the first to provide direct evidence of a binding interaction between RAGE and Ac-APE1/Ref-1, strongly supporting RAGE as a receptor for acetylated APE1/Ref-1. Although previous studies have suggested a close proximity (within 40 nm) between RAGEs and Ac-APE1/Ref-1 [10], our findings definitively confirm a direct physical interaction, significantly advancing our understanding of the receptor for Ac-APE1/Ref-1. RAGE, a pattern recognition receptor known for its involvement in inflammatory responses and various pathological conditions [41,42], is activated by a diverse range of ligands, including advanced glycation end products and high-mobility group box 1 [43]. Upon ligand binding, RAGE activates multiple signaling pathways, such as nuclear factor kappa B and mitogen-activated protein kinase pathways, which can contribute to inflammation, cell proliferation, and survival, as well as apoptosis signaling [44]. Therefore, the interaction between APE1/Ref-1 and RAGE suggests a potential cross-talk between cell survival and inflammatory signaling pathways in cancer cells, opening new avenues for therapeutic intervention. However, the use of APE1/Ref-1 and ASA together may need careful consideration, especially in inflammatory conditions such as diabetes where RAGE is expressed [45].
A limitation of this study is that the findings were primarily based on PEO-14 and CaOV3 ovarian cancer cell lines. To validate the tumor specificity of these findings, further studies are needed in primary ovarian cancer cells and in vivo preclinical models, such as patient-derived xenografts. Additionally, a comprehensive assessment of the potential side effects and therapeutic window of targeting the APE1/Ref-1-RAGE axis is crucial for its clinical translation.
Taken together, our results demonstrated that aspirin induces the acetylation of rhAPE1/Ref-1 and the expression of RAGE in PEO-14 ovarian cancer cells. Ac-rhAPE1/Ref-1 binds to RAGE, activating caspase-3 or PARP cleavage, ultimately resulting in apoptosis of PEO-14 cells. This finding suggests that acetylated APE1/Ref-1 and its interaction with RAGE are potential therapeutic targets for ovarian cancer.
Supplementary data including two figures can be found with this article online at https://doi.org/10.4196/kjpp.24.273
Notes
FUNDING
This study was supported by the Basic Science Research Program through the National Research Foundation of Korea (NRF), funded by the Ministry of Education (grant numbers NRF-2014R1A6A1029617 to B.H.J. and 2020R1I1A1A01072327 to Y.R.L.). This study was also supported by Chungnam National University and HYUNSONG Educational & Cultural Foundation.
REFERENCES
1. Evans AR, Limp-Foster M, Kelley MR. 2000; Going APE over ref-1. Mutat Res. 461:83–108. DOI: 10.1016/S0921-8777(00)00046-X. PMID: 11018583.

2. Tell G, Quadrifoglio F, Tiribelli C, Kelley MR. 2009; The many functions of APE1/Ref-1: not only a DNA repair enzyme. Antioxid Redox Signal. 11:601–620. DOI: 10.1089/ars.2008.2194. PMID: 18976116. PMCID: PMC2811080.

3. Lee YR, Joo HK, Jeon BH. 2020; The biological role of apurinic/apyrimidinic endonuclease1/redox factor-1 as a therapeutic target for vascular inflammation and as a serologic biomarker. Biomedicines. 8:57. DOI: 10.3390/biomedicines8030057. PMID: 32164272. PMCID: PMC7148461.

4. Choi S, Lee YR, Park MS, Joo HK, Cho EJ, Kim HS, Kim CS, Park JB, Irani K, Jeon BH. 2013; Histone deacetylases inhibitor trichostatin A modulates the extracellular release of APE1/Ref-1. Biochem Biophys Res Commun. 435:403–407. DOI: 10.1016/j.bbrc.2013.04.101. PMID: 23665318.

5. Lee YR, Joo HK, Lee EO, Kim S, Jin H, Choi YH, Kim CS, Jeon BH. 2021; 17β-estradiol increases APE1/Ref-1 secretion in vascular endothelial cells and ovariectomized mice: involvement of calcium-dependent exosome pathway. Biomedicines. 9:1040. DOI: 10.3390/biomedicines9081040. PMID: 34440244. PMCID: PMC8394342.

6. Park MS, Kim CS, Joo HK, Lee YR, Kang G, Kim SJ, Choi S, Lee SD, Park JB, Jeon BH. 2013; Cytoplasmic localization and redox cysteine residue of APE1/Ref-1 are associated with its anti-inflammatory activity in cultured endothelial cells. Mol Cells. 36:439–445. DOI: 10.1007/s10059-013-0195-6. PMID: 24213673. PMCID: PMC3887937.

7. Park MS, Choi S, Lee YR, Joo HK, Kang G, Kim CS, Kim SJ, Lee SD, Jeon BH. 2016; Secreted APE1/Ref-1 inhibits TNF-α-stimulated endothelial inflammation via thiol-disulfide exchange in TNF receptor. Sci Rep. 6:23015. DOI: 10.1038/srep23015. PMID: 26964514. PMCID: PMC4786854.

8. Joo HK, Lee YR, Lee EO, Park MS, Choi S, Kim CS, Park JB, Jeon BH. 2019; The extracellular role of Ref-1 as anti-inflammatory function in lipopolysaccharide-induced septic mice. Free Radic Biol Med. 139:16–23. DOI: 10.1016/j.freeradbiomed.2019.05.013. PMID: 31100475.

9. An SY, Jin SA, Seo HJ, Lee YR, Kim S, Jeon BH, Jeong JO. 2024; Protective effect of secretory APE1/Ref-1 on doxorubicin-induced cardiotoxicity via suppression of ROS and p53 pathway. ESC Heart Fail. 11:1182–1193. DOI: 10.1002/ehf2.14686. PMID: 38286792. PMCID: PMC10966223.

10. Lee YR, Kim KM, Jeon BH, Choi S. 2015; Extracellularly secreted APE1/Ref-1 triggers apoptosis in triple-negative breast cancer cells via RAGE binding, which is mediated through acetylation. Oncotarget. 6:23383–23398. DOI: 10.18632/oncotarget.4345. PMID: 26125438. PMCID: PMC4695125.

11. Lee YR, Park MS, Joo HK, Kim KM, Kim J, Jeon BH, Choi S. 2018; Therapeutic positioning of secretory acetylated APE1/Ref-1 requirement for suppression of tumor growth in triple-negative breast cancer in vivo. Sci Rep. 8:8701. DOI: 10.1038/s41598-018-27025-9. PMID: 29880821. PMCID: PMC5992149.

12. Kurman RJ. Shih IeM. 2004; Ovarian tumorigenesis: a proposed model based on morphological and molecular genetic analysis. Am J Pathol. 164:1511–1518. DOI: 10.1016/S0002-9440(10)63708-X. PMID: 15111296.
13. Cabasag CJ, Fagan PJ, Ferlay J, Vignat J, Laversanne M, Liu L, van der Aa MA, Bray F, Soerjomataram I. 2022; Ovarian cancer today and tomorrow: a global assessment by world region and Human Development Index using GLOBOCAN 2020. Int J Cancer. 151:1535–1541. DOI: 10.1002/ijc.34002. PMID: 35322413.

14. Cannistra SA. 2004; Cancer of the ovary. N Engl J Med. 351:2519–2529. Erratum in: N Engl J Med. 2005;352:104. DOI: 10.1056/NEJMra041842. PMID: 15590954.

15. Langdon SP, Hawkes MM, Lawrie SS, Hawkins RA, Tesdale AL, Crew AJ, Miller WR, Smyth JF. 1990; Oestrogen receptor expression and the effects of oestrogen and tamoxifen on the growth of human ovarian carcinoma cell lines. Br J Cancer. 62:213–216. DOI: 10.1038/bjc.1990.263. PMID: 2386737. PMCID: PMC1971801.

16. Lage H, Denkert C. 2007; Resistance to chemotherapy in ovarian carcinoma. Recent Results Cancer Res. 176:51–60. DOI: 10.1007/978-3-540-46091-6_6. PMID: 17607916.

17. Hurwitz LM, Pinsky PF, Huang WY, Freedman ND, Trabert B. 2020; Aspirin use and ovarian cancer risk using extended follow-up of the PLCO Cancer Screening Trial. Gynecol Oncol. 159:522–526. DOI: 10.1016/j.ygyno.2020.08.038. PMID: 32919779. PMCID: PMC7584756.

18. Brasky TM, Liu J, White E, Peters U, Potter JD, Walter RB, Baik CS, Lane DS, Manson JE, Vitolins MZ, Allison MA, Tang JY, Wactawski-Wende J. 2014; Non-steroidal anti-inflammatory drugs and cancer risk in women: results from the Women's Health Initiative. Int J Cancer. 135:1869–1883. DOI: 10.1002/ijc.28823. PMID: 24599876. PMCID: PMC5592086.

19. Guo J, Zhu Y, Yu L, Li Y, Guo J, Cai J, Liu L, Wang Z. 2021; Aspirin inhibits tumor progression and enhances cisplatin sensitivity in epithelial ovarian cancer. PeerJ. 9:e11591. DOI: 10.7717/peerj.11591. PMID: 34414020. PMCID: PMC8340904.

20. Jiang W, Yan Y, Chen M, Luo G, Hao J, Pan J, Hu S, Guo P, Li W, Wang R, Zuo Y, Sun Y, Sui S, Yu W, Pan Z, Zou K, Zheng Z, Deng W, Wu X, Guo W. 2020; Aspirin enhances the sensitivity of colon cancer cells to cisplatin by abrogating the binding of NF-κB to the COX-2 promoter. Aging (Albany NY). 12:611–627. DOI: 10.18632/aging.102644. PMID: 31905343. PMCID: PMC6977689.

21. Spinner DM. 2001; MTT growth assays in ovarian cancer. Methods Mol Med. 39:175–177. DOI: 10.1385/1-59259-071-3:175. PMID: 21340769.

22. Lakshmanan I, Batra SK. 2013; Protocol for apoptosis assay by flow cytometry using annexin V staining method. Bio Protoc. 3:e374. DOI: 10.21769/BioProtoc.374. PMID: 27430005. PMCID: PMC4943750.

23. Lee YR, Joo HK, Lee EO, Cho HS, Choi S, Kim CS, Jeon BH. 2019; ATP binding cassette transporter A1 is involved in extracellular secretion of acetylated APE1/Ref-1. Int J Mol Sci. 20:3178. DOI: 10.3390/ijms20133178. PMID: 31261750. PMCID: PMC6651529.

24. Xiong F, Leonov S, Howard AC, Xiong S, Zhang B, Mei L, McNeil P, Simon S, Xiong WC. 2011; Receptor for advanced glycation end products (RAGE) prevents endothelial cell membrane resealing and regulates F-actin remodeling in a beta-catenin-dependent manner. J Biol Chem. 286:35061–35070. DOI: 10.1074/jbc.M111.261073. PMID: 21844192. PMCID: PMC3186364.

25. Zheng J, Zhou J, Xie X, Xie B, Lin J, Xu Z, Zhang W. 2014; Estrogen decreases anoikis of ovarian cancer cell line Caov-3 through reducing release of Bit1. DNA Cell Biol. 33:847–853. DOI: 10.1089/dna.2014.2453. PMID: 25211327.

26. Gao B, Russell A, Beesley J, Chen XQ, Healey S, Henderson M, Wong M, Emmanuel C, Galletta L, Johnatty SE, Bowtell D, Haber M, Norris M, Harnett P, Chenevix-Trench G, Balleine RL, deFazio A. Australian Ovarian Cancer Study Group. 2014; Paclitaxel sensitivity in relation to ABCB1 expression, efflux and single nucleotide polymorphisms in ovarian cancer. Sci Rep. 4:4669. DOI: 10.1038/srep04669. PMID: 24810093. PMCID: PMC4015028.
27. Alfandari A, Moskovich D, Weisz A, Katzav A, Kidron D, Beiner M, Josephy D, Asali A, Hants Y, Yagur Y, Weitzner O, Ellis M, Itchaki G, Ashur-Fabian O. 2024; The selenoenzyme type I iodothyronine deiodinase: a new tumor suppressor in ovarian cancer. Mol Oncol. 18:2298–2313. DOI: 10.1002/1878-0261.13612. PMID: 38429887. PMCID: PMC11467794.

28. Weir NM, Selvendiran K, Kutala VK, Tong L, Vishwanath S, Rajaram M, Tridandapani S, Anant S, Kuppusamy P. 2007; Curcumin induces G2/M arrest and apoptosis in cisplatin-resistant human ovarian cancer cells by modulating Akt and p38 MAPK. Cancer Biol Ther. 6:178–184. DOI: 10.4161/cbt.6.2.3577. PMID: 17218783. PMCID: PMC1852522.

29. Bose RN, Maurmann L, Mishur RJ, Yasui L, Gupta S, Grayburn WS, Hofstetter H, Salley T. 2008; Non-DNA-binding platinum anticancer agents: Cytotoxic activities of platinum-phosphato complexes towards human ovarian cancer cells. Proc Natl Acad Sci U S A. 105:18314–18319. Erratum in: Proc Natl Acad Sci U S A. 2009;106:1292. DOI: 10.1073/pnas.0803094105. PMID: 19020081. PMCID: PMC2587608.

30. Yang B, Yin S, Zhou Z, Huang L, Xi M. 2023; Inflammation control and tumor growth inhibition of ovarian cancer by targeting adhesion molecules of E-selectin. Cancers (Basel). 15:2136. DOI: 10.3390/cancers15072136. PMID: 37046797. PMCID: PMC10093113.

31. Wang J, Chen D, Li B, He J, Duan D, Shao D, Nie M. 2016; Fe-MIL-101 exhibits selective cytotoxicity and inhibition of angiogenesis in ovarian cancer cells via downregulation of MMP. Sci Rep. 6:26126. DOI: 10.1038/srep26126. PMID: 27188337. PMCID: PMC4870622.

32. Kulshrestha A, Katara GK, Ibrahim SA, Patil R, Patil SA, Beaman KD. 2017; Microtubule inhibitor, SP-6-27 inhibits angiogenesis and induces apoptosis in ovarian cancer cells. Oncotarget. 8:67017–67028. DOI: 10.18632/oncotarget.17549. PMID: 28978013. PMCID: PMC5620153.

33. Caston RA, Gampala S, Armstrong L, Messmann RA, Fishel ML, Kelley MR. 2021; The multifunctional APE1 DNA repair-redox signaling protein as a drug target in human disease. Drug Discov Today. 26:218–228. DOI: 10.1016/j.drudis.2020.10.015. PMID: 33148489. PMCID: PMC7855940.

34. Fishel ML, Kelley MR. 2007; The DNA base excision repair protein Ape1/Ref-1 as a therapeutic and chemopreventive target. Mol Aspects Med. 28:375–395. DOI: 10.1016/j.mam.2007.04.005. PMID: 17560642.

35. Fritz G. 2011; RAGE: a single receptor fits multiple ligands. Trends Biochem Sci. 36:625–632. DOI: 10.1016/j.tibs.2011.08.008. PMID: 22019011.

36. Hudson BI, Lippman ME. 2018; Targeting RAGE signaling in inflammatory disease. Annu Rev Med. 69:349–364. DOI: 10.1146/annurev-med-041316-085215. PMID: 29106804.

37. Khalid M, Petroianu G, Adem A. 2022; Advanced glycation end products and diabetes mellitus: mechanisms and perspectives. Biomolecules. 12:542. DOI: 10.3390/biom12040542. PMID: 35454131. PMCID: PMC9030615.

38. Julien O, Wells JA. 2017; Caspases and their substrates. Cell Death Differ. 24:1380–1389. DOI: 10.1038/cdd.2017.44. PMID: 28498362. PMCID: PMC5520456.

39. Soldani C, Scovassi AI. 2002; Poly(ADP-ribose) polymerase-1 cleavage during apoptosis: an update. Apoptosis. 7:321–328. DOI: 10.1023/A:1016119328968. PMID: 12101391.
40. Yamada KM, Cukierman E. 2007; Modeling tissue morphogenesis and cancer in 3D. Cell. 130:601–610. DOI: 10.1016/j.cell.2007.08.006. PMID: 17719539.

41. Sparvero LJ, Asafu-Adjei D, Kang R, Tang D, Amin N, Im J, Rutledge R, Lin B, Amoscato AA, Zeh HJ, Lotze MT. 2009; RAGE (Receptor for Advanced Glycation Endproducts), RAGE ligands, and their role in cancer and inflammation. J Transl Med. 7:17. DOI: 10.1186/1479-5876-7-17. PMID: 19292913. PMCID: PMC2666642.

42. Teissier T, Boulanger É. 2019; The receptor for advanced glycation end-products (RAGE) is an important pattern recognition receptor (PRR) for inflammaging. Biogerontology. 20:279–301. DOI: 10.1007/s10522-019-09808-3. PMID: 30968282.

43. Rouhiainen A, Kuja-Panula J, Tumova S, Rauvala H. 2013; RAGE-mediated cell signaling. Methods Mol Biol. 963:239–263. DOI: 10.1007/978-1-62703-230-8_15. PMID: 23296615.

44. Xie J, Méndez JD, Méndez-Valenzuela V, Aguilar-Hernández MM. 2013; Cellular signalling of the receptor for advanced glycation end products (RAGE). Cell Signal. 25:2185–2197. DOI: 10.1016/j.cellsig.2013.06.013. PMID: 23838007.

45. Ramasamy R, Yan SF, Schmidt AM. 2011; Receptor for AGE (RAGE): signaling mechanisms in the pathogenesis of diabetes and its complications. Ann N Y Acad Sci. 1243:88–102. DOI: 10.1111/j.1749-6632.2011.06320.x. PMID: 22211895. PMCID: PMC4501013.

Fig. 1
Aspirin (ASA) induces acetylation of recombinant human APE1/Ref-1 (rhAPE1/Ref-1) and cellular hyperacetylation.
(A) Western blot analysis of rhAPE1/Ref-1 acetylation. rhAPE1/Ref-1 was treated with ASA or sialic acid (SA) and immunoprecipitated with an anti-APE1/Ref-1 antibody. rhAPE1/Ref-1 acetylation was assessed by Western blotting using an acetyl lysine antibody. (B) Western blot analysis of cellular protein acetylation. PEO-14 cells were treated with ASA for 24 h, and whole-cell lysates were analyzed by Western blotting using an acetyl lysine antibody. (C) Stability of acetylated-rhAPE1/Ref-1 (Ac-rhAPE1/Ref-1). Ac-rhAPE1/Ref-1 was incubated at 37°C for the indicated time points. Acetylated and total APE1/Ref-1 protein levels were analyzed by Western blotting using acetyl-lysine antibody on APE1/Ref-1 immunoprecipitated samples. (D) Quantitative analysis of Ac-rhAPE1/Ref-1 stability over time. Data represents mean ± SE (n = 4). **p < 0.01 vs. control. Acetylated rhAPE1/Ref-1 expression is shown as a percentage change relative to the initial time point. (E) Effect of ASA treatment on Ac-rhAPE1/Ref-1 levels. rhAPE1/Ref-1 was incubated with ASA for the indicated time points. Acetylated and total APE1/Ref-1 protein levels were analyzed by Western blotting using acetyl-lysine antibody on APE1/Ref-1 immunoprecipitated samples. (F) Quantitative analysis of Ac-rhAPE1/Ref-1 stability after ASA treatment. Data represents mean ± SE (n = 4). **p < 0.01 vs. control. Ac-rhAPE1/Ref-1 expression is shown as a percentage change relative to the untreated control group. APE1/Ref-1, apurinic/apyrimidinic endonuclease 1/redox factor 1.
Fig. 2
Co-treatment with recombinant human APE1/Ref-1 (rhAPE1/Ref-1) and aspirin (ASA) reduced cell viability in PEO-14 ovarian cancer cells.
(A, B) Effect of rhAPE1/Ref-1 or acetylated-rhAPE1/Ref-1 (Ac-rhAPE1/Ref-1) on cell viability in PEO-14. Cells were treated with increasing concentrations of rhAPE1/Ref-1 (A) or Ac-rhAPE1/Ref-1 (B) for 24 h, and cell viability was determined by MTT assay. (C) Effect of Ac-rhAPE1/Ref-1 on cell viability after ASA pre-treatment in PEO-14. Cells were pre-treated with ASA (3 mM) for 6 h, followed by treatment with increasing concentrations of Ac-rhAPE1/Ref-1 for an additional 24 h. (D) Effect of co-treatment with rhAPE1/Ref-1 and ASA on cell viability in PEO-14. Cells were treated with increasing concentrations of rhAPE1/Ref-1 in the presence or absence of ASA (3 mM) for 24 h, and cell viability was assessed using an MTT assay. Data are presented as the mean ± SE of six independent experiments. *p < 0.05, **p < 0.01 vs. ASA alone. APE1/Ref-1, apurinic/apyrimidinic endonuclease 1/redox factor 1.
Fig. 3
Aspirin (ASA) induces time-dependent receptor for advanced glycation end-product (RAGE) expression and plasma membrane (PM) translocation in PEO-14 ovarian cancer cells.
(A) Representative western blot showing RAGE protein levels in PEO-14 cells treated with ASA (3 mM) for various time points (0–24 h). β-actin served as a loading control. (B) Quantification of RAGE protein levels from Western blots. Data are normalized to β-actin and expressed as fold change relative to the untreated control. Each data represents the mean ± SEM of three independent experiments. *p < 0.05, **p < 0.01, ***p < 0.001 vs. the untreated control. (C) Effect of ASA on RAGE mRNA expression in PEO-14 ovarian cancer cells. RAGE mRNA expression was analyzed with quantitative RT-PCR. Each data represents the mean ± SE (n = 3). *p < 0.05, **p < 0.01 vs. the untreated control. (D) Immunofluorescence staining of RAGE in PEO-14 cells. Cells were treated with ASA (3 mM) or vehicle control for 6 h. After treatment, cells were fixed and either permeabilized with 0.1% Triton X-100 for 15 min or subjected to no permeabilization. The cells were immunostained with an anti-RAGE antibody (green) and DAPI (blue) to visualize the nuclei. Scale bar: 10 µm. (E) Representative Western blot showing RAGE protein levels in PM fractions of PEO-14 cells treated with ASA (3 mM) for 12 h. N-cadherin served as a marker for PM protein enrichment. (F) Quantitative analysis of RAGE expression in PM. Data are presented as the mean ± SE (n = 3). **p < 0.01 vs. control.
Fig. 4
Acetylated apurinic/apyrimidinic endonuclease 1/redox factor 1 (APE1/Ref-1) binds to receptor for advanced glycation end-product (RAGE) and mediates aspirin (ASA)-induced cytotoxicity in ovarian cancer cells.
(A) Co-immunoprecipitation of RAGE and APE1/Ref-1. rhRAGE (1 µg) was incubated with either recombinant human APE1/Ref-1 (rhAPE1/Ref-1) or acetylated rhAPE1/Ref-1 (Ac-rhAPE1/Ref-1) for 6 h. The complexes were immunoprecipitated with an anti-RAGE antibody and analyzed by Western blotting with an anti-APE1/Ref-1 antibody. (B) RAGE knockdown by siRNA in PEO-14 cells. PEO-14 cells were transfected with either RAGE-targeting siRNA or a control siRNA. RAGE protein expression was evaluated by Western blotting after 24 h. (C) Effect of RAGE knockdown on the reduced cell viability by the combination of rhAPE1/Ref-1 with ASA. PEO-14 cells were transfected with either RAGE-targeting siRNA or control siRNA for 24 h, followed by treatment with rhAPE1/Ref-1 (5 µg/ml) and ASA (3 mM) for an additional 24 h. Cell viability was then assessed using the MTT assay. Data are presented as the mean ± SE (n = 6). **p < 0.01 compared to the non-treated control, ##p < 0.01 compared to the NC siRNA group. (D) Effect of RAGE knockdown on acetylated APE1/Ref-1-induced caspase activation in PEO-14 cells. PEO-14 cells were transfected with RAGE siRNA or a non-targeting siRNA control. Western blot analysis was performed to examine the expression levels of acetylated APE1/Ref-1, cleaved caspase-3, and cleaved poly(ADP-ribose) polymerase (PARP). β-actin served as a loading control. (E) Densitometry analysis was performed to quantify the cleaved PARP or caspase-3 levels. Data are presented as mean ± SE (n = 3). **p < 0.01 compared with the control group, ##p < 0.01 compared with the NC siRNA control group.
Fig. 5
Co-treatment with recombinant human APE1/Ref-1 (rhAPE1/Ref-1) and aspirin (ASA) induces apoptosis in PEO-14 ovarian cancer cells.
(A) Immunofluorescence images of PEO-14 cells stained with annexin V (green) and propidium iodide (PI, red). PEO-14 cells were treated with the indicated combinations of rhAPE1/Ref-1 and ASA (3 mM) for 24 h. Cells undergoing apoptosis were identified by staining with annexin V (green), and PI (red). Representative images are shown (scale bar, 100 µm). (B) Representative dot plots show the distribution of viable (annexin V-/PI-), early apoptotic (annexin V+/PI-), and late apoptotic/necrotic (annexin V+/PI+) cells. (C) Bar graph quantifies the percentage of total apoptotic cells (early and late) in each treatment group. (D) Caspase-3/7 activity assay in PEO-14 cells. (E) Western blot analysis for poly(ADP-ribose) polymerase (PARP) and caspase-3 cleavage in PEO-14 cells. *p < 0.05, **p < 0.01, ***p < 0.001 vs. ASA alone. APE1/Ref-1, apurinic/apyrimidinic endonuclease 1/redox factor 1.
Fig. 6
Co-treatment with recombinant human APE1/Ref-1 (rhAPE1/Ref-1) and aspirin (ASA) induces cell death in three-dimensional (3D) spheroid cultures of PEO-14 ovarian cancer cells.
(A) Representative immunofluorescence images of PEO-14 spheroids stained with acridine orange (AO, green) and propidium iodide (PI, red). Although ASA (3 mM) or rhAPE1/Ref-1 (5 µg/ml) alone did not increase PI staining, the combination of ASA and rhAPE1/Ref-1 significantly increased the number of PI-positive cells, indicating increased cell death. (B) Quantification of PI-positive cells in PEO-14 spheroids treated with ASA, rhAPE1/Ref-1, or their combination. Data are presented as the mean ± SE of three independent experiments. **p < 0.01 vs. control. (C) A CellTiter-Glo 3D Cell Viability Assay was used to assess the viability of PEO-14 spheroids after treatment. The combination of ASA and rhAPE1/Ref-1 significantly decreased spheroid viability compared to that seen with either treatment alone. Data are presented as the mean ± SE of three independent experiments. ***p < 0.001 vs. control. APE1/Ref-1, apurinic/apyrimidinic endonuclease 1/redox factor 1.



PDF
Citation
Print


XML Download