Abstract
Background
Bone cancer pain (BCP) is not adequately addressed by current treatment methods, making the exploration of effective management strategies a topic of significant interest. Bone marrow mesenchymal stem cells (BMSCs) seem to be a potential way for managing BCP, yet little is known about the mechanisms underlying the efficacy of this potential treatment.
Methods
We established the male C57BL/6 mice BCP models. Behavioral tests, X-ray, bone histology, western blotting, and immunofluorescence were used to verify the analgesic effect of BMSCs.
Results
Intramedullary injection of Lewis lung carcinoma cells into the femur successfully generated the mice BCP models. The number of c-Fos-positive neurons and phosphorylated mitogen-activated protein kinase (MAPK) proteins in the spinal dorsal horn of the BCP mice increased. Intrathecal injection of BMSCs temporarily improved the BCP mice’s mechanical and thermal hyperalgesia without affecting motor function. This effect may be related to inhibiting spinal microglia and p-p38 MAPK activation. The analgesic effect of BMSCs may be related to the homing effect mediated by CXCR4.
Bone cancer pain (BCP) is the most common type of pain caused by primary tumors and tumor metastasis that destroys bones [1]. Cancer cells can cause damage to bone structure, leading to central sensitization and severe pain [2]. Although the three-step pharmacological treatment of cancer pain has been clinically promoted for many years, the multi-systemic adverse effects, opioid tolerance, and addiction associated with long-term medication use are unavoidable problems in the treatment of cancer pain [3]. Therefore, it is of great scientific value and profound social significance to human health to conduct in-depth and comprehensive research into BCP's pathophysiological, cellular, and molecular mechanisms and develop new treatments for cancer pain.
In 1968, Professor Friedenstein demonstrated the existence of bone marrow mesenchymal stem cells (BMSCs) in bone marrow and established an in vitro method of cell wall isolation and culture [4]. Recently, BMSCs have been increasingly researched in the context of neuropathic pain [5]. The plasticity of primary sensory and spinal dorsal horn neurons is essential in the pathogenesis of pain, and their activation, modulation, and modification underlie pain hypersensitivity [6]. Mitogen-activated protein kinase (MAPK) is a serine/acid protein kinase that transmits signals from G-protein-coupled receptors into the cell and regulates cellular activities [7]. There is growing evidence that MAPKs are widely activated in the spinal cord and dorsal root ganglia in neuropathic pain and that pain relief can be achieved by inhibiting the activation of MAPKs [8]. The analgesic effect of BMSCs may be associated with their homing action in the dorsal root ganglion and spinal dorsal horn, for which CXCR4 is an essential guiding molecule [9,10]. Transplantation of BMSCs into the lateral ventricles of mice with selective ligation of sciatic nerve branches has been found to reduce mRNA levels of the pro-inflammatory interleukin (IL)-1β gene and decrease activation of astrocytes and microglia [11]. Chronic bone pain resulting from tumor cell encroachment can cause neuroplasticity changes, resulting in lower activation thresholds, reduced excitability sensitivity, and peripheral sensitization [12]. The authors hypothesized that intrathecal injection of BMSCs may be a potential treatment for BCP.
All experimental animals were purchased from the Xuzhou Medical University Animal Experiment Center (Certificate No. SYXK-SU 2020-0048). Healthy male C57BL/6 mice were 6–8 weeks old, weighing 18–22 g. All mice were housed in a barrier system (SPF class), where they had ad libitum access to food and water and a 12-hour light-dark cycle. The C57BL/6 mice were randomly divided into the sham and BCP groups. The experiment was approved by the Xuzhou Medical University Institutional Animal Care and Use Committee (IACUC No. 202207S006). The ARRIVE guidelines were adhered to, and the ARRIVE checklist has been included.
Mouse Lewis lung carcinoma (LLC) cells were purchased from Shanghai Cell Bank, Chinese Academy of Sciences (China). LLC cells were cultured in Dulbecco’s modified eagle’s medium (DMEM; Sigma-Aldrich), containing 10% fetal bovine serum (Gibco) and 1% penicillin/streptomycin (BasalMedia). Cells were cultured at 37°C in a 5% CO2 humidified incubator (Thermo). C57BL/6 mouse BMSCs were purchased from Suzhou Haixing Biological Technology Company Limited (HyCyte). BMSCs were cultured under the same conditions as LLC cells using the DMEM complete culture medium (HyCyte). BMSCs were labeled with CellTracker CM-DiI Dye (Invitrogen) [13].
Cells were suspended at 2 × 108 (cells/mL) concentration in phosphate-buffered saline (PBS). Mice were continuously anesthetized with sevoflurane, the left lower limb was shaved, and the skin was disinfected using iodophor. A skin incision of approximately 0.5–1 cm was made along the direction of the rectus femoris tendon at the knee joint to expose the intercondylar fossa extension surface. A 1 mL syringe needle (0.45 × 16 mm, KDL) was inserted from the position near the intercondylar fossa and drilled along the long axis of the femur into the femoral bone marrow cavity. Then, it was replaced with a 25 μL microliter syringe (0.5 × 55 mm, GaoGe) to slowly inject 10 μL of LLC cell suspension into the bone marrow cavity. The sham group mice were injected with 10 μL PBS using the same method. Mice were kept warm and placed back into their cages after awakening from the anesthesia.
The BMSCs concentration was adjusted to 1 × 108 (cells/mL) using a cell counter. All operations were performed under sevoflurane anesthesia. The back hair was shaved with an electric shaver. The mouse was placed on the operating table, a towel was wrapped around the mouse's body, and the mouse's lumbar spine was flexed. The iliac bone was positioned and fixed with the left hand, and the L5-L6 spinous process gap was located with the right hand. After disinfecting the skin with iodine, the micro syringe needle (25 μL, 0.5 × 55 mm, GaoGe) was gently inserted vertically into the designated location while keeping the syringe vertical. When touching the bone, the angle was slowly reduced to about 30°, the needle was slid into the intervertebral space. The mouse shaking its hind limbs or wagging its tail indicated that the needle tip had entered the subarachnoid space. Slowly inject 10 μL of BMSCs suspension was slowly injected into the subarachnoid space. After injection, the needle was kept in place for 10 seconds and rotated to withdraw it.
The mechanical paw withdrawal threshold (PWT) was recorded using Von Frey hairs (Aesthesio) and Dixon’s up and down method [14], which records the 50% mechanical PWT. Blinding was applied to the experimenters.
The mice's paw withdrawal latency was evaluated using the Hargreaves thermal radiation inducer [15]. The test used a plantar pain relief device (IITC Life Sciences) with a controlled radiation heat source. Blinding was applied to the experimenters.
We used a mouse rotating rod fatigue tester (ZhengHua-600B) and set the exercise time to 5 minutes, the maximum speed to 30 rotations per min, and the acceleration to 300 seconds. The rotational speed of the rod was recorded at the end of the test. Blinding was applied to the experimenters.
After being anesthetized with sevoflurane, mice were placed supine on an X-ray detection platform. Small animal X-ray photography and imaging were conducted.
CO2 inhalation was used to suffocate the mice, and femurs were obtained. The femurs were soaked overnight at 4% paraformaldehyde at 4°C and, after removal, were soaked in 10% ethylene diamine tetraacetic acid for two weeks. A paraffin slicer was used to slice along the longitudinal axis of the femur at a thickness of 4 mm. Subsequently, the femurs were stained with hematoxylin and eosin (H&E). Bone morphology was observed under an optical microscope.
CO2 inhalation was used to suffocate the mice and obtain spinal cord lumbar enlargement segments. The harvested tissues were packed in 2 mL microcentrifuge tubes, stored briefly in liquid nitrogen, and then at –80°C. Protein extraction and leveling were performed using standard protocols described previously [16]. The spinal cord proteins were isolated using 12% SDS-polyacrylamide gel electrophoresis gel and blotted to a nitrocellulose membrane (0.45 μm, Millipore). The primary antibody was incubated overnight at 4°C, and the secondary antibody was incubated for 2 hours at room temperature. The primary antibodies used were as follows: p-ERK (1:2,000, CST); p-JNK (1:1,000, Affinity); p-p38MAPK (1:2,000, CST); and GAPDH (1:1,000, ABclonal). The secondary antibody was HRP-labeled goat anti-rabbit IgG (1:1,000, Beyotime). The bands were developed in a gel imaging system (Alliance Q9; UVITEC) using BeyoECL Plus (Beyotime), and the intensity of the bands was quantified using Image J (National Institutes of Health).
After mice had been anesthetized with sevoflurane, the heart was sequentially perfused with PBS and 4% paraformaldehyde. The spinal cord lumbar enlargement was removed and fixed after 4% paraformaldehyde at 4°C and then treated with 30% glucose dehydration. Frozen tissue sections and a cryostat were used to obtain 30 μm thickness sections. After closure with 10% donkey serum, tissue sections were transferred to a primary antibody for overnight processing at 4°C, washed with PBS, and then moved to a secondary antibody solution for 2 hours of incubation. The antibodies required for the experimental groups were as follows:c-Fos (1:1,000, CST); CXCR4 (1:400, Novus); neuronal nuclear (1:1,000, Millipore); GFAP (1:500, Abcam); anti-goat IBA1 (1:500, Abcam); p-p38 MAPK (1:2,000, CST); Alexa Fluor 594 Donkey anti-Mouse (1:500, Invitrogen); Alexa Fluor 488 Donkey anti-Rabbit (1:500, Invitrogen); Alexa Fluor 488 Donkey anti-Goat (1:500, Invitrogen); Alexa Fluor 594 Donkey anti-Rabbit (1:500, Invitrogen); and Alexa Fluor 594 Donkey anti-Goat (1:500, Invitrogen). Immunolabeled sections were fitted on slides for observation under a confocal scanning laser microscope (FV1000; Olympus).
Data were analyzed and plotted using GraphPad Prism 9.0 (GraphPad), and measures were expressed as the mean ± standard error of the mean (SEM). A one-way analysis of variance (one-way ANOVA) was used for between-group comparisons at a single time point and a two-way ANOVA (corrected using Bonferroni’s multiple comparison test) group comparisons. The difference was statistically significant at a test level of α = 0.05.
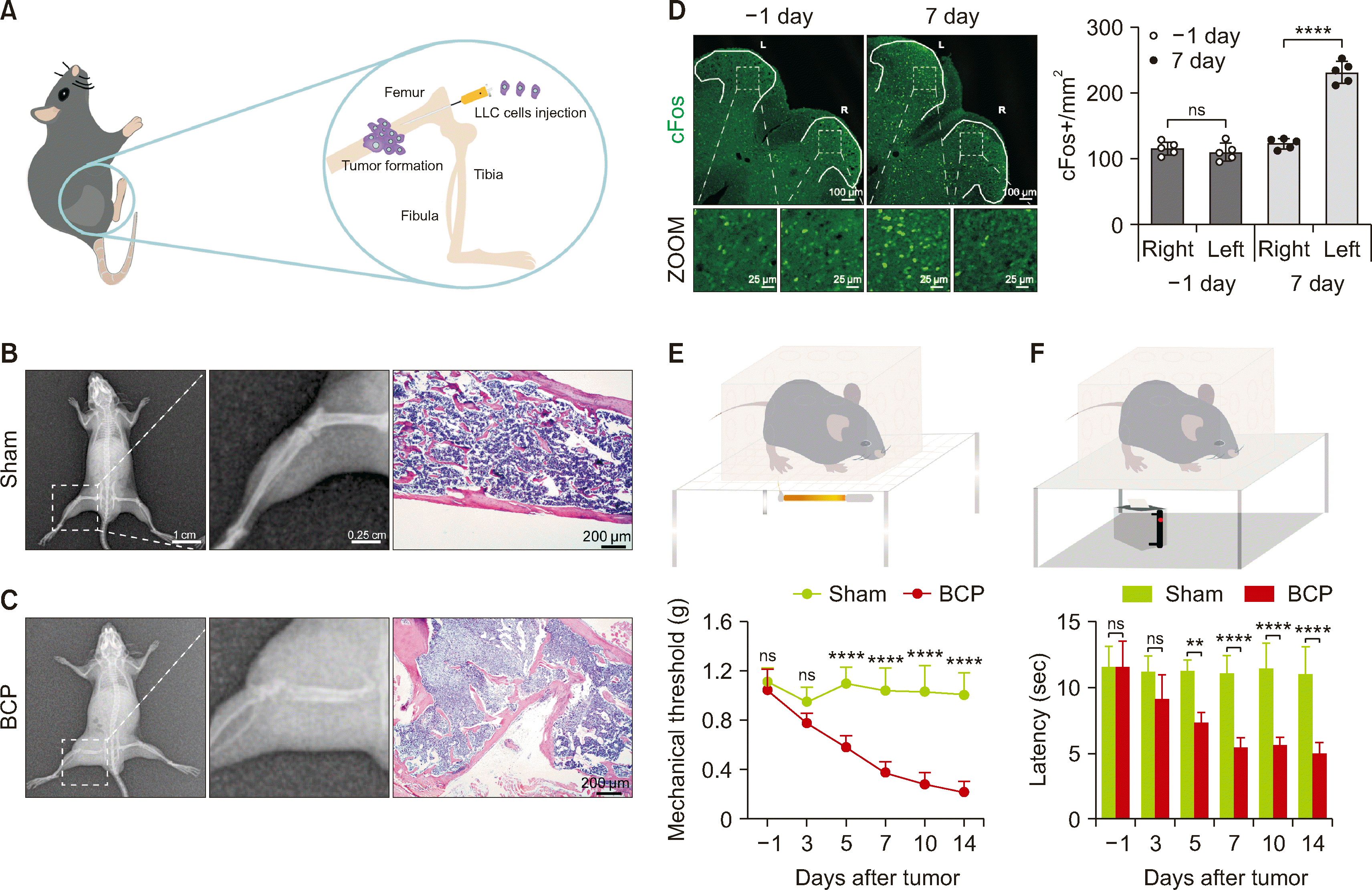
A C57BL/6 mouse model of BCP in the femur was established according to the methods described in the literature [16]. After anesthesia, 10 μL of LLC suspension at a concentration of 2 × 108 (cells/mL) was injected into the bone marrow cavity of the left femur to establish a mouse model of BCP (Fig. 1A), which was verified by X-ray imaging and H&E tissue staining. X-rays were taken of the mice on the 14th day after injection, and the left femur was taken for H&E staining. X-ray images of the mice showed that the BCP group had cortical destruction, distal femoral dissection, and local soft tissue swelling and enlargement (Fig. 1B). H&E staining showed clear femoral cortical and trabecular structures in the sham group. In contrast, the femur was disrupted with disorganized cortical and trabecular structures and a large number of disorganized cells infiltrating the bone marrow cavity (Fig. 1C).
Immunofluorescence staining was performed on the spinal cord before (day -1) and after (day 7) modeling to compare bilateral c-Fos expression in the dorsal horn of the spinal cord (Fig. 1D). There was no significant difference in c-Fos expression in the dorsal horn between left sides and right sides on day -1. In contrast, on day 7, the expression of c-Fos in the dorsal horn of the spinal cord was significantly higher on the left side (modeled side) than on the right side (P < 0.0001). The PWT level of the BCP group decreased significantly compared with the sham group on days 5, 7, 10, and 14 (P < 0.05) (Fig. 1E). The latency level of the BCP group decreased significantly compared with the sham group on days 5, 7, 10, and 14 (P < 0.05) (Fig. 1F).
The authors injected BMSCs intrathecally into the mice on day 7 after BCP modeling. On days 1 and 2 after injection, PWT and latency significantly increased in the BCP + MSC group compared to the BCP + PBS group (Fig. 2A, B). To verify whether intrathecal injection of BMSCs affected the motor function of the mice, the distance traveled in the open field for 5 minutes and the rotarod test were taken on day 7 after intrathecal injection of the BMSCs (Fig. 2C, D). The four groups had no significant differences in the distance traveled or on-rotarod time. Intrathecal injection of BMSCs did not affect the motor function of the mice. The spinal cords were taken on day 2 after intrathecal injection BMSCs for western blotting. The results showed that intrathecal injection of BMSCs reduced p-p38 protein expression, while there was no significant change in p-ERK or p-JNK (Fig. 2E).
Immunofluorescence was used to detect the co-localized expression of p-p38 with neurons and glial cells in the dorsal horn of the spinal cord. On day 7 after BCP molding, p-p38 was co-localized with NeuN (a marker for neurons), IBA-1 (a marker for microglia), and GFAP (a marker for astrocytes) using a double label. The authors found co-localized expression of the p-p38 fluorescent signal with IBA-1 in the dorsal horn of the spinal cord (Fig. 3A), but only very few with NeuN (Fig. 3B) or GFAP (Fig. 3C). This indicates that BMSCs produce analgesia relating to p38 phosphorylation and microglia activation.
BMSCs or PBS were injected intrathecally on day 7 after BCP modeling. The expression levels of IBA-1 in the dorsal horn of the spinal cord were measured 2 days after intrathecal injection of BMSCs or PBS. The fluorescence area of IBA1 expression in the dorsal horn of the spinal cord was significantly reduced after intrathecal injection of BMSCs compared with intrathecal injection of PBS, which demonstrated that intrathecal injection of BMSCs inhibited microglia activation (Fig. 3D).
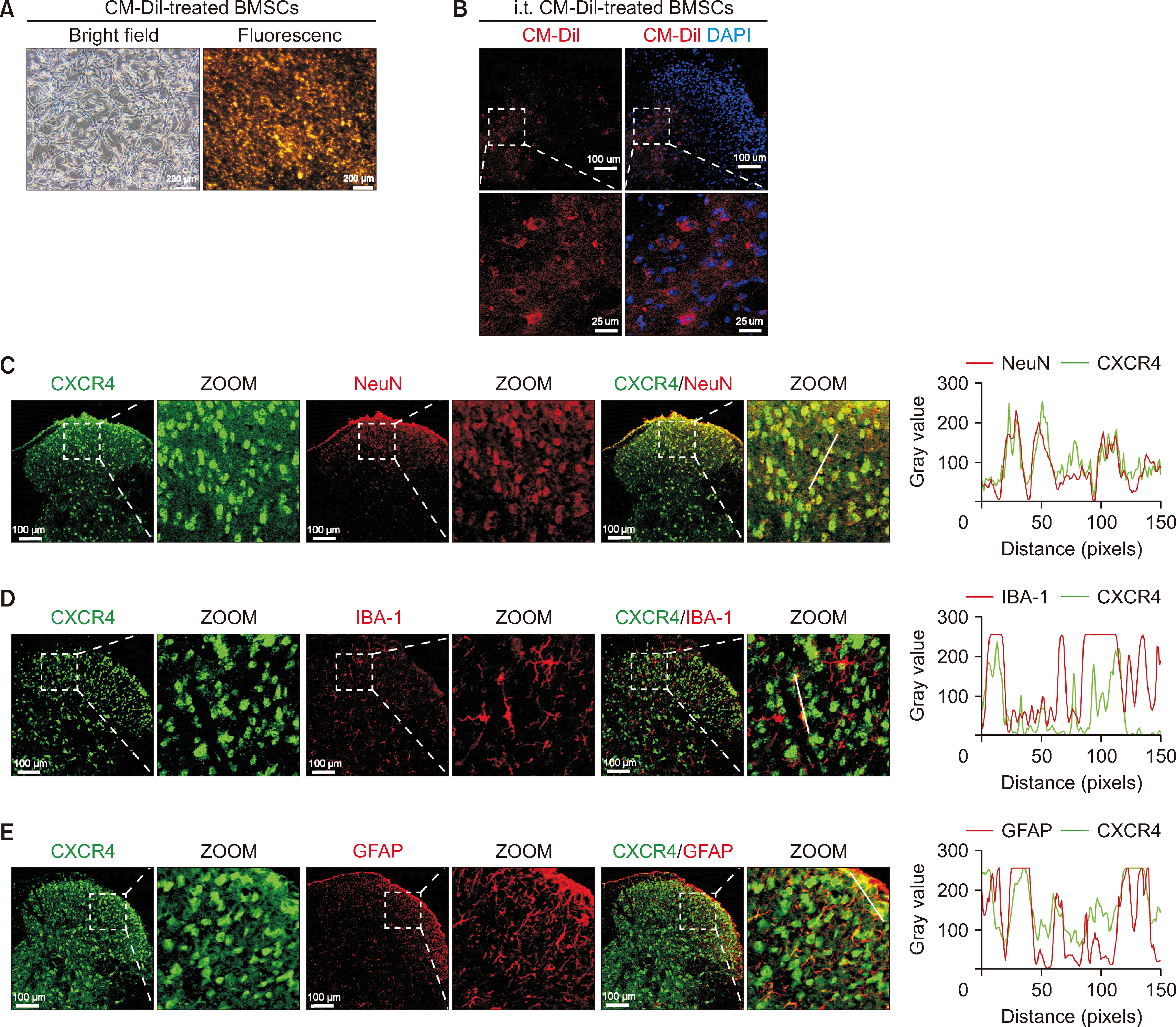
Intrathecal injection of CM-DiI labeled BMSCs and observation of their homing in the spinal cord. After labeling BMSCs with CM-DiI dye for 48 hours, observation under a bright field microscope showed good cell growth, indicating that CM-DiI dye does not affect the activity of BMSCs. Observing the cells under a fluorescence microscope, the cells exhibited strong fluorescence signals, indicating that the fluorescence signals can be detected for at least 48 hours (Fig. 4A). BMSCs labeled with CM-DiI were injected intrathecally, and the spinal cord tissue was sliced 48 hours later. The labeled BMSCs were observed in the spinal cord under a fluorescence microscope (Fig. 4B).
Immunofluorescence was used to detect the co-localized expression of CXCR4 with neurons and glial cells in the dorsal horn of the spinal cord. On day 7, after BCP molding, CXCR4 was co-localized with NeuN, IBA-1, and GFAP using a double label. The authors found co-localized expression of the CXCR4 fluorescent signal with NeuN (Fig. 4C), IBA-1 (Fig. 4D), and GFAP (Fig. 4E) in the dorsal horn of the spinal cord.
The latest edition of the International Classification of Diseases (ICD-11), developed by the World Health Organization, includes chronic pain for the first time and classifies different types of pain by code. BCP is included in the category of chronic cancer pain (MG30.10) [17]. BCP is a chronic pain caused by bone destruction due to primary tumors in the bone or bone metastases from other organs [18]. Neuropathic pain is widespread in patients with BCP, which has a substantial negative impact on their quality of life [19]. In 2023, the American Cancer Society released its latest annual cancer statistics report, which projected that there will be 1,958,310 new cancer cases and 609,820 cancer deaths in the U.S. in that calendar year. The most common type of new tumor for men is prostate cancer, which accounts for 29% of all new tumors; for women, the most common is breast cancer, which accounts for 31% of all new tumors [20]. According to the latest research data from the National Cancer Center of Peking Union Medical College Hospital, in 2022, China will have about twice as many new cancer cases as the U.S. but about five times more deaths. While the cancer burden in the U.S. is decreasing year by year, the cancer burden in China remains exceptionally severe; moreover, unlike in the U.S., the most common type of tumor in China is lung cancer [21]. Lung, breast, and prostate cancers are the most prevalent types of cancer and often develop bone metastases that cause intractable BCP, which is a challenge that must be faced in managing cancer [22]. Chronic cancer pain places a severe financial burden on the patient’s family and society, and chronic pain can also cause severe psychological problems and emotional disturbances for the patient [23].
The mechanisms involved in the development of BCP are diverse and complex. Common pathways of MAPK include the ERK, JNK [24], and p38 [25] pathways, which can be activated by a variety of stimuli (growth factors, cytokines, chemokines, and neurotransmitters, among others). The GDNF-GFRα1-Ret-ERK signaling pathway in dorsal root ganglion neurons can mediate the upregulation of P2X3R gene transcription and participate in nociceptive sensitization in BCP [26]. P2Y12R of microglia in the spinal cord may participate in BCP by activating the spinal microglia and the p38MAPK pathway, which suggests that the p38MAPK pathway is an important molecular target for treating BCP [27]. Some recent studies have shown that p38 plays a vital role in acute and chronic pain. Zhou et al. [28] used an intraperitoneal injection of Luteolin, a significant component of flavones, to treat BCP in mice. The study found that Luteolin inhibits neuroinflammation by regulating p38 MAPK activity in the spinal dorsal horn and blocking the activation of glial cells and NLRP3 inflammasomes. p38 MAPK can also participate in pain by regulating the polarity of microglia. Li et al. [29] found that phenol could regulate the polarization of microglia through the RhoA/p38 MAPK signal pathway, reduce the level of M1 markers (IL1β, iNOS, CD32, IL6), increase M2 markers (IL10, CD206, ARG-1), and played a role in inhibiting neuropathic pain. Promoting the polarization of microglia towards the M2 phenotype is one of the mechanisms for alleviating neuropathic pain [30]. The proliferation of spinal cord microglia is related to the occurrence of BCP. Destruction of cyclin D1 can inhibit microglia's proliferation and slow down BCP's occurrence [31]. Spinal N-methyl-D-aspartate receptor (NMDAR) can also stimulate MAPK phosphorylation by upregulating calcium ions, promoting the occurrence of BCP [32]. Microglia activation plays an important role in BCP [33]. The results of the present study suggest that intrathecal injection of BMSCs can inhibit microglia activation in the spinal dorsal horn, which is related to p38 MAPK phosphorylation but not to p-ERK and p-JNK.
BMSCs can multi-directionally differentiate into adipocytes, osteoblasts, and chondrocytes [34]. Recent studies have found that BMSCs have anti-inflammatory and analgesic effects. For instance, Coronel et al. [35] injected BMSCs into the L4 dorsal root ganglion in a single ligature nerve constriction rat model and found that BMSCs could migrate into the ipsilateral L3/L5/L6 dorsal root ganglion and prevent mechanical allodynia and heat hyperalgesia. Chen et al. [10] found that intrathecal injection of BMSCs reduced sciatic nerve ligation (chronic constriction injury)-induced spontaneous pain and axonal injury in dorsal root ganglion neurons and inhibited chronic constriction injury-induced neuroinflammation in dorsal root ganglion and spinal cord tissue. Teng et al. [36] found that intrathecal injection of BMSCs inhibited the release of P2X4R from microglia, which provided transient and significant analgesia for neuropathic pain following nerve injury. However, Teng et al. [36] did not find BMSCs colonization in spinal cord tissue, which indicates that cellular contents may mediate the BMSCs analgesic effect. The authors found that intrathecally injected BMSCs transiently increase the pain threshold of BCP without affecting motor function in mice. This effect may be related to the inhibition of p-p38 MAPK phosphorylation and microglia activation. Moreover, CXCR4 molecules play a key role in the homing action of stem cells. Unlike Chen et al. [10], who found that intrathecal BMSCs suppressed neuropathic pain for a more extended period (4 weeks), this study revealed that intrathecal BMSCs showed a more transient analgesic effect (2 days). This discrepancy could be due to several reasons, one being that the pain models used were different between the two studies; the BCP model used in the present study had a more severe level of pain than the chronic constriction injury model and experienced an increase in progressive pain. In addition, the number of intrathecally injected cells and their cellular activity differed between the studies.
Our study confirmed that intrathecal injection of LLC cells into the bone marrow cavity of the mouse femur could successfully construct a BCP model with reduced mechanical and thermal pain reduction thresholds. Intrathecal infusion of BMSCs transiently inhibited mechanical and thermal nociceptive sensitization in BCP mice and did not affect motor function; this effect may be related to the inhibition of phosphorylated p38 protein expression and microglia activation but not to p-ERK or p-JNK. The mechanism diagram of BMSCs alleviating bone cancer pain is shown in Fig. 5. Although this study found that BMSCs had only a relatively transient analgesic effect on BCP, it was none-the-less an innovative exploration of BMSCs treating BCP.
Notes
DATA AVAILABILITY
All data generated or analyzed during this study are included in this article. Further inquries can be directed to the corresponding author.
AUTHOR CONTRIBUTIONS
Houming Kan: Study conception, Methodology, Writing/manuscript preparation; Jinzhao Huang: Study conception, Methodology, Writing/manuscript preparation; Xiaodie Gui: Methodology; Wendi Tian: Methodology; Lijun Fan: Computation; Xuetai Chen: Investigation; Xiaotong Ding: Writing/manuscript preparation; Liping Chen: Data curation; Wen Shen: Funding acquisition, Investigation.
REFERENCES
1. Xu C, Wang Y, Ni C, Xu M, Yin C, He Q, et al. 2024; Histone modifications and Sp1 promote GPR160 expression in bone cancer pain within rodent models. EMBO Rep. 25:5429–55. DOI: 10.1038/s44319-024-00292-6. PMID: 39448865. PMCID: PMC11624276.

2. Zheng XQ, Wu YH, Huang JF, Wu AM. 2021; Neurophysiological mechanisms of cancer-induced bone pain. J Adv Res. 35:117–27. DOI: 10.1016/j.jare.2021.06.006. PMID: 35003797. PMCID: PMC8721251.

3. Mercadante S. 2022; Cancer pain treatment strategies in patients with cancer. Drugs. 82:1357–66. DOI: 10.1007/s40265-022-01780-6. PMID: 36129661.

4. Friedenstein AJ, Petrakova KV, Kurolesova AI, Frolova GP. 1968; Heterotopic of bone marrow. Analysis of precursor cells for osteogenic and hematopoietic tissues. Transplantation. 6:230–47. DOI: 10.1097/00007890-196803000-00009. PMID: 5654088.
5. Kan H, Fan L, Gui X, Li X, Yang S, Huang Y, et al. 2022; Stem cell therapy for neuropathic pain: a bibliometric and visual analysis. J Pain Res. 15:1797–811. DOI: 10.2147/JPR.S365524. PMID: 35769691. PMCID: PMC9236174.

6. Zhang J, Chen SR, Zhou MH, Jin D, Chen H, Wang L, et al. 2022; HDAC2 in primary sensory neurons constitutively restrains chronic pain by repressing α2δ-1 expression and associated NMDA receptor activity. J Neurosci. 42:8918–35. DOI: 10.1523/JNEUROSCI.0735-22.2022. PMID: 36257688. PMCID: PMC9732832.

7. Cooper JA, Bowen-Pope DF, Raines E, Ross R, Hunter T. 1982; Similar effects of platelet-derived growth factor and epidermal growth factor on the phosphorylation of tyrosine in cellular proteins. Cell. 31:263–73. DOI: 10.1016/0092-8674(82)90426-3. PMID: 6186382.

8. Zhao L, Tao X, Song T. 2021; Astaxanthin alleviates neuropathic pain by inhibiting the MAPKs and NF-κB pathways. Eur J Pharmacol. 912:174575. DOI: 10.1016/j.ejphar.2021.174575. PMID: 34673033.

9. Lee JP, Zhang R, Yan M, Duggineni S, Wakeman DR, Niles WL, et al. 2020; Chemical mutagenesis of a GPCR ligand: detoxifying "inflammo-attraction" to direct therapeutic stem cell migration. Proc Natl Acad Sci U S A. 117:31177–88. DOI: 10.1073/pnas.1911444117. PMID: 33219123. PMCID: PMC7733796.

10. Chen G, Park CK, Xie RG, Ji RR. 2015; Intrathecal bone marrow stromal cells inhibit neuropathic pain via TGF-β secretion. J Clin Invest. 125:3226–40. DOI: 10.1172/JCI80883. PMID: 26168219. PMCID: PMC4563753.

11. Siniscalco D, Giordano C, Galderisi U, Luongo L, Alessio N, Di Bernardo G, et al. 2010; Intra-brain microinjection of human mesenchymal stem cells decreases allodynia in neuropathic mice. Cell Mol Life Sci. 67:655–69. DOI: 10.1007/s00018-009-0202-4. PMID: 19937263. PMCID: PMC11115751.

12. Mantyh PW. 2019; Mechanisms that drive bone pain across the lifespan. Br J Clin Pharmacol. 85:1103–13. DOI: 10.1111/bcp.13801. PMID: 30357885. PMCID: PMC6533434.

13. Khakoo AY, Pati S, Anderson SA, Reid W, Elshal MF, Rovira II, et al. 2006; Human mesenchymal stem cells exert potent antitumorigenic effects in a model of Kaposi's sarcoma. J Exp Med. 203:1235–47. DOI: 10.1084/jem.20051921. PMID: 16636132. PMCID: PMC2121206.

14. Dixon WJ. 1980; Efficient analysis of experimental observations. Annu Rev Pharmacol Toxicol. 20:441–62. DOI: 10.1146/annurev.pa.20.040180.002301. PMID: 7387124.

15. Hargreaves K, Dubner R, Brown F, Flores C, Joris J. 1988; A new and sensitive method for measuring thermal nociception in cutaneous hyperalgesia. Pain. 32:77–88. DOI: 10.1016/0304-3959(88)90026-7. PMID: 3340425.

16. Fan LJ, Kan HM, Chen XT, Sun YY, Chen LP, Shen W. 2022; Vascular endothelial growth factor-A/vascular endothelial growth factor2 signaling in spinal neurons contributes to bone cancer pain. Mol Pain. 18:17448069221075891. DOI: 10.1177/17448069221075891. PMID: 35083936. PMCID: PMC8874205.

17. França EB, Abreu DMX, Marinho F, França GVA, Córtez-Escalante J, Assunção AÁ. Grupo de tradutores da CID-11 para o português do Brasil. 2023; The translation into Portuguese of the 11th International Statistical Classification of Diseases and Related Health Problems (ICD-11). Rev Bras Epidemiol. 26:e230043. DOI: 10.1590/1980-549720230043.2. PMID: 37820193. PMCID: PMC10566570.

18. Landini L, Marini M, Souza Monteiro de Araujo D, Romitelli A, Montini M, Albanese V, et al. 2023; Schwann cell insulin-like growth factor receptor type-1 mediates metastatic bone cancer pain in mice. Brain Behav Immun. 110:348–64. DOI: 10.1016/j.bbi.2023.03.013. PMID: 36940752.

19. Zinboonyahgoon N, Luansritisakul C. 2023; Neuropathic pain feature in cancer-induced bone pain: does it matter? a prospective observational study. Korean J Pain. 36:253–67. DOI: 10.3344/kjp.22392. PMID: 36973971. PMCID: PMC10043784.

20. Siegel RL, Miller KD, Wagle NS, Jemal A. 2023; Cancer statistics, 2023. CA Cancer J Clin. 73:17–48. DOI: 10.3322/caac.21763. PMID: 36633525.

21. Xia C, Dong X, Li H, Cao M, Sun D, He S, et al. 2022; Cancer statistics in China and United States, 2022: profiles, trends, and determinants. Chin Med J (Engl). 135:584–90. DOI: 10.1097/CM9.0000000000002108. PMID: 35143424. PMCID: PMC8920425.

22. Westhoff PG, de Graeff A, Monninkhof EM, Pomp J, van Vulpen M, Leer JW, et al. Dutch Bone Metastasis Study Group. 2015; Quality of life in relation to pain response to radiation therapy for painful bone metastases. Int J Radiat Oncol Biol Phys. 93:694–701. DOI: 10.1016/j.ijrobp.2015.06.024. PMID: 26281825.

23. Gómez Penedo JM, Rubel JA, Blättler L, Schmidt SJ, Stewart J, Egloff N, et al. 2020; The complex interplay of pain, depression, and anxiety symptoms in patients with chronic pain: a network approach. Clin J Pain. 36:249–59. DOI: 10.1097/AJP.0000000000000797. PMID: 31899722.
24. Minden A, Lin A, McMahon M, Lange-Carter C, Dérijard B, Davis RJ, et al. 1994; Differential activation of ERK and JNK mitogen-activated protein kinases by Raf-1 and MEKK. Science. 266:1719–23. DOI: 10.1126/science.7992057. PMID: 7992057.

25. Lin A, Minden A, Martinetto H, Claret FX, Lange-Carter C, Mercurio F, et al. 1995; Identification of a dual specificity kinase that activates the Jun kinases and p38-Mpk2. Science. 268:286–90. DOI: 10.1126/science.7716521. PMID: 7716521.

26. Yuan ZL, Liu XD, Zhang ZX, Li S, Tian Y, Xi K, et al. 2022; Activation of GDNF-ERK-Runx1 signaling contributes to P2X3R gene transcription and bone cancer pain. iScience. 25:104936. DOI: 10.1016/j.isci.2022.104936. PMID: 36072549. PMCID: PMC9441333.

27. Liu M, Yao M, Wang H, Xu L, Zheng Y, Huang B, et al. 2017; P2Y12 receptor-mediated activation of spinal microglia and p38MAPK pathway contribute to cancer-induced bone pain. J Pain Res. 10:417–26. DOI: 10.2147/JPR.S124326. PMID: 28243146. PMCID: PMC5317303.
28. Zhou YS, Cui Y, Zheng JX, Quan YQ, Wu SX, Xu H, et al. 2022; Luteolin relieves lung cancer-induced bone pain by inhibiting NLRP3 inflammasomes and glial activation in the spinal dorsal horn in mice. Phytomedicine. 96:153910. DOI: 10.1016/j.phymed.2021.153910. PMID: 35026502.

29. Li X, Shi H, Zhang D, Jing B, Chen Z, Zheng Y, et al. 2023; Paeonol alleviates neuropathic pain by modulating microglial M1 and M2 polarization via the RhoA/p38MAPK signaling pathway. CNS Neurosci Ther. 29:2666–79. DOI: 10.1111/cns.14211. PMID: 37032648. PMCID: PMC10401133.

30. Wei W, Fang J, Yang B, Cui C, Wei J, Xue Y. 2025; Temporal therapy utilizing exosomes derived from M2 macrophages demonstrates enhanced efficacy in alleviating neuropathic pain in diabetic rats. Korean J Pain. 38:14–28. DOI: 10.3344/kjp.24244. PMID: 39711250. PMCID: PMC11695256.

31. Guan X, Gong X, Jiao ZY, Cao HY, Liu S, Lin C, et al. 2022; Cyclin D1 mediates pain behaviour in a rat model of breast cancer-induced bone pain by a mechanism involving regulation of the proliferation of spinal microglia. Bone Joint Res. 11:803–13. DOI: 10.1302/2046-3758.1111.BJR-2022-0018.R1. PMID: 36374014. PMCID: PMC9680203.

32. Dai WL, Bao YN, Fan JF, Ma B, Li SS, Zhao WL, et al. 2020; Blockade of spinal dopamine D1/D2 receptor suppresses activation of NMDA receptor through Gαq and Src kinase to attenuate chronic bone cancer pain. J Adv Res. 28:139–48. DOI: 10.1016/j.jare.2020.08.005. PMID: 33364051. PMCID: PMC7753228.

33. Wu P, Wu X, Zhou G, Wang Y, Liu X, Lv R, et al. 2022; P2X7 receptor-induced bone cancer pain by regulating microglial activity via NLRP3/IL-1beta signaling. Pain Physician. 25:E1199–210.
34. Pittenger MF, Mackay AM, Beck SC, Jaiswal RK, Douglas R, Mosca JD, et al. 1999; Multilineage potential of adult human mesenchymal stem cells. Science. 284:143–7. DOI: 10.1126/science.284.5411.143. PMID: 10102814.

35. Coronel MF, Musolino PL, Brumovsky PR, Hökfelt T, Villar MJ. 2009; Bone marrow stromal cells attenuate injury-induced changes in galanin, NPY and NPY Y1-receptor expression after a sciatic nerve constriction. Neuropeptides. 43:125–32. DOI: 10.1016/j.npep.2008.12.003. PMID: 19168218.

36. Teng Y, Zhang Y, Yue S, Chen H, Qu Y, Wei H, et al. 2019; Intrathecal injection of bone marrow stromal cells attenuates neuropathic pain via inhibition of P2X4R in spinal cord microglia. J Neuroinflammation. 16:271. DOI: 10.1186/s12974-019-1631-0. PMID: 31847848. PMCID: PMC6918679.

Fig. 1
Establishment of mouse bone cancer pain (BCP) model. (A) Schematic diagram of the BCP model established by LLC cell injection. (B, C) X-rays and pathology of mice on day 14 after injection. There was no bone destruction in the femur of the sham group mice. Bone destruction in the distal femur of the BCP group mice with soft tissue swelling around it. (D) There was no significant difference in the expression of c-Fos between the left and right sides of the spinal dorsal horn before BCP modeling (day -1). After the modeling of BCP, c-Fos expression was significantly higher on the left side of the spinal dorsal horn (modeling side) than on the right side (day 7), ****P < 0.0001, n = 5. (E) Compared with the sham group, the PWT in the BCP group significantly decreased on day 5 after modeling and decreased progressively with time. (F) Compared with the sham group, the latency time of PWL in the BCP group was significantly decreased on day 5 after modeling. Compared with the sham group, **P < 0.01, ****P < 0.0001, n = 6. Values are presented as mean ± SEM. LLC: Lewis lung carcinoma, PWT: paw withdrawal threshold, PWL: paw withdrawal latency, ns: no significance.
Fig. 2
Effect of intrathecal injection of BMSCs on behavior and expression of phosphorylated MAPKs. (A, B) Intrathecal injection of BMSCs on day 7 after BCP modeling improved mice’s mechanical threshold and latency compared with the BCP + PBS group, *P < 0.05, **P < 0.01, n = 6. (C, D) After 7 days of intrathecal injection of BMSCs, there were no significant differences in the distance traveled or on-rotarod time between the three groups, n = 5. (E) 2 days after intrathecal injection of BMSCs, p-p38 expression in the spinal cord was significantly decreased in the BCP + MSC group compared with the BCP + PBS group. However, for p-ERK and p-JNK, there was no significant difference compared with the BCP + PBS group. The expressions of p-ERK, p-p38, and p-JNK in the BCP + PBS group were higher than those in the sham group, and the difference was statistically significant. *P < 0.05, **P < 0.01, ***P < 0.001, n = 3. Values are presented as mean ± SEM. BMSCs: bone marrow mesenchymal stem cells, MAPK: mitogen-activated protein kinase, BCP: bone cancer pain, PBS: phosphate-buffered saline, ns: no significance.
Fig. 3
Cellular localization of p-p38 in the dorsal horn of the spinal cord. (A) p-p38 is co-localized and expressed with IBA-1 (microglia marker) in the dorsal horn of the spinal cord. (B) p-p38 is rarely co-localized with NeuN (neuronal marker). (C) p-p38 is rarely co-localized with GFAP (astrocyte marker). The spinal cord tissue was perfused and obtained on day 7 after BCP modeling. Scale as 100 μm and 25 μm. (D) Effect of intrathecal injection of BMSCs on the microglia activation. Compared with the BCP + PBS group, the IBA-1 fluorescence area in the BCP + MSC group was significantly decreased, **P < 0.01, n = 5. Compared with the Sham group, the IBA-1 fluorescence area in the BCP + PBS group was significantly increased, ****P < 0.0001, n = 5. Values are presented as mean ± SEM. BCP: bone cancer pain, BMSCs: bone marrow mesenchymal stem cells, PBS: phosphate-buffered saline.
Fig. 4
BMSCs homing effect and cellular localization of CXCR4 in the dorsal horn of the spinal cord. (A) BMSCs were treated with CM-DiI for 48 h, and the cells were observed under bright field and fluorescence microscopes. Scale as 200 μm. (B) BMSCs labeled with CM-DiI were injected intrathecally, and the spinal cord tissue was sliced 48 h later. Scale as 100 μm and 25 μm. (C) CXCR4 is co-localized and expressed with NeuN (neuronal marker) in the dorsal horn of the spinal cord. (D) CXCR4 is co-localized with IBA-1 (microglia marker). (E) CXCR4 is co-localized with GFAP (astrocyte marker). The spinal cord tissue was perfused and obtained on day 7 after BCP modeling. Scale as 100 μm and 25 μm. BMSCs: bone marrow mesenchymal stem cells, BCP: bone cancer pain.
Fig. 5
Mechanism of BMSCs in alleviating bone cancer pain. (A) The mouse bone cancer pain model induces pain sensitization through microglia activation and MAPK phosphorylation at the spinal cord level. (B) Intrathecal injection of BMSCs can inhibit microglial activation and p38MAPK phosphorylation, alleviating pain in mice with bone cancer pain. BMSCs: bone marrow mesenchymal stem cells, MAPK: mitogen-activated protein kinase, DRG: dorsal root ganglion.



PDF
Citation
Print



XML Download