Abstract
Purpose
Pott’s puffy tumor (PPT), characterized by frontal bone osteomyelitis and subperiosteal abscess, typically arises as a complication of head trauma or frontal sinusitis and is associated with diverse triggers. Since 2001, PPT, previously considered rare in the pediatric population, has been increasingly reported, underscoring heightened recognition. By outlining specific protocols and guidelines, a clinical pathway (CP) facilitates rapid identification and treatment of PPT.
Methods
We reviewed 11 cases of PPT in patients aged 0 to 18 years who were either hospitalized or discharged from 2 large hospitals in South Florida, United States, from January 31, 2016 through February 1, 2019. This multicenter retrospective case review was complemented by a comprehensive literature review. Additionally, the study team proposed a diagnostic CP tailored for the emergency department setting. Variables of interest included demographic data, clinical presentation, imaging studies, medical and surgical management details, laboratory/microbiological data, and clinical outcomes.
Results
A total of 11 patients with PPT were identified, of whom 8 and 7 were boys and African Americans, respectively. The common symptoms were fever, headache, and frontal edema. All patients underwent antibiotic therapy for 6-8 weeks, as well as both computed tomography and magnetic resonance imaging. The imaging studies showed intracranial complications in the 10 patients such as epidural abscess, which were caused by Streptococcus pneumoniae, Streptococcus intermedius, Streptococcus pyogenes, Eikenella spp., and methicillin-sensitive Staphylococcus aureus. The 10 patients underwent endoscopic sinus surgeries, with 6 of them also doing craniotomies. No mortality or sequelae was reported.
Conclusion
This study contributes to the growing body of literature on PPT, shedding light on its evolving epidemiology, clinical manifestations, and management strategies while emphasizing the pivotal role of emergency physicians for optimal outcomes. The proposed CP aims to establish a standard of care that can be adopted across various pediatric emergency departments.
Pott’s puffy tumor (PPT) is an osteomyelitis of the frontal bone accompanied by subperiosteal abscess, which typically arises after head trauma or frontal sinusitis. In addition, it can also be linked to infected insect bites, dental procedures, and nasal polyps (1,2). Prior to 2001, to the authors’ best knowledge, only 30 cases of PPT in the pediatric population had been published worldwide. However, from 2001 through 2022, a total of 292 cases had been published, including 140 pediatric cases (3), indicating an increase in the recognition and documentation of this entity (4-6). This case series with comprehensive literature review provides valuable insights into the epidemiology, clinical presentation, diagnosis, and management of pediatric patients with PPT, particularly from the emergency physician (EP)’s perspective. It highlights the variability in clinical practices from the initial emergency department (ED) visit to hospital discharge, and the lack of standardized guidance in the literature, particularly for EPs.
This retrospective chart review was conducted at 2 large hospitals in South Florida: Joe Di Maggio Children’s Hospital (JDMCH), a tertiary children’s hospital serving Southern Broward County, and Holtz Children’s Hospital (HCH) affiliated with Jackson Memorial Hospital (JMH), a tertiary regional referral center for Miami-Dade County.
We intended to capture all patients aged 0-18 years who were either hospitalized or discharged from JDMCH and HCH from January 31, 2016 through February 1, 2019. The patients were identified through a comprehensive search using diagnostic codes per the International Classification of Disease 10th Revision, which are associated with frontal bone osteomyelitis, acute sinusitis, epidural or subdural abscess, and/or periorbital or orbital cellulitis. The codes included J01, J01.1, J01.90, J01.91, J01.11, J01.08, J01.81, J01.40, J01.41, and J32.1. The charts of patients with the codes were independently reviewed by 2 pediatric infectious disease specialists and 1 emergency physician, identifying 11 patients meeting the clinical and radiographic criteria for PPT (see case definition below). Collected data included the patients’ demographic data, clinical presentation, imaging studies, details of medical and surgical management, laboratory/microbiological data, and clinical outcomes. The study protocol was approved by the institutional review boards of JDMCH and HCH with a waiver for informed consent (IRB no. JDMCH MHS.2019.41, JMH/HCH: 20191094).
The following definition, proposed by the study team, was based on a comprehensive literature review (3,4,6,7). PPT is defined as meeting both 1 clinical and 1 radiographic criterion:
1) Clinical criterion: fever, headache, or frontal edema
2) Radiological criterion: frontal bone osteomyelitis, or frontal bone subperiosteal collection or subgaleal abscess, with or without intracranial suppurative complications, as observed on head computed tomography (CT) scan or brain magnetic resonance imaging (MRI).
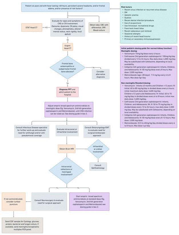
The clinical pathway (CP) for diagnosing and managing PPT was initially developed by 2 pediatric infectious disease specialists using data from the patient cohort and comprehensive literature review (Fig. 1) (3,4,6-9). This CP was then submitted for multidisciplinary review and feedback from EPs to ensure the pathway’s practicality and effectiveness.
From the total of 11 patients, 8 were treated at JDMCH and the other 3 at HCH. Their demographic data and medical history are summarized in Table 1. The male-to-female ratio was approximately 3:1. Seven patients were African Americans, 3 Hispanics, and 1 Caucasian. Ten out of 11 were previously healthy, though 2 patients had a history of seasonal allergies and one had sickle cell disease (SCD).
The most common symptoms of hospitalization in this cohort were fever, headache, and frontal edema (Table 2). Neurological symptoms were observed in only 3 patients experiencing manifestations such as seizures, right hemiparesis, facial palsy, lethargy, and transient diplopia. Phonophobia was noted in 1 patient. C-reactive protein concentrations were elevated in patients with more extensive intracranial complications. Upon hospitalization, all patients underwent both CT and MRI, revealing intracranial collections in 10 patients, including epidural, subdural and subgaleal abscesses, and cerebritis. Consequently, these 10 patients required endoscopic sinus surgeries, with 6 of them also necessitating craniotomies, all performed within 24 hours of hospitalization. Subsequently, all patients were transferred to the pediatric intensive care units for close monitoring per the hospital protocols, where they underwent placement of a peripherally inserted central catheter in anticipation of a prolonged course of antibiotic therapy (Table 3).
In terms of microbiological findings, among the 10 intraoperative samples collected, 3 yielded negative results. Interestingly, 2 of the 3 patients with negative cultures tested positive for Streptococcus intermedius in their blood cultures. The remaining 7 intraoperative samples showed the presence of various pathogens, including Streptococcus pneumoniae, Streptococcus intermedius, Streptococcus pyogenes, Eikenella spp., and methicillin-sensitive Staphylococcus aureus. Empiric broad-spectrum antibiotics were administered intravenous (IV) at doses for meningitis to all patients. The preferred combination consisted of vancomycin and ceftriaxone, except 1 patient who was critically ill upon hospitalization and received cefepime instead of ceftriaxone. Anaerobic coverage was empirically provided to only 2 patients: 1 with head trauma and another with SCD. Additionally, 1 patient required continuous infusion of vancomycin to achieve therapeutic concentrations.
The mean length of stay was 9.8 days (standard deviation, 8.0), during which they received comprehensive care from a multidisciplinary team including the Departments of Otorhinolaryngology, Pediatric Infectious Disease, Pediatric Intensive Care, Ophthalmology, and Neurosurgery. All patients underwent a course of IV antibiotics lasting 6-8 weeks. A shorter length of stay was reported for the patients who were able to be discharged to continue IV antibiotics with home nurse support. When cultures were available, the antibiotic regimen was refined based on susceptibility profiles. Following the hospital discharges, 10 patients received ongoing outpatient care from the pediatric infectious disease specialists for a minimum of 6 months, with no reported sequela or mortality. None of the patients required surgical re-intervention.
PPT, initially documented in 1769 by Sir Percivall Pott, delineates a soft subperiosteal abscess of the frontal bone linked to forehead trauma, which he termed a “puffy tumor.” In 1879, Lannelongue suggested a potential progression from frontal sinusitis to osteomyelitis with erosion of the anterior frontal bone as a plausible etiology for PPT. This theory continues to be the primary predisposing factor, particularly in the pediatric patients, where a history of forehead trauma accounts for only 15% of PPT cases (1,2,10,11).
The pathophysiology may originate from the extension of frontal or ethmoidal sinusitis, either through direct infiltration of the sinus walls or retrograde flux via the diploic veins. Areas with the least resistance, such as the floor of the anterior sinus and the anterior wall, are particularly vulnerable to this process, resulting in erosion of the external bone table and subsequent formation of a subperiosteal abscess. Additional predisposing factors include immunosuppression, preceding dental infections, acupuncture, use of nasal methamphetamine and cocaine, mastoiditis, craniotomy or cranioplasty, insect bites, frontal sinus mucocele, acute otitis media, and sebaceous cyst removal (5-7,12).
PPT demonstrates a predilection for male adolescents, attributed to their larger diploic veins, which lead to heightened blood flow and an increased likelihood of frontal sinusitis (9,13). However, rare cases have been described in children aged as young as 3 years despite minimal frontal sinus development at this age (5,11,12). The sex distribution in our cohort aligns with this trend, with 8 of the 11 patients being males, reflecting a male-to-female ratio of 3:1. This sex disparity is noteworthy given that sinusitis, a common precursor to PPT, is more frequently observed in females, constituting up to 60% of cases (4,14). Conversely, pediatric studies demonstrate a higher incidence of head trauma in males, suggesting a complex interplay of factors contributing to PPT development in the pediatric male population (15).
The current literature does not suggest any specific association with race or ethnicity. The distribution of the race or ethnicity in our series likely mirrors the local demographics of both hospitals. Miami-Dade County’s population consists of 71% white individuals, of whom 89% were self-identified as Hispanic, and 16.7% African American. In contrast, Broward County has a higher proportion of African American residents at 20% but a lower Hispanic population, accounting only for 27%, compared to Miami-Dade County (16). As part of the critical evaluation of social determinants of health in our population, it is worth mentioning the following facts. In Miami-Dade County, 93% of children have health insurance, but 39.1% below the poverty line are African American and 22.9% are Latinx. This demographic feature possibly hampers access to health care, which could result in delayed diagnosis and treatment of sinusitis, associated with an increased risk of PPT (17).
The etiology of PPT is usually polymicrobial in nature. In approximately two-thirds of cases, cultures of the secretions reveal the presence of multiple microorganisms. The most common pathogens include Streptococcus anginosus group (S. anginosus, S. constellatum, and S. milleri), Streptococcus viridans, S. pyogenes, S. pneumoniae, and S. intermedius. Additionally, S. aureus, Streptococcus epidermidis, Enterococcus spp., Haemophilus influenzae, and Pseudomonas aeruginosa, as well as anaerobes linked to cavities and dental work, such as Peptostreptococus micros, Pasteurella multocida, and Fusobacterium necrophorum (1,2,4,5,11,18-20). Candida spp., Aspergillus spp., and Mucor spp. are rarely involved (21,22). In our cohort, 4 of the 11 patients had positive cultures of the peripheral blood. Two of the cultures were from patients with negative intraoperative cultures, both positives for S. intermedius, which could be attributed to intraoperative culture sampling bias or prior exposure to antibiotics decreasing yield of intraoperative cultures, or represent a blood culture contaminant. This highlights the importance of obtaining blood cultures prior to antimicrobials, usually in EDs, in patients where hematologic dissemination is a concern, as supported by previous studies (23,24).
Initial symptoms of PPT are insidious, starting with inflammation of the subgaleal space that evolves into a phlegmon and eventually progresses into an abscess (2). During this progression, some patients may experience headaches or nasal congestion, while others may already exhibit systemic symptoms (18). EPs are often the first to assess children with this cluster of unspecific symptoms, indicating a need for a high index of suspicion. Subperiosteal abscess is frequently misdiagnosed as a scalp abscess. Use of antibiotics at this stage may mask symptoms, potentially delaying diagnosis. However, as fever subsides, frontal edema becomes more pronounced, prompting medical evaluation.
Neurological manifestations are observed in up to 40% of PPT cases, including seizures, dyspraxia, cranial nerve palsy, visual deficit, intracranial hypertension, pneumocephalus, and coma (1,2,25). In our series, only 1 patient exhibited seizure, which subsequently progressed to hemiparesis and facial palsy, indicating the deterioration of a subdural collection. Orbital involvement, documented in 30% of cases, was observed in just 2 of the 11 patients in our study.
A recent systematic review on adult PPT showed an incidence of up to 30% for the occurrence of intracranial complications (26). In our cohort, 90.9% reported intracranial complications, exceeding the 72% previously described in adolescents, with epidural abscess being most prevalent, aligning with literature findings (2,26,27). Furthermore, the communication between the diploic veins and the dural venous plexus allows the development of additional, less common intracranial complications, such as subdural or intracerebral abscess, cerebritis, meningitis, venous sinus thrombosis, and sinocutaneous fistula (2,5,6,25,28). None of our patients developed septic shock although sepsis could arise as infection progresses or intracranial complications develop (2,6).
Several underlying conditions have been associated with an elevated risk of PPT, including diabetes mellitus, aplastic anemia, and dialysis (2,4) (see the risk factor section in Fig. 1). In our series, only 1 patient had co-morbidity, SCD, while the remaining cases occurred in healthy children.
In general population, CT scan remains the gold standard for diagnosis of PPT, with findings including involvement of 1 or more sinuses, cortical bone erosion, and frontal soft tissue swelling (10,26). When intracranial or infraorbital involvement is suspected, MRI is warranted (1,2,18). CT scan is particularly useful for assessing local extension, whereas MRI is valuable for ruling out the presence of intracranial collections (25,29). An adult case report introduced the value of point-of-care ultrasound to identify patients with suspected PPT in the acute setting, and prioritized further imaging modalities (27). While it may offer some utility in identifying subperiosteal collections and bone defects, its efficacy in pediatric cases necessitates further research and validation (2). The proposed CP clearly presents a way to navigate different imaging modalities and avoid delays in diagnosis and treatment.
As part of diagnostic assessment, cerebrospinal fluid cytology may show abnormalities if the meningeal space is involved. Lumbar puncture should be considered once an intracranial mass has been ruled out (25). However, it is crucial to note that neither white blood cell count nor cerebrospinal fluid cytology alone should be relied upon to diagnose or assess response to treatment (18). Biopsy from tissue samples obtained from patients with PPT typically reveals signs of local inflammation, granulation tissue, and new bone formation (6). Nonetheless, in our series, there were no pathology samples available to review.
Prompt IV administration of broad-spectrum antibiotics is recommended to reduce morbidity on patients with PPT (25). Common combinations include third-generation cephalosporin, metronidazole, or vancomycin (1,25). Endonasal endoscopy has emerged as the predominant surgical approach, although the choice ultimately depends on the extent of the infection (6). Antibiotic or surgical therapy alone may yield inferior outcomes compared to the combined treatment, raising the risk of recurrence (1,25,30,31). The duration of antibiotic therapy has been described as 6-8 weeks. In the study cohort, a long length of stay probably reflects the current diversity in management or the high rate of intracranial complications.
In recent studies, major neurological sequelae are relatively uncommon with seizure disorders being most frequently reported (2,25). Recurrent abscesses represent the primary cause for re-intervention (25). While mortality rates of up to 17% have been described in patients with PPT, our study did not observe any patient experiencing sequelae or mortality. The favorable outcomes might be related to the advances in diagnostic tools, heightened awareness, or prompt interventions.
This CP is designed to screen for potential PPT and enable early detection, even before overt clinical signs emerge, with the goal of minimizing the risk of intracranial complications and reducing the need for surgical interventions. It underscores the critical role of a detailed clinical history. The age cutoff of 6 years was selected given that PPT usually begins to present in patients older than that. This cutoff coincides with the natural development of the frontal sinus, and aligns with the American guidelines for pediatric imaging studies in patients presenting with headaches (32). Imaging in children younger than 6 years often requires sedation, particularly for MRI, at the cost of additional risks. For the younger patients, a case-by-case evaluation is recommended to determine the need for imaging, as this age group has a higher prevalence of stabbing headaches (12.4% vs. 3% in older children), often idiopathic (33). The CP also highlights multidisciplinary care and ensures thorough follow-ups with regular imaging to monitor recovery processes.
As part of the limitations of this study, its retrospective nature introduces inherent biases, such as incomplete documentation and variability in clinical management practices across the 2 institutions. The reliance on the International Classification of Disease codes for case identification may have excluded cases not coded accurately. Additionally, while the proposed CP is based on available data and expert consensus, further prospective validation is necessary to confirm its effectiveness in diverse clinical settings.
Ultimately, we propose a CP underscoring the pivotal role of EPs in the timely identifying development of PPT. In addition, we emphasize the need for EPs to recognize social factors delaying the diagnosis, particularly in underserved populations. The structured approach proposed with this CP aims to improve the outcomes through prompt diagnosis, timely intervention, and coordinated care, starting from EDs.
Notes
Author contributions
Conceptualization: IAG, HC, MPG, and MW
Methodology: IAG, HC, and MW
Validation, Visualization, and Investigation: all authors
Formal analysis: MW and CB
Data curation: MW, CB, and BC
Supervision: IAG and HC
Writing–original draft: CB, IAG, and HC
Writing–review and editing: all authors
All authors read and approved the final manuscript.
References
1. Heale L, Zahanova S, Bismilla Z. Pott puffy tumour in a five-year-old girl. CMAJ. 2015; 187:433–5.

2. Salomão JF, Cervante TP, Bellas AR, Boechat MC, Pone SM, Pone MV, et al. Neurosurgical implications of Pott’s puffy tumor in children and adolescents. Childs Nerv Syst. 2014; 30:1527–34.

3. Rohde RL, North LM, Murray M, Khalili S, Poetker DM. Pott’s puffy tumor: a comprehensive review of the literature. Am J Otolaryngol. 2022; 43:103529.

4. Tatsumi S, Ri M, Higashi N, Wakayama N, Matsune S, Tosa M. Pott’s puffy tumor in an adult: a case report and review of literature. J Nippon Med Sch. 2016; 83:211–4.

5. Urík M, Machač J, Šlapák I, Hošnová D. Pott’s puffy tumor: a rare complication of acute otitis media in child: a case report. Int J Pediatr Otorhinolaryngol. 2015; 79:1589–91.

6. Kombogiorgas D, Solanki GA. The Pott puffy tumor revisited: neurosurgical implications of this unforgotten entity. Case report and review of the literature. J Neurosurg. 2006; 105(2 Suppl):143–9.
7. Fullerton L, Huckerby L, Gandhi M, Jabeen F, Maity S. Trauma-related Pott’s puffy tumour. Arch Dis Child. 2016; 101:184.

8. Suwan PT, Mogal S, Chaudhary S. Pott’s puffy tumor: an uncommon clinical entity. Case Rep Pediatr. 2012; 2012:386104.

9. Lachkar S, Dols MM, Ishak B, Iwanaga J, Tubbs RS. The diploic veins: a comprehensive review with clinical applications. Cureus. 2019; 11:e4422.

10. Fu B. Pott’s puffy tumour: a rare complication from frontal sinusitis. Emerg Med J. 2010; 27:521.

11. Rogo T, Schwartz RH. Pott puffy tumor in a 5-year-old girl with frontal sinusitis. Ear Nose Throat J. 2013; 92:E24–6.
12. Allfather P, Nagler J. Seven-year-old girl with forehead swelling. Ann Emerg Med. 2017; 70:771–96.

13. Silva AC, Lins CM, Mendes RF, Silva MH, de Alencar Neto JF, Lopes CC, et al. Case report: Pott’s edematous tumor: complicated frontal sinusitis - an unremembered diagnosis. Front Surg. 2022; 9:889463.

14. Ference EH, Tan BK, Hulse KE, Chandra RK, Smith SB, Kern RC, et al. Commentary on gender differences in prevalence, treatment, and quality of life of patients with chronic rhinosinusitis. Allergy Rhinol (Providence). 2015; 6:82–8.

15. Collins NC, Molcho M, Carney P, McEvoy L, Geoghegan L, Phillips JP, et al. Are boys and girls that different? An analysis of traumatic brain injury in children. Emerg Med J. 2013; 30:675–8.

16. Miami-Dade County. Miami-Dade County Community Health Report Card [Internet]. Miami-Dade Matters; 2018 [cited 2024 Nov 2]. Available from: https://www.miamidadematters.org/indicators/index/dashboard?id=83017053156222624.
17. U.S. Census Bureau. American community survey 5-year estimates 2011-2015 [Internet]. U.S. Census Bureau; 2015 [cited 2024 Nov 2]. Available from: https://www.census.gov/programs-surveys/acs/technical-documentation/table-and-geography-changes/2015/5-year.html.
18. Parida PK, Surianarayanan G, Ganeshan S, Saxena SK. Pott's puffy tumor in pediatric age group: a retrospective study. Int J Pediatr Otorhinolaryngol. 2012; 76:1274–7.

19. Cannon L, Zwemer E, Stephens JR. Puff laddy: a 5-year-old boy with forehead swelling. BMJ Case Rep. 2017; 2017:bcr-2017-223340.
20. Skomro R, McClean KL. Frontal osteomyelitis (Pott’s puffy tumour) associated with Pasteurella multocida-a case report and review of the literature. Can J Infect Dis. 1998; 9:115–21.
21. Davidson L, McComb JG. Epidural-cutaneous fistula in association with the Pott puffy tumor in an adolescent. Case report. J Neurosurg. 2006; 105(3 Suppl):235–7.
22. Yoon H, Jeon SB, Kim HA, Kwon BS, Kim SH, Kang JK. Rhinocerebral mucormycosis manifested as Pott’s puffy tumor. J Neurocrit Care. 2014; 7:111–5. Korean.

23. Tuon FF, Russo R, Nicodemo AC. Brain abscess secondary to frontal osteomyelitis. Rev Inst Med Trop Sao Paulo. 2006; 48:233–5.

24. Pincus DJ, Armstrong MB, Thaller SR. Osteomyelitis of the craniofacial skeleton. Semin Plast Surg. 2009; 23:73–9.

25. Ketenci I, Unlü Y, Tucer B, Vural A. The Pott’s puffy tumor: a dangerous sign for intracranial complications. Eur Arch Otorhinolaryngol. 2011; 268:1755–63.

26. Sideris G, Davoutis E, Panagoulis E, Maragkoudakis P, Nikolopoulos T, Delides A. A systematic review of intracranial complications in adults with pott puffy tumor over four decades. Brain Sci. 2023; 13:587.

27. Acuña J, Shockey D, Adhikari S. The use of point-of-care ultrasound in the diagnosis of Pott’s puffy tumor: a case report. Clin Pract Cases Emerg Med. 2021; 5:422–4.

28. Terui H, Numata I, Takata Y, Ogura M, Aiba S. Pott’s puffy tumor caused by chronic sinusitis resulting in sinocutaneous fistula. JAMA Dermatol. 2015; 151:1261–3.

29. Haider HR, Mayatepek E, Schaper J, Vogel M. Pott’s puffy tumor: a forgotten differential diagnosis of frontal swelling of the forehead. J Pediatr Surg. 2012; 47:1919–21.

30. Olaleye O, Fu B, Sharp H. Recurrent Pott’s puffy tumour. BMJ Case Rep. 2011; 2011:bcr1220103649.

31. Moser R, Schweintzger G, Uggowitzer M, Urban C, Stammberger H, Eder H, et al. Recurrent Pott’s puffy tumor - atypical presentation of a rare disorder. Wien Klin Wochenschr. 2009; 121:719–22.

32. Expert Panel on Pediatric Imaging, Hayes LL, Palasis S, Bartel TB, Booth TN, Iyer RS, et al. ACR Appropriateness Criteria® headache-child. J Am Coll Radiol. 2018; 15(5 Suppl):S78–90.
Fig. 1.
A clinical pathway for diagnosis and initial management of PPT in children. DM: diabetes mellitus, STAT: immediately, CT: computerized tomography, CNS: central nervous system, CN: cranial nerve, CBC: complete blood count, CRP: C-reactive protein, PPT: Pott’s puffy tumor, IV: intravenous, IM: intramuscular, ENT: ear, nose and throat specialist, MRI: magnetic resonance imaging, CSF: cerebrospinal fluid, PCR: polymerize chain reaction.
Table 1.
Demographics and preceding history of the 11 patients with Pott’s puffy tumor
| Variable | Patient 1 | Patient 2 | Patient 3 | Patient 4 | Patient 5 | Patient 6 | Patient 7 | Patient 8 | Patient 9* | Patient 10* | Patient 11* |
|---|---|---|---|---|---|---|---|---|---|---|---|
| Demographic | |||||||||||
| Age, y | 13 | 13 | 14 | 13 | 12 | 8 | 12 | 7 | 14 | 6 | 14 |
| Sex | Male | Female | Male | Male | Female | Male | Male | Female | Male | Male | Male |
| Race | W | AA | AA | W | W | AA | AA | W | AA | AA | AA |
| Ethnicity | Hispanic | NA | NA | Hispanic | NA | NA | NA | Hispanic | NA | NA | NA |
| Medical history | |||||||||||
| Previous history | Seasonal allergies | Chronic sinusitis | None | None | None | None | Seasonal allergies | None | None | SCD | None |
| Preceding factors | None | None | None | Dental work | None | Minor forehead trauma | None | None | Minor forehead trauma | None | None |
| Exposure to prior antibiotics | None | None | TMP/SMX | None | CLI | AMX | None | None | None | CLI + CRO | None |
Table 2.
Clinical presentation and laboratory examination
Table 3.
Imaging and clinical management
| Variable | Patient 1 | Patient 2 | Patient 3 | Patient 4 | Patient 5 | Patient 6 | Patient 7 | Patient 8 | Patient 9 | Patient 10 | Patient 11 |
|---|---|---|---|---|---|---|---|---|---|---|---|
| Imaging | |||||||||||
| Frontal sinus opacification | CT + MRI | CT + MRI | CT + MRI | CT + MRI | CT + MRI | CT + MRI | CT + MRI | CT + MRI | CT + MRI | CT + MRI | CT + MRI |
| Frontal subperiosteal collection | CT + MRI | CT + MRI | CT + MRI | No | CT + MRI | CT + MRI | CT + MRI | CT + MRI | CT + MRI | CT + MRI | CT + MRI |
| Epidural abscess | No | CT + MRI | CT + MRI | CT + MRI | CT + MRI | MRI | No | MRI | MRI | No | MRI |
| Subdural abscess | No | No | No | No | No | MRI | No | MRI | No | No | CT + MRI |
| Subgaleal abscess | No | No | No | CT + MRI | No | MRI | No | No | No | No | CT + MRI |
| Orbital collection | MRI | No | No | No | No | No | No | No | No | MRI | No |
| Cerebritis | No | No | No | No | No | No | No | No | MRI | No | No |
| Therapeutic approach | |||||||||||
| Endoscopic sinus surgery | Yes | Yes | Yes | Yes | Yes | Yes | Yes | Yes | Yes | No | Yes |
| Craniotomy | No | No | Yes | No | Yes | Yes | No | Yes | Yes | No | Yes |
| Length of stay, d | 5 | 7 | 6 | 9 | 5 | 4 | 9 | 8 | 30 | 5 | 20 |
| Antibiotics | VAN + CRO | VAN + CRO | VAN + CRO | VAN + CRO | VAN + CRO | VAN + CRO | VAN + CRO | VAN + CRO | VAN + FEP + MTZ | VAN + CRO | VAN*+ FEP + MTZ |



PDF
Citation
Print



XML Download