Abstract
Natural killer (NK) cells are gaining growing attention due to their promise for immunotherapy. A fast and accurate system is needed to test NK cell biology and their therapeutic application. Here, we report a lung cancer organoid-based system to evaluate NK cells’ cytotoxicity. We first established the lung cancer organoids on top of Matrigel, which allows the co-culture with NK cells. When co-cultured, NK cells moved close to and inside the lung cancer organoids. When we analyzed by flow cytometry, co-culture of NK cells induced a significantly higher ratio of cell death of lung cancer organoids, suggesting that lung cancer organoids can be employed to test the cytotoxicity of NK cells. Finally, the pre-treatment of NK cells with A83-01, a TGFβ inhibitor, significantly enhanced the cell death of lung cancer organoids by NK cells, indicating that lung cancer organoid-based system faithfully recapitulates cell line-based system in evaluating the in vitro cytotoxicity of NK cells. These data represent that cancer organoid-based NK cell co-culture system is a reliable platform for studying NK cell biology and evaluating their cytotoxicity for screening for NK cell immunotherapy.
Natural killer (NK) cells are key players in anti-tumor immunity and have unique characteristics. They belong to the lymphoid lineage but perform an essential role in innate immune responses. They recognize the tumor cells or virally infected cells that lose or downregulate major histocompatibility complex (MHC) class I molecules and remove those cells by inducing apoptosis (1, 2). To utilize these characteristics, recently, NK cells have been engineered to express chimeric antigen receptors (CARs) (3). CAR-NK cells have shown promising preclinical results in cancer immunotherapy and are currently under numerous clinical trials (4, 5). Therefore, there is an increased need for a more rapid but still accurate screening system to evaluate NK cells’ cytotoxicity.
Organoids are stem cell-derived 3-dimensional structures. They include diverse cell types in their originating tissues, including stem cells and differentiated cells, and maintain stem cells indefinitely (6, 7). Furthermore, organoids recapitulate their originating tissues’ histologic and genetic features. Thus, organoids are gaining more and more attention as an efficient platform for drug screening and pathophysiologic modeling that provides more accurate data than conventional cell cultures but can replace animal models.
Lung cancer is among the most common causes of cancer death worldwide (8, 9). Over a few decades, several genetically engineered mouse models have been developed, significantly advancing the understanding of lung cancer pathogenesis and novel therapeutics. Studies with these mouse models revealed that NK cells act against lung cancer initiation and metastasis (10, 11). Additionally, engineered NK cells exhibited therapeutic effects against lung cancers in preclinical and clinical studies (12-14). These studies prompted the need for systems that can rapidly but precisely evaluate the cytotoxicity of NK cells.
Recently, cancer organoids have been employed to study lung cancers (10-12). In the present study, we report a new utility of lung cancer organoids: the establishment of a lung cancer organoid-based system to evaluate NK cells’ cytotoxicity. In brief, we showed the co-culture of lung cancer organoids with splenic NK cells and analyzed them by flow cytometry to measure the dead cell ratio.
All animal research was conducted in accordance with the standards and supervision of the Institutional Animal Care and Use Committee (IACUC, DGIST-IACUC-23103103-0000) at the Daegu Gyeongbuk Institute of Science and Technology (DGIST). Mouse NK cells were isolated from the spleen following the manufacturer’s instructions of the NK Cell Isolation Kit (#130-115-818; Miltenyi Biotec). In brief, the spleen was extracted from euthanized mice, mechanically minced using a 40 μm cell strainer (#93040; SPL Life Sciences), and then incubated with RBC lysis buffer (#420301; BioLegend) for 5 minutes. The remaining splenocytes were used for NK cell isolation. After NK cell isolation, NK cell purity was confirmed using FACS analysis. In brief, FSC-H vs. FSC-W and SSC-H vs. SSC-W were used for singlets identification. Then, CD3−CD19−NK1.1+ cells were used for following experiments. Isolated NK cells were cultured in a medium containing 10% Bovine serum (#16170078; Gibco), 1% Penicillin-Streptomycin (#L0022; Biowest), 1% GlutaMAX (#35050038; Gibco), 0.5 mM sodium pyruvate (#11360-070; Gibco), 1% HEPES (#15630080; Gibco), 50 μM 2-Mercaptoethanol (#21985023; Gibco), 50 ng/mL interleukin (IL)-2 (#212-12; PeproTech), and 10 ng/mL IL-15 (#210-15; PeproTech) at 37℃ in a humidified incubator with 5% CO2.
Trp53−/−;Keap1−/− murine lung adenocarcinomas (LUAD) were dissociated into single cells as we described in our previous paper (10). For organoid culture, organoid culture media containing 1,000 LUAD cells were mixed with Matrigel (#356231; Corning) at the 1:1 ratio and plated into a 24-well cell culture insert (#37024; SPL Life Sciences). The mixture was solidified at 37℃ in a humidified incubator with 5% CO2 for 30 minutes, and then 400 μL of media was added outside of the insert. The lung cancer organoid growth medium was composed of Advanced DMEM/F-12 supplemented with 1% Penicillin-Streptomycin, 1% GlutaMAX, 1% HEPES, 1% N-2 supplement (#17502048; Gibco), 2% B-27 supplement (#17504044; Gibco), 1.25 mM N-acetyl-L-cysteine (#A9165; Sigma-Aldrich), 10 μM Y-27632 (#72307; STEMCELL Technologies), 50 ng/mL EGF (#AF-100-15; PeproTech), 100 ng/mL Noggin (#120-10C; PeproTech), and 100 ng/mL R-spondin (#120-38; PeproTech).
For organoid passaging, after removal of the medium, Matrigel containing LUAD organoids was incubated using Dispase II (#17105041; Gibco) at 37℃ for 1 hour. After centrifugation at 450 g for 5 minutes, organoids were incubated with TrypLETM Express (#12605010; Gibco) at 37℃ for 5 minutes. Then, dissociated single cells were passed through 40 μL cell strainer (#93040; SPL Life Sciences) and then centrifuged at 450 g for 5 minutes at room temperature (RT). After re-suspension, cells were counted and seeded for the next organoid culture.
The cytotoxicity of NK cells against LUAD organoids was evaluated by flow cytometry analysis after co-culturing of NK cells and LUAD organoids. In brief, 1,000 LUAD cells were seeded on top of a pre-solidified Matrigel layer in a 96-well cell culture plate. Once the LUAD organoids reached to the maximum size, LUAD organoids in the extra well were harvested, dissociated into single cells, and subjected to cell counting. NK cells isolated from mouse spleen were then seeded into the wells containing LUAD organoids at a 1:10 ratio. After 24 hours of co-culture, NK cells and LUAD organoids were harvested, and LUAD organoids were dissociated into single cells using 1 mL of TrypLETM Express. For flow cytometry analysis, cells were stained with anti-mouse CD45 (#103133; BioLegend) and anti-mouse NK-1.1 (#156505; BioLegend) antibodies. The viability of LUAD organoids was assessed using LIVE/DEAD zombie NIR (#423105; BioLegend) or by measuring the proportion of tdTomato+ cells, which is translated from R26-CAG-LSL-2XChETA-tdTomato reporter allele inserted into the Rosa26 locus of B6;129-Gt(ROSA)26Sortm1(CAG-COP4*E123T*H134R,-tdTomato)Gfng/J mice (#017455; JAX).
The Matrigel-embedded LUAD organoids were transferred to the plastic mold, embedded using optimal cutting temperature compound (OCT) compound (#4583; Sakura), and frozen at −20℃. The embedded LUAD organoids were subjected for cryosection using a Cryostat (#CM3050S; Leica Biosystems) to obtain 10 μm thick sections. For H&E staining, each slide underwent a 5-minute incubation at RT to remove OCT compound. Subsequently, the slides were processed following the manufacturer’s protocol of the hematoxylin and eosin staining kit (#H-3502; VectorLabs).
For fluorescence imaging of the co-culture of NK cells and LUAD organoids, NK cells were stained with 5 μg/mL of Calcein-AM cell-permeant dye (#C1430; Invitroat 37℃ in a humidified incubator with 5% CO2 for 1 hour and then seeded into a cell culture insert containing LUAD organoids. Fluorescence images were captured using Axio Vert.A1 (Carl Zeiss).
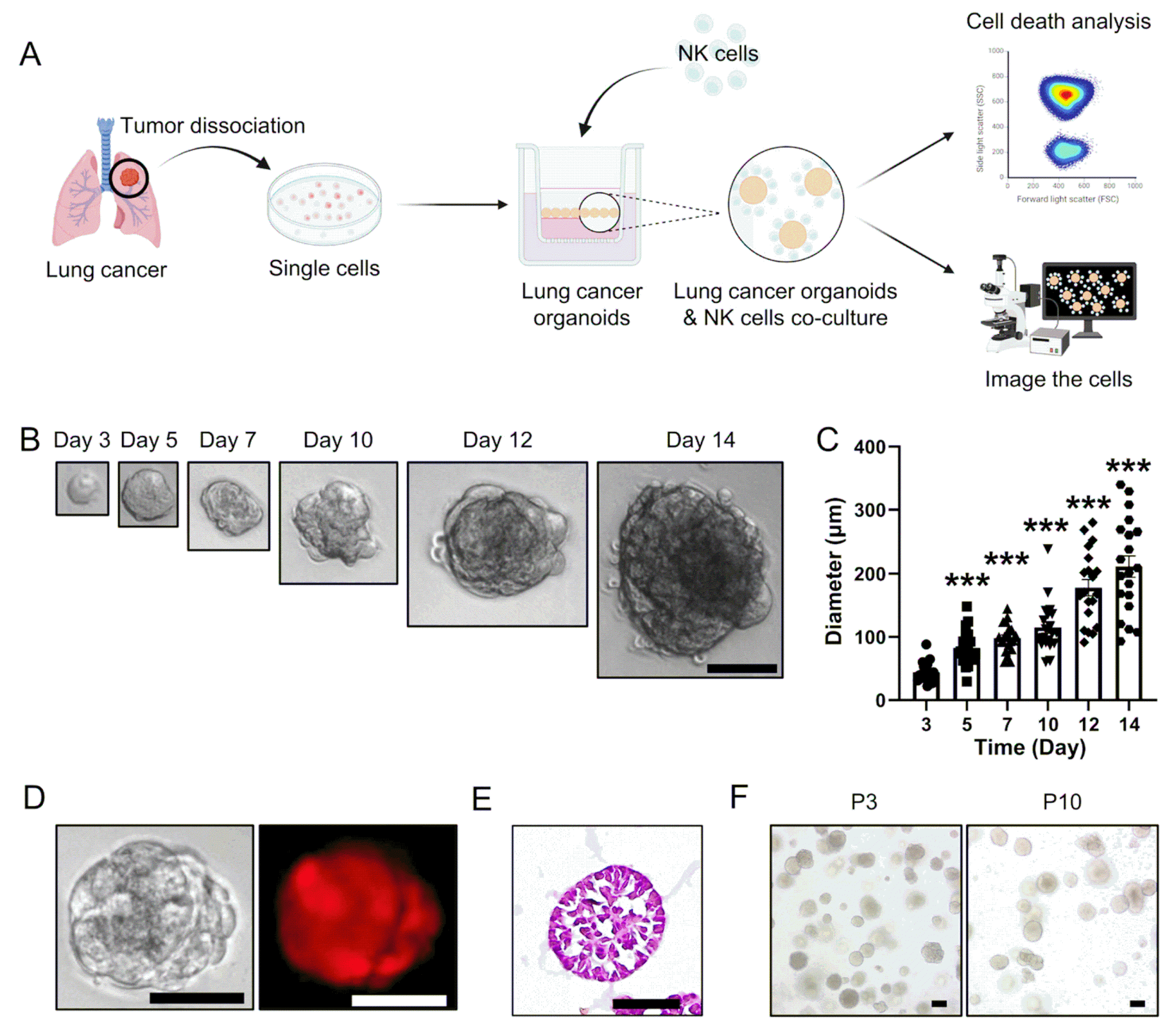
Currently, the co-culture of cancer cell lines and NK cells is used to screen the in vitro cytotoxicity of NK cells. Organoids retain the micro-structure of the tissues where they originate. We therefore reasoned and aimed to examine that organoids may provide an accurate assay system in testing NK cells’ cytotoxicity (Fig. 1A).
To this end, we first set up lung cancer organoids from LUAD that we previously developed by deleting Trp53 and Keap1 and activating tdTomato signal for tracing (10). To minimize the intervention steps, we cultured lung cancer organoids on top of the pre-coated Matrigel. In detail, we first mixed the media and Matrigel at 1:1 ratio and solidified. Then, we seeded 1,000 LUAD cells on top of Matrigel and cultured them over 14 days (Fig. 1B, 1C). They emitted tdTomato signal and displayed aberrant structures (Fig. 1D, 1E). Also, they continuously generated organoids more than 10 rounds of passaging (Fig. 1F).
We next established the co-culture of lung cancer organoids and NK cells. When lung cancer organoids reached the maximum size of ∼200 μm, we isolated and pre-stained murine splenic NK cells with Calcein-AM dye for 1 hour. Then we added NK cells on top of Matrigel, where lung cancer organoids grow and co-cultured NK cells and lung cancer organoids for 24 hours (Fig. 2). Although NK cells initially stayed separately from lung cancer organoids, some were discovered close to or inside of the lung cancer organoids after 24 hours.
Given the establishment of the co-culture of NK cells and lung cancer organoids, we analyzed whether NK cells can kill the cancer cells in the organoids when co-cultured. When cells undergo apoptosis, DNAs are fragmented. Therefore, we reasoned that tdTomato signal alleles in our LUAD model are also fragmented, and therefore, our LUAD cells lose fluorescent signals. In order to measure the ratio of dead cells, we dissociated the lung cancer organoids into single cells and analyzed them by flow cytometry, employing zombie NIR staining or tdTomato signal.
As shown in Fig. 3A and 3B, the differences between the ratio of live cells in zombie NIR staining and the ratio of tdTomato+ cells were negligible, suggesting that cell death can be analyzed either by zombie NIR staining or tdTomato signal. Therefore, after co-culturing lung cancer organoids with splenic NK cells, we analyzed the ratio of tdTomato+ cells for measuring cell viability. However, zombie NIR or DAPI staining can also be used. Of note, organoids co-cultured with splenic NK cells contained a significantly lower ratio of tdTomato+ cancer cells (Fig. 3C, 3D). These data indicate that NK cells can kill the cancer cells when co-cultured with lung cancer organoids.
To show the utility of the cancer organoid-based in vitro cytotoxicity assay system, we next examined whether this system can be used for drug screening. To this end, we searfor genes or pathways, which were reported to regulate NK cells’ cytotoxicity by cell line-based in vitro cytotoxicity assay or in vivo experiments. A previous study reported that deletion of Smad3, one of the main components in transforming growth factorβ (TGFβ) signaling pathway promoted NK cell generation from bone marrow and enhanced secretion of granzyme B and interferon-γ (IFN-γ), protecting from tumor progression through NK cell-mediated immunity (13). Another study reported that platelets reduced NK cell cytotoxicity and degranulation through TGFβ signaling pathway (14).
We therefore selected A83-01, an inhibitor for TGFβ signaling pathway, and tested whether pre-treatment of NK cells with A83-01 enhanced cell death of lung cancer organoids by NK cells. Indeed, when co-cultured with NK cells pre-treated with A83-01, lung cancer organoids contained a significantly lower number of tdTomato+ live cells, even though NK cells or lung cancer organoids were not further treated with A83-01 during the co-culture (Fig. 4). These data indicate that cancer organoid-based in vitro cytotoxicity assay system can be employed to evaluate the change of NK cells’ cytotoxicity and is an optimal system to screen drugs that modulate NK cells’ activity.
In this study, we described a tumor organoid-based assay evaluating NK cells’ cytotoxicity. We first refined our lung cancer organoid culture system by culturing them on top of the Matrigel. We further established the co-culture system of lung cancer organoids with splenic NK cells, which revealed that NK cells interact with lung cancer organoids when co-cultured. Finally, we showed that NK cells display cytotoxicity against lung cancer organoids, which can be analyzed by flow cytometry.
Recent advances in NK cell biology disclose NK cells as the major player in anti-tumor immunity. In particular, the clinical trials to develop and improve CAR-NK immunotherapy increase the demand for a quick but still accurate assay system to screen the change of NK cells’ cytotoxic function (15). Although an in vitro cytotoxicity assay using cancer cell lines in two-dimensional (2D) culture has been used, organoids better recapitulate the micro-structure and physiology of the in vivo tumors or tissues where they are derived (6, 7). In addition, the microenviof organoids using Matrigel or basement membrane extract imitates the tissue extracellular microenviromore closely than monolayer cell culture plates (16). Therefore, we assume that the tumor organoid-based system could provide a more reliable system to evaluate NK cells’ cytotoxicity, although the conventional cell line-based in vitro cytotoxicity assay system still has its utility. A recent study showed that cancer cell line-derived spheroids can be used to test the cytotoxicity of NK cells derived from induced pluripotent stem cells (iPSCs) (17), similarly with our system. Still, we believe our system advanced one step further by using clonally derived tumor organoids and natural NK cells from mouse spleen instead of spheroids and iPSC-derived NK cells.
In addition, we demonstrated that A83-01 enhanced the cytotoxicity of NK cells. Subsequent to the introduction of CAR-T immunotherapy in the clinic, numerous clinical trials are ongoing to prove the clinical anti-tumor effect of CAR-NK immunotherapy. One of the limitations of CAR-NK or CAR-T immunotherapy is that CAR-NK or CAR-T cells require cytokines such as IL-2 or IL-15 for their in vitro expansion or activation (18, 19). Replacement of these cytokines with small molecules could save significant cost for clinical use while maintaining the effect. Alternatively, the targets of small molecules can be genetically manipulated at the same time when inserting the CAR construct using lentiviruses, as genetic insertion of IL-15 was reported (20). Therefore, as we and others have shown (13, 14), A83-01 pre-treatment or genetic inhibition of the TGFβ signaling pathway could serve as a promising strategy to boost the effect of the CAR-NK immunotherapy, while reducing the cost, which needs further validation in vivo.
In summary, we report a lung cancer organoid-based assay system to evaluate NK cells’ cytotoxicity. We further show the application of this system to screen the drugs or pathways promoting NK cells’ cytotoxicity. Although we employed lung cancer organoids and splenic NK cells, combinations of diverse cancer organoids and splenic, peripheral blood- or iPSC-derived NK cells can be tested. Our system will facilitate the study of NK cell biology and its clinical translation.
Notes
Authors’ Contribution
Conceptualization: YJ. Data curation: BO, JK, NK. Foranalysis: BO, JK, YJ. Funding acquisition: YJ, BO. Investigation: BO, JK, NK. Methodology: BO, JK. Project administration: YJ. Supervision: YJ. Validation: BO, JK. Visualization: JK, NK. Writing – original draft: BO, YJ. Writing – review and editing: BO, YJ.
References
1. Laskowski TJ, Biederstädt A, Rezvani K. 2022; Natural killer cells in antitumour adoptive cell immunotherapy. Nat Rev Cancer. 22:557–575. DOI: 10.1038/s41568-022-00491-0. PMID: 35879429. PMCID: PMC9309992.
2. Vivier E, Tomasello E, Baratin M, Walzer T, Ugolini S. 2008; Functions of natural killer cells. Nat Immunol. 9:503–510. DOI: 10.1038/ni1582. PMID: 18425107.
3. Zhang C, Oberoi P, Oelsner S, et al. 2017; Chimeric antigen receptor-engineered NK-92 cells: an off-the-shelf cellular therapeutic for targeted elimination of cancer cells and induction of protective antitumor immunity. Front Immunol. 8:533. DOI: 10.3389/fimmu.2017.00533. PMID: 28572802. PMCID: PMC5435757.
4. Gong Y, Klein Wolterink RGJ, Wang J, Bos GMJ. GermeWTV. 2021; Chimeric antigen receptor natural killer (CAR-NK) cell design and engineering for cancer therapy. J Hematol Oncol. 14:73. DOI: 10.1186/s13045-021-01083-5. PMID: 33933160. PMCID: PMC8088725.
5. Marofi F, Abdul-Rasheed OF, Rahman HS, et al. 2021; CAR-NK cell in cancer immunotherapy; a promising frontier. Cancer Sci. 112:3427–3436. DOI: 10.1111/cas.14993. PMID: 34050690. PMCID: PMC8409419.
6. Dutta D, Heo I, Clevers H. 2017; Disease modeling in stem cell-derived 3D organoid systems. Trends Mol Med. 23:393–410. DOI: 10.1016/j.molmed.2017.02.007. PMID: 28341301.
7. Jeong Y. 2022; Methods to identify epithelial stem cells. Orga. 2:e24. DOI: 10.51335/organoid.2022.2.e24.
8. Siegel RL, Miller KD, Wagle NS, Jemal A. 2023; Cancer stati2023. CA Cancer J Clin. 73:17–48. DOI: 10.3322/caac.21763. PMID: 36633525.
9. Sung H, Ferlay J, Siegel RL, et al. 2021; Global cancer statistics 2020: GLOBOCAN estimates of incidence and mortality worldwide for 36 cancers in 185 countries. CA Cancer J Clin. 71:209–249. DOI: 10.3322/caac.21660. PMID: 33538338.
10. Jeong Y, Hoang NT, Lovejoy A, et al. 2017; Role of KEAP1/NRF2 and TP53 mutations in lung squamous cell carcinoma development and radiation resistance. Cancer Discov. 7:86–101. DOI: 10.1158/2159-8290.CD-16-0127. PMID: 27663899. PMCID: PMC5222718.
11. Jeong Y, Hellyer JA, Stehr H, et al. 2020; Role of KEAP1/NFE2L2 mutations in the chemotherapeutic response of patients with non-small cell lung cancer. Clin Cancer Res. 26:274–281. DOI: 10.1158/1078-0432.CCR-19-1237. PMID: 31548347. PMCID: PMC6942632.
12. Yokota E, Iwai M, Yukawa T, et al. 2021; Clinical application of a lung cancer organoid (tumoroid) culture system. NPJ Precis Oncol. 5:29. DOI: 10.1038/s41698-021-00166-3. PMID: 33846488. PMCID: PMC8042017.
13. Tang PM, Zhou S, Meng XM, et al. 2017; Smad3 promotes cancer progression by inhibiting E4BP4-mediated NK cell development. Nat Commun. 8:14677. DOI: 10.1038/ncomms14677. PMID: 28262747. PMCID: PMC5343519.
14. Du Y, Liu X, Guo SW. 2017; Platelets impair natural killer cell reactivity and function in endometriosis through multiple mechanisms. Hum Reprod. 32:794–810. DOI: 10.1093/humrep/dex014. PMID: 28184445.
15. Paul S, Lal G. 2017; The molecular mechanism of natural killer cells function and its importance in cancer immunotherapy. Front Immunol. 8:1124. DOI: 10.3389/fimmu.2017.01124. PMID: 28955340. PMCID: PMC5601256.
16. Benton G, Arnaoutova I, George J, Kleinman HK, Koblinski J. 2014; Matrigel: from discovery and ECM mimicry to assays and models for cancer research. Adv Drug Deliv Rev. 79-80:3–18. DOI: 10.1016/j.addr.2014.06.005. PMID: 24997339.
17. Kim HS, Kim JY, Seol B, Song CL, Jeong JE, Cho YS. 2021; Directly reprogrammed natural killer cells for cancer immunotherapy. Nat Biomed Eng. 5:1360–1376. DOI: 10.1038/s41551-021-00768-z. PMID: 34341536.
18. Aspuria PJ, Vivona S, Bauer M, et al. 2021; An orthogonal IL-2 and IL-2Rβ system drives persistence and activation of CAR T cells and clearance of bulky lymphoma. Sci Transl Med. 13:eabg7565. DOI: 10.1126/scitranslmed.abg7565. PMID: 34936383.
19. Khawar MB, Sun H. 2021; CAR-NK cells: from natural basis to design for kill. Front Immunol. 12:707542. DOI: 10.3389/fimmu.2021.707542. PMID: 34970253. PMCID: PMC8712563.
20. Liu E, Marin D, Banerjee P, et al. 2020; Use of CAR-transduced natural killer cells in CD19-positive lymphoid tumors. N Engl J Med. 382:545–553. DOI: 10.1056/NEJMoa1910607. PMID: 32023374. PMCID: PMC7101242.
Fig. 1
Establishment of murine lung cancer organoids. (A) Schematic representation of experimental design. (B, C) Time course images (B) and diameters (C) of murine lung cancer organoids grown on top of Matrigel over 14 days. Data are presented as mean±SEM (***p<0.001). (D) Bright-field (left) and fluorescent (right) images of murine lung cancer organoids. (E) H&E staining of murine lung cancer organoids. (F) Bright-field images of lung cancer organoids on passage number 3 and 10. Scale bars=100 μm. NK: natural killer.
Fig. 2
Co-culture of murine lung cancer organoids with murine splenic natural killer (NK) cells. NK cells were pre-stained with Calcein-AM (5 μg/mL) for 1 hour before co-culture with lung cancer organoids. Immunofluorescence images of lung cancer organoids (A), NK cells (B), and overlay (C) were taken after 24 hours of co-culture. Scale bars=100 μm.
Fig. 3
Evaluation of natural killer (NK) cells’ cytotoxicity. (A, B) Comparison of cell viability measurement using zombie NIR staining and tdTomato+ signals. Percentages of live cells in lung cancer organoids were measured by zombie NIR staining and tdTomato+ signals in representative dot plots in flow cytometric analysis (A) and bar graph (B). (C, D) Measurement of the cell viability of lung cancer organoids with or without NK cell co-culture. NK cells were added to the lung cancer organoids grown on top of Matrigel at 1:10 ratio and co-cultured for 24 hours. Percentages of tdTomato+ tumor organoid cells in representative dot plots in flow cytometric analysis (C) and bar graph (D) were shown. Data are presented as mean±SEM (*p<0.05). FSC-A: forward scatter-aera.
Fig. 4
A83-01, a TGFβ inhibitor, enhanced inhibitor, enhanced natural killer (NK) cells’ cytotoxicity. (A, B) Measurement of the cell viability of lung cancer organoids co-cultured with NK cells pre-treated with vehicle or A83-01 for 9 hours. Percentages of tdTomato+ tumor organoid cells in representative dot plots in flow cytometric analysis (A) and bar graph (B) were shown. Data are presented as mean±SEM (***p<0.001). FSC-A: forward scatter-aera.



PDF
Citation
Print



XML Download