Journal List > Int J Stem Cells > v.18(1) > 1516090149

Jang, Kim, Yeo, Kang, An, Ryu, Chung, and Cho: Probiotic-Derived P8 Protein: Promoting Proliferation and Migration in Stem Cells and Keratinocytes

Abstract

Probiotics exert various effects on the body and provide different health benefits. Previous reports have demonstrated that the P8 protein (P8), isolated from Lactobacillus rhamnosus, has anticancer properties. However, its efficacy in stem cells and normal cells has not been reported. In this study, the effect of P8 on cell proliferation and wound healing was evaluated, investigating its underlying mechanism. Based on scratch assay results, we demonstrated that P8 treatment significantly increases wound healing by activating the cell cycle and promoting stem cell stemness. Cellular mechanisms were further investigated by culturing stem cells in a medium containing Lactobacillus-derived P8 protein, revealing its promotion of cell proliferation and migration. Also, it is found that P8 enhances the expression of stemness markers, such as OCT4 and SOX2, along with activation of the mitogen-activated protein kinase (MAPK) signaling and Hippo pathways. These results indicate that P8 can promote cell growth by increasing stem cell proliferation, migration, and stemness in a manner associated with MAPK and Hippo signaling, which could contribute to the increased wound healing after P8 treatment. Furthermore, P8 could promote wound healing in keratinocytes by activating the MAPK signaling pathways. These results suggest that P8 might be a promising candidate to enhance stem cell culture efficiency by activating cell proliferation, and enhance therapeutic effects in skin diseases.

Introduction

Lactobacillus is a genus that comprises an extremely diverse range of species and is widely distributed in nature. These gram-positive bacilli are classified as safe microorganisms. Moreover, Lactobacillus secretes various metabolites, including lactic acid, to promote digestion and absorption, lowers blood cholesterol, and suppresses harmful bacteria in the intestine (1). Recently, functional studies of Lactobacillus rhamnosus-derived proteins have been conducted. The protein derived from L. rhamnosus GG, which is most widely studied for their ability to survive and proliferate in gastric environment (2). It has been demonstrated that this protein is beneficial to the gut by enhancing the survival of intestinal crypts, reducing apoptosis of the intestinal epithelium and regulating intestinal inflammation (3, 4). For example, L. rhamnosus GG-derived protein p40 promotes epidermal growth factor receptor (EGFR)-dependent intestinal development when provided to fetus (5). Additionally, HM0539, another L. rhamnosus GG-derived protein, exhibits inhibitory effects on inflammatory bowel diseases by regulating NF-κB activation (6). Another protein, P8 derived from L. rhamnosus KCTC 12202BP, was identified by Cellbiotech Corp. while screening probiotic strains for new therapeutic proteins for colorectal cancer, and is known to suppress the growth of colorectal cancer cells (7, 8). However, the effects of P8 on normal or stem cells have not yet been evaluated.
Mesenchymal stem cells (MSCs) or multipotent stem cells, can be divided into two categories: one is derived from adult tissues, such as bone marrow, fat, and cartilage, and the other one is derived from fetal and maternal tissues such as umbilical cord, placenta and amniotic membrane (9). Among these, MSCs derived from fetal tissues exhibit proliferation and differentiation potential and express the specific markers of embryonic stem cells such as OCT4, SOX2, KLF4 genes and SSEA-4 surface antigen (10). Additionally, human Wharton’s jelly-derived mesenchymal stem cells (hWJ-MSCs) are multipotent stem cells that can differentiate into various cell types such as chondrocytes, adipocytes, neurons, cardiomyocytes and osteocytes (11). Several growth factors such as brain-derived nerve growth factor, insulin-like growth factor, epidermal growth factor, and fibroblast growth factor are present in the conditioned medium from hWJ-MSCs (12). Signaling pathways involved in stem cell activation and proliferation include the Wnt pathway, characterized by high β-catenin activity (13) and the EGFR, which induces stem cell proliferation via mitogen-activated protein kinase (MAPK)/extracellular signal-regulated kinase (ERK) signaling (14). It can affect cell proliferation efficiency by regulating the expression of Cyclin D1, which is involved in cell cycle regulation, through the MAPK signaling pathway that regulates cell proliferation and the Hippo signaling pathway including YAP/TAZ, which is also involved in cell cycle regulation (15, 16). Based on these properties, hWJ-MSCs are used for cell therapy and cosmeceutical research related to regenerative medicine (17). However, mass production of MSC in vitro is required to achieve the desired cell number for clinical therapy.
Given that the gastrointestinal tract is related to skin homeostasis, its maintenance, functional integrity and associated microorganisms are important for the homeostasis of both organs (18). Additionally, in vitro studies have confirmed the skin-healing properties of probiotics, mediated by anti-inflammatory effects and cell regeneration, in HaCaT cells (19). Moreover, in some cases, intestinal microbe-derived probiotics have been used for the treatment of skin diseases, such as acne, burns, and atopic dermatitis (20).
In this study, we investigated the efficacy of the probiotic-derived protein P8 in promoting hWJ-MSC proliferation and stemness and identified the mechanisms underlying such effects. Our results suggest that P8 might be a promising candidate to improve stem cell growth by stimulating cell proliferation, migration, and stemness-related pathways. Additionally, after identifying the effects of P8 on migration and wound healing using HaCaT keratinocytes, we propose its potential therapeutic effects for skin therapies, such as skin regeneration, burns, atopic dermatitis, and psoriasis.

Materials and Methods

Preparation of P8 protein

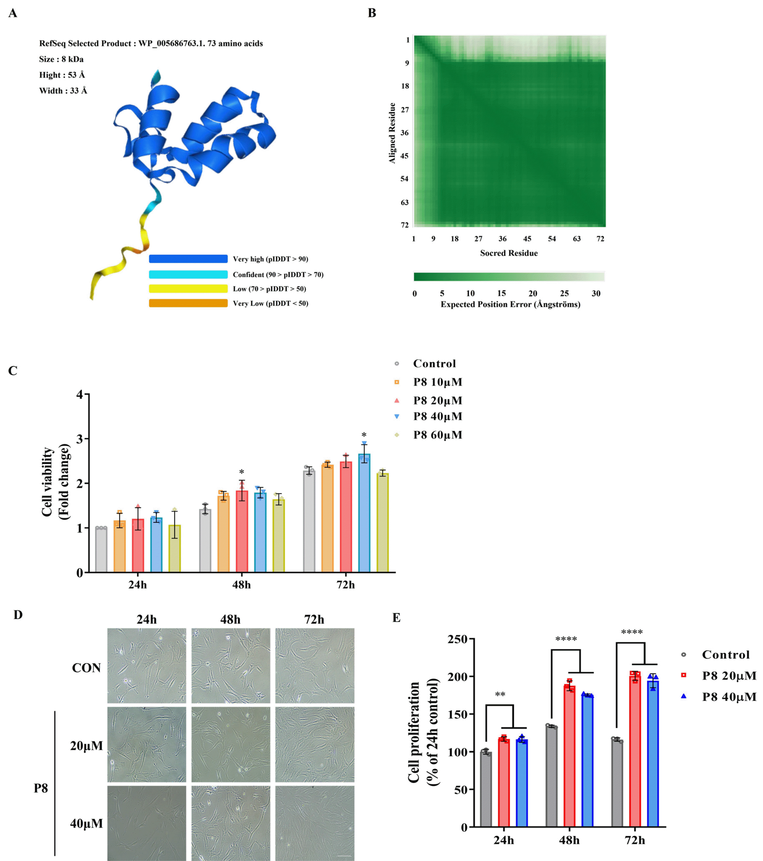
The P8 protein, originally derived from L. rhamnosus KCTC 12202BP, isolated from human feces, was provided as a gift by Cell Biotech Co., Ltd.. As previously reported, this protein was isolated via 6x His-tag binding. The 6x His-tag was then removed using TEV protease with 1 mM DTT. Finally, the P8 protein was confirmed through size exclusion chromatography (HiLoad 26/60 Superdex 200 pg [GE Healthcare] equilibrated with 20 mM HEPES [pH 7.5]/150 mM NaCl) (7). We generated the P8 structure using the AlphaFold2 method, known for its high accuracy in protein structure prediction, to improve conformational sampling (21).

Cell culture

The experimental protocol for hWJ-MSCs followed our recent publication and was approved by the Konkuk University Ethics Committee (7001355-202, 010-BR-407) (22). hWJ-MSCs were cultured in an MSC medium composed of α-minimum essential medium (MEM) (Thermo Fisher Scientific) supplemented with 10% fetal bovine serum (FBS; Thermo Fisher Scientific) and 1% penicillin/streptomycin (P/S; Thermo Fisher Scientific) at 37℃ in a humidified atmosphere of 5% CO2. Spontaneously immortalized human keratinocyte HaCaT cells were cultured in Dulbecco’s modified Eagle medium (DMEM)-High (Thermo Fisher Scientific) supplemented with 10% FBS and 1% P/S (Thermo Fisher Scientific) at 5% CO2 and 37℃ in a humidified incubator.

RNA isolation and real-time quantitative polymerase chain reaction analysis

LaboPassTM Labozol reagent (Cosmo Genetech) was used to isolate total RNA from hWJ-MSCs, which was reverse- transcribed into complementary DNA using the LaboPassTM M-MuLV Reverse Transcriptase kit (CMRT010; Cosmo Genetech). The quantitative polymerase chain reaction (qPCR) mixture was prepared using EzAmpTM qPCR 2X MasterMix (EBT-1802; ELPIS-BIOTECH) and run on a QuantStudioTM 3 Real-Time PCR System (Thermo Fisher Scientific). The respective methods were performed in accordance with the manufacturer’s protocol. The relative expression results were normalized based on GAPDH expression, an internal control, and the fold-change in gene expression was calculated using the comparative 2-ΔΔCt method (23). The primers used in this study are listed in Table 1.

Western blotting

RIPA buffer (LPS Solution Inc.) containing a protease inhibitor (Thermo Fisher Scientific) was used to prepare protein lysates of control cells and cells treated with different concentrations of the P8 protein from all experimental groups. The protein concentration of each cell line was quantified using a Microplate BCA Protein Assay Kit (Invitrogen), and 10 μg of each protein sample was separated using the BoltTM 4%∼12% Bis-Tris Plus Gels 12-well (Thermo Fisher Scientific) and transferred onto iBoltTM 2 transfer stacks (Thermo Fisher Scientific). The membrane was blocked in 5% Skim milk in TBST (0 mM Tris-HCL, 150 mM NaCl, 0.1% Tween-20) for an hour and incubated with primary antibodies (1:1,000), such as anti-phospho-ERK1/2 (CSB-PA000749; Cusabio Technology), anti-Phospho-p38 (sc-101758; Santa Cruz), anti-β-actin conjugated with horseradish peroxidase (HRP) (sc-47778; Santa Cruz), anti-phospho-Akt (sc-293125; Santa Cruz), anti-phospho-mTOR (sc-293133; Santa Cruz), anti-YAP (sc-15407; Santa Cruz), anti-Cyclin D1 (sc-717; Santa Cruz) and anti-phospho-JNK (sc-6254; Santa Cruz) overnight at 4℃ followed by incubation. The blots were then washed three times with 1x TBST, and the proteins were incubated with secondary antibodies (1:1,000) for a day, followed by three washes with 1x TBST. The secondary antibodies used were HRP-conjugated anti-rabbit IgG (#7074; Cell Signaling Technology) and HRP-conjugated anti-mouse IgG (#7076; Cell Signaling Technology). The proteins, processed using Clarity Western ECL substrate (Bio-Rad Laboratories), were visualized using an InvitrogenTM iBrightTM Imagers CL-1000 (Thermo Fisher Scientific).

Cell viability and proliferation assays

To determine the effect of P8 treatment on cell viability and proliferation, hWJ-MSCs were seeded at a density of 5×103 cells/well in 96-well plates. Culture medium was used for cells measuring cell viability and serum-free culture medium was used for cells measuring cell proliferation. After incubation for 24 hours, various concentrations of P8 (10, 20, 40, and 60 μM) were added to each well, and cells were incubated for an additional 24, 48, and 72 hours. The medium was then replaced with fresh medium, and cell viability rates were determined using the Cellrix Viability Assay Kit (B1007-500; Medifab) according to the manufacturer’s recommended protocol. Absorbance was measured at 450 nm using a Bio-RAD x-MarkTM spectrophotometer (Bio-Rad Laboratories).

Cell migration assay

hWJ-MSCs and HaCaT cells grown to 95% confluence in 6-well plates (SPL Lifesciences) were pretreated with 10 μg/mL mitomycin C (Sigma-Aldrich) for 2 hours at 37℃ in a 5% CO2 incubator. A wound was created using a sterile 1 mL pipette tip, the cells were gently rinsed using PBS (Gibco), and complete medium (α-MEM and DMEM-High, respectively) with 1% P/S was added. Migration into the wound was monitored at the indicated time points through imaging at ×40 magnification. The images were analyzed using T-scratch software, and the fold-change difference in the wound closure percentage was determined.

Immunocytochemistry

The cells were fixed with 4% paraformaldehyde (Biosesang), permeabilized with 1X Phosphate-Buffered Saline, 0.1% Tween 20 (PBST) (0.2% [vol/vol] Triton X-100 in PBS), and blocked with 10% bovine serum albumin (vol/vol) in PBST composed of 0.1% Triton X-100 (vol/vol, Sigma-Aldrich) in PBS (Gibco). The cells were then incubated overnight at 4℃ with anti-OCT-3/4 (sc-9081; Santa Cruz), anti-SOX-2 (sc-20088; Santa Cruz), and anti-SSEA-4 (sc-21704; Santa Cruz) primary antibodies in PBST containing 1% bovine serum albumin. Next, the cells were washed three times for 10 minutes each with PBST and incubated with secondary antibodies, specifically Alexa Fluor goat-anti-mouse 488 (#A-11001; Thermo Fisher Scientific) and Alexa Fluor goat-anti-rabbit 546 (#A-11035; Thermo Fisher Scientific), for 2 hours at room temperature, and washed three times for 10 minutes each with PBST. Samples were visualized using a fluorescence microscope (LSM 900 with Airyscan 2; Zeiss) for imaging.

Statistical analysis

All statistical analyses were performed using GraphPad Prism software (GraphPad Software). Most experiments were replicated three times. The results were reported as the mean±SD. Adjusted p-values were calculated using one-way ANOVA and two-way ANOVA to determine statistical significance. In all figures, the following designations are used: *p<0.05, **p<0.01, ***p<0.001, and ****p<0.0001.

Results

Probiotic-derived protein P8 increases cell proliferation

The P8 protein, derived from L. rhamnosus CBT-LR5 (KCTC 12202BP), is 8 kDa protein with a height of 53 Å and a width of 33 Å. The matrix also provides another representation of the data, allowing the accuracy of the forecasts to be assessed by identifying segments of solid entities, shown as dark green squares, and areas of inherent disorder, shown as dark green lines (Fig. 1A, 1B). We investigated the effect of P8 on the proliferation of hWJ-MSCs. Initially, to determine the optimal concentration of the P8 protein, screening was performed to evaluate its effects on hWJ-MSCs. For this, 5×103 of hWJ-MSCs were seeded, stabilized, and treated with various concentrations of P8 (0, 10, 20, 40, and 60 μM) for 3 days. An increase in cell viability was observed from 48 to 72 hours, with 20 and 40 μM of P8 being most effective (Fig. 1C). As such, these concentrations were selected for further analysis of P8 efficacy. Based on changes in hWJ-MSC confluency from 48 hours to 72 hours, it was shown that 20 and 40 μM of P8 concentration is the most effective, as with the previous cell viability results (Fig. 1D, 1E). These results indicate that the probiotic-derived P8 protein promotes hWJ-MSC proliferation.

P8 increases MSC migration and wound healing via MAPK and Hippo signaling pathways

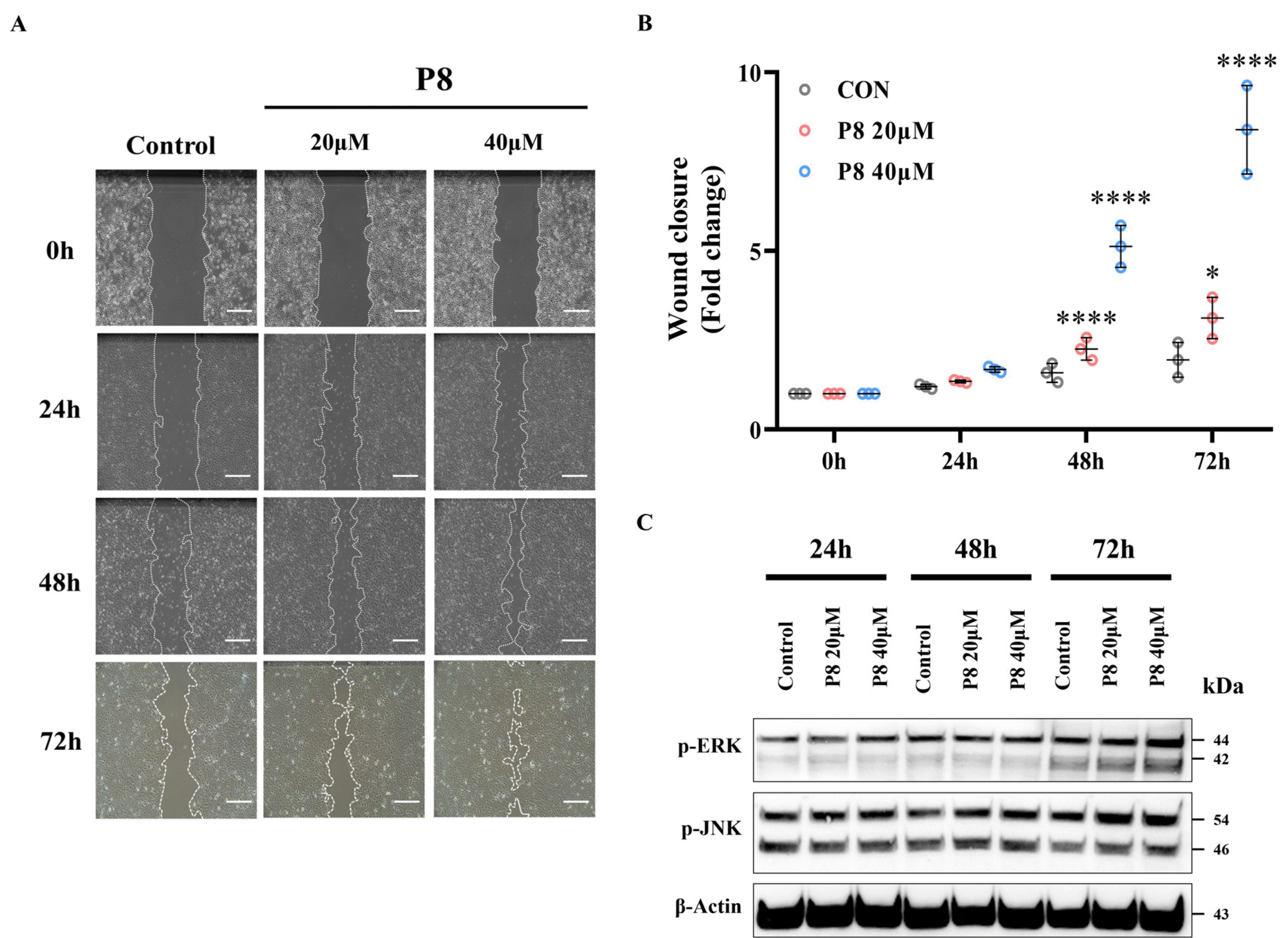
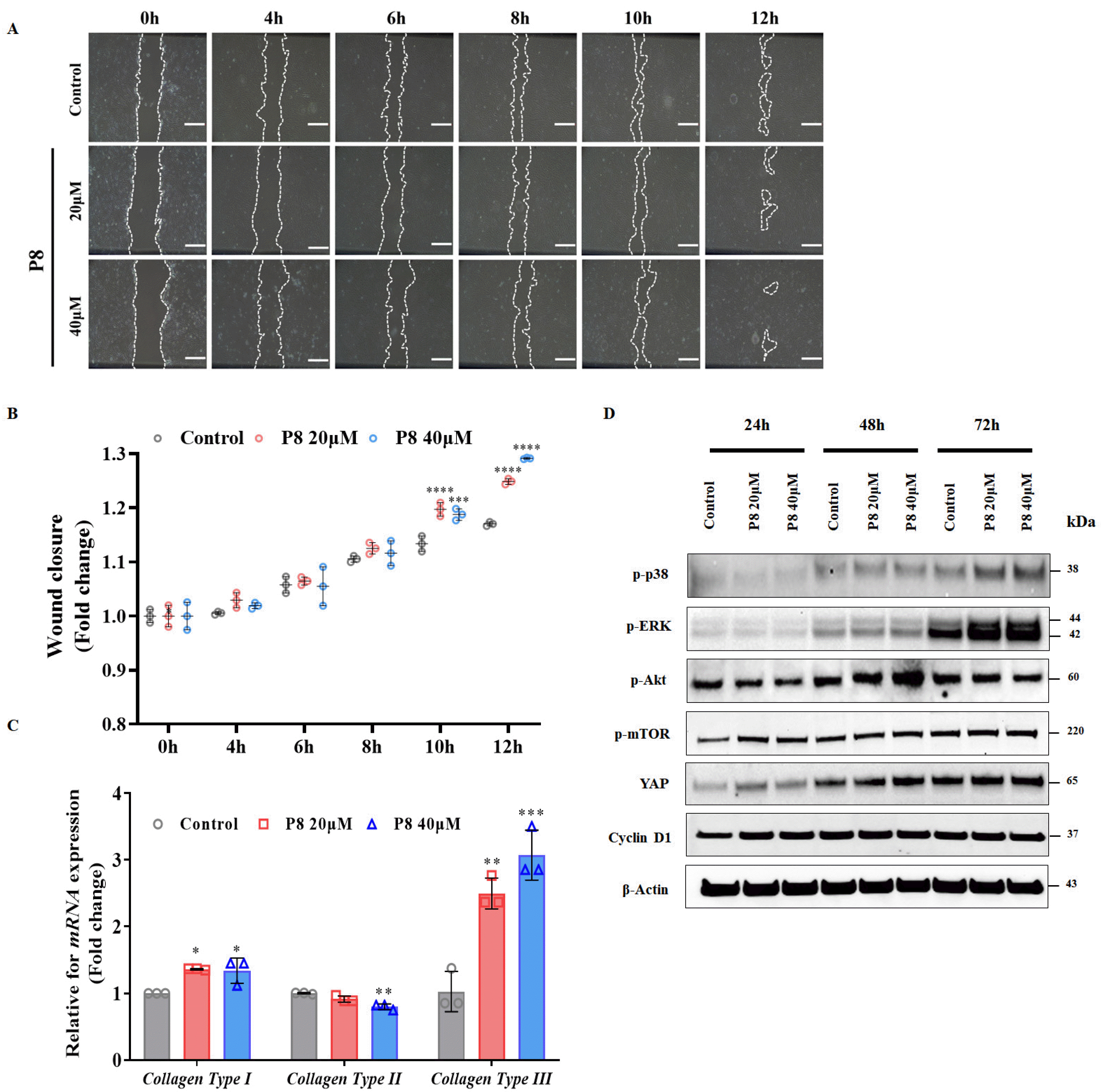
To determine the effect of P8 on hWJ-MSC migration, we performed a wound healing assay by conducting a scratch assay. The cells were scratched in the middle of the plates using a 1 mL sterile pipette tip, and the wound sites of the control and P8-treatment groups of hWJ-MSCs were measured 0, 4, 6, 8, 10, and 12 hours later (Fig. 2A). As shown in Fig. 2A, the degree of wound closure in the P8-treatment group was significantly greater after 10 and 12 hours compared to that in the control group (Fig. 2B). We further observed an increase in collagen type I, II, and III mRNA expression levels in the 20 and 40 μM of P8 treatment group after 24 hours (Fig. 2C). These results indicate that the probiotic-derived P8 protein increases wound-healing in hWJ-MSCs. To investigate the effect of P8 on MSC proliferation, we examined the MAPK signaling pathway including Akt/mTOR signaling and Hippos signaling pathway over time via western blotting (Fig. 2D). The expression of phospho-ERK and phospho-p38 in hWJ-MSCs was upregulated in the P8-treatment groups compared to that in the control group at 48 and 72 hours through MAPK signaling pathway. Furthermore, we confirmed the expression levels of YAP and Cyclin D1 proteins, crucial in cell cycle regulation, in hWJ-MSCs after P8 treatment. We observed an increase in their levels in the P8-treatment group compared to levels in the control group at 24 hours, but by 72 hours their levels resembled those of the control group. Similar to that of YAP, the expression of Cyclin D1 was also slightly increased in the P8-treatment group compared to that in the control group at 24 hours, with levels similar to those in the control group at 48 and 72 hours. These results show that the MAPK signaling pathway in MSCs is activated by P8, leading to increased cell proliferation through the upregulation of YAP and Cyclin D1 expression.

P8 improves MSC stemness

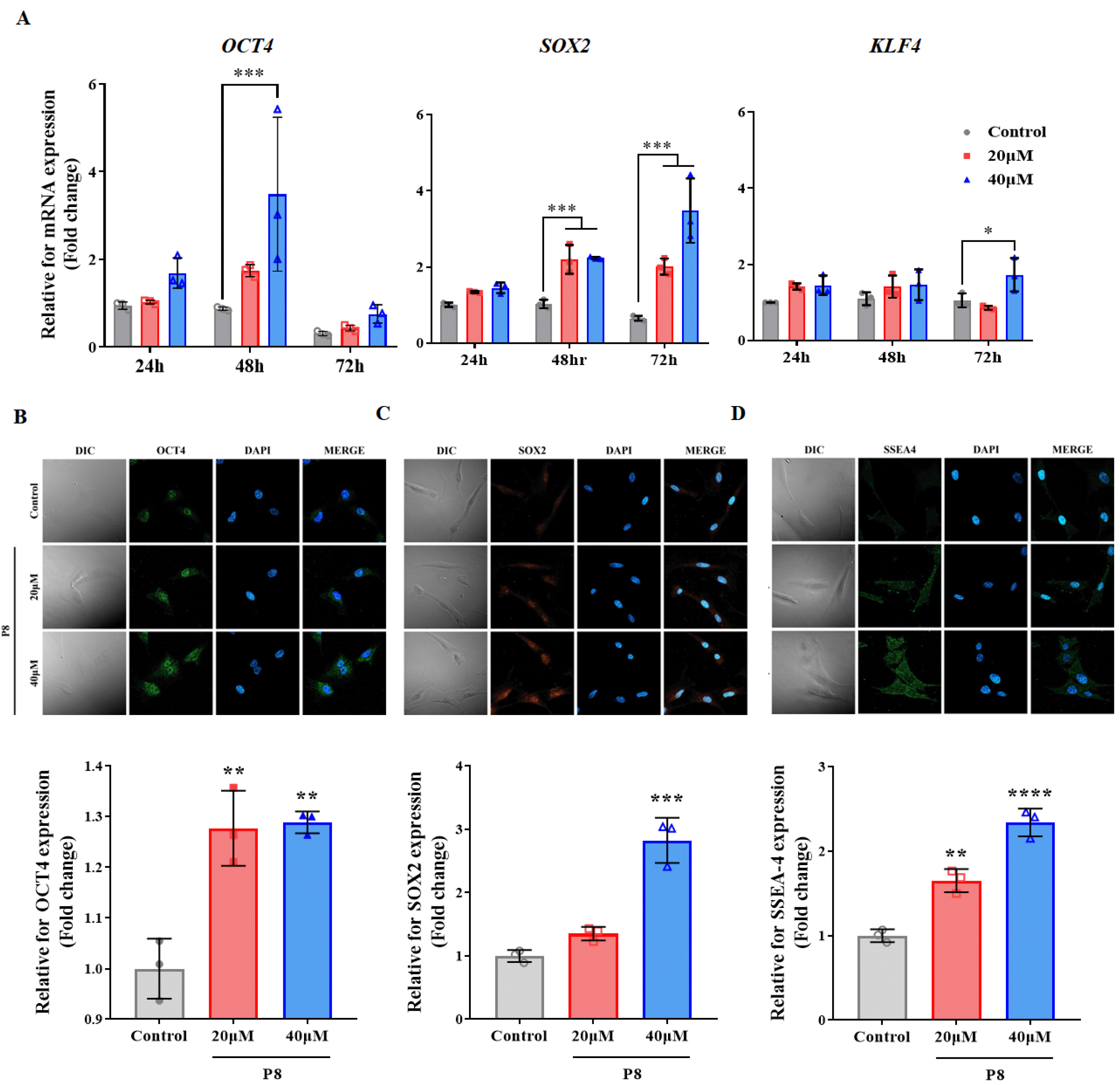
MSCs, comprising a type of multipotent stem cell, have multi-directional differentiation potential. To assess the effect of P8 on MSC stemness, we analyzed stemness-associated gene expression in these cells after treatment with different concentrations of P8. Specifically, RT-qPCR analysis was performed to identify the expression of stemness-related genes in hWJ-MSCs. The expression levels of OCT4, SOX2, and KLF4 were increased in MSCs treated with P8 for 48 hours (Fig. 3A). The expression of OCT4, SOX2, and SSEA-4 in hWJ-MSCs was also confirmed via immunofluorescence staining, and it was significantly increased in MSCs treated with 40 μM of P8, compared with that in control and 20 μM P8-treated MSCs (Fig. 3B-3D). The upregulation of stemness marker expression indicated that P8 might enhance MSC stemness to improve cell self-renewal.

P8 promotes wound healing in HaCaT cells by activating MAPK signaling pathways

We further investigated whether P8 could induce migration and wound healing effects in HaCaT keratinocytes. As done previously with hWJ-MSCs, we assessed the migration-inducing effects of P8 by performing a wound healing assay. Because of differences in cell properties, we observed the wound closure of the control and P8-treatment groups of HaCaT cells at 24, 48, and 72 hours after creating the scratch (Fig. 4A). The extent of wound closure was significantly increased after 48 hours depending on the concentration of P8, with the wound sites almost completely closed in the 40 μM P8-treatment group after 72 hours (Fig. 4B). Then, we measured the expression level of MAPK proteins, specifically p-ERK and p-JNK, after treating HaCaT cells with P8 for 72 hours (Fig. 4C). The data showed increased p-ERK protein expression in a time-dependent manner. However, the expression levels of p-JNK was similar compared to those of control group. Taken together, we showed that treating HaCaT cells with P8 can promote migration and wound healing by activating the MAPK signaling pathways. These results further show that P8 can increase the proliferation of keratinocytes.

Discussion

L. rhamnosus has been shown to provide a variety of benefits to the body, including helping to build and repair the gut barrier and modulating inflammatory responses in the gut, but there are few reports of L. rhamnosus-derived proteins (24, 25). In a previous study, Cellbiotech Corp. reported that an 8 kDa protein (P8) isolated from L. rhamnosus KCTC 12202BP inhibits the growth of colon cancer cells (7, 8). However, the function of P8 had not been evaluated in normal cells or stem cells. According to other reports, functional factors of probiotic proteins derived from L. rhamnosus directly affect not only intestine-related cells but also dendritic and epithelial cells (26, 27). Additionally, these proteins have a role in maintaining tissue homeostasis by activating macrophages via cytokines to activate functional proteins, such as IL-10 (28). Therefore, we hypothesized that P8 would have a positive effect on stem cells or normal cells. In this study, we investigated the mechanism underlying the effects of P8 on stem cells and normal cells in vitro, as well as its effect on cell proliferation and wound healing.
hWJ-MSCs are known to exhibit multipotency and can differentiate into various cell types such as chondrocytes, adipocytes, neurons, cardiomyocytes, and osteocytes (11). They are also used for the treatment of various diseases, owing to their robust proliferative capacity and potent wound-healing properties (17, 29). When lactic acid bacteria-derived proteins are administered to skin keratinocytes, skin regeneration ability is increased (19). hWJ-MSCs are reported to have a therapeutic effect on atopic dermatitis (30, 31). Therefore, in this study, we plated hWJ-MSCs cells, stabilized them for 1 day, then treated them with P8 for 3 days to observe the time-dependent effect on cell proliferation. The results showed that hWJ-MSC proliferation increased in a time-dependent manner after P8 treatment. There was almost no difference or slightly decrease in proliferation rates between the 20 and 40 μM treatment groups at 24, 48, and 72 hours after P8 treatment, indicating that P8 did not have a concentration-dependent effect on the prolieration of WJ-MSCs.
The mammalian MAPK signaling pathway is shared by several distinct cascades, namely ERK1/2, Jun amino-terminal kinases (JNK1/2/3), and p38-MAPK. Further, the MAPK/ERK pathway is associated with cell proliferation, differentiation, migration, senescence, and apoptosis (32, 33). As such, we identified the signaling pathway associated with the increase in hWJ-MSC and HaCaT cell wound healing and proliferation after P8 treatment. Wound closure occurred faster in hWJ-MSCs treated with P8 compared to that in the control group, in both a time- and concentration-dependent manner. Therefore, we analyzed the genes and proteins involved in cell proliferation and wound closure. Collagen, a principal component of the extracellular matrix, performs pivotal functions in the regulation of the phases of wound healing, whether in its native, fibrillar conformation or as soluble components within the wound milieu (34). Type I and type III collagens are indispensable for wound healing and tissue regeneration, with an increase in type III collagen synthesis during the early phases and an increase in Type I collagen synthesis during the late stages (35). As collagen type I, III mRNA expression levels increased in the P8 treated group, it is confirmed that migration and wound healing effects of P8 protein on WJ-MSCs by increasing collagen synthesis. In addition, a concentration- and time-dependent increase in the protein expression of phospho-ERK and phospho-p38 was observed. These results suggested that P8 increases wound healing by inducing cell proliferation.
Next, we examined the expression of proteins associated with the cell cycle. YAP/TAZ signaling regulates several signaling pathways and is a key regulator of the Hippo pathway, which is involved in cell proliferation (36). Moreover, in MSCs, YAP/TAZ signaling interacts with other pathways, such as Wnt/β-catenin, Notch, and MAPK, to regulate cell functions. After translocation into the nuclear, YAP binds to TEAD as a transcription factor and is involved in cell proliferation, cell migration, lineage function, and maintenance of differentiation. In the case of cell proliferation, YAP can regulate the expression of Cyclin D1 (37, 38). Cyclin D1 controls the transition from the G1 to S phase of the cell cycle, and its regulation via ERK1/2 occurs at the transcriptional level and is mediated by the direct binding of ERK1/2 to multiple sites in the Cyclin D1 promoter (39, 40). In our study, when hWJ-MSCs were treated with P8, it was shown that the protein levels of Cyclin D1 and YAP were increased. Also, expression levels of proteins related to MAPK pathway including ERK, p38 were increased too. It was suggested that P8 activates both the MAPK signaling pathway and the cell cycle-related Hippo signaling pathway therefore hWJ-MSCs to induce an increase in cell proliferation and wound healing by allowing translocation of YAP and expression of cell cycle related Cyclin D1 (Fig. 5A). Based on the effect of P8 on hWJ-MSCs, we further assessed the potential wound-healing effect on HaCaT cells. We found that phospho-ERK was significantly increased in HaCaT cells treated with P8 in a time- and concentration-dependent manner, compared to levels in the control group.
In summary, we analyzed the pathways involved in the effects of L. rhamnosus-derived P8 protein on hWJ-MSCs and HaCaT cells. The results showed that P8 stimulates the MAPK signaling pathway in both cell types, resulting in increased cell proliferation and wound healing. In addition, the self-renewal capacity and pluripotency of hWJ-MSCs treated with P8 increased, suggesting that this protein has a potential to be used in mass cell culture studies and as a basis for cell therapeutics to contribute to increase wound healing (Fig. 5B). These findings provide insights into the enhancing effect of P8 on cell proliferation and wound healing, which could be ultimately used to increase the efficiency of stem cell or normal cell culture, suggesting the potential of probiotics that can be used as therapeutic candidates for skin diseases.

Notes

Potential Conflict of Interest

SGC is a StemExOne stockholder. GHK is employed by StemExOne Co., Ltd. MJC is a Cell Biotech stockholder. YR and BCA are employed by Cell Biotech Co., Ltd. All authors have no conflict of interest to report.

Authors’ Contribution

Conceptualization: SBJ, BCA, SGC. Data curation: SBJ, GHK, YK. Formal analysis: SBJ, YK, HCY. Funding acquisition: BCA, YR, MJC, SGC. Investigation: SBJ, YK, HCY. Methodology: SBJ, HCY. Project administration: SBJ, BCA, SGC. Supervision: MJC, SGC. Validation: SBJ, YK, BCA. Visualization: YK, HCY. Writing – original draft: SBJ, YK. Writing – review and editing: SBJ, YK, SGC.

References

1. Dempsey E, Corr SC. 2022; Lactobacillus spp. for gastrointestinal health: current and future perspectives. Front Immunol. 13:840245. DOI: 10.3389/fimmu.2022.840245. PMID: 35464397. PMCID: PMC9019120.
2. Capurso L. 2019; Thirty years of Lactobacillus rhamnosus GG: a review. J Clin Gastroenterol. 53 Suppl 1:S1–S41. DOI: 10.1097/MCG.0000000000001170. PMID: 30741841.
3. Yan F, Polk DB. 2012; Characterization of a probiotic-derived soluble protein which reveals a mechanism of preventive and treatment effects of probiotics on intestinal inflammatory diseases. Gut Microbes. 3:25–28. DOI: 10.4161/gmic.19245. PMID: 22356855. PMCID: PMC3337122.
4. Fong FLY, Kirjavainen PV, El-Nezami H. 2016; Immunomodulation of Lactobacillus rhamnosus GG (LGG)-derived soluble factors on antigen-presenting cells of healthy blood donors. Sci Rep. 6:22845. DOI: 10.1038/srep22845. PMID: 26961406. PMCID: PMC4785377.
5. Shen X, Liu L, Peek RM, et al. 2018; Supplementation of p40, a Lactobacillus rhamnosus GG-derived protein, in early life promotes epidermal growth factor receptor-dependent intestinal development and long-term health outcomes. Mucosal Immunol. 11:1316–1328. DOI: 10.1038/s41385-018-0034-3. PMID: 29875401. PMCID: PMC6162144.
6. Li Y, Yang S, Lun J, et al. 2020; Inhibitory effects of the Lactobacillus rhamnosus GG effector protein HM0539 on inflammatory response through the TLR4/MyD88/NF-кB axis. Front Immunol. 11:551449. DOI: 10.3389/fimmu.2020.551449. PMID: 33123130. PMCID: PMC7573360.
7. An BC, Hong S, Park HJ, et al. 2019; Anti-colorectal cancer effects of probiotic-derived p8 protein. Genes (Basel). 10:624. DOI: 10.3390/genes10080624. PMID: 31430963. PMCID: PMC6723380.
8. An BC, Ahn JY, Kwon D, et al. 2023; Anti-cancer roles of probiotic-derived P8 protein in colorectal cancer cell line DLD-1. Int J Mol Sci. 24:9857. DOI: 10.3390/ijms24129857. PMID: 37373005. PMCID: PMC10298382.
9. Berebichez-Fridman R, Montero-Olvera PR. 2018; Sources and clinical applications of mesenchymal stem cells: state-of-the-art review. Sultan Qaboos Univ Med J. 18:e264–e277. DOI: 10.18295/squmj.2018.18.03.002. PMID: 30607265. PMCID: PMC6307657.
10. Musiał-Wysocka A, Kot M, Sułkowski M, Badyra B, Majka M. 2019; Molecular and functional verification of Wharton's jelly mesenchymal stem cells (WJ-MSCs) pluripotency. Int J Mol Sci. 20:1807. DOI: 10.3390/ijms20081807. PMID: 31013696. PMCID: PMC6515095.
11. Marino L, Castaldi MA, Rosamilio R, et al. 2019; Mesenchymal stem cells from the Wharton's jelly of the human umbilical cord: biological properties and therapeutic potential. Int J Stem Cells. 12:218–226. DOI: 10.15283/ijsc18034. PMID: 31022994. PMCID: PMC6657936.
12. Drobiova H, Sindhu S, Ahmad R, Haddad D, Al-Mulla F, Al Madhoun A. 2023; Wharton's jelly mesenchymal stem cells: a concise review of their secretome and prospective clinical applications. Front Cell Dev Biol. 11:1211217. DOI: 10.3389/fcell.2023.1211217. PMID: 37440921. PMCID: PMC10333601.
13. Yu M, Qin K, Fan J, et al. 2023; The evolving roles of Wnt signaling in stem cell proliferation and differentiation, the development of human diseases, and therapeutic opportunities. Genes Dis. 11:101026. DOI: 10.1016/j.gendis.2023.04.042. PMID: 38292186. PMCID: PMC10825312.
14. Liang X, Ding Y, Lin F, et al. 2019; Overexpression of ERBB4 rejuvenates aged mesenchymal stem cells and enhances angiogenesis via PI3K/AKT and MAPK/ERK pathways. FASEB J. 33:4559–4570. DOI: 10.1096/fj.201801690R. PMID: 30566395.
15. Ou WB, Lundberg MZ, Zhu S, et al. 2021; YWHAE-NUTM2 oncoprotein regulates proliferation and cyclin D1 via RAF/MAPK and Hippo pathways. Oncogenesis. 10:37. DOI: 10.1038/s41389-021-00327-w. PMID: 33947829. PMCID: PMC8097009.
16. Ohgushi M, Minaguchi M, Sasai Y. 2015; Rho-signaling-directed YAP/TAZ activity underlies the long-term survival and expansion of human embryonic stem cells. Cell Stem Cell. 17:448–461. DOI: 10.1016/j.stem.2015.07.009. PMID: 26321201.
17. Abbaszadeh H, Ghorbani F, Derakhshani M, et al. 2020; Regenerative potential of Wharton's jelly-derived mesenchymal stem cells: a new horizon of stem cell therapy. J Cell Physiol. 235:9230–9240. DOI: 10.1002/jcp.29810. PMID: 32557631.
18. De Pessemier B, Grine L, Debaere M, Maes A, Paetzold B, Callewaert C. 2021; Gut-skin axis: current knowledge of the interrelationship between microbial dysbiosis and skin conditions. Microorganisms. 9:353. DOI: 10.3390/microorganisms9020353. PMID: 33670115. PMCID: PMC7916842.
19. Brandi J, Cheri S, Manfredi M, et al. 2020; Exploring the wound healing, anti-inflammatory, anti-pathogenic and proteomic effects of lactic acid bacteria on keratinocytes. Sci Rep. 10:11572. DOI: 10.1038/s41598-020-68483-4. PMID: 32665600. PMCID: PMC7360600.
20. Gao T, Wang X, Li Y, Ren F. 2023; Jul. 13. The role of probiotics in skin health and related gut-skin axis: a review. Nutrients. 15(14):3123. DOI: 10.3390/nu15143123. PMID: 37513540. PMCID: PMC10385652.
21. Mirdita M, Schütze K, Moriwaki Y, Heo L, Ovchinnikov S, Steinegger M. 2022; ColabFold: making protein folding accessible to all. Nat Methods. 19:679–682. DOI: 10.1038/s41592-022-01488-1. PMID: 35637307. PMCID: PMC9184281.
22. Lim KM, Dayem AA, Choi Y, et al. 2021; High therapeutic and esthetic properties of extracellular vesicles produced from the stem cells and their spheroids cultured from ocular surgery-derived waste orbicularis oculi muscle tissues. Antioxidants (Basel). 10:1292. DOI: 10.3390/antiox10081292. PMID: 34439540. PMCID: PMC8389225.
23. Livak KJ, Schmittgen TD. 2001; Analysis of relative gene expression data using real-time quantitative PCR and the 2(-Delta Delta C(T)) Method. Methods. 25:402–408. DOI: 10.1006/meth.2001.1262. PMID: 11846609.
24. Han X, Lee A, Huang S, Gao J, Spence JR, Owyang C. 2019; Lactobacillus rhamnosus GG prevents epithelial barrier dysfunction induced by interferon-gamma and fecal supernatants from irritable bowel syndrome patients in human intestinal enteroids and colonoids. Gut Microbes. 10:59–76. DOI: 10.1080/19490976.2018.1479625. PMID: 30040527. PMCID: PMC6363076.
25. Khailova L, Baird CH, Rush AA, Barnes C, Wischmeyer PE. 2017; Lactobacillus rhamnosus GG treatment improves intestinal permeability and modulates inflammatory response and homeostasis of spleen and colon in experimental model of Pseudomonas aeruginosa pneumonia. Clin Nutr. 36:1549–1557. DOI: 10.1016/j.clnu.2016.09.025. PMID: 27745813. PMCID: PMC5641477.
26. Cai S, Kandasamy M, Rahmat JN, et al. 2016; Lactobacillus rhamnosus GG activation of dendritic cells and neutrophils depends on the dose and time of exposure. J Immunol Res. 2016:7402760. DOI: 10.1155/2016/7402760. PMID: 27525288. PMCID: PMC4971325.
27. Yan F, Polk DB. 2020; Probiotics and probiotic-derived functional factors-mechanistic insights into applications for intestinal homeostasis. Front Immunol. 11:1428. DOI: 10.3389/fimmu.2020.01428. PMID: 32719681. PMCID: PMC7348054.
28. Mikulic J, Longet S, Favre L, Benyacoub J, Corthesy B. 2017; Secretory IgA in complex with Lactobacillus rhamnosus potentiates mucosal dendritic cell-mediated Treg cell differentiation via TLR regulatory proteins, RALDH2 and secretion of IL-10 and TGF-β. Cell Mol Immunol. 14:546–556. DOI: 10.1038/cmi.2015.110. PMID: 26972771. PMCID: PMC5518813.
29. Liau LL, Ruszymah BHI, Ng MH, Law JX. 2020; Characteristics and clinical applications of Wharton's jelly-derived mesenchymal stromal cells. Curr Res Transl Med. 68:5–16. DOI: 10.1016/j.retram.2019.09.001. PMID: 31543433.
30. Daltro SRT, Meira CS, Santos IP, Ribeiro Dos Santos R, Soares MBP. 2020; Mesenchymal stem cells and atopic dermatitis: a review. Front Cell Dev Biol. 8:326. DOI: 10.3389/fcell.2020.00326. PMID: 32478072. PMCID: PMC7240073.
31. Yang J, Xiao M, Ma K, et al. 2023; Therapeutic effects of mesenchymal stem cells and their derivatives in common skin inflammatory diseases: atopic dermatitis and psoriasis. Front Immunol. 14:1092668. DOI: 10.3389/fimmu.2023.1092668. PMID: 36891306. PMCID: PMC9986293.
32. Zhang W, Liu HT. 2002; MAPK signal pathways in the regulation of cell proliferation in mammalian cells. Cell Res. 12:9–18. DOI: 10.1038/sj.cr.7290105. PMID: 11942415.
33. Liu D, Yi C, Fong CC, et al. 2014; Activation of multiple signaling pathways during the differentiation of mesenchymal stem cells cultured in a silicon nanowire microenvironment. Nanomedicine. 10:1153–1163. DOI: 10.1016/j.nano.2014.02.003. PMID: 24566272.
34. Mathew-Steiner SS, Roy S, Sen CK. 2021; Collagen in wound healing. Bioengineering (Basel). 8:63. DOI: 10.3390/bioengineering8050063. PMID: 34064689. PMCID: PMC8151502.
35. Singh D, Rai V, Agrawal DK. 2023; Regulation of collagen I and collagen III in tissue injury and regeneration. Cardiol Cardiovasc Med. 7:5–16. DOI: 10.26502/fccm.92920302. PMID: 36776717. PMCID: PMC9912297.
36. Park S, Choe M, Yeo H, et al. 2018; Yes-associated protein mediates human embryonic stem cell-derived cardiomyocyte proliferation: involvement of epidermal growth factor receptor signaling. J Cell Physiol. 233:7016–7025. DOI: 10.1002/jcp.26625. PMID: 29693249.
37. Yang K, Wu Y, Cheng P, et al. 2016; YAP and ERK mediated mechanical strain-induced cell cycle progression through RhoA and cytoskeletal dynamics in rat growth plate chondrocytes. J Orthop Res. 34:1121–1129. DOI: 10.1002/jor.23138. PMID: 26694636.
38. Pan C, Hao X, Deng X, et al. 2024; The roles of Hippo/YAP signaling pathway in physical therapy. Cell Death Discov. 10:197. DOI: 10.1038/s41420-024-01972-x. PMID: 38670949. PMCID: PMC11053014.
39. Tchakarska G, Sola B. 2020; The double dealing of cyclin D1. Cell Cycle. 19:163–178. DOI: 10.1080/15384101.2019.1706903. PMID: 31885322. PMCID: PMC6961668.
40. Wang Z. 2021; Regulation of cell cycle progression by growth factor-induced cell signaling. Cells. 10:3327. DOI: 10.3390/cells10123327. PMID: 34943835. PMCID: PMC8699227.

Fig. 1
Effect of P8 on mesenchymal stem cell (MSC) proliferation. (A) 3D structure of the P8 protein, with its size, height and width shown. (B) Heatmap representing the predicted alignment error (PAE) from AlphaFold structure prediction. This map indicates the expected position error in Angstroms between residues in the predicted structure. (C) The viability of human Wharton’s jelly-derived mesenchymal stem cells (hWJ-MSCs) was measured using CellRix after P8 treatment concentrations of 0, 10, 20, 40, and 60 μM for 24, 48, and 72 hours. Data are presented mean±SD. Statistical significance was determined using statistical significance was determined using two-way ANOVA followed by Tukey’s multiple comparison tests. *p<0.05 vs. control group for each time. n=3 per sample. (D) Morphology of hWJ-MSCs treated with 0, 20, and 40 μM of P8 (scale bar=90 μm). (E) The proliferation of hWJ-MSCs was measured using CellRix after P8 treatment (20 and 40 μM) for 24, 48, and 72 hours. Data are presented mean±SD. Statistical significance was determined using statistical significance was determined using two-way ANOVA followed by Tukey’s multiple comparison tests. **p<0.01, ****p<0.0001 vs. control group for each time. n=3 per sample.
ijsc-18-1-87-f1.tif
Fig. 2
Effect of P8 on migration and wound healing in mesenchymal stem cells (MSCs) via activating MAPK and Hippo signaling pathways. (A) Confluent monolayer cultures of control and P8-treated human Wharton’s jelly-derived mesenchymal stem cells (hWJ-MSCs) were scratched using a sterile pipette tip at 0 hour. Representative images of migration are shown for the control and P8 treatment groups at 4, 6, 8, 10, and 12 hours after scratching (scale bar=500 μm). (B) Graph showing the fold-change in the wound-closure rate for hWJ-MSCs using T Scratch software. Data are presented mean±SD. Statistical significance was determined using Statistical significance was determined using two-way ANOVA followed by Tukey’s multiple comparison tests ***p<0.001, ****p<0.0001 vs. control group for each time. n=3 per sample. (C) Graph showing comparative mRNA expression levels of collagen type I, II, and III in hWJ-MSCs after P8 protein treatment (20 and 40 μM) for 24 hours based on real-time quantitative polymerase chain reaction (RT-qPCR). The relative gene expression levels were analyzed in triplicate and normalized to endogenous GAPDH. Data are presented mean±SD. Statistical significance was determined using one-way ANOVA followed by Tukey’s post-hoc test. *p<0.05, **p<0.01, ***p<0.001 vs. control group. n=3 per sample. (D) Protein expression levels of p-p38, p-ERK, p-Akt, p-mTOR, YAP, cyclinD1 and β-actin. Protein expression was detected via western blot analysis.
ijsc-18-1-87-f2.tif
Fig. 3
P8 improves stemness of mesenchymal stem cells (MSCs). (A) RT-qPCR was performed to measure changes in the expression of stemness-related genes (OCT4, SOX2, and KLF4). The difference in stemness-related gene expression levels between control and 20 and 40 μM P8-treated human Wharton’s jelly-derived mesenchymal stem cells (hWJ-MSCs) was assessed. The relative gene expression levels were analyzed in triplicate and normalized to endogenous GAPDH. Data are presented mean±SD. Statistical significance was determined using two-way ANOVA followed by Tukey’s multiple comparison tests. *p<0.05, ***p<0.0001 vs. control group for each time. n=3 per sample. (B-D) The expression of stemness-associated proteins (OCT4, SOX2, and SSEA-4) was visualized using immunofluorescence staining. Samples were captured using a confocal microscope (scale bar=20 μm). The intensity of OCT4, SOX2, and SSEA-4 fluorescence was determined based on the mean fluorescence intensity using ImageJ. Data are presented mean±SD. Statistical significance was determined using one-way ANOVA followed by Tukey’s post-hoc test. **p<0.01, ***p<0.001, ****p<0.0001 vs. control group. n=3 per sample.
ijsc-18-1-87-f3.tif
Fig. 4
Effect of P8 on migration and wound healing in HaCaT cells. (A) Confluent monolayer cultures of control and P8-treated HaCaT cells were scratched using a sterile pipette tip at 0 hour. Representative images of migration at 24, 48, and 72 hours after scratching (scale bar=500 μm). (B) Graph showing the HaCaT cell wound-closure rate, obtained using T Scratch software. Data are presented mean±SD. Statistical significance was determined using two-way ANOVA followed by Tukey’s multiple comparison tests. *p<0.05, ****p<0.0001 vs. control group for each time. n=3 per sample. (C) Control and P8 protein-treated HaCaT cells were cultured under the indicated conditions for 72 hours. Cell lysates were subjected to western blot analysis using antibodies against p-ERK, p-JNK, and β-actin.
ijsc-18-1-87-f4.tif
Fig. 5
MAPK signaling pathway in stem cells. (A) Hypothetical model of signaling pathways in human Wharton’s jelly-derived mesenchymal stem cells (hWJ-MSCs) cultured under P8-treatment conditions. P8 administration to hWJ-MSCs resulted in increased phosphorylation of ERK, which increased the expression of YAP and stimulated the expression of Cyclin D1. (B) Summary of effects of P8-treatment in stem cells. P8 protein can increase cell proliferation, stemness, migration and cell cycle when treated to stem cells.
ijsc-18-1-87-f5.tif
Table 1
List of primer sequences used for real-time quantitative polymerase chain reaction
Primer Sequence (5’→3’)
GAPDH forwardprimer GTC TCC TCT GAC TTC AAC AGC G
GAPDH reverseprimer ACC ACC CTG TTG CTG TAG CCA A
OCT4 forwardprimer CCT GAA GCA GAA GAG GAT CAC C
OCT4 reverseprimer AAA GCG GCA GAT GGT CGT TTG G
SOX2 forwardprimer GCT ACA GCA TGA TGC AGG ACC A
SOX2 reverseprimer TCT GCG AGC TGG TCA TGG AGT T
KLF4 forwardprimer CAT CTC AAG GCA CAC CTG CGA A
KLF4 reverseprimer TCG GTC GCA TTT TTG GCA CTG G
Collagen type I forward primer GAT TCC CTG GAC CTA AAG GTG C
Collagen type I reverse primer AGC CTC TCC ATC TTT GCC AGC A
Collagen type II forward primer CCT GGC AAA GAT GGT GAG ACA G
Collagen type II reverse primer CCT GGT TTT CCA CCT TCA CCT G
Collagen type III forward primer TGG TCT GCA AGG AAT GCC TGG A
Collagen type III reverse primer TCT TTC CCT GGG ACA CCA TCA G
TOOLS
Similar articles