Abstract
Overactive bladder (OAB) and detrusor underactivity (DUA) are representative voiding dysfunctions with a chronic nature and limited treatment modalities, and are ideal targets for stem cell therapy. In the present study, we investigated the therapeutic efficacy of human mesenchymal stem cells (MSCs) with a high antioxidant capacity generated by the Primed Fresh OCT4 (PFO) procedure in chronic bladder ischemia (CBI)-induced OAB and DUA rat models. Sixteen-week-old male Sprague-Dawley rats were divided into three groups (sham, OAB or DUA, and stem cell groups; n=10, respectively). CBI was induced by bilateral iliac arterial injury (OAB, 10 times; DUA, 30 times) followed by a 1.25% cholesterol diet for 8 weeks. Seven weeks after injury, rats in the stem cell and other groups were injected with 1×106 PFO-MSCs and phosphate buffer, respectively. One week later, bladder function was analyzed by awake cystometry and bladders were harvested for histological analysis. CBI with a high-fat diet resulted in atrophy of smooth muscle and increased collagen deposits correlating with reduced detrusor contractility in both rat models. Arterial injury 10 and 30 times induced OAB (increased number of non-voiding contractions and shortened micturition interval) and DUA (prolonged micturition interval and increased residual volume), respectively. Injection of PFO-MSCs with the enhanced glutathione dynamics reversed both functional and histological changes; it restored the contractility, micturition interval, residual volume, and muscle layer, with reduced fibrosis. CBI followed by a high-fat diet with varying degrees of arterial injury induced OAB and DUA in rats. In addition, PFO-MSCs alleviated functional and histological changes in both rat models.
Various types of lower urinary tract symptoms (LUTS) can be troublesome in routine daily life (1). Among them, overactive bladder (OAB) and detrusor underactivity (DUA) are two representative disorders with a chronic nature and limited treatment modalities. OAB is defined as “urinary urgency usually accompanied by frequency, nocturia with or without urgency urinary incontinence in the absence of urinary tract infection or other demonstrable causes” (2) and DUA is defined as “prolonged voiding with weak stream” by the International Continence Society (3). Available treatment options for both disorders include behavior modification, medication, surgical therapy, and circumventing strategies, which are limited (4, 5).
Stem cell therapy has emerged as a powerful therapeutic avenue for a diverse range of chronic diseases and regenerative medicine applications (6). Among the most commonly utilized stem cell types, mesenchymal stem cells (MSCs) derived from various adult tissues have gained considerable attention. The inherent advantages of MSCs include their regenerative potential, anti-inflammatory properties, and immunomodulatory effects. Indeed, we previously demonstrated the therapeutic efficacy of multipotent MSCs derived from human embryonic stem cells in a DUA rat model established by induction of chronic bladder ischemia (CBI) (7, 8). Due to the induction of different degrees of vascular endothelial damage (VED) in bilateral iliac arteries, arterial injury 10 times results in OAB-related symptoms, while arterial injury 30 times results in prominent DUA symptoms. The promising preclinical results obtained in a CBI-induced DUA rat model (arterial injury 30 times) provide an in vivo proof-of-concept for treatment of OAB and DUA using MSCs.
However, the heterogeneous morphology and molecular characteristics of MSCs pose significant challenges, leading to inconsistent outcomes in both preclinical and clinical studies. This variability hampers the seamless translation of MSC-based therapies into clinical practice. To address this issue, we have reported the development of methods and related molecular mechanisms to stably maintain the primitiveness of MSCs in vitro. These studies focused on (i) enriching and preserving small cells (9), (ii) enhancing the antioxidant capacity by monitoring glutathione (GSH) dynamics in real-time (10, 11), and (iii) enhancing cell migration and engraftment by priming with small molecules (12).
Recently, we integrated these priming procedures into a reliable method, called the Primed Fresh OCT4 (PFO) procedure, by supplementing small compounds that preserve the properties of MSCs (13, 14). The PFO procedure overcomes the technical limitations of previous protocols, particularly cell loss during the initial enrichment step and genetic manipulation. MSCs enriched by the PFO procedure (PFO-MSCs) are small and have a high antioxidant capacity, as shown by real-time monitoring of qualitative and quantitative aspects of GSH dynamics in living MSCs using FreSHtracer, a reversible chemical probe for GSH (10, 15, 16). Functionally, PFO-MSCs have enhanced stemness and immunomodulatory effects, enabling the treatment of allogeneic conflicts, as demonstrated using cell culture-based assays and animal models of graft-versus-host disease (GVHD) and asthma (13, 14). Therefore, in the present study, we aimed to investigate the therapeutic effects of PFO-MSCs in CBI-induced OAB and DUA rat models.
Human umbilical cord (UC) samples were obtained from healthy full-term newborns after obtaining written informed consent. All procedures were performed in accordance with the guidelines of the Ethics Committee on the Use of Human Subjects at Asan Medical Center (IRB no. 2015-0303). The animal experiments were approved by the Institutional Animal Care and Use Committee of the University of Ulsan College of Medicine (IACUC-2019-12-004). All experiments were performed following the regulations and guidelines.
Human MSCs were isolated from UCs as described previously (17). Human UC derived-MSCs (hUC-MSCs) were grown in low-glucose Dulbecco’s modified Eagle medium containing 10% heat-inactivated fetal bovine serum (HyClone), 5 ng/mL human epidermal growth factor (Sigma-Aldrich), 10 ng/mL basic fibroblast growth factor, and 50 ng/mL long-R3 insulin-like growth factor-1 (ProSpec), as described previously (11, 12, 18). The hUC-MSCs used in this study were expanded for fewer than seven passages to ensure their functionality and were maintained at 37℃ in a humidified atmosphere containing 5% CO2. The PFO procedure was performed by supplementation of ascorbic acid 2-glucoside (AA2G), followed by treatment with low concentrations of sphingosine-1-phosphate (S1P) and valproic acid (VPA), as previously described (13). In brief, hUC-MSCs were plated at a density of 7×104 cells/mL and maintained in culture medium supplemented with 0.74 mM AA2G (Sigma-Aldrich) for 2 days. One day before functional evaluation, 50 nM S1P and 0.5 mM VPA (Sigma-Aldrich) were supplemented to the culture medium containing 0.74 mM AA2G.
Activities of MSCs, including in vitro cell proliferation, self-renewal, multipotency, and migration, were evaluated by a series of in vitro assays, as previously described (19, 20). Cell proliferation was assessed using an MTT assay obtained from Sigma-Aldrich. Self-renewal was evaluated using a colony forming unit-fibroblast (CFU-F) assay. Multipotency of MSCs, specifically their ability to differentiate into chondrogenic, osteogenic, and adipogenic lineages, was examined by in vitro differentiation assays. Migration capacity in response to platelet-derived growth factor (PDGF; 10 ng/mL PDGF-AA; R&D Systems) was determined using a transwell migration assay. Quantitative analysis of the digital images generated during these assays was performed using Image-Pro 5.0 software (Media Cybernetics).
To assess the real-time GSH-recovering capacity (GRC) of living MSCs, the Operetta High-Content Imaging System (HH12000000; PerkinElmer) was employed at a magnification of ×200 or ×400, following previously established procedures (11, 13, 21). This imaging system offers a nondestructive, integrated, and image-based high-throughput approach for analyzing both qualitative and quantitative aspects of GSH dynamics in living MSCs.
The study consisted of two distinct parts based on the target LUTS: OAB and DUA. Sixteen-week-old male Sprague-Dawley rats were divided into three groups (sham, OAB or DUA, and stem cell [OAB+PFO or DUA+PFO] groups; n=10, respectively). All animals were anesthetized by intraperitoneal injection of 30 mg/kg Zoletil (Virbac Laboratories) prior to the operation. To induce the target LUTS in each rat model, a two-French Fogarty arterial embolectomy catheter (E-060-2F; Edwards Lifesciences) was inserted into the common iliac through the femoral artery. The catheter was repeatedly passed from the common iliac to the femoral artery 10 times to induce OAB and 30 times to induce DUA in a balloon-inflated state, and the same procedure was repeated contralaterally. After the operation, all animals were fed a 1.25% cholesterol diet (D12336; Research Diets) for 8 weeks. Seven weeks after the operation, 1×106 PFO-MSCs were injected directly into the anterior bladder wall of rats in the stem cell groups. Phosphate buffer was injected in the sham and LUTS groups. Animals that did not survive the experiment were excluded from subsequent analysis. One week after PFO-MSC injection, voiding function was analyzed by awake cystometry and bladders were harvested for histological analysis.
Bladder function was evaluated by cystometry in an unrestrained awake state in metabolic cages as previously described (19, 20). Parameters for bladder function assessment included non-voiding contraction, micturition interval, micturition volume, micturition pressure, maximum intravesical pressure, residual volume, and bladder capacity. Non-voiding contraction was defined as involuntary contraction of the detrusor muscle regardless of urination, which might be associated or not associated with urine leakage from the bladder. Micturition pressure was defined as intravesical pressure minus intra-abdominal pressure.
Histological examination of rat bladders was performed as previously described (22, 23). After fixation in 4% paraformaldehyde for 24 hours, bladders were embedded in paraffin, cut on a microtome into 4 μm slices, affixed to slides, and stained with H&E. Detrusor muscle, angiogenesis, and collagen deposition were assessed by immunofluorescence staining using an antibody specific for α-smooth muscle actin (α-SMA) (ab7817; Abcam), an antibody specific for anti-CD31 (ab28364; Abcam), and Masson’s trichrome staining (Junsei Chemical), respectively. Terminal deoxynucleotidyl transferase dUTP nick-end labeling (TUNEL; Roche) was used to evaluate apoptosis in bladder tissues. Nuclei were counterstained with 4’6-diamino-2-phenylindole (D9542; Sigma-Aldrich). The distribution of transplanted PFO-MSCs was evaluated by immunofluorescence staining of bladder sections with an antibody specific for human β2-microglobulin (hB2M, SC80668; Santa Cruz Biotechnology), followed by visualization by an Alexa Fluor 488-conjugated anti-mouse-rabbit secondary antibody (A11001; Invitrogen). Nuclei were counterstained with 4’6-diamino-2-phenylindole (D9542). Images were acquired under an inverted fluorescence microscope (EVOSⓇ FL Color Imaging System; Life Technologies).
For real-time quantitative polymerase chain reaction (RQ-PCR) analysis, total RNA was isolated and reverse transcribed using TaqMan reverse transcription reagents (Applied Biosystems). Subsequently, expression of the specified transcripts was quantified by RQ-PCR utilizing the QuantStudio Real-Time PCR System (Applied Biosystems) and iQ SYBR Green PCR Master Mix (Bio-Rad), as previously described (24, 25). The relative expression level of the target genes was determined using the 2−ΔΔCt method, with glyceraldehyde 3-phosphate dehydrogenase (GAPDH) serving as the endogenous control gene. All primers used in the qPCR assay are listed in Supplementary Table S1.
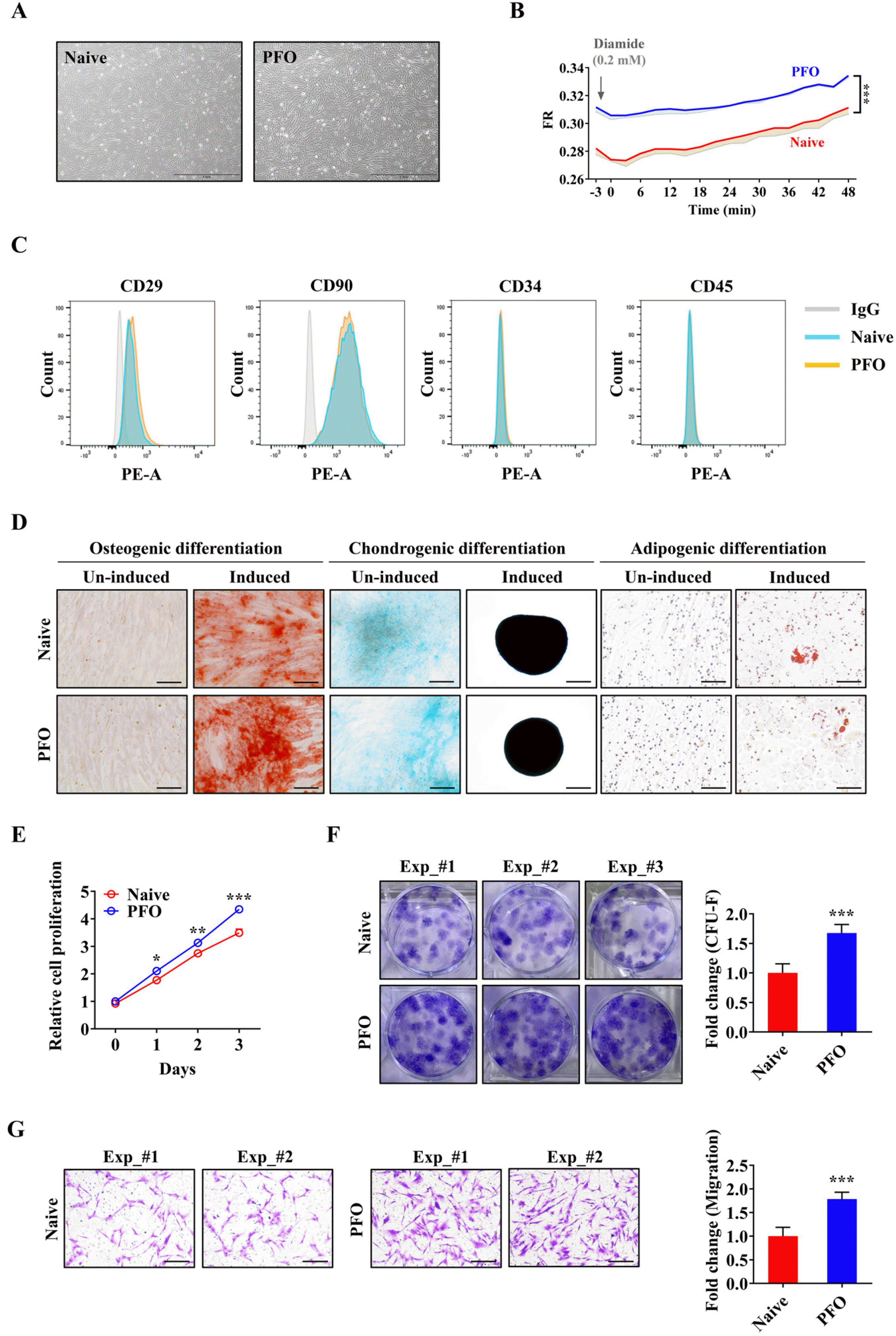
In our previous study, we demonstrated that additional stimulation of AA2G-primed MSCs with low concentrations of S1P and VPA improves the preservation of primitive MSCs (13, 14), which are characterized by their small size and high GSH dynamics (Fig. 1A, 1B). Based on these findings, we sought to investigate the potential benefits of hUC-MSCs primed using the PFO procedure (referred to as PFO-MSCs) in the treatment of bladder voiding dysfunctions resulting from different degrees of CBI injury. Initially, we employed a high-throughput GRC assay that enables real-time assessment of the qualitative and quantitative aspects of GSH dynamics in live cells using a reversible GSH-sensing chemical probe named FreSHtracer (10, 15, 16). Intracellular GSH levels were monitored for approximately 1 hour following exposure to diamide, a thiol-specific oxidant. Notably, PFO-MSCs exhibited an elevated basal GSH level and enhanced GRC in response to diamide treatment compared with naïve cultured MSCs (Fig. 1B).
The PFO procedure had a minimal impact on expression of characteristic surface markers of MSCs, such as CD29 and CD90 (Fig. 1C, Supplementary Fig. S1). Moreover, the multipotency of PFO-MSCs, as assessed by their potential to differentiate into the osteogenic, chondrogenic, and adipogenic lineages in vitro, was comparable with that of naïve cultured hUC-MSCs (Fig. 1D). Osteogenic differentiation was demonstrated by deposition of mineralized matrix (detected by Alizarin Red S staining). Chondrogenic differentiation was confirmed by an increase in cartilage proteoglycan levels (determined by Alcian Blue staining). Adipogenic differentiation was indicated by accumulation of lipid droplets (revealed by Oil Red O staining). PFO-MSCs exhibited enhanced proliferation (Fig. 1E) and CFU-F potency (Fig. 1F), indicative of the presence of clonogenic progenitor cells. Additionally, in a transwell chemotactic assay, PFO-MSCs migrated more in response to PDGF stimulation than naïve hUC-MSCs (Fig. 1G). Collectively, these results confirmed that PFO-MSCs with higher GSH dynamics exhibit enhanced core functions of MSCs, while the basic features of MSCs are not markedly affected.
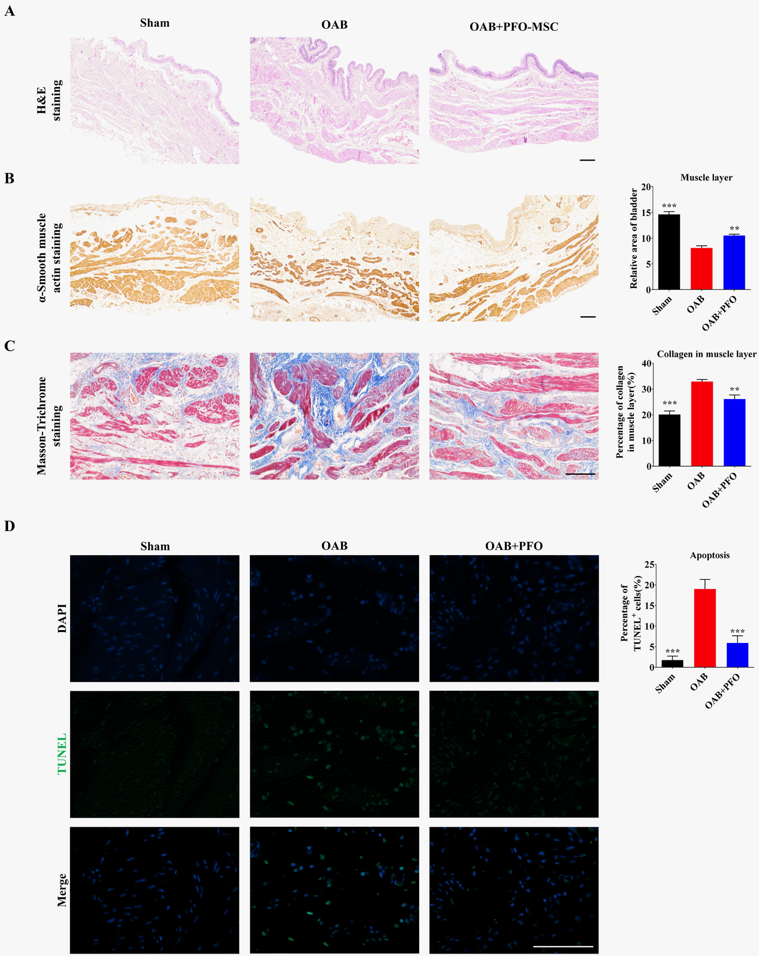
Animal models of OAB exhibit confounding results (7). Previously, we reported that mild VED in the iliac arteries leads to OAB-like symptoms, whereas severe arterial injury gives rise to notable symptoms associated with DUA (7). Consistent with this, mild VED of the iliac arteries (arterial injury 10 times) of rats fed a high-fat diet resulted in OAB, as evaluated by the awake filling and voiding cystometrogram study, which enables prolonged assessment of bladder function in freely moving animals. Alterations in urodynamics indicated that the OAB rat model mainly exhibited detrusor overactivity with an increased number of non-voiding contractions and a shortened micturition interval, which resulted in smaller micturition and residual volumes and smaller bladder capacity than in the sham group (Fig. 2). Our previous report (7) showed that the maximum and micturition pressures were little affected in the rat model of CBI-induced OAB; however, in the present study we found that mild VED in the iliac arteries reduced detrusor contractility significantly, a finding characterized by reduced micturition pressure and maximum intravesical pressure compared with the sham group. This finding correlated with the results from histological analysis, which showed atrophy of the muscle layer and increased collagen deposits in detrusor smooth muscle (Fig. 3A-3C). In line with these histological injuries, OAB exhibited a notable rise in apoptosis throughout the bladder tissues (Fig. 3D).
Next, we explored the in vivo impact of PFO-MSCs as a treatment for OAB. In the OAB+PFO group, injection of PFO-MSCs decreased non-voiding contraction, prolonged the micturition interval, and increased the micturition volume, resulting in higher bladder capacity than in the OAB group. The micturition pressure and maximum intravesical pressure were also restored (Fig. 2). Bladder function restoration was relevant to the histological changes characterized by hypertrophy of the muscle layer and decreased collagen deposition in detrusor smooth muscle (Fig. 3A-3C). In addition, injection of PFO-MSCs into rats alleviated the observed increase in apoptosis in OAB (Fig. 3D).
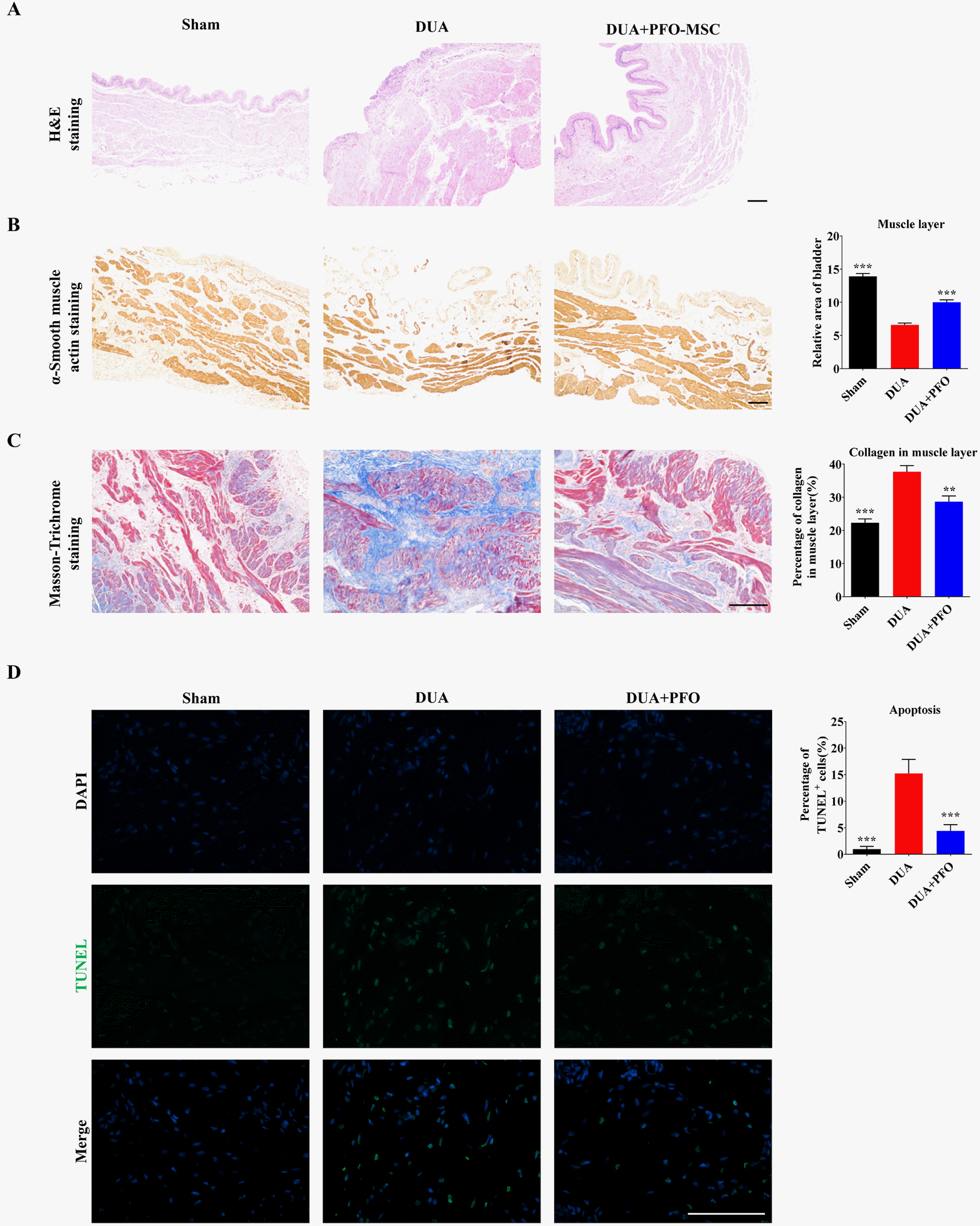
Next, to induce DUA, severe VED of the iliac arteries (arterial injury 30 times) of rats fed a high-fat diet was applied, as previously reported (7, 8). The awake cystometrogram results revealed that rats exhibiting severe VED displayed more pronounced impairment of detrusor contractility, which was characterized by decreases in micturition pressure compared with the sham group. In contrast to the OAB model, the micturition interval in animals with severe VED was longer, whereas the micturition volume, residual volume, and bladder capacity were larger, than those in the sham group, thereby validating the reliability of our DUA model showing that progressive VED tends to induce DUA rather than OAB (Fig. 4). Histological analysis based on immunohistochemical staining of α-SMA protein and Masson’s trichrome staining revealed atrophy of the muscle layer and increased collagen deposition in detrusor smooth muscle, respectively (Fig. 5A-5C).
Next, we used the DUA model with severe VED to examine the therapeutic efficacy of PFO-MSCs. In the DUA+PFO group, injection of PFO-MSCs restored micturition pressure, shortened the micturition interval, decreased the micturition and residual volumes, and normalized bladder capacity compared with the DUA group (Fig. 4). These changes in bladder function occurred concomitant with enlargement of the muscle layer and decreased collagen deposits in detrusor smooth muscle (Fig. 5A-5C). Similar to the observations in the OAB model, DUA bladders exhibited a notable increase in apoptosis within bladder tissues, which was alleviated by injection of PFO-MSCs (Fig. 5D).
The beneficial effects of PFO-MSCs on bladder function and histological alterations prompted us to investigate the in vivo distribution of transplanted PFO-MSCs in the CBI-induced OAB and DUA models. To address this, we stained bladder tissues from OAB and DUA animals with an antibody specific for the human antigen hB2M. As expected, hB2M+ cells were detected only in the bladders of the animals that received PFO-MSCs. Most engrafted hB2M+ cells in OAB were localized between the bladder muscle and serosa at the PFO-MSCs injection site (Fig. 6A). Some hB2M+ cells were observed in close proximity to bladder vessels. In DUA bladders, hB2M+ cells were situated primarily near the bladder muscle bundle, rather than within the muscle fibers (Fig. 6B). Notably, a considerable number of hB2M+ cells was observed in close proximity to bladder vessels neighboring bladder muscle. Therefore, these results suggest that PFO-MSCs engraft around the bladder muscle affected by CBI injury, where they exert paracrine effects by secreting various trophic factors to foster bladder tissue repair.
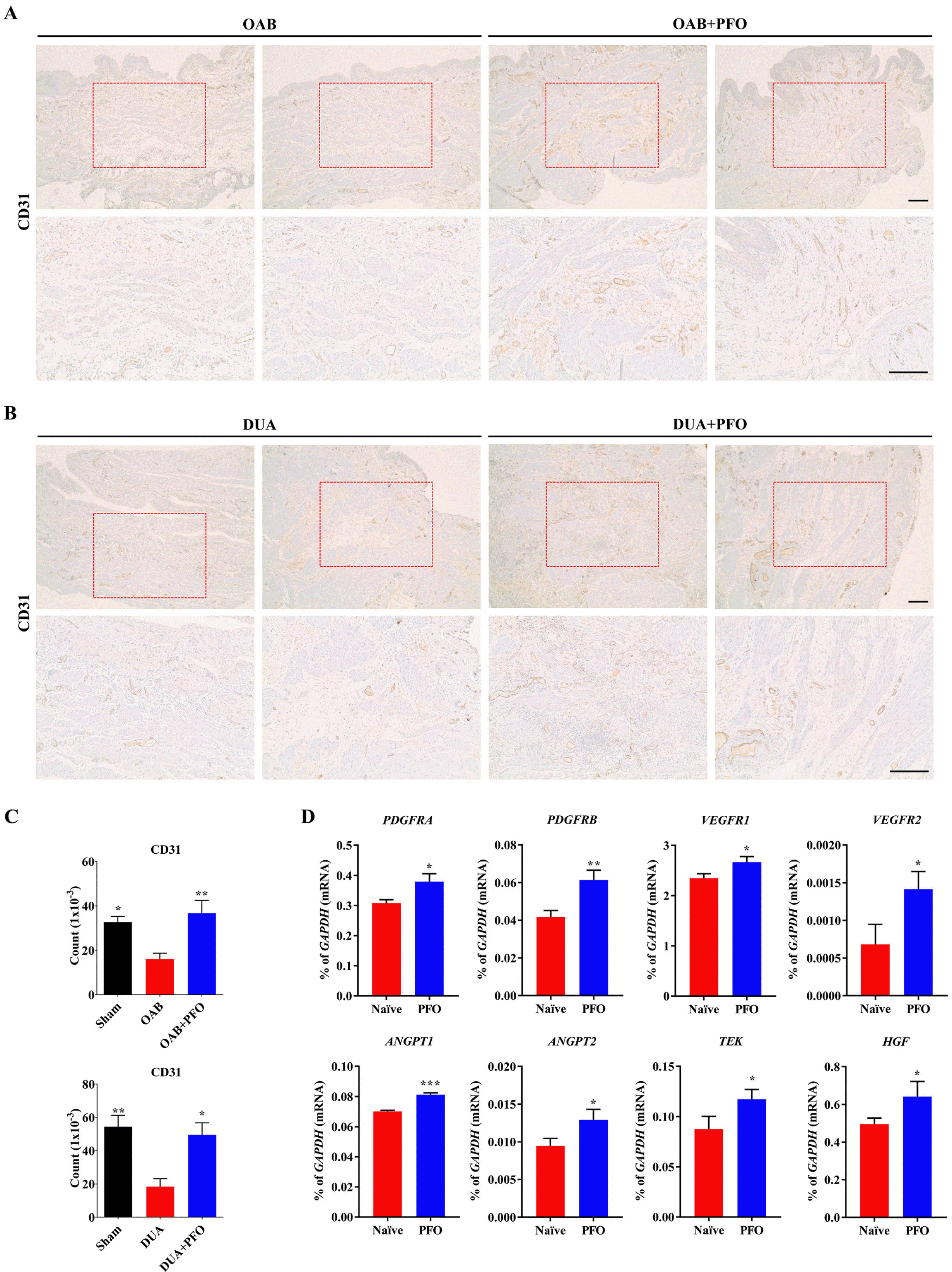
Induction of angiogenesis plays a crucial role in the positive impact of MSC therapy (26). To explore this, we measured the number of blood vessels in rat bladders by immunohistochemical analysis with an antibody specific for CD31, an endothelial cell marker. Administration of PFO-MSCs increased the CD31+ vessel count in both CBI-injured OAB and DUA bladders (Fig. 7). The pro-angiogenic benefits were more evident and favorable in the DUA model than in the OAB model.
Next, we compared expression levels of various factors related to angiogenesis in naïve and PFO-MSCs. PFO-MSCs exhibited a significant increase in expression of some pro-angiogenic factors and their corresponding receptors; these included platelet-derived growth factor receptor- (PDGFR) alpha (PDGFRA), PDGFR-beta (PDGFRB), vascular endothelial growth factor receptor-1 (VEGFR1), VEGFR2, angiopoietin-1 (ANGPT1), ANGPT2, TEK receptor tyrosine kinase, and hepatocyte growth factor (Fig. 7D). Taken together, these results demonstrate that PFO-MSCs, engrafted primarily as pericytes in blood vessels near bladder muscle fibers, promote angiogenesis in CBI-injured bladders, highlighting their therapeutic efficacy.
The present study reproduced characteristic voiding dysfunction in two CBI rat models, which displayed OAB or DUA upon induction of various degrees of bilateral iliac artery injury followed by long-term feeding of a high-cholesterol diet. Arterial injury 10 and 30 times resulted in OAB and DUA, respectively. In addition, PFO-MSCs alleviated functional and histological changes in both rat models. The potential therapeutic relevance of PFO-MSCs was validated in preclinical models of both OAB and DUA.
OAB is a complex syndrome that can greatly impair an individual’s quality of life. A stepwise approach is recommended for OAB treatment (27). The first-line treatment includes behavioral therapy, including lifestyle modification and bladder training, and oral pharmacotherapy with antimuscarinics or β3 adrenoceptor agonists. However, not all patients benefit from the first-line treatment and nearly half of cases require alternative treatments. In addition, behavioral therapy requires sustained attention to one’s lifestyle, and long-term side effects of oral pharmacotherapy (especially anticholinergic burdens) should be considered because discontinuation of OAB medication might result in recurrent symptoms. Similar to OAB, treatment options for DUA are limited; individuals who do not respond to oral pharmacotherapy or relief of bladder outlet obstruction require intermittent or indwelling catheterization (28). Moreover, the prevalence of OAB and DUA increases with age. Aging can hinder individuals from taking oral medication in a persistent and compliant fashion because elderly people frequently require multiple medications for other underlying diseases (29). In addition, decreased dexterity prevents accurate self-intermittent catheterization and such individuals require regular assistance from other people. In this context, the possibilities of stem cell therapy are fascinating and should be highlighted in the treatment of both OAB and DUA.
MSC-based therapy has gained significant attention as a potential treatment strategy for intractable disorders, including OAB and DUA (30). To achieve successful outcomes in clinical research, it is essential to comprehend the disease-specific characteristics of stem cells and select the most suitable candidates, while also improving their functionality (31). Our previous studies shed light on the activation of genes associated with the inflammatory response and oxidative stress in bladder tissue with CBI-induced DUA (7), underscoring the significance of selecting stem cells with an enhanced antioxidant capacity to improve therapeutic efficacy. Notably, the PFO-MSCs employed in the current study exhibited an augmented intracellular concentration and activity of GSH, which is a critical indicator of the antioxidant capacity (13, 14). Furthermore, these cells demonstrated improved engraftment and self-renewal, which are crucial therapeutic functions of MSCs. Additionally, PFO-MSCs exhibit an enhanced anti-inflammatory response and thus can regulate the activated immune response in the underactive bladder.
In line with the aforementioned benefits of PFO-MSCs, assessment of the in vivo distribution of transplanted PFO-MSCs revealed the presence of engrafted cells in the bladder of both OAB and DUA model rats for 7 days post-transplantation. Notably, the pattern of hB2M+ cells in these two disease models displayed subtle variations. Within OAB, hB2M+ cells were generally dispersed between the bladder muscle layers in the serosa, the site into which they were directly implanted. By contrast, hB2M+ cells within DUA bladders were localized predominantly near the bladder muscle bundle, particularly around blood vessels adjacent to the bladder muscle. This means that PFO-MSCs might effectively engraft around the bladder muscle affected by CBI injury, subsequently exerting paracrine effects by secreting various trophic factors to facilitate tissue regeneration. This mechanism underlying PFO-MSC therapy was further supported by the observation that a subset of genes associated with angiogenesis, exhibited higher expression in PFO-MSCs than in naïve cells. This paracrine effect could be attributed to a common mechanism through which PFO-MSCs ameliorate OAB and DUA induced by CBI injury of differing severity.
Prolonged ischemia in the bladder decreased contractility in the OAB and DUA rat models; however, less severe arterial injury resulted in prominent OAB-like symptoms characterized by urinary frequency. This is consistent with previous reports of other CBI models (32). In studies using a rabbit CBI model, moderate ischemia induced detrusor overactivity and severe ischemia induced DUA. A rat model with vascular endothelial inflammation treated with a nitric oxide synthase inhibitor yielded similar findings, although this model used synthetic agents and the patterns of voiding dysfunction were unpredictable. In our CBI rat model, as previously reported (7, 8), arterial injury 10 and 30 times reproducibly and consistently induced OAB and DUA, respectively. Thus, animal models simulating DUA or OAB yielded complex findings, and prior animal models of CBI-induced DUA have limitations such as variable voiding function, unintended induction of OAB, and the requirement for artificial agents such as nitric oxide synthase inhibitors to enhance vascular intimal changes. By addressing these concerns, our CBI-induced voiding dysfunction models replicate OAB and DUA symptoms in a VED severity-dependent manner, thereby providing a crucial framework for studying two bladder voiding disorders for which the pathophysiology remains unclear. In this regard, further investigations into the precise molecular mechanisms responsible for the diverse voiding dysfunction symptoms induced by varying degrees of CBI are needed to enhance the applicability of the models described in this study.
CBI is thought to be a possible pathophysiology of OAB. In a pig model with bladder outlet obstruction, blood flow in the detrusor muscle is decreased during the micturition cycle. This repeated transient interruption of circulation leads to tissue ischemia (33). A cohort study revealed the relationship between various vascular factors and worse voiding symptoms. Based on these findings, the natural course of bladder remodeling due to bladder outlet obstruction is suggested to involve three steps in the detrusor muscle: hypertrophy, compensation, and decompensation (34). Histologically, the detrusor muscle adapts initially via smooth muscle hypertrophy and hyperplasia with extracellular matrix deposition. Next, adaptive responses reach a limit but deposition of extracellular matrix progresses. Finally, urothelial dysfunction and neuronal and smooth muscle degeneration occur, while the level of extracellular matrix remains high. Clinically, the patient presents initially with storage symptoms such as urgency, frequency, nocturia, and urinary incontinence, with normal voiding. Next, the predominant storage symptoms are combined with voiding symptoms such as a weak stream, hesitancy, and incomplete bladder emptying; the post-void residual volume increases steadily, with a reduction in maximal uroflow rate. Ultimately, the patient suffers from predominant voiding symptoms and a wide range of storage symptoms due to varying degrees of bladder sensation impairment. The present CBI model is important because it seems to reflect our current understanding of the longitudinal histological and functional changes in the bladder upon chronic ischemia.
Strictly speaking, the current CBI-induced OAB rat model presents with OAB combined with decreased detrusor contractility, a phenomenon known as detrusor overactivity and detrusor underactivity (DODU). DODU is a complex subtype of OAB because relieving detrusor overactivity requires either detrusor relaxation during the storage phase or inhibition of involuntary detrusor contraction; thus bladder voiding efficiency could be affected significantly, especially in those with impaired contractility. By contrast, if treatment with oral pharmacotherapy, including cholinergics, is aimed at improving voiding, involuntary detrusor contraction could be aggravated, thereby worsening OAB symptoms. The pathogenesis of DUA is multifactorial and categorized as idiopathic, neurogenic, myogenic, and iatrogenic (35). Consequently, animal modeling of DUA includes induction of diabetes (streptozotocin injection with or without a high-fat diet), chronic ischemia, nerve injury (nerve crushing or cryoinjury), and persistent bladder outlet obstruction. The same techniques are used to induce OAB. Future studies should perform thorough functional evaluations of each model to understand the natural course of bladder remodeling in various settings.
OAB can be diagnosed if there is urgency, i.e., a compelling need to urinate that is difficult to defer, regardless of bladder contractility. Moreover, a wide range of LUTS often occur concomitantly in real clinical settings, and a combination of storage and voiding symptoms are more common in elderly people. Consequently, urinary frequency with decreased detrusor contractility in our OAB rat model reflects the clinical presentations of some elderly OAB patients. The main limitation of current preclinical studies about OAB is that there are no validated tools to assess urgency in animals. The presence of detrusor overactivity in cystometry does not always imply the presence of OAB; however, urine leakage due to involuntary detrusor contraction (non-voiding contraction) includes urinary incontinence due to urgency; therefore, the interpretation of the results is not affected.
An additional limitation of this study is the absence of experimental evidence comparing the in vivo therapeutic efficacy of PFO-MSCs with that of naïve MSCs. Nevertheless, it is noteworthy that previous studies consistently affirm the superior therapeutic effects of PFO-MSCs, particularly in challenging conditions such as asthma and GVHD (13, 14). Importantly, the technology used to increase the antioxidant capacity, engraftment rate, and stemness of PFO-MSCs involves a simple process that utilizes a combination of small molecules without the need for gene insertion, meaning that clinical safety is ensured. Consequently, this safe PFO procedure holds promise for enhancing MSC functions and can be translated readily to the clinic. To build upon the in vivo proof-of-concept obtained in this study for treatment of OAB and DUA using PFO-MSCs, follow-up studies are needed to determine the optimal dose, administration route, and treatment frequency, and to comprehensively evaluate short- and long-term treatment efficacy and safety.
In summary, this study is a valuable translational investigation that extends the application of PFO-MSCs to overactive and underactive bladder conditions, which are characterized by a significant unmet medical demand. Using a unified procedure that enhances the antioxidant capability, engraftment rate, and stemness of MSCs, all of which are achieved without the introduction of genes, this study paves the way for the potential clinical implementation of PFO-MSCs. This innovative approach will offer a novel treatment avenue to alleviate the distress experienced by patients suffering from intractable bladder voiding disorders.
Supplementary data including one table and one figure can be found with this article online at https://doi.org/10.15283/ijsc23147
Notes
Potential Conflict of Interest
DMS cofounded Cell2in, a company focused on developing FreSHtracer-based GRC assays. The other authors declare that no conflicts of interest exist.
Authors’ Contribution
Conceptualization: DMS, MSC. Data curation: JHS, HYY, HK. Methodology: JHS, HYY, HK, HDY. Funding acquisition: DMS, JHS. Investigation: JHS, HYY, HK, HDY, CMR. Resources: JHS, HYY, HK, HDY, CMR. Supervision: DMS, MSC, JHS. Writing – original draft: DMS, MSC, JHS, HYY, HK, CMR. Writing – review & editing: DMS, MSC, JHS.
References
1. Bartoli S, Aguzzi G, Tarricone R. 2010; Impact on quality of life of urinary incontinence and overactive bladder: a systematic literature review. Urology. 75:491–500. DOI: 10.1016/j.urology.2009.07.1325. PMID: 19962738.
2. Peyronnet B, Mironska E, Chapple C, et al. 2019; A comprehensive review of overactive bladder pathophysiology: on the way to tailored treatment. Eur Urol. 75:988–1000. DOI: 10.1016/j.eururo.2019.02.038. PMID: 30922690.
3. Aldamanhori R, Chapple CR. 2017; Underactive bladder, detrusor underactivity, definition, symptoms, epidemiology, etiopathogenesis, and risk factors. Curr Opin Urol. 27:293–299. DOI: 10.1097/MOU.0000000000000381. PMID: 28221218.
4. Raju R, Linder BJ. 2020; Evaluation and treatment of overactive bladder in women. Mayo Clin Proc. 95:370–377. DOI: 10.1016/j.mayocp.2019.11.024. PMID: 32029089.
5. Aggarwal H, Zimmern PE. 2016; Underactive bladder. Curr Urol Rep. 17:17. DOI: 10.1007/s11934-016-0582-6. PMID: 26874529.
6. Zakrzewski W, Dobrzyński M, Szymonowicz M, Rybak Z. 2019; Stem cells: past, present, and future. Stem Cell Res Ther. 10:68. DOI: 10.1186/s13287-019-1165-5. PMID: 30808416. PMCID: PMC6390367.
7. Kim M, Yu HY, Ju H, et al. 2019; Induction of detrusor underactivity by extensive vascular endothelial damages of iliac arteries in a rat model and its pathophysiology in the genetic levels. Sci Rep. 9:16328. DOI: 10.1038/s41598-019-52811-4. PMID: 31705030. PMCID: PMC6841737.
8. Yu HY, Shin JH, Yun H, et al. 2021; A preclinical study of human embryonic stem cell-derived mesenchymal stem cells for treating detrusor underactivity by chronic bladder ischemia. Stem Cell Rev Rep. 17:2139–2152. DOI: 10.1007/s12015-021-10204-z. PMID: 34189670. PMCID: PMC8599399.
9. Kim Y, Jin HJ, Heo J, et al. 2018; Small hypoxia-primed mesenchymal stem cells attenuate graft-versus-host disease. Leukemia. 32:2672–2684. DOI: 10.1038/s41375-018-0151-8. PMID: 29789652. PMCID: PMC6286327.
10. Jeong EM, Yoon JH, Lim J, et al. 2018; Real-time monitoring of glutathione in living cells reveals that high glutathione levels are required to maintain stem cell function. Stem Cell Reports. 10:600–614. DOI: 10.1016/j.stemcr.2017.12.007. PMID: 29307581. PMCID: PMC5830891.
11. Lim J, Heo J, Ju H, et al. 2020; Glutathione dynamics determine the therapeutic efficacy of mesenchymal stem cells for graft-versus-host disease via CREB1-NRF2 pathway. Sci Adv. 6:eaba1334. DOI: 10.1126/sciadv.aba1334. PMID: 32490200. PMCID: PMC7239701.
12. Lim J, Lee S, Ju H, et al. 2017; Valproic acid enforces the priming effect of sphingosine-1 phosphate on human mesenchymal stem cells. Int J Mol Med. 40:739–747. DOI: 10.3892/ijmm.2017.3053. PMID: 28677769. PMCID: PMC5547989.
13. Lim J, Heo J, Yu HY, et al. 2021; Small-sized mesenchymal stem cells with high glutathione dynamics show improved therapeutic potency in graft-versus-host disease. Clin Transl Med. 11:e476. DOI: 10.1002/ctm2.476. PMID: 34323414. PMCID: PMC8255063.
14. Ju H, Yun H, Kim Y, et al. 2023; Activating transcription factor-2 supports the antioxidant capacity and ability of human mesenchymal stem cells to prevent asthmatic airway inflammation. Exp Mol Med. 55:413–425. DOI: 10.1038/s12276-023-00943-z. PMID: 36765266. PMCID: PMC9981582.
15. Kim J, Gong YX, Jeong EM. 2023; Measuring glutathione regeneration capacity in stem cells. Int J Stem Cells. 16:356–362. DOI: 10.15283/ijsc23047. PMID: 37385637. PMCID: PMC10465335.
16. Jeong EM, Shin JW, Lim J, et al. 2019; Monitoring glutathione dynamics and heterogeneity in living stem cells. Int J Stem Cells. 12:367–379. DOI: 10.15283/ijsc18151. PMID: 30836726. PMCID: PMC6657947.
17. Mushahary D, Spittler A, Kasper C, Weber V, Charwat V. 2018; Isolation, cultivation, and characterization of human mesenchymal stem cells. Cytometry A. 93:19–31. DOI: 10.1002/cyto.a.23242. PMID: 29072818.
18. Lee S, Lim J, Lee JH, et al. 2020; Ascorbic acid 2-glucoside stably promotes the primitiveness of embryonic and mesenchymal stem cells through ten-eleven translocation- and cAMP-responsive element-binding protein-1-dependent mechanisms. Antioxid Redox Signal. 32:35–59. DOI: 10.1089/ars.2019.7743. PMID: 31656084.
19. Shin JH, Ryu CM, Yu HY, et al. 2022; Safety of human embryonic stem cell-derived mesenchymal stem cells for treating interstitial cystitis: a phase I study. Stem Cells Transl Med. 11:1010–1020. DOI: 10.1093/stcltm/szac065. PMID: 36069837. PMCID: PMC9585946.
20. Yu HY, Lee S, Ju H, et al. 2022; Intravital imaging and single cell transcriptomic analysis for engraftment of mesenchymal stem cells in an animal model of interstitial cystitis/bladder pain syndrome. Biomaterials. 280:121277. DOI: 10.1016/j.biomaterials.2021.121277. PMID: 34861510.
21. Kim Y, Ju H, Yoo SY, et al. 2023; Glutathione dynamics is a potential predictive and therapeutic trait for neoadjuvant chemotherapy response in bladder cancer. Cell Rep Med. 4:101224. DOI: 10.1016/j.xcrm.2023.101224. PMID: 37797616. PMCID: PMC10591055.
22. Heo J, Noh BJ, Lee S, et al. 2020; Phosphorylation of TFCP2L1 by CDK1 is required for stem cell pluripotency and bladder carcinogenesis. EMBO Mol Med. 12:e10880. DOI: 10.15252/emmm.201910880. PMID: 31709755. PMCID: PMC6949511.
23. Heo J, Lee J, Nam YJ, et al. 2022; The CDK1/TFCP2L1/ID2 cascade offers a novel combination therapy strategy in a preclinical model of bladder cancer. Exp Mol Med. 54:801–811. DOI: 10.1038/s12276-022-00786-0. PMID: 35729325. PMCID: PMC9256744.
24. Ryu CM, Yu HY, Lee HY, et al. 2018; Longitudinal intravital imaging of transplanted mesenchymal stem cells elucidates their functional integration and therapeutic potency in an animal model of interstitial cystitis/bladder pain syndrome. Theranostics. 8:5610–5624. DOI: 10.7150/thno.27559. PMID: 30555567. PMCID: PMC6276303.
25. Heo J, Lim J, Lee S, et al. 2017; Sirt1 regulates DNA methylation and differentiation potential of embryonic stem cells by antagonizing Dnmt3l. Cell Rep. 18:1930–1945. DOI: 10.1016/j.celrep.2017.01.074. PMID: 28228259.
26. Li C, Hu Y. 2023; Extracellular vesicles derived from mesenchymal stem cells as cell-free therapy for intrauterine adhesion. Int J Stem Cells. 16:260–268. DOI: 10.15283/ijsc21177. PMID: 37385632. PMCID: PMC10465336.
27. Nambiar AK, Arlandis S, Bø K, et al. 2022; European Association of Urology Guidelines on the diagnosis and management of female non-neurogenic lower urinary tract symptoms. Part 1: diagnostics, overactive bladder, stress urinary incontinence, and mixed urinary incontinence. Eur Urol. 82:49–59. DOI: 10.1016/j.eururo.2022.01.045. PMID: 35216856.
28. Arlandis S, Bø K, Cobussen-Boekhorst H, et al. 2022; European Association of Urology Guidelines on the management of female non-neurogenic lower urinary tract symptoms. Part 2: underactive bladder, bladder outlet obstruction, and nocturia. Eur Urol. 82:60–70. DOI: 10.1016/j.eururo.2022.01.044. PMID: 35181193.
29. Maher RL, Hanlon J, Hajjar ER. 2014; Clinical consequences of polypharmacy in elderly. Expert Opin Drug Saf. 13:57–65. DOI: 10.1517/14740338.2013.827660. PMID: 24073682. PMCID: PMC3864987.
30. Shin JH, Ryu CM, Yu HY, Shin DM, Choo MS. 2020; Current and future directions of stem cell therapy for bladder dysfunction. Stem Cell Rev Rep. 16:82–93. DOI: 10.1007/s12015-019-09922-2. PMID: 31758372. PMCID: PMC6987049.
31. Han S, Yim HW, Jeong H, Choi S, Han S. 2023; Establishing rationale for the clinical development of cell therapy products: consensus between risk and benefit. Int J Stem Cells. 16:16–26. DOI: 10.15283/ijsc21189. PMID: 36581365. PMCID: PMC9978837.
32. Azadzoi KM, Chen BG, Radisavljevic ZM, Siroky MB. 2011; Molecular reactions and ultrastructural damage in the chronically ischemic bladder. J Urol. 186:2115–2122. DOI: 10.1016/j.juro.2011.06.047. PMID: 21944111.
33. Bosch R, Abrams P, Averbeck MA, et al. 2019; Do functional changes occur in the bladder due to bladder outlet obstruction? - ICI-RS 2018. Neurourol Urodyn. 38(Suppl 5):S56–S65. DOI: 10.1002/nau.24076. PMCID: PMC6915908.
34. Fusco F, Creta M, De Nunzio C, et al. 2018; Progressive bladder remodeling due to bladder outlet obstruction: a systematic review of morphological and molecular evidences in humans. BMC Urol. 18:15. DOI: 10.1186/s12894-018-0329-4. PMID: 29519236. PMCID: PMC5844070.
35. Aizawa N, Igawa Y. 2017; Pathophysiology of the underactive bladder. Investig Clin Urol. 58(Suppl 2):S82–S89. DOI: 10.4111/icu.2017.58.S2.S82. PMID: 29279880. PMCID: PMC5740034.
Fig. 1
The Primed Fresh OCT4 (PFO) procedure enhances the core functions of human umbilical cord derived-mesenchymal stem cells (hUC-MSCs). (A) Microscopic analysis of normal (naïve) hUC-MSCs and PFO-MSCs. Scale bar=1 mm. (B) Real-time monitoring of the glutathione (GSH)-recovering capacity (GRC) and basal GSH levels in naïve MSCs and PFO-MSCs upon exposure to 200 μM diamide (arrow). The GSH dynamics of each sample were quantified based on the initial F510/F580 fluorescence ratio (FR) (for baseline total GSH) and slope after diamide treatment (for GRC), as previously described (11). (C) Flow cytometry analyses of expression of MSC surface proteins (CD29 and CD90) and hematopoietic lineage markers (CD34 and CD45) in naïve MSCs and PFO-MSCs. An IgG isotype antibody was used as a control. (D) Differentiation into osteogenic (left panel, magnification ×200, scale bar=200 μm), chondrogenic (center panel, magnification ×100, scale bar=200 μm), and adipogenic (right panel, magnification ×400, scale bar=50 μm) lineages, determined using Alizarin Red S, Alcian Blue, and Oil Red O staining, respectively. (E-G) The beneficial effects of the PFO procedure in hUC-MSCs on cell proliferation (n=3, E), the colony forming unit-fibroblast (CFU-F) potency (n=3, F), and chemotaxis (n=7, G) in response to treatment with 10 ng/mL PDGF-AA. Representative results for each assay are shown on the left (magnification ×200, scale bar=100 μm in G). Cell proliferation was determined by the MTT assay. Quantitative data are presented as ratios relative to the naïve control group and are expressed as the mean±SEM. *p<0.05, **p<0.01, ***p<0.001 compared with the naïve group. Statistical analyses were performed by unpaired t-test (F, G) or two-way ANOVA (B, E).
Fig. 2
Mesenchymal stem cell enriched by the Primed Fresh OCT4 procedure (PFO-MSC) injection ameliorates bladder function in the overactive bladder (OAB) rat model. (A) Representative awake cystometry results and (B) quantitative analysis of bladder voiding parameters at 1 week post-injection of 1×106 PFO-MSCs into rat bladders. Sham: sham-operated. Quantitative results from ten independent animals per group are presented as the mean±SEM. **p<0.01, ***p<0.001 compared with the OAB group. A one-way ANOVA with the Bonferroni post-hoc test was used for statistical analysis. IAP: intraabdominal pressure, IVP: intravesical pressure.
Fig. 3
Histological analysis of the effects of mesenchymal stem cell enriched by the Primed Fresh OCT4 procedure (PFO-MSC) injection on overactive bladder (OAB) bladder injury. (A-C) Representative images of H&E staining (magnification ×100, scale bar=100 μm, A), immunohistochemical staining of α-smooth muscle actin (magnification ×100, scale bar=100 μm, B), and Masson’s trichrome staining (magnification ×200, scale bar=100 μm, C) in bladder tissues at 1 week after injection of PFO-MSCs. (D) Representative images of terminal deoxynucleotidyl transferase dUTP nick-end labeling (TUNEL) staining to detect apoptotic cells (magnification ×400, scale bar=100 μm) in bladder tissue from the indicated groups. Nuclei were stained with 4’6-diamino-2-phenylindole (DAPI). The percentage of apoptotic cells (green) was derived by calculating the ratio of apoptotic cells (TUNEL positive) to total cells (DAPI-stained nuclei). All quantitative data are presented as the mean±SEM (n=10). **p<0.01, ***p<0.001 compared with the OAB group. A one-way ANOVA with the Bonferroni post-hoc test was used for statistical analysis.
Fig. 4
Mesenchymal stem cell enriched by the Primed Fresh OCT4 procedure (PFO-MSC) injection ameliorates bladder function in the detrusor underactivity (DUA) rat model. (A) Representative awake cystometry results and (B) quantitative analysis of bladder voiding parameters at 1 week post-injection of 1×106 PFO-MSCs into rat bladders. Quantitative results from 10 independent animals per group are presented as the mean±SEM. *p<0.05, **p<0.01, ***p<0.001 compared with the DUA group. A one-way ANOVA with the Bonferroni post-hoc test was used for statistical analysis. IAP: intraabdominal pressure, IVP: intravesical pressure.
Fig. 5
Histological analysis of the effects of mesenchymal stem cell enriched by the Primed Fresh OCT4 procedure (PFO-MSC) injection on detrusor underactivity (DUA) bladder injury. (A-C) Representative images of H&E staining (magnification ×100, scale bar=100 μm, A), immunohistochemical staining of α-smooth muscle actin (magnification ×100, scale bar=100 μm, B), and Masson’s trichrome staining (magnification ×200, scale bar=100 μm, C) in bladder tissues at 1 week after injection of PFO-MSCs. (D) Representative images (left panel) and quantitation right panel) of terminal deoxynucleotidyl transferase dUTP nick-end labeling (TUNEL) staining to detect apoptotic cells (green, magnification ×400, scale bar=100 μm) in bladder tissue from the indicated groups. Nuclei were stained with 4’6-diamino-2-phenylindole (DAPI). All quantitative data are presented as the mean±SEM (n=10). **p<0.01, ***p<0.001 compared with the DUA group. A one-way ANOVA with the Bonferroni post-hoc test was used for statistical analysis.
Fig. 6
Engraftment of mesenchymal stem cells enriched by the Primed Fresh OCT4 procedure (PFO-MSCs) in chronic bladder ischemia (CBI) induced detrusor underactivity (DUA) bladders. (A, B) Representative images (magnification ×400, scale bar= 100 μm) showing immunofluorescence staining of human B2M (hB2M, green) in overactive bladder (OAB) (A) or DUA (B) bladder tissues from the indicated groups at 1 week post- injection of PFO-MSCs. Nuclei were stained with 4’6-diamino-2-phenylindole (DAPI, blue). It is noteworthy that hB2M+ cells engrafted primarily as pericytes and located near muscle fibers within the DUA bladders.
Fig. 7
Injection of Primed Fresh OCT4 (PFO) induces angiogenesis in bladders with chronic bladder ischemia (CBI). (A, B) Representative images showing immunohistochemical staining of CD31 (magnification ×100, scale bar=100 μm) in overactive bladder (OAB) (A) or detrusor underactivity (DUA) (B) bladder tissues 1 week post-transplantation of mesenchymal stem cells enriched by the PFO procedure (PFO-MSCs). Nuclei were stained with Mayer’s hematoxylin. The number of CD31+ vessels in the right panel is presented as the mean±SEM (n=5). (C) Changes in the expression of gene transcripts related to angiogenesis in naïve or PFO-MSCs. Expression is presented as the % of GAPDH (n=3). *p<0.05, **p<0.01, ***p<0.001, compared with CBI groups (one-way ANOVA with Bonferroni post-hoc test, C), or compared with naïve cells (unpaired t-test, D). TEK: TEK receptor tyrosine kinase, HGF: hepatocyte growth factor.



PDF
Citation
Print



XML Download