Abstract
Valproic acid (VPA), widely used as an antiepileptic drug, exhibits developmental neurotoxicity when exposure occurs during early or late pregnancy, resulting in various conditions ranging from neural tube defects to autism spectrum disorders. However, toxicity during the very early stages of neural development has not been addressed. Therefore, we investigated the effects of VPA in a model where human pluripotent stem cells differentiate into anterior or posterior neural tissues. Exposure to VPA during the induction of neural stem cells induced different developmental toxic effects in a dose-dependent manner. For instance, VPA induced cell death more profoundly during anteriorly guided neural progenitor induction, while inhibition of cell proliferation and enhanced differentiation were observed during posteriorly guided neural induction. Furthermore, acute exposure to VPA during the posterior induction step also retarded the subsequent neurulation-like tube morphogenesis process in neural organoid culture. These results suggest that VPA exposure during very early embryonic development might exhibit cytotoxicity and subsequently disrupt neural differentiation and morphogenesis processes.
Valproic acid (VPA) is a branched-chain saturated fatty acid widely used as an antiepileptic drug and for the treatment of mood disorders. VPA is also well known to cause developmental toxicity by disturbing various signaling pathways, such as the Wnt and HDAC pathways (1-3). Interestingly, the developmental neurotoxic effects of VPA vary depending on the timing of embryonic exposure. For instance, VPA exposure during early embryonic development results in defects in neural tube closure (2, 4, 5), while exposure during late embryonic stages leads to autism-like symptoms (6, 7). The varying effects of VPA across developmental stages are largely attributable to its modulation of diverse signaling pathways, with its effects varying following the dynamic shifts in developmental processes. Compared to developmental neurotoxicity at later stages, potential neurotoxicity at very early stages of embryonic development has been less addressed because toxicity at this early stage is often overlooked due to the high likelihood of pregnancy loss before pregnancy is recognized. Considering that VPA affects cell growth, proliferation, and differentiation in many cultured cells (8-13), we speculate that VPA also exhibits cyto- and developmental neurotoxicity at early stages of cells during the neural induction process.
Recently, technologies have been developed using human pluripotent stem cells (hPSCs) to mimic embryonic development in vitro, enabling the observation of drug effects in simplified models. During the early neural developments, anterior and posterior neural tissues are differentially induced in vivo. While anterior (brain and upper spinal cord) neural tissues are induced from ectodermal tissue via authentic neurulation process, posterior spinal cord regions are induced from the neuromesoderal progenitors or axial stem cells which exhibits bi-potency of differentiation into posterior neural tissues and mesodermal tissues contributing to the trunk (14, 15). Depending on the culture conditions, the induction process of anterior or posterior (caudal) neural tissues can be reproduced in vitro (16, 17), allowing the exploration and comparison of developmental toxicity across different regions of developing early neural tissues. Therefore, we aim to comprehensively investigate the effects of VPA on models where hPSCs differentiate into anterior or posterior neural progenitors. This will help evaluate the effect of VPA on early development and examine how acute exposure to VPA influences neurulation-like tube morphogenesis in a neural organoid model.
The study protocol was approved by Korea University Institutional Review Board (KUIRB-2023-0428-01), Korea University. All experiments were performed under the guidelines and regulations of KUIRB. Human induced pluripotent stem cells (hiPSCs) were grown in mTeSR1 (Cat# 85850; STEMCELL Technologies) medium in 12-well plates coated with Matrigel (354277; Corning; 1:25 in DMEM/ F12). They were passaged every 4∼7 days using ReLeSR(05872; STEMCELL Technologies). For experiments, hiPSC clumps were dissociated using Accutase (07920; STEMCELL Technologies) into single cells and replated onto 12-well plates, at a cell density of 1.0×105 cells per well, using mTeSR1 medium supplemented with ROCK inhibitor (10 μM, 1254; Tocris Bioscience). Media changes every day. After 2 days, mTeSR1 was replaced with differentiation medium (DM) (DMEM/F-12 [11320033; Life Technologies], 1% N2 [17502048; Life Technologies], 2% B27 [17504044; Life Technologies], 1% nonessential amino acids [11140050; Life Technologies], 1% penicillin/streptomycin [15140122; Life Technologies], and 0.1% β-mercaptoethanol [Cat# 21985023; Life Technologies]). SB431542 (10 μM, 1614; Tocris Bioscience) and LDN193189 (100 nM, 04-0074; Stemolecule) were added to DM for anterior neural induction by dual SMAD inhibition (16), SB431542 and CHIR99021 (3 μM, SML1046; Sigma-Aldrich) were added to DM for posterior neural progenitors (17, 18). To determine the toxicological effect of VPA (P4543; Sigma-Aldrich), VPA was added to neural cell induction medium for 2 days.
The bright field images were captured using an EVOS microscope (Life Technologies). To measure cell viability, cells were stained with acridine orange (AO)/propidium iodide (PI) stain dye (F23001; Logos Biosystems). To measure the number of live cells, cells are detached and dissociated using Accutase and stained with AO/PI dye. The sample is placed on a disposable slide and measured using the LUNA-FLTM Dual Fluorescence Cell Counter (Logos Biosystems). To measure cell viability, cells were stained with AO/PI dye for 5 minutes, and images were captured using fluorescence microscopy. Live and dead cells were counted using ImageJ software.
Total RNA was isolated from anterior or posterior neural progenitors using TRIzol (15596026; Invitrogen) according to the manufacturer’s instructions. Isolated RNA (1 μg) was used to synthesize cDNA using M-MLV reverse transcriptase (M1701; Promega). Subsequently, qRT-PCR (A34322; Applied BiosystemsTM) analysis was performed using the SYBR GREEN master mix (RT500S; Enzynomics) in combination with gene-specific primers. All values were normalized to the GAPDH value. The primer sequences are as follows. SOX2-F: GGA AAG TTG GGA TCG AAC AA; SOX2-R: GCG AAC CAT CTC TGT GGT CT; Bra T-F: CGT TGC TCA CAG ACC ACA G; Bra T-R: ATG ACA ATT GGT CCA GCC TT; BECN1-F: CCA TGC AGG TGA GCT TCG T; BECN1-R: GAA TCT GCG AGA GAC ACC ATC; MLKL-F: AGG AGG CTA ATG GGG AGA TAG A; MLKL-R: TGG CTT GCT GTT AGA AAC CTG; RIPK1-F: GGG AAG GTG TCT CTG TGT TTC; RIPK1-R: CCT CGT TGT GCT CAA TGC AG; PARP1-F: CGG AGT CTT CGG ATA AGC TCT; PARP1-R: TTT CAT CAA ACA TGG GCG AC; GAPDH-F: CAT CAC TGC CAC CCA GAA GAC TG; GAPDH-R: ATG CCA GTG AGC TTC CCG TTC AG
Cells were fixed with 4% paraformaldehyde (Biosesang) for 15 minutes at room temperature (RT), rinsed twice in phosphate buffered saline (PBS), and permeabilized with 0.2% Triton X-100 in PBS for 10 minutes at RT. Samples were blocked with 3% bovine serum albumin (BSA) diluted with PBS at RT for 1 hour. Samples were incubated with 3% BSA containing the primary antibody (anti-phosphohistone H3 [1:500, 06-570; Millipore], anti-cleaved caspase 3 [1:400, 9661; Cell Signaling], anti-cytochrome c [1:100, ab270249; Abcam], anti-COX4l1 [1:200, AF5814; R&D Systems], anti-SOX2 [1:200, sc-365823; Santa Cruz Biotechnology] and anti-Brachyury T [Bra T] [1:400, AF2085, R&D Systems]) for overnight at 4℃ and washed with PBS once. Then, cells were incubated with 3% BSA containing secondary antibody (Invitrogen) and Hoechst 33342 (H3570; Invitrogen) for 30 minutes at RT and washed three times with PBS. Finally, coverslips were mounted, and imaged by a Zeiss LSM 800 confocal microscopy.
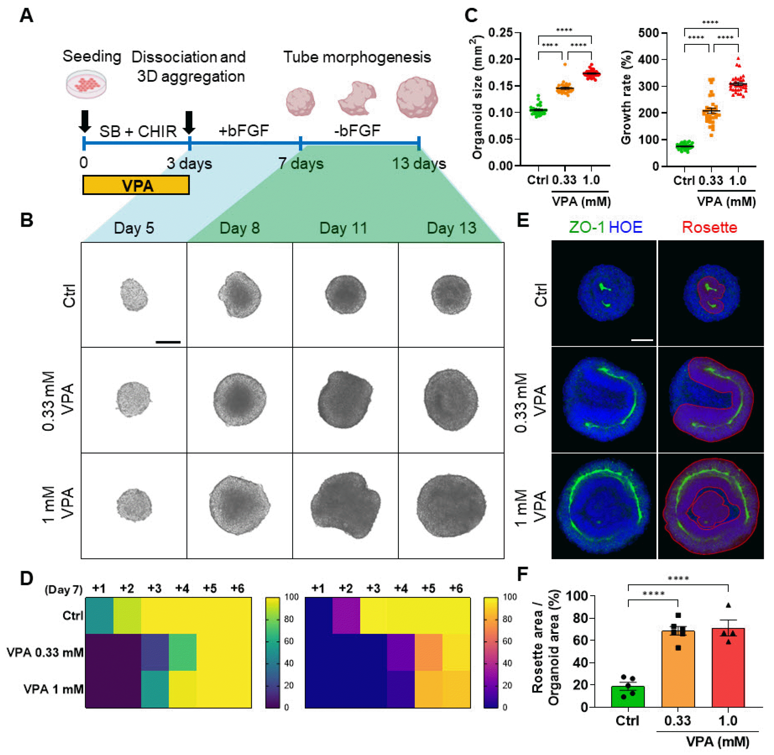
Neural organoids were generated according to the previously described protocol, based on the guideline (17, 18). Briefly, hiPSC clumps were plated on Matrigel-coated plates in mTeSR1. After 2 days, mTeSR1 was replaced with DM medium containing SB431542 and CHIR99021 for 3 days. 0.33 or 1 mM VPA was also added with DM for 3 days. The differentiated colonies were dissociated with Accutase and seeded onto a 96-well low attachment plate (2,000 cells/well) (7007; Corning) in DM supplemented with basic fibroblast growth factor (bFGF) (20 ng/mL, 233-FB; R&D Systems). The neural organoids were fed daily for four days. On day 7, the neural organoids were cultured in DM without bFGF for 6 days with daily medium change. Morphogenesis of three-dimensional (3D) structures was recorded using the JuLI stage (NanoEntek Corp.), a real‐time cell history recorder. The size of neural organoids was measured using ImageJ software.
For 3D volume imaging, the neural organoids were fixed with 4% PFA overnight at 4℃. The neural organoids were permeabilized with 3% sodium dodecyl sulphate in DW for 3 hours at 37℃ and washed with PBS for 30 minutes. The neural organoids were followed by washing several times with PBS-T (0.1% Triton X-100 in PBS) and incubated with a blocking solution (6% BSA, 0.2% Triton X-100, and 0.01% sodium azide in PBS) overnight. For 3D whole-mount immunostaining, the neural organoids were immersed in primary antibodies (anti-SOX2 [1:300, AB5603; Millipore] and anti-ZO-1 [1:250, 33-9100; Invitrogen]) diluted in blocking solution for 48 hours. The primary antibody was then washed three times with PBS-T for 10 minutes. Subsequently, the neural organoids were incubated with the appropriate secondary antibody (Jackson), and Hoechst33342 was diluted in a blocking solution for 48 hours. The neural organoids were then washed with PBS-T three times for 10 minutes and mounted onto a cover glass (24×50 mm) with a mounting solution (25% urea and 65% sucrose in DW) for optical clearing. All steps were performed in a 0.6 mL tube with gentle shaking at RT. All images were captured using a Leica TCS SP8 confocal microscope. The percentage of rosette size was measured using ImageJ software.
All plotting and statistical analyses were performed on GraphPad Prism 9.3.1 software. Comparisons between more than two groups was performed by one-way or two-way ANOVA with Tukey multiple comparison. p-values<0.05 were considered statistically significant. Data are presented as the mean and SEM.
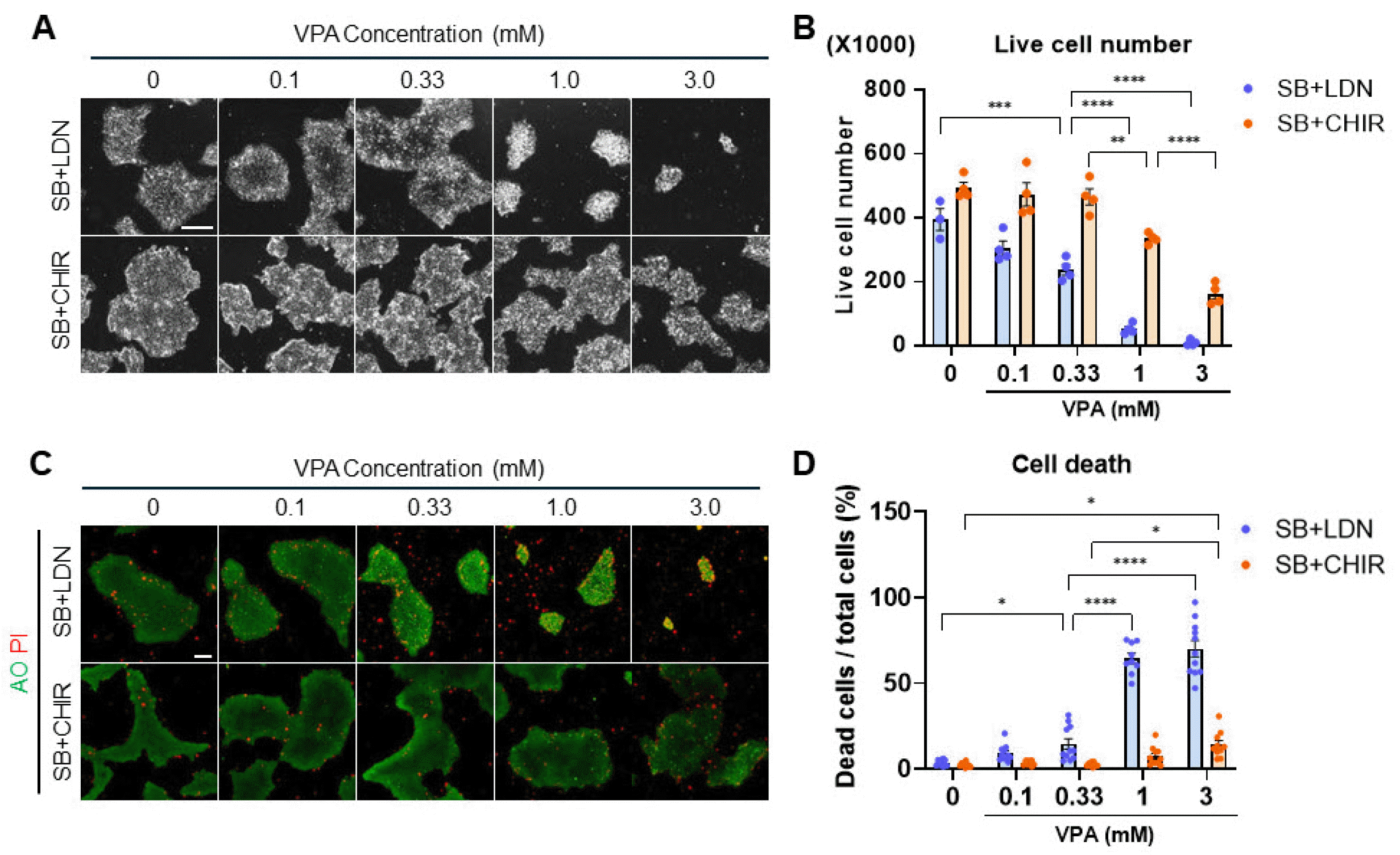
To comprehensively investigate the toxicity of VPA in the early stage of the neural developmental process, VPA was exposed at concentrations ranging from 0 to 3 mM for 2 days to anteriorly or posteriorly guided neural stem cells from iPSCs through SB+LDN or SB+CHIR treatment, respectively. VPA treatment appeared to reduce the colony size in a dose-dependent manner (Fig. 1A), and quantification of live cell numbers by the cell counter after single cell dissociation revealed that the VPA significantly reduced the live cells in both cell populations with substantially greater effects on anterior neural stem cells (Fig. 1B; IC50=0.5189 mM for anterior neural stem cells, IC50=1.104 mM for posterior neural stem cells). Conversely, dead cell proportions which were assessed by PI/AO staining methods showed the marked induction of cell death in anterior neural stem cells, while only marginal cell death was observed in posterior stem cells (Fig. 1C, 1D).
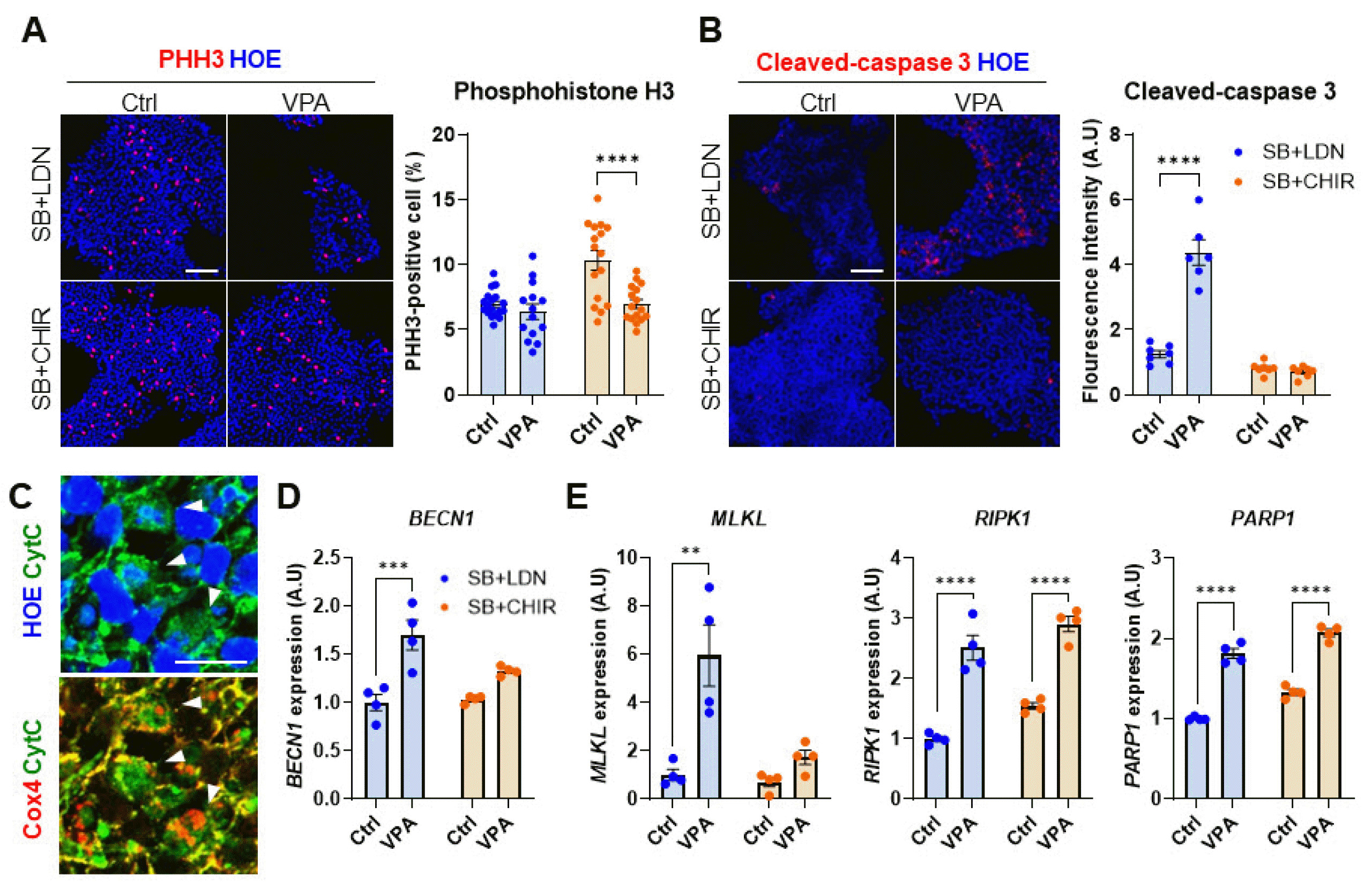
To elucidate the biological processes underlying the reduction in cell number after VPA exposure in anterior and posterior neural stem cells, the rate of cell proliferation and cell death were examined. Phosphohistone H3 staining, marking cells in mitosis, revealed that VPA treatment decreased cell proliferation rate only in posterior stem cells, but not in anterior stem cells (Fig. 2A). On the other hand, staining for cleaved caspase 3, an apoptosis marker, exhibited the marked induction of apoptosis in the anterior stem cells, while caspase-3 labeled apoptotic cells were not significantly increased in the posterior stem cells (Fig. 2B). Mitochondria-mediated apoptosis pathway was further confirmed by the cytochrome c release from the Cox4-labeled mitochondria, which is a hallmark for the activation of mitochondrial apoptotic pathway (Fig. 2C). Previous reports suggested that VPA also induced non-apoptotic cell death (19-21). Therefore, we investigated the transcriptional regulation of the key genes on activation of non-apoptotic pathways to assess the molecular pathway for cell death in anterior neural stem cells. The mRNA expression of the autophagy regulatory gene BECN1 (22) was only increased in the anterior stem cells but not in posterior stem cells (Fig. 2D). The mRNA expression of MLKL and RIPK1, which are necroptosis markers (23), and mRNA expression of PARP1, which is parthanatos markers (23), increased in the anterior neural stem cells, suggesting that non-apoptotic pathway by VPA was also activated in anterior neural stem cell (Fig. 2E). In addition, because there was a mild but significant increase in mRNA expression of a few non-apoptotic genes, RIPK1 and PARP1, by VPA in posterior neural stem cells, it appeared that mild non-apoptotic cell death was induced in the posteriorly guided neural progenitors.
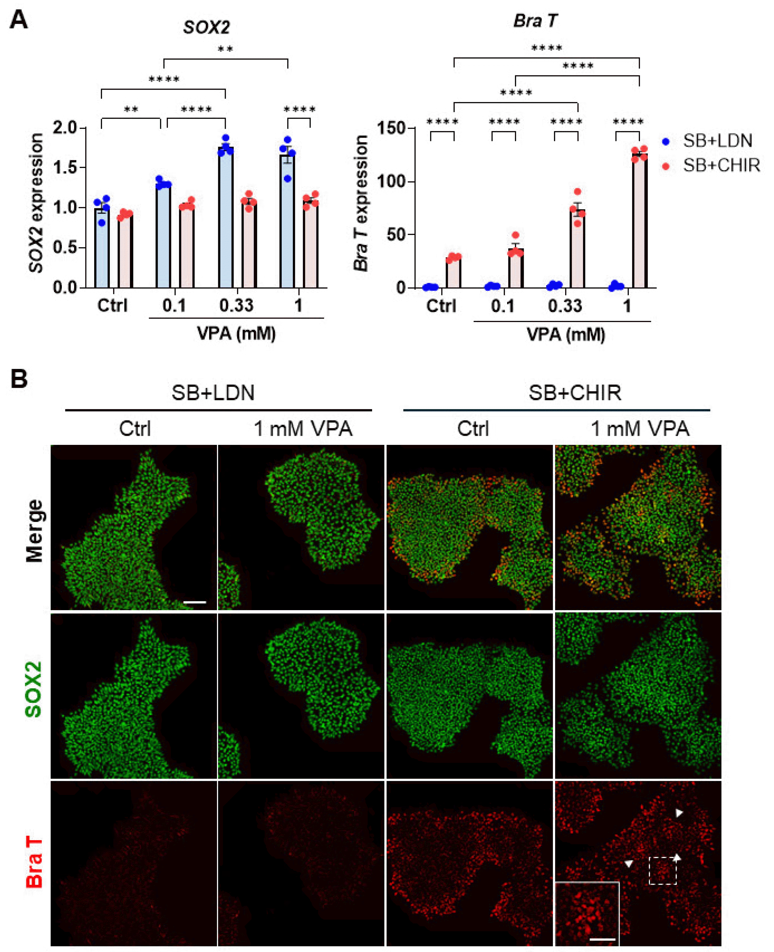
Next, we investigated the effect of VPA exposure on differentiation to the anterior or posterior neural stem cells. To verify this, first, we examined the mRNA expression levels of the neural progenitor marker, SOX2, and mesodermal marker, Bra T. There was a difference in the responses of VPA to these gene expressions. For instance, there was a significant increase in SOX2 expression, but no change in Bra T expression in anterior neural stem cells (Fig. 3A). On the other hand, mRNA levels of Bra T increased dose-dependently in posterior neural progenitors by VPA treatment, while expression of SOX2 showed no significant change (Fig. 3A). It has been reported that the posterior neural stem cell induction is mediated by the transient conversion of hPSCs into neuromesodermal progenitors (NMPs) which express both SOX2 and Bra T (24, 25). These NMPs preferentially localize at the edge of the cell colony (26). Thus, we tested whether enhanced Bra T expression by the VPA also affected the localization of these NMPs in the colony by co-immunocytochemistry of Bra T and SOX2. As expected, Bra T expressing cells were not observed during the anterior neural induction regardless of the presence or absence of VPA (Fig. 3B). On the other hand, SOX2 and Bra T double-positive cells were predominantly found at the edge of cell colony in the posterior neural stem cells. In contrast to this, Bra T-expressing cells were ectopically found in the middle of colonies upon VPA treatment (Fig. 3B).
To explore the consequence of acute exposure to VPA on the subsequent developmental program, we utilized the spinal cord organoid model which exhibits highly quantifiable neurulation-like tube morphogenesis (Fig. 4A, 4B) (17). Unexpectedly, we discovered that the size of organoids produced by cells previously exposed to VPA for 3 days during the posterior induction was significantly larger, owing to the higher growth rate (Fig 4C). Furthermore, these organoids from VPA-treated cells exhibited substantially slower progression of neurulation-like morphogenesis compared to the control group (Fig 4D). Immunohistochemical staining of the organoids that completed the morphogenesis also demonstrated that the morphology of neural tubes is noticeably different (Fig. 4E). VPA-treated groups exhibited substantially larger neural tubes. Measurement of tube proportion in the mid-section of the organoids confirmed this visual impression (Fig. 4F). Considering that the neural stem cells composed of the neural tube are stem cells with higher proliferation capacity, this observation is consistent with a higher growth rate of the VPA-treated organoids.
In this study, we examined the developmental neurotoxicological effects of VPA at the very early embryonic stage of neural induction using a recently well-established hPSC and neural organoid model. This model allowed the comparison of the sensitivity to potentially harmful materials in the early induction of anterior or posterior neural tissues. Our observation clearly demonstrated that acute exposure to VPA has differential effects on anterior and posterior neural induction and subsequent tissue morphogenesis processes.
Exposure of anterior neural stem cells to VPA induced robust cell death, whereas VPA prevented cell proliferation of posterior neural stem cells. The effect of VPA on cell proliferation and cell death has been reported to largely depend on the cell types. For instance, VPA reduced cell proliferation in rat cerebral cortex neural progenitor cells (8) and smooth muscle cells (11), whereas VPA activated cell death in glioma (27). In several cancer cells (9, 19) and cancer stem cells (10), inhibition of cell proliferation and activation of cell death occurred simultaneously. Thus, responses to the VPA appear to be highly dependent upon cell types and cellular status, a pattern observed similarly in both anterior and posterior neural stem cells. Additionally, we observed that VPA induced robust caspase-dependent apoptosis and non-apoptotic cell death responses in the anterior neural stem cells, but no apoptosis was observed in posterior neural stem cells, suggesting that the cell death pathway induced by VPA appears to differ depending on the anterior and posterior cells. It is also important to notice that VPA exposure affected posterior neural induction more profoundly. It is well known that VPA affects a wide range of developmental morphogen pathways including histone deacetylase, Wnt, Notch, and ERK pathway (1, 28, 29). It is well established that Wnt activation is necessary for the posteriorization of neural cells (30). In the caudalizing protocol, CHIR, an activator of WNT signaling is used and this promotes Bra T expression as a hallmark of the transient appearance of the NMP population for the posteriorized neural cells (31). In this respect, induction of Bra T expression by VPA can be considered as potentiation of Wnt activation. Accordingly, we found an ectopic appearance of Bra T-expressing NMPs in the middle of cell colonies. However, it is also noted that VPA did not increase Bra T expression in the anterior neural induction protocol, indicating that VPA alone is not sufficient to activate Wnt. Collectively, these results raise a hypothesis that acute exposure to VPA during early embryonic stages, particularly during neural induction, may influence various responses depending on the anteroposterior embryonic neural axis.
Another important observation in this study is that the pretreatment of VPA during posterior neural induction exerts long-term consequences in a delay of neural tube morphogenesis in the neural organoid. We previously established a model to quantify neural tube morphogenesis in the neural organoids (17) and found that VPA treatment during the tube-forming stage in the neural organoids led to reversibly disrupting the tube morphogenesis (5). To extend our knowledge about the developmental neurotoxicity of VPA, we tested whether VPA treatment during the early neural induction step could exhibit long-term consequences on morphogenesis when they were transformed into 3D organoids. Interestingly, we found that VPA-treated neural cells form larger organoids owing to the increased growth rate, and delayed tube morphogenesis. Considering that VPA prevented cell proliferation of posterior neural cells, it is paradoxical that there was an increment of growth rate in 3D organoids produced from VPA-treated posterior cells. Although it is premature to speculate the underlying mechanism, it should be pointed out that VPA also promotes the proliferation of some cell types including neural progenitor cells (12) and glial precursors (13). Thus, the effect of VPA on cell proliferation may be dependent on the stage of cell differentiation. In addition to the increased size of organoids, we also found that the tube morphogenesis was delayed. After the completion of the tube morphogenesis, the size and shape of tubes in the organoids also appeared to be different. VPA-treated cells exhibited larger tubes where highly proliferating neuroepithelial cells localize, which also supports the increased growth rate in these organoids. The delayed tube morphogenesis might be affected by the size difference of organoids because organoid size is one of the key factors influencing tube morphogenesis in the organoid model (17). However, it is unlikely because the growth acceleration of VPA-treated organoids exhibited strong dose dependency, while the retardation of tube morphogenesis did not exhibit an overt dose dependency. This dissociation suggests that the delayed tube morphogenesis due to VPA treatment cannot be solely attributed to differences in organoid size but is mediated by a long-lasting influence on the developmental program.
In conclusion, VPA exposure during the very early developmental stage of neural induction has differential effects depending on the anteroposterior neural axis; manifesting cell death activation in anterior neural stem cells and cell cycle arrest, and alternations in the induction/morphogesis program in posterior neural stem cells. Therefore, our results raise a possibility of acute and long-lasting developmental toxicity of VPA exposure during the early phase of embryonic development.
Notes
Authors’ Contribution
Conceptualization: WS, JK. Data curation: JK, SHP. Formal analysis: JK, SHP. Funding acquisition: WS. Investigation: JK, SHP. Methodology: JK, SHP. Project administration: WS. Resources: WS. Software: JK, SHP. Supervision: WS. Validation: JK, SHP. Visualization: JK. Writing – original draft: JK. Writing – review and editing: WS, JK.
References
1. Kostrouchová M, Kostrouch Z, Kostrouchová M. 2007; Valproic acid, a molecular lead to multiple regulatory pathways. Folia Biol (Praha). 53:37–49. DOI: 10.14712/fb2007053020037. PMID: 17448293.
2. Werler MM, Ahrens KA, Bosco JL, et al. National Birth Defects Prevention Study. 2011; Use of antiepileptic medications in pregnancy in relation to risks of birth defects. Ann Epidemiol. 21:842–850. DOI: 10.1016/j.annepidem.2011.08.002. PMID: 21982488. PMCID: PMC4816042.
3. Meador KJ. 2008; Effects of in utero antiepileptic drug exposure. Epilepsy Curr. 8:143–147. DOI: 10.1111/j.1535-7511.2008.00273.x. PMID: 19127305. PMCID: PMC2610228.
4. Nau H, Hauck RS, Ehlers K. 1991; Valproic acid-induced neural tube defects in mouse and human: aspects of chirality, alternative drug development, pharmacokinetics and possible mechanisms. Pharmacol Toxicol. 69:310–321. DOI: 10.1111/j.1600-0773.1991.tb01303.x. PMID: 1803343.
5. Lee JH, Shaker MR, Park SH, Sun W. 2023; Transcriptional signature of valproic acid-induced neural tube defects in human spinal cord organoids. Int J Stem Cells. 16:385–393. DOI: 10.15283/ijsc23012. PMID: 37643760. PMCID: PMC10686804.
6. Nicolini C, Fahnestock M. 2018; The valproic acid-induced rodent model of autism. Exp Neurol. 299:217–227. DOI: 10.1016/j.expneurol.2017.04.017. PMID: 28472621.
7. Williams G, King J, Cunningham M, Stephan M, Kerr B, Hersh JH. 2001; Fetal valproate syndrome and autism: additional evidence of an association. Dev Med Child Neurol. 43:202–206. DOI: 10.1111/j.1469-8749.2001.tb00188.x. PMID: 11263692.
8. Jung GA, Yoon JY, Moon BS, et al. 2008; Valproic acid induces differentiation and inhibition of proliferation in neural progenitor cells via the beta-catenin-Ras-ERK-p21Cip/WAF1 pathway. BMC Cell Biol. 9:66. DOI: 10.1186/1471-2121-9-66. PMID: 19068119. PMCID: PMC2639384.
9. Mawatari T, Ninomiya I, Inokuchi M, et al. 2015; Valproic acid inhibits proliferation of HER2-expressing breast cancer cells by inducing cell cycle arrest and apoptosis through Hsp70 acetylation. Int J Oncol. 47:2073–2081. DOI: 10.3892/ijo.2015.3213. PMID: 26497673. PMCID: PMC4665753.
10. Lee SH, Nam HJ, Kang HJ, Samuels TL, Johnston N, Lim YC. 2015; Valproic acid suppresses the self-renewal and proliferation of head and neck cancer stem cells. Oncol Rep. 34:2065–2071. DOI: 10.3892/or.2015.4145. PMID: 26239260.
11. Lee H, Hwang YJ, Park JH, Cho DH. 2022; Valproic acid decreases vascular smooth muscle cell proliferation via protein phosphatase 2A-mediated p70 S6 kinase inhibition. Biochem Biophys Res Commun. 606:94–99. DOI: 10.1016/j.bbrc.2022.03.100. PMID: 35339758.
12. Fujimura K, Mitsuhashi T, Shibata S, Shimozato S, Takahashi T. 2016; In utero exposure to valproic acid induces neocortical dysgenesis via dysregulation of neural progenitor cell proliferation/differentiation. J Neurosci. 36:10908–10919. DOI: 10.1523/JNEUROSCI.0229-16.2016. PMID: 27798144. PMCID: PMC6601887.
13. Lee HJ, Dreyfus C, DiCicco-Bloom E. 2016; Valproic acid stimulates proliferation of glial precursors during cortical gliogenesis in developing rat. Dev Neurobiol. 76:780–798. DOI: 10.1002/dneu.22359. PMID: 26505176.
14. Andoniadou CL, Martinez-Barbera JP. 2013; Developmental mechanisms directing early anterior forebrain specification in vertebrates. Cell Mol Life Sci. 70:3739–3752. DOI: 10.1007/s00018-013-1269-5. PMID: 23397132. PMCID: PMC3781296.
15. Olmsted ZT, Paluh JL. 2021; Stem cell neurodevelopmental solutions for restorative treatments of the human trunk and spine. Front Cell Neurosci. 15:667590. DOI: 10.3389/fncel.2021.667590. PMID: 33981202. PMCID: PMC8107236.
16. Chambers SM, Fasano CA, Papapetrou EP, Tomishima M, Sadelain M, Studer L. 2009; Highly efficient neural conversion of human ES and iPS cells by dual inhibition of SMAD signaling. Nat Biotechnol. 27:275–280. DOI: 10.1038/nbt.1529. PMID: 19252484. PMCID: PMC2756723.
17. Lee JH, Shin H, Shaker MR, et al. 2022; Production of human spinal-cord organoids recapitulating neural-tube morphogenesis. Nat Biomed Eng. 6:435–448. DOI: 10.1038/s41551-022-00868-4. PMID: 35347276.
18. Kwak T, Park SH, Lee S, et al. 2024; Guidelines for manufacturing and application of organoids: brain. Int J Stem Cells. 17:158–181. DOI: 10.15283/ijsc24056. PMID: 38777830. PMCID: PMC11170118.
19. Xia Q, Zheng Y, Jiang W, et al. 2016; Valproic acid induces autophagy by suppressing the Akt/mTOR pathway in human prostate cancer cells. Oncol Lett. 12:1826–1832. DOI: 10.3892/ol.2016.4880. PMID: 27588130. PMCID: PMC4998110.
20. Bollino D, Balan I, Aurelian L. 2015; Valproic acid induces neuronal cell death through a novel calpain-dependent necroptosis pathway. J Neurochem. 133:174–186. DOI: 10.1111/jnc.13029. PMID: 25581256. PMCID: PMC4393803.
21. Liu S, Liang B, Jia H, Jiao Y, Pang Z, Huang Y. 2017; Evaluation of cell death pathways initiated by antitumor drugs melatonin and valproic acid in bladder cancer cells. FEBS Open Bio. 7:798–810. DOI: 10.1002/2211-5463.12223. PMID: 28593135. PMCID: PMC5458469.
22. Kang R, Zeh HJ, Lotze MT, Tang D. 2011; The Beclin 1 network regulates autophagy and apoptosis. Cell Death Differ. 18:571–580. DOI: 10.1038/cdd.2010.191. PMID: 21311563. PMCID: PMC3131912.
23. Tang D, Kang R, Berghe TV, Vandenabeele P, Kroemer G. 2019; The molecular machinery of regulated cell death. Cell Res. 29:347–364. DOI: 10.1038/s41422-019-0164-5. PMID: 30948788. PMCID: PMC6796845.
24. Shaker MR, Lee JH, Kim KH, et al. 2021; Spatiotemporal contribution of neuromesodermal progenitor-derived neural cells in the elongation of developing mouse spinal cord. Life Sci. 282:119393. DOI: 10.1016/j.lfs.2021.119393. PMID: 34004249.
25. Olivera-Martinez I, Harada H, Halley PA, Storey KG. 2012; Loss of FGF-dependent mesoderm identity and rise of endogenous retinoid signalling determine cessation of body axis elongation. PLoS Biol. 10:e1001415. DOI: 10.1371/journal.pbio.1001415. PMID: 23118616. PMCID: PMC3484059.
26. Seo K, Cho S, Shin H, et al. 2023; Symmetry breaking of human pluripotent stem cells (hPSCs) in micropattern generates a polarized spinal cord-like organoid (pSCO) with dorsoventral organization. Adv Sci (Weinh). 10:2301787. DOI: 10.1002/advs.202301787. PMID: 37170679. PMCID: PMC10369253.
27. Han W, Yu F, Cao J, Dong B, Guan W, Shi J. 2020; Valproic acid enhanced apoptosis by promoting autophagy via Akt/mTOR signaling in glioma. Cell Transplant. 29:963689720981878. DOI: 10.1177/0963689720981878. PMID: 33356493. PMCID: PMC7873763.
28. Wang L, Liu Y, Li S, Long ZY, Wu YM. 2015; Wnt signaling pathway participates in valproic acid-induced neuronal differentiation of neural stem cells. Int J Clin Exp Pathol. 8:578–585.
29. Park G, Jang WE, Kim S, et al. 2023; Dysregulation of the Wnt/β-catenin signaling pathway via Rnf146 upregulation in a VPA-induced mouse model of autism spectrum disorder. Exp Mol Med. 55:1783–1794. DOI: 10.1038/s12276-023-01065-2. PMID: 37524878. PMCID: PMC10474298.
30. Nordström U, Jessell TM, Edlund T. 2002; Progressive induction of caudal neural character by graded Wnt signaling. Nat Neurosci. 5:525–532. DOI: 10.1038/nn0602-854. PMID: 12006981.
31. Gouti M, Tsakiridis A, Wymeersch FJ, et al. 2014; In vitro generation of neuromesodermal progenitors reveals distinct roles for Wnt signalling in the specification of spinal cord and paraxial mesoderm identity. PLoS Biol. 12:e1001937. DOI: 10.1371/journal.pbio.1001937. PMID: 25157815. PMCID: PMC4144800.
Fig. 1
Toxicological assessment of valproic acid (VPA) exposure during anterior and posterior neural induction. (A) Representative bright field images. Scale bar=200 μm. VPA was exposed at concentrations ranging from 0 to 3 mM for 2 days during the induction of anterior neural stem cells (SB+LDN) and posterior neural stem cells (SB+CHIR). (B) Live cell number was measured by cell counter after single cell dissociation. N=3∼4. Data are presented as mean±SEM with individual data points. Statistical significance was tested with a two-way ANOVA with Tukey multiple comparisons; **p<0.01, ***p<0.001, ****p<0.0001. (C) Representative images after staining with acridine orange (AO)/propidium iodide (PI). Scale bar=100 μm. (D) Quantification of cell death by the percentage of PI-stained red fluorescence cells in AO-stained green fluorescence cells. N=9∼12. Data are presented as mean±SEM with individual data points. Statistical significance was tested with a two-way ANOVA with Tukey multiple comparisons; *p<0.05, ****p<0.0001.
Fig. 2
Analysis of the molecular mechanism underlying valproic acid (VPA)-induced cytotoxicity. (A) Representative images stained with phosphohistone H3 (PHH3), cell proliferation marker, and Hoechst33342 (HOE). Scale bar=100 μm. VPA (1 mM) was treated for 2 days during the anterior neural induction (SB+LDN) and posterior neural induction (SB+CHIR). The quantification was performed by the measurement of the percentage of cells stained with PHH3 among cells stained with HOE. N=14∼18. Data are presented as mean±SEM with individual data points. Statistical significance was tested with a two-way ANOVA with Tukey multiple comparisons; ****p<0.0001. (B) Representative images stained with cleaved-caspase 3, apoptotic marker, and HOE. Scale bar=100 μm. The quantification was performed by the measurement of the fluorescence intensity of cleaved-caspase 3 in the area where the colony was located. N=6∼7. Data are presented as mean±SEM with individual data points. Statistical significance was tested with a two-way ANOVA with Tukey multiple comparisons; ****p<0.0001. (C) Representative images of anteriorly guided neural stem cells stained with Cox4, mitochondrial marker, cytochrome c (CytC), and HOE after VPA treatment for 2 days. Scale bar=100 μm. (D) The changes of mRNA expression of BECN1, an autophagy marker, in anterior and posterior neural stem cells with treatment 1 mM VPA. N=4. Data are presented as mean±SEM with individual data points. Statistical significance was tested with a two-way ANOVA with Tukey multiple comparisons; ***p<0.001. (E) The alternation of mRNA expression of MLKL and RIPK1, which are necroptosis markers, and PARP1, a parthanatos marker in anterior and posterior neural stem cells with treatment 1 mM VPA. N=4. Data are presented as mean±SEM with individual data points. Statistical significance was tested with a two-way ANOVA with Tukey multiple comparisons; **p<0.01, ****p<0.0001.
Fig. 3
The effect of valproic acid (VPA) on anterior and posterior neural induction. (A) mRNA expression of SOX2, neural stem cell marker, and Brachyury T (Bra T), mesodermal marker. VPA was exposed at concentrations ranging from 0 to 1 mM for 2 days during the anterior (SB+LDN) and posterior (SB+CHIR) neural induction. N=4. Data are presented as mean±SEM with individual data points. Statistical significance was tested with a two-way ANOVA with Tukey multiple comparisons; **p<0.01, ****p<0.0001. (B) Immunocytochemistry of SOX2 and Bra T. Scale bar=100 μm. VPA (1 mM) was exposed for 2 days during the anterior and posterior neural induction. The arrows show a profound expression of Bra T in the middle of the colonies. Scale bar=50 μm for an enlarged inset.
Fig. 4
The effect of valproic acid (VPA) pretreatment during the posterior neural induction step on neurulation-like tube morphogenesis in the neural organoid. (A) Experimental scheme of pretreatment of VPA during the posterior neural induction for 3 days, generation of neural organoids, and analysis of tube morphogenesis. (B) Time-lapse bright-field images of neural organoids in the VPA-pretreated group compared with control (Ctrl). Scale bar=200 μm. (C) The size of neural organoids was measured by the area of the organoids. Left: The neural organoid size at day 8 in the VPA-treated group compared by Ctrl. Right: Growth rate of neural organoids between day 5 to day 13. N=31∼32. Data are presented as mean±SEM with individual data points. Statistical significance was tested with a one-way ANOVA with Tukey multiple comparisons; ****p<0.0001. (D) Quantification of neurulation-like tube morphogenesis. The color box indicated the cumulative proportion of the neural folding stage (left) and neural tube closure (right). On day 7, the neural organoids were cultured in differentiation media without basic fibroblast growth factor (bFGF) for 6 days and morphogenesis of three-dimensional structures was recorded in real-time. In each group, 31 to 32 neural organoids were used. (E) Representative 3D neural organoids images stained with ZO-1, tight junction protein, and Hoechst33342 (HOE). Rosettes were marked with red lines and shades in the right images. Scale bar=100 μm. (F) The percentage of rosette area per organoid area was quantified. N=4∼6. Data are presented as mean±SEM with individual data points. Statistical significance was tested with a one-way ANOVA with Tukey multiple comparisons; ****p<0.0001.



PDF
Citation
Print



XML Download