Abstract
To investigate whether Tasquinimod can influence cisplatin resistance in drug-resistant ovarian cancer (OC) cell lines by regulating histone deacetylase 4 (HDAC4) or p21, we explored its effects on the cell cycle, and associated mechanisms. RT-PCR and Western blot analyses, flow cytometry, CCK8 assay, and immunofluorescence were utilized to investigate the effects of Tasquinimod on gene expression, cell cycle, apoptosis, viability, and protein levels in OC cells. The results showed that Tasquinimod inhibited cell viability and promoted apoptosis in SKOV3/DDP (cisplatin) and A2780/DDP cells more effectively than DDP alone. In combination with cisplatin, Tasquinimod further enhanced cell apoptosis and reduced cell viability in these cell lines, an effect that could be reversed following HDAC4 overexpression. Tasquinimod treatment down-regulated HDAC4, Bcl-2, and cyclin D1, and CDK4 expression and up-regulated the cleaved-Caspase-3, and p21 expression in SKOV3/DDP and A2780/DDP cells. Additionally, Tasquinimod inhibited DDP resistance in OC/DDP cells. These effects were similarly observed in OC mouse models treated with Tasquinimod. In conclusion, Tasquinimod can improve OC cells' sensitivity to DDP by down-regulating the HDAC4/p21 axis, offering insights into potential strategies for overcoming cisplatin resistance in OC.
Ovarian cancer (OC) is the second most common cause of gynecological cancer death [1], with less than half of patients surviving beyond five years post-diagnosis, even in developed countries like the United States and Canada [2]. Although chemotherapy remains an essential treatment modality for OC, its effectiveness is often hindered by the development of resistance in the cancer cells, and the underlying mechanisms of this drug resistance are not fully understood, thereby lacking effective counter-strategies.
Cisplatin is a widely used chemotherapy agent for various cancers, including OC, testicular cancer, colorectal cancer, head and neck cancer, bladder cancer, and lung cancer [3-5]. Although many cancer cells initially respond to platinum-based chemotherapy, they often develop resistance over time [6]. One mechanism contributing to this resistance involves epigenetic modifications such as histone acetylation/deacetylation and histone/DNA methylation [7,8]. Previous research identified histone deacetylase 4 (HDAC4) and STAT1 (a member of the signal transducer and activator of the transcription family) from cisplatin-resistant as key players in resistant OC cells. It was found that HDAC4 activation leads to STAT1 phosphorylation and nuclear translocation in these cells, promoting drug resistance [6]. However, the detailed downstream regulatory mechanisms remain unclear.
Current research indicates that HDAC4 is associated with lower survival rates in OC patients [9,10] and is closely linked to cancer cell drug resistance [11,12]. Despite this, the role of HDAC4 in cisplatin resistance in OC has not been fully elucidated. Tasquinimod, a small molecule similar to the HDAC inhibitor BML-210, has been shown to enhance gene expression by binding to myocyte enhancer factor 2 (MEF2) and preventing class II HDAC from localizing to the MEF2 gene, thus indirectly inhibiting HDAC activity [13]. However, the interaction between Tasquinimod and HDAC in OC remains unknown.
This study aimed to investigate whether Tasquinimod can modulate HDAC4 or p21 to influence the cell cycle of drug-resistant OC cell lines, potentially altering their resistance to cisplatin, as well as the underlying mechanisms of this interaction. The results could hold significant implications for the development and utilization of anticancer drugs for OC.
Human OC cell lines, SKOV3 (AW-CCH110) and A2780 (AW-CCH152) were purchased from Abiowell. SKOV3 cells were maintained in McCoy's 5A medium (AW-MC008; Abiowell), while A2780 cells were cultured in 1640 medium. All cells were incubated at 37°C with 5% CO2 in a carbon dioxide incubator (DH-160I; Shanghai Santo Instrument). To establish the SKOV3/DDP and A2780/DDP cell lines, cells in the logarithmic growth phase were exposed to gradually increasing concentrations cisplatin (0.2 μg/ml, 0.4 μg/ml, 0.6 μg/ml, 0.8 μg/ml, 1.0 μg/ml, 1.5 μg/ml, 2.0 μg/ml). Sensitive cells were progressively eliminated under drug pressure, allowing the survival and proliferation of drug-resistant cells. After 3–4 weeks, cells reaching approximately 107 cells/ml were exposed to the next higher cisplatin was used, and the process was repeated. Finally, the drug-resistant SKOV3/DDP and A2780/DDP cells, cultured in the medium added with 2.0 μg/ml cisplatin, were obtained. Fresh cells were obtained for experiments after subcultivation for over three generations.
Experiment 1: To assess the regulation of Tasquinimod on HDAC4, the cells were divided into three groups: SKOV3 (SKOV3 cells treated with 2 μg/ml cisplatin for 12 h, 24 h, and 48 h), SKOV3/DDP (SKOV3/DDP cells treated with 2 μg/ml cisplatin for 12 h, 24 h, and 48 h), and SKOV3/DDP + Tasquinimod (SKOV3/DDP cells treated with 2 μg/ml cisplatin and 40 μM Tasquinimod for 12 h, 24 h, and 48 h). Similarly, A2780 and A2780/DDP cells were divided into the following groups: A2780/DDP, A2780/DDP, and A2780/DDP + Tasquinimod groups. The treatment in A2780 or A2780/DDP cells was consistent with that in SKOV3 or SKOV3/DDP cells.
Experiment 2: Here, SKOV3/DDP cells were divided into four groups: SKOV3/DDP (no treatment), SKOV3/DDP + Tasquinimod (40 μM Tasquinimod for 12 h, 24 h, and 48 h), SKOV3/DDP + cisplatin (2 μg/ml cisplatin for 12 h, 24 h, and 48 h), and SKOV3/DDP + cisplatin + Tasquinimod groups (2 μg/ml cisplatin and 40 μM Tasquinimod for 12 h, 24 h, and 48 h). Similarly, A2780/DDP cells were divided into four groups: A2780/DDP, A2780/DDP + Tasquinimod, A2780/DDP + cisplatin, and A2780/DDP + cisplatin + Tasquinimod groups. The treatment in A2780/DDP cells was consistent with that in SKOV3/DDP cells.
Experiment 3: To determine the effects of Tasquinimod on apoptosis and the cell cycle, SKOV3/DDP cells were divided into six groups: SKOV3/DDP (SKOV3/DDP cells treated with 2 μg/ml cisplatin for 12 h, 24 h, and 48 h), SKOV3/DDP + NC (SKOV3/DDP cells treated with si-negative control (NC) transfection were treated with 2 μg/ml cisplatin for 12 h, 24 h, and 48 h), SKOV3/DDP + si-HDAC4 (cells with si-HDAC4 transfection were treated with 2 μg/mL cisplatin for 12 h, 24 h, and 48 h), SKOV3/DDP + Tasquinimod group (SKOV3/DDP cells were treated with 2 μg/ml cisplatin and 40 μM Tasquinimod for 12 h, 24 h, and 48 h), SKOV3/DDP + oe-HDAC4 group (SKOV3/DDP cells with oe-HDAC4 transfection were treated with 2 μg/ml cisplatin for 12 h, 24 h, and 48 h), SKOV3/DDP + Tasquinimod + oe-HDAC4 group (cells with oe-HDAC4 transfection treated with 2 μg/ml cisplatin and 40 μM Tasquinimod for 12 h, 24 h, and 48 h). Similarly, A2780/DDP cells were divided into 6 groups: A2780/DDP, A2780/DDP + NC, A2780/DDP + si-HDAC4 group, A2780/DDP + Tasquinimod, A2780/DDP + oe-HDAC4 group, and A2780/DDP + Tasquinimod + oe-HDAC4. The treatment in A2780/DDP cells was consistent with that in SKOV3/DDP cells.
Experiment 4: To investigate the regulation of Tasquinimod on p21, SKOV3/DDP and A2780/DDP cells were divided into five groups: OV/DDP (cells treated with 2 μg/ml cisplatin for 12 h, 24 h, and 48 h), Tasquinimod (cells treated with 2 μg/ml cisplatin and 40 μM Tasquinimod for 12 h, 24 h, and 48 h), Tasquinimod + NC (cells with si-NC transfection, treated with 2 μg/ml cisplatin and 40 μM Tasquinimod for 12 h, 24 h, and 48 h), Tasquinimod + si-p21 (cells with si-p21 transfection, treated with 2 μg/ml cisplatin and 40 μM Tasquinimod for 12 h, 24 h, and 48 h), and Tasquinimod + UC2288 (cells treated with UC2288, an inhibitor of p21, 2 μg/ml cisplatin and 40 μM Tasquinimod for 12 h, 24 h, and 48 h).
The si-HDAC4 (HG-Si344757, Honorgene), and si-p21 (HG-Si000389, Honorgene) in the research were all synthesized by Honorgene. The sequences for si-HDAC4 and si-p21 were as follows: “si-HDAC4: GCTGCTCAACTATGGTCTCTA, and si-p21: GACAGATTTCTACCACTCCAA”. SKOV3/DDP and A2780/DDP OC cells in the logarithmic growth phase were selected for transfection. According to the instructions for Lipofectamine 2000, si-HDAC4, si-p21, and NC vectors were transfected into SKOV3/DDP cells or A2780/DDP cells. Following transfection, the cells were cultured in an incubator (DH-160I; Santo Instrument) at 37°C, 5% CO2, and saturated humidity for 5 h. Subsequently, cells were transferred to a fresh medium for continuous culture for 48 h and then collected for subsequent experiments.
The cells were stored in pre-cooled Trizol (15596026, ThermoFisher) for RNA extraction. RNA concentration was measured using a spectrophotometer. A reverse transcription kit (CW2569, CWBIO) was used to synthesize cDNA. The system was incubated for 50 min at 50°C and 5 min at 85°C. Using cDNA as templates, qRT-PCR was performed with the UltraSYBR Mixture kit (CW2601, CWBIO) and PIKOREAL96 (ThermoFisher). β-actin served as the internal reference gene (Table 1). The relative expression levels were calculated and analyzed using the 2-ΔΔCt method.
The tumor cells were cultured in a 96-well plate at a density of 5 × 103 cells/wel and incubated at 37°C. CCK8 solution (NU679, 10 μl, Tonen) was added to each well, respectively. Then, the cells were incubated at 37°C for 4 h and analyzed using a Bio-Tek microplate analyzer (MB-530, HEALES).
To detect cell apoptosis, tumor tissues were mechanically dispersed and filtered to obtain a single-cell suspension. Meanwhile, OC cells were collected by digestion with EDTA-free trypsin. The collected above tumor tissue-derived cells and OC cells were rinsed with phosphate-buffered saline (PBS) and then centrifuged. Approximately 3.2 × 105 cells were resuspended in a binding buffer. Annexin V-APC (5 μl, KGA1030, KeyGEN BioTECH) and 5 μl propidium iodide (PI) were added and mixed thoroughly. The reaction system was incubated at room temperature for 10 min in the dark. Analyze cell staining with Annexin V-FITC and PI using flow cytometry (A00-1-1102, Beckman) with excitation at 488 nm and emission detection at 530 nm in the FL1 channel for Annexin V-FITC and in the FL2 channel for PI. The apoptosis rate was calculated as LR (early apoptosis, %) + UR (late apoptosis, %).
To detect the cell cycle, pre-cooled PBS (SH30256.01, Hyclone) was added to the cells. The supernatant was collected after low-speed centrifugation. Cells were fixed overnight at 4°C with PBS and pre-cooled 100% ethanol. After fixation, the supernatant was discarded, and the cells were washed with pre-cooled PBS to remove ethanol. PI working solution (MB2920, Meilunbio) was added, and the cells were stained at 4°C for 30 min in the dark. The cell cycle was then analyzed using flow cytometry (A00-1-1102, Beckman).
After the cell experiments, RIPA lysate (AWB0136b, Abiowell) was added to a biological sample homogenizer (BioPrep-24, Allsheng) to lyse the cells. The lysate was then centrifuged. TEMED (AWB0068b, Abiowell) was used to prepare 10% and 12% separated gels, as well as 4.8% concentrated gel. Sample proteins were mixed with 5× loading buffer and denatured in a boiling water bath. The protein markers and denatured sample proteins were loaded into the gel for electrophoresis based on the protein quantification results. Then, the membranes were transferred using a membrane converter (DYCZ-40D, LIUYI) with a constant current. After transfer, the membranes were washed with 1 × PBST (AWI0130a, Abiowell) and blocked at 4°C. The membranes were then incubated overnight at 4°C with primary antibodies including HDAC4 (#7628, 1:1,000, CST), Bcl-2 (12789-1-AP, 1:2,000, Proteintech), cleaved-Caspase-3 (#9661, 1:1,000, CST), p21 (Human, P21 fusion protein Ag0368, 10355-1-AP, 1:50, Proteintech), cyclin D1 (60186-1-Ig, 1:2,000, Proteintech), CDK4 (11026-1-AP, 1:3,000, Proteintech), and β-actin (66009-1-Ig, 1:5,000, Proteintech). Subsequently, HRP-conjugated secondary antibodies (SA00001-1, 1:5,000 and SA00001-2, 1:6,000, Proteintech) were incubated. ECL Chemiluminescence solution (AWB0005b, Abiowell) was used for development. Imaging was performed using a gel imaging system.
Cell climbing sheets and tumor tissues were used for immunofluorescence analysis. Tumor tissues were embedded, cut into 5 μm slices, and mounted on slides. The samples were fixed with 4% paraformaldehyde (Sinopharm) for 30 min. After fixation, the samples were rinsed with PBS and incubated with 0.3% Triton X-100 at 37°C for 30 min, followed by another rinse with PBS. The samples were blocked by adding 5% BSA (Saibao) and incubating at 37°C for 1 h. Primary antibodies were applied in appropriate dilutions, including p21 (Human, P21 fusion protein Ag0368, 10355-1-AP, 1:50, Proteintech), cyclin D1 (BS-0623R, 1:50, Bioss), and CDK4 (ab108357, 1:200, Abcam), and incubated overnight at 4°C. After three PBS washes, samples were incubated with secondary antibodies: Goat Anti-Rabbit IgG (H+L), CoraLite594 Conjugate (SA00013-4, 1:200, Proteintech) and Goat Anti-Rabbit IgG (H+L), CoraLite488 Conjugate (SA00013-2, 1:200, Proteintech), at 37°C for 90 min. Nuclei were stained with DAPI working solution (Wellbio) at 37°C for 10 min and observed under a microscope (BA210T, Motic).
Fifteen specific pathogen-free female nude mice aged 4–5 weeks were obtained from Hunan Slake Jingda to investigate the role of Tasquinimod in xenotransplantation. This research has obtained the approval from Animal Ethics Committee of Hunan Provincial People’s Hospital (No. 2021-180). Briefly, the mice were randomly assigned to the following groups (n = 5/group): SKOV3, SKOV3/DDP, SKOV3/DDP + Tasquinimod, A2780, A2780/DDP, and A2780/DDP + Tasquinimod. Mice in the SKOV3 and A2780 groups received subcutaneous injections of SKOV3 or A2780 cells, respectively, while those in the SKOV3/DDP, SKOV3/DDP + Tasquinimod, A2780/DDP, and A2780/DDP + Tasquinimod groups were injected with SKOV3/DDP or A2780/DDP cells treated with 2 μg/ml cisplatin. The cell injection concentration was 5 × 107 cells/mL, with 200 μl administered per mouse. Once tumors reached approximately 1 mm in size (around day 6), mice in all groups received 4 mg/kg cisplatin injections every three days. Additionally, mice in the SKOV3/DDP + Tasquinimod and A2780/DDP + Tasquinimod groups received 50 mg/kg Tasquinimod every three days. Mice in the SKOV3, SKOV3/DDP, A2780, and A2780/DDP groups received equal-volume vehicle injections for tumor size measurement every 3 days. Tumor volume was calculated using the formula: Volume = (Length × Width2)/2. All mice of the three groups were treated with different injections of cells and drugs but were fed in the same way. They were provided with adequate food and water, and housed under controlled temperature and humidity conditions. After intervention, the nude mice were euthanized for subsequent testing.
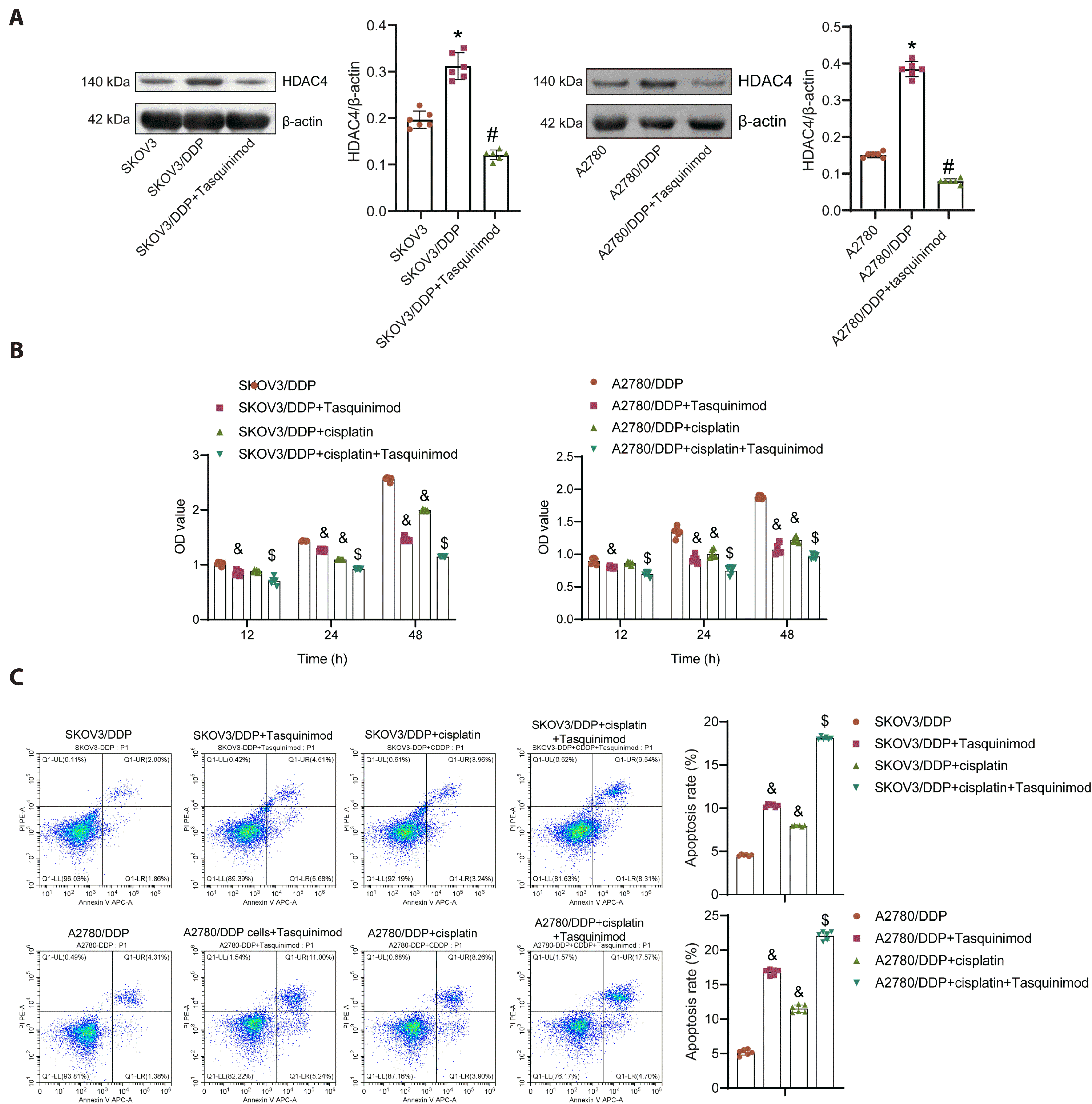
First, we identified SKOV3/DDP and A2780/DDP cells. As evident from Supplementary Fig. 1A, DDP resistance was dramatically improved in SKOV3/DDP and A2780/DDP cells. To explore the effects of Tasquinimod on HDAC4 expression in OC cells, we measured HDAC4 levels in SKOV3/DDP and A2780/DDP cells. The results showed that HDAC4 expression in these cells was significantly elevated compared to common OC cells (Fig. 1A). However, upon treatment with 40 μM Tasquinimod, HDAC4 expression in SKOV3/DDP and A2780/DDP cells was down-regulated, reaching levels lower than those observed in non-resistant SKOV3 and A2780 cell lines (Fig. 1A), suggesting that Tasquinimod can inhibit HDAC4 expression in OC/DDP cells. We further analyzed the effects of Tasquinimod monotherapy on cell viability and apoptosis in OC/DDP cells and observed that Tasquinimod monotherapy was more effective in inhibiting cell viability and promoting apoptosis compared to cisplatin monotherapy (Fig. 1B, C). Additionally, the combination of cisplatin and Tasquinimod led to a further decrease in cell viability and an increase in apoptosis in OC/DDP cells compared to treatment with cisplatin alone (Fig. 1B, C). These findings demonstrate that Tasquinimod has an additive effect with cisplatin, inhibiting HDAC4 expression and cisplatin resistance in OC/DDP cells.
Studies have shown that tumor cell drug resistance is related to the process of cell proliferation and apoptosis processes [14]. To further explore the mechanism of action of Tasquinimod, we silenced and overexpressed HDAC4 in OC/DDP cells. Western blot results confirmed the successful construction of HDAC4-silenced and HDAC4-overexpressing OC/DDP cell lines, as indicated by decreased and increased HDAC4 expression, respectively (Fig. 2A). Moreover, overexpression of HDAC4 resulted in increased HDAC4 expression in OC/DDP cells, which was inhibited by Tasquinimod (Fig. 2A).
Assays for cell viability and apoptosis showed that the overall viability of OC/DDP cells gradually increased over time. Treatment with Tasquinimod and si-HDAC4 inhibited cell viability and promoted apoptosis in OC/DDP cells. In addition, overexpression of HDAC4 increased cell viability and inhibited apoptosis, but these effects were reversed by Tasquinimod treatment (Fig. 2B, C, Supplementary Fig. 1B). These results suggest that Tasquinimod inhibits cell viability and promotes apoptosis through HDAC4 in SKOV3/DDP and A2780/DDP cells.
The expression levels of Bcl-2 were significantly down-regulated, and cleaved-Caspase-3 was significantly upregulated in SKOV3/DDP and A2780/DDP cells after Tasquinimod treatment (Fig. 2D, E). Overexpression of HDAC4 promoted Bcl-2 expression and inhibited cleaved-Caspase-3 expression in OC/DDP cells, effects that were reversed by Tasquinimod (Fig. 2D, E). These findings suggest that Tasquinimod promotes apoptosis in OC/DDP cells by inhibiting HDAC4.
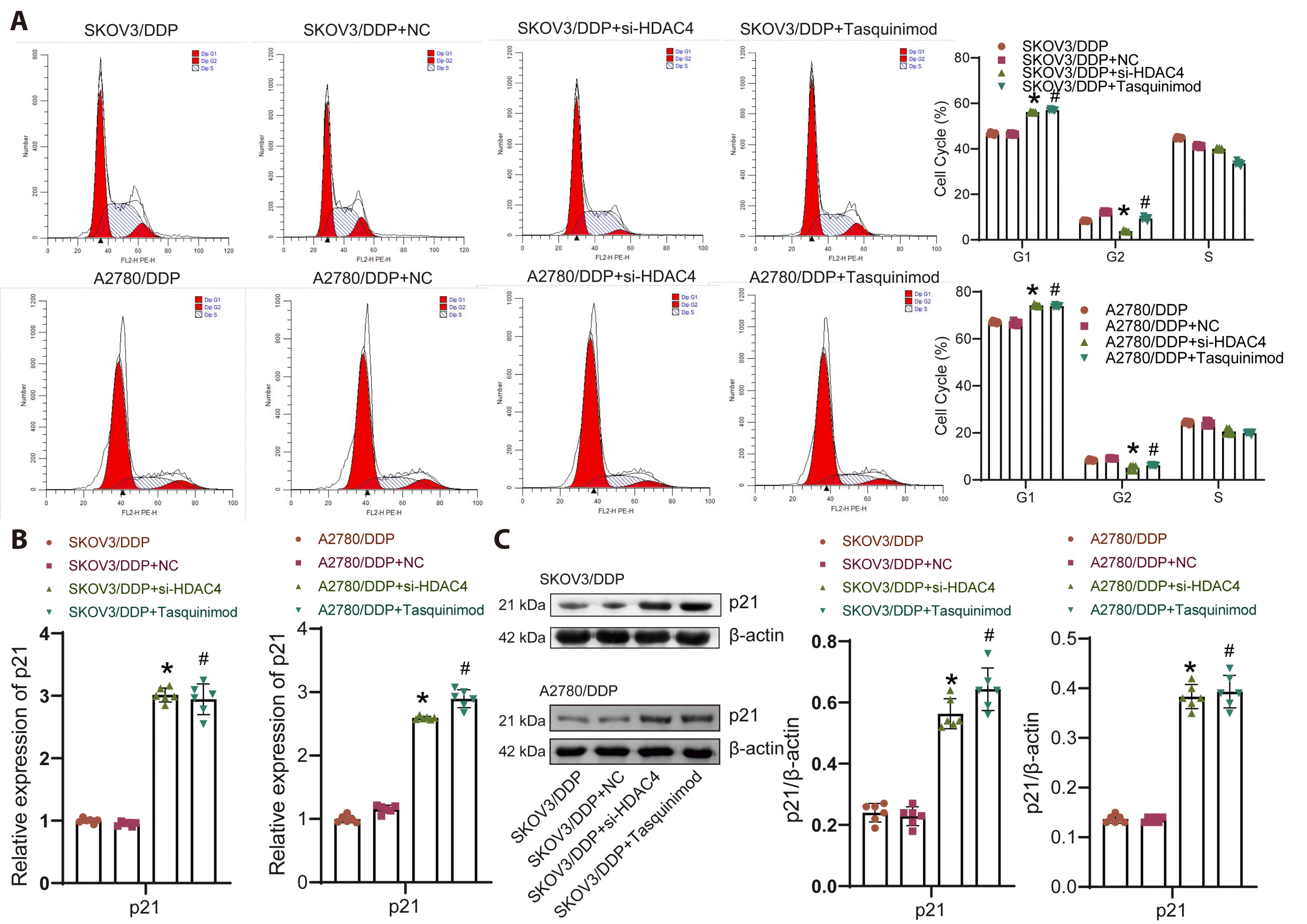
The cell cycle of OC/DDP cells after Tasquinimod treatment was analyzed using a flow cytometer. The data demonstrated a significant increase in the G1 phase of SKOV3/DDP and A2780/DDP cells compared to the control group (Fig. 3A), indicating that Tasquinimod can regulate the cell cycle of OC/DDP cells. qRT-PCR and Western blot analysis revealed a significant increase in p21 expression in SKOV3/DDP and A2780/DDP cells treated with Tasquinimod (Fig. 3B, C). Since p21 plays a crucial role in cell cycle regulation, these results suggest that Tasquinimod can regulate p21 expression in OC/DDP cells, thereby affecting their cell cycle.
Given Tasquinimod's ability to regulate p21 and influence the cell cycle, we investigated whether Tasquinimod also affects other cell cycle-related genes. The qRT-PCR analysis showed elevated p21 expression and decreased expression of cyclin D1 and CDK4 in the OC/DDP + Tas group compared with OC/DDP. And this change was reversed by si-p21 or UC2288 (a p21 inhibitor) treatment (Fig. 4A, B). Immunofluorescence results were consistent with qRT-PCR results (Fig. 4C, D). Additionally, silencing or inhibiting p21 partially restored the inhibitory effect of Tasquinimod on OV cell viability (Fig. 4E). Furthermore, compared to the OV/DPP + Tasquinimod group, the number of cells in the G1 phase decreased, and the number of cells in the G2 phase increased in the OV/DPP + Tasquinimod + si-p21 or UC2288 group (Fig. 4F). These results suggest that Tasquinimod influences the expression of cell cycle-related genes, thereby affecting cell cycle progression.
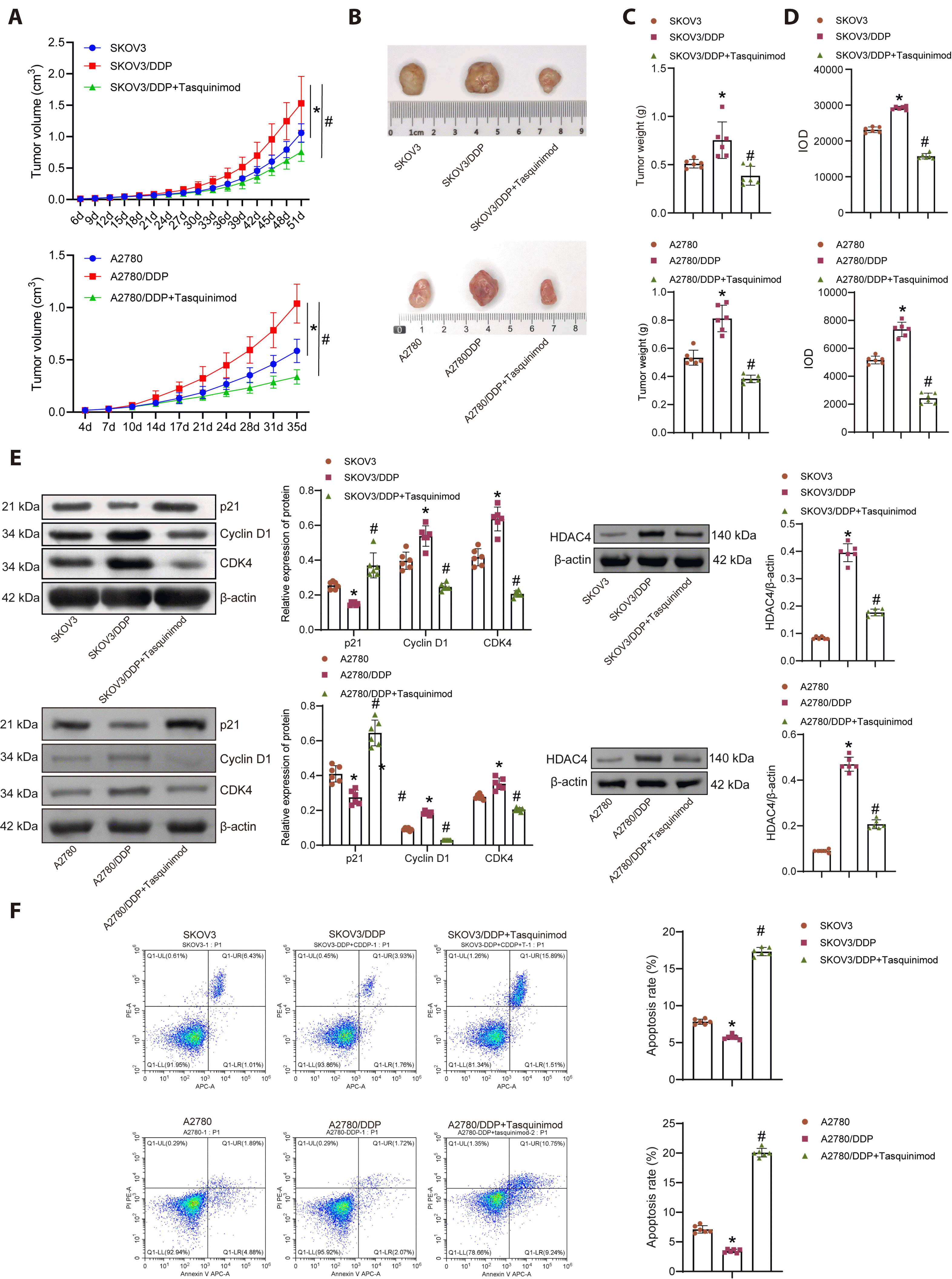
Currently, no studies have reported on the effects of Tasquinimod on cisplatin resistance in animal models. To investigate whether Tasquinimod exerts its effects in animal models, mice were injected with tumor cells for detection. Our findings revealed that the size and weight of tumors in mice injected with OC/DDP cells increased significantly compared to those in mice injected with SKOV3 or A2780 cells after cisplatin treatment. However, when Tasquinimod was administered in addition to cisplatin, the size and weight of tumors in mice injected with OC/DDP cells were significantly reduced, even becoming smaller and lighter than those in mice injected with SKOV3 and A2780 cells (Fig. 5A–C), demonstrating a promising therapeutic effect. These results indicated that Tasquinimod can promote the anticancer effects of cisplatin in mice injected with SKOV3/DDP and A2780/DDP cells.
Since the action mechanism of Tasquinimod in tumor cells from mice remained unclear, we further examined related gene expression levels in tumor cells. Our immunofluorescence results showed that the expression level of HDAC4 in OC/DDP cell xenografts was consistent with tumor size and weight (Fig. 5D, Supplementary Fig. 1C). Western blot analysis showed significant changes in the expression of HDAC4, p21, cyclin D1, and CDK4 after Tasquinimod treatment, consistent with the results from in vitro cell experiments (Fig. 5E). Additionally, flow cytometry results indicated increased tumor cell apoptosis in mice treated with Tasquinimod (Fig. 5F). These results suggest that Tasquinimod may exert its function by regulating apoptosis and cell cycle-related genes, affecting cell processes and thereby reversing cisplatin resistance.
OC has the highest mortality rate and is the second most common cause of gynecological cancer death, following cervical cancer [15]. The lack of effective early screening methods to detect clinical symptoms has resulted in most women being diagnosed at stage III/IV, leading to a mortality rate exceeding 75% [16]. The treatment of OC has long been a challenging issue worldwide [17]. Cisplatin, a commonly used chemotherapy drug, exerts anticancer activity through various mechanisms [18]. While cisplatin initially demonstrates significant efficacy in treating OC, patients almost invariably relapse with tumors that become resistant to platinum-based drugs [19]. This drug resistance has gradually become a major obstacle to cisplatin therapy for OC [20]. Tasquinimod is an oral quinoline-3-carboxamide derivative with anti-angiogenesis, immune regulation, and anti-tumor metastasis properties [21,22]. The combination of tasquinimod with HDAC4 presents a potential therapeutic target, which may reduce stress-mediated hypoxia signals within the tumor microenvironment [23]. Our study found that Tasquinimod monotherapy inhibits cell viability and promotes apoptosis in SKOV3/DDP cells and A2780/DDP cells, showing a superior effect compared to cisplatin monotherapy. Therefore, we investigated whether the small molecule compound Tasquinimod could affect drug resistance in OC cells and further explored the underlying mechanisms.
HDAC4 is a class II histone deacetylase with a nuclear localization signal [24]. Studies have shown abnormal expression of HDAC4 in various cancers. HDAC4 removes acetyl groups from lysine residues in histone and non-histone substrates, thereby affecting gene transcription levels [25]. Moreover, its expression level has been associated with poor prognosis in patients [26]. HDAC4 has been reported to be overexpressed in many cancer cell lines, where it can affect cell proliferation and apoptosis [27]. Studies have indicated that HDAC4 tends to increase in OC cells, and the accumulation of HDAC4 can serve as a marker of cancer risk [28]. Given the lack of research on the effects of Tasquinimod on drug resistance in OC cells, we investigated whether Tasquinimod could alter drug resistance in tumor cells by inhibiting HDAC4 expression. In this study, we measured the expression level of HDAC4 in OC/DDP cells and confirmed that Tasquinimod treatment led to a downregulation of HDAC4 expression in these cells, indicating that Tasquinimod can inhibit HDAC4 expression in OC/DDP cells. However, the regulatory mechanism needs to be further studied.
HDAC4 can regulate the cell cycle by suppressing the expression of the cell cycle suppressor protein p21 [29], which plays a crucial role in regulating cancer cells. Previous research has confirmed that p21 both promotes tumor cell generation and inhibits tumor cell development [30]. Specifically, p21 can function as either an oncoprotein or a tumor suppressor, depending on its location in the cytoplasm or nucleus [31,32]. Furthermore, p21 has been demonstrated to be critical in promoting cancer cell motility and tumorigenesis [33]. HDAC4 can also reduce the binding ability of genes related to cell cycle regulation to promoters, thereby favoring cancer cell survival [34]. Further investigation into the mechanism of action of Tasquinimod revealed a significant increase in the G1 phase of OC/DDP cells, upregulation of p21 protein levels, and downregulation of cyclin D1 and CDK4 protein levels. These findings indicate that Tasquinimod regulates the cell cycle in OC/DDP cells.
Cell experiments have demonstrated that HDAC4 can inhibit p21 on the fibrous collagen matrix, thus inducing the production of OC cells, but the relationship between the two requires further verification [28]. p21 is a mature cyclin-dependent kinase (CDK) inhibitor that regulates cell cycle progression [35]. Present research has shown a connection between tumor development and p21 protein expression [36]. Moreover, p21 inhibits tumor growth by suppressing the activity of cyclinin kinase complex and transcription factors [37]. On the other hand, it can also facilitate tumor development by delaying the accumulation of DNA damage [38]. All these findings underscore the critical role of p21 in cancer development. Thus, it might be plausible to speculate that Tasquinimod, by inhibiting the expression of HDAC4, may the expression of cell cycle-related genes, thereby affecting the cell cycle and exerting its function in this process.
Moreover, the cytoplasmic accumulation of p21WAF1/CIP1 has been linked to cisplatin resistance in OC [39]. Compared with the control group, the combination of chloroquine and cisplatin was found to reduce tumor weight and increase γH2AX and p21WAF1/CIP1 expression in both A2780-CP20 in situ xenograft and drug-resistant patient-derived EOC xenograft models [40]. However, the expression of p21 (CDKN1A) in chemoresistant OC tissues with metastasis was lower than in chemosensitive tissues without metastasis [41]. Overexpression of TRIM21 was found to enhance the expression of p21 protein (10,355-1-AP, Proteintech) in SKOV3 cells [42]. Thus, we speculate that p21WAF1/CIP1 could be a marker of drug resistance, while p21 (CDKN1A) might be involved in promoting chemotherapy sensitivity. However, the specific genotype underlying these phenomena requires further investigation.
The occurrence and development of OC is a multi-stage process involving proliferation, apoptosis, angiogenesis, migration, invasion, and metastasis. The process of apoptosis is particularly relevant to cancer development. Apoptosis-related genes, such as Bcl-2 and Caspase-3, exert regulatory roles in cancer cells [43,44]. Data on chemotherapy resistance in OC indicate that decreased tumor sensitivity to apoptosis is closely related to drug resistance [45]. The up-regulation of Bcl-2 and the down-regulation of Bax are significantly associated with increased chemotherapy resistance [46,47]. Therefore, enhancing tumor sensitivity to apoptosis represents a potential strategy to overcome drug resistance in OC. In subsequent experiments, the apoptosis level and cell viability of OC/DDP cells were measured by flow cytometry and CCK8 assays. It was found that the degree of apoptosis in OC/DDP cells treated with Tasquinimod was significantly higher than that in untreated OC/DDP cells. It is reasonable to assume that the inhibition of HDAC4 expression in OC/DDP cells by Tasquinimod might be related to the apoptosis process, though the mechanism remains to be explored. Given that all cells were cisplatin-resistant OC/DDP cells, we hypothesize that Tasquinimod may affect the drug resistance of OC/DDP cells, and this effect may be related to the apoptosis process. However, the regulatory relationship between them remains uncertain.
Tasquinimod has not been shown to reverse cancer cells' cisplatin resistance in vivo. In addition to in vitro cell experiments, this study also explored the role of Tasquinimod in mice. Nude mice were injected with OC/DDP cells treated with Tasquinimod combined with cisplatin. It was found that the size and weight of tumors were smaller in the Tasquinimod + cisplatin group compared to the cisplatin group, confirming that Tasquinimod might function in xenotransplantation animals and enhance the effect of cisplatin in treatment. The expression levels of HDAC4, p21, cyclin D1, and CDK4 were tested, and the results were consistent with the in vitro experimental results. These findings further confirm that Tasquinimod also plays the same role in vivo, affecting apoptosis and the cell cycle by inhibiting the expression of HDAC4, thereby regulating cell processes and reversing cisplatin resistance in OC/DDP cells. However, the specific regulatory mechanisms remain to be further explored.
Our study only confirmed the role of HDAC4/p21 in the treatment of OC/DDP with Tasquinimod. Whether Tasquinimod operates through other pathways remains unknown, representing a limitation of our research. Additionally, we have not yet explored the combined effects of Tasquinimod with cisplatin in HDAC4 and p21 knockdown/overexpression experiments. Future research could further address these deficiencies to provide more insights into the theoretical basis for the treatment of OC/DDP.
Our study confirmed the role of HDAC4 in cisplatin resistance, but the roles of other HDAC4 isozymes remain unknown, representing a limitation. We have yet to compare tasquinimod with established drugs like SAHA or explore its combined effects with cisplatin in HDAC4 and p21 knockout/expression experiments. Future studies will address these gaps to provide further insights into the theoretical basis for treating OC/DDP.
Supplementary data including one figure can be found with this article online at https://doi.org/10.4196/kjpp.24.132
REFERENCES
1. Kuroki L, Guntupalli SR. 2020; Treatment of epithelial ovarian cancer. BMJ. 371:m3773. DOI: 10.1136/bmj.m3773. PMID: 33168565.

2. Armstrong DK, Alvarez RD, Backes FJ, Bakkum-Gamez JN, Barroilhet L, Behbakht K, Berchuck A, Chen LM, Chitiyo VC, Cristea M, DeRosa M, Eisenhauer EL, Gershenson DM, Gray HJ, Grisham R, Hakam A, Jain A, Karam A, Konecny GE, Leath CA III, et al. 2022; NCCN Guidelines® insights: ovarian cancer, version 3.2022. J Natl Compr Canc Netw. 20:972–980. DOI: 10.6004/jnccn.2022.0047. PMID: 36075393.

3. Achkar IW, Abdulrahman N, Al-Sulaiti H, Joseph JM, Uddin S, Mraiche F. 2018; Cisplatin based therapy: the role of the mitogen activated protein kinase signaling pathway. J Transl Med. 16:96. DOI: 10.1186/s12967-018-1471-1. PMID: 29642900. PMCID: PMC5896132.

4. Fennell DA, Summers Y, Cadranel J, Benepal T, Christoph DC, Lal R, Das M, Maxwell F, Visseren-Grul C, Ferry D. 2016; Cisplatin in the modern era: the backbone of first-line chemotherapy for non-small cell lung cancer. Cancer Treat Rev. 44:42–50. DOI: 10.1016/j.ctrv.2016.01.003. PMID: 26866673.

5. Szturz P, Wouters K, Kiyota N, Tahara M, Prabhash K, Noronha V, Adelstein D, Van Gestel D, Vermorken JB. 2019; Low-dose vs. high-dose cisplatin: lessons learned from 59 chemoradiotherapy trials in head and neck cancer. Front Oncol. 9:86. DOI: 10.3389/fonc.2019.00086. PMID: 30847300. PMCID: PMC6394212.

6. Makovec T. 2019; Cisplatin and beyond: molecular mechanisms of action and drug resistance development in cancer chemotherapy. Radiol Oncol. 53:148–158. DOI: 10.2478/raon-2019-0018. PMID: 30956230. PMCID: PMC6572495.

7. Li F, Zheng Z, Chen W, Li D, Zhang H, Zhu Y, Mo Q, Zhao X, Fan Q, Deng F, Han C, Tan W. 2023; Regulation of cisplatin resistance in bladder cancer by epigenetic mechanisms. Drug Resist Updat. 68:100938. DOI: 10.1016/j.drup.2023.100938. PMID: 36774746.

8. Wang N, Ma T, Yu B. 2023; Targeting epigenetic regulators to overcome drug resistance in cancers. Signal Transduct Target Ther. 8:69. DOI: 10.1038/s41392-023-01341-7. PMID: 36797239. PMCID: PMC9935618.

9. Zhou L, Xu X, Liu H, Hu X, Zhang W, Ye M, Zhu X. 2018; Prognosis analysis of histone deacetylases mRNA expression in ovarian cancer patients. J Cancer. 9:4547–4555. DOI: 10.7150/jca.26780. PMID: 30519361. PMCID: PMC6277648.

10. Zhang X, Qi Z, Yin H, Yang G. 2019; Interaction between p53 and Ras signaling controls cisplatin resistance via HDAC4- and HIF-1α-mediated regulation of apoptosis and autophagy. Theranostics. 9:1096–1114. DOI: 10.7150/thno.29673. PMID: 30867818. PMCID: PMC6401400.

11. Ma Q, Xu Q, Zhao J, Zhang W, Wang Q, Fang J, Lu Z, Liu J, Ma L. 2021; Coupling HDAC4 with transcriptional factor MEF2D abrogates SPRY4-mediated suppression of ERK activation and elicits hepatocellular carcinoma drug resistance. Cancer Lett. 520:243–254. DOI: 10.1016/j.canlet.2021.07.049. PMID: 34339801.

12. Yu Z, Tang H, Chen S, Xie Y, Shi L, Xia S, Jiang M, Li J, Chen D. 2023; Exosomal LOC85009 inhibits docetaxel resistance in lung adenocarcinoma through regulating ATG5-induced autophagy. Drug Resist Updat. 67:100915. DOI: 10.1016/j.drup.2022.100915. PMID: 36641841.

13. Wang Z, Zhang Y, Zhu S, Peng H, Chen Y, Cheng Z, Liu S, Luo Y, Li R, Deng M, Xu Y, Hu G, Chen L, Zhang G. 2020; A small molecular compound CC1007 induces cross-lineage differentiation by inhibiting HDAC7 expression and HDAC7/MEF2C interaction in BCR-ABL1- pre-B-ALL. Cell Death Dis. 11:738. DOI: 10.1038/s41419-020-02949-1. PMID: 32913188. PMCID: PMC7483467.
14. Sazonova EV, Yapryntseva MA, Pervushin NV, Tsvetcov RI, Zhivotovsky B, Kopeina GS. 2024; Cancer drug resistance: targeting proliferation or programmed cell death. Cells. 13:388. DOI: 10.3390/cells13050388. PMID: 38474352. PMCID: PMC10930385.

15. Havasi A, Cainap SS, Havasi AT, Cainap C. 2023; Ovarian cancer-insights into platinum resistance and overcoming it. Medicina (Kaunas). 59:544. DOI: 10.3390/medicina59030544. PMID: 36984544. PMCID: PMC10057458.

16. Huang L, Zhao L, Zhang J, He F, Wang H, Liu Q, Shi D, Ni N, Wagstaff W, Chen C, Reid RR, Haydon RC, Luu HH, Shen L, He TC, Tang L. 2021; Antiparasitic mebendazole (MBZ) effectively overcomes cisplatin resistance in human ovarian cancer cells by inhibiting multiple cancer-associated signaling pathways. Aging (Albany NY). 13:17407–17427. DOI: 10.18632/aging.203232. PMID: 34232919. PMCID: PMC8312413.

17. Penny SM. 2020; Ovarian cancer: an overview. Radiol Technol. 91:561–575.
18. Ghosh S. 2019; Cisplatin: the first metal based anticancer drug. Bioorg Chem. 88:102925. DOI: 10.1016/j.bioorg.2019.102925. PMID: 31003078.

19. Damia G, Broggini M. 2019; Platinum resistance in ovarian cancer: role of DNA repair. Cancers (Basel). 11:119. DOI: 10.3390/cancers11010119. PMID: 30669514. PMCID: PMC6357127.

20. Zhou F, Yang X, Zhao H, Liu Y, Feng Y, An R, Lv X, Li J, Chen B. 2018; Down-regulation of OGT promotes cisplatin resistance by inducing autophagy in ovarian cancer. Theranostics. 8:5200–5212. DOI: 10.7150/thno.27806. PMID: 30555541. PMCID: PMC6276088.

21. Fan R, Satilmis H, Vandewalle N, Verheye E, Vlummens P, Maes A, Muylaert C, De Bruyne E, Menu E, Evans H, Chantry A, De Beule N, Hose D, Törngren M, Eriksson H, Vanderkerken K, Maes K, Breckpot K, De Veirman K. 2023; Tasquinimod suppresses tumor cell growth and bone resorption by targeting immunosuppressive myeloid cells and inhibiting c-MYC expression in multiple myeloma. J Immunother Cancer. 11:e005319. DOI: 10.1136/jitc-2022-005319. PMID: 36650020. PMCID: PMC9853259.

22. Jin J, Zhang J, Bu S. 2022; Tasquinimod efficacy and S100A9 expression in glucose-treated HREC cells. Int Ophthalmol. 42:661–676. DOI: 10.1007/s10792-021-02038-y. PMID: 34796432.

23. Isaacs JT, Antony L, Dalrymple SL, Brennen WN, Gerber S, Hammers H, Wissing M, Kachhap S, Luo J, Xing L, Björk P, Olsson A, Björk A, Leanderson T. 2013; Tasquinimod is an allosteric modulator of HDAC4 survival signaling within the compromised cancer microenvironment. Cancer Res. 73:1386–1399. DOI: 10.1158/0008-5472.CAN-12-2730. PMID: 23149916. PMCID: PMC3578133.

24. Asfaha Y, Schrenk C, Alves Avelar LA, Hamacher A, Pflieger M, Kassack MU, Kurz T. 2019; Recent advances in class IIa histone deacetylases research. Bioorg Med Chem. 27:115087. DOI: 10.1016/j.bmc.2019.115087. PMID: 31561937.

25. Cuttini E, Goi C, Pellarin E, Vida R, Brancolini C. 2023; HDAC4 in cancer: a multitasking platform to drive not only epigenetic modifications. Front Mol Biosci. 10:1116660. DOI: 10.3389/fmolb.2023.1116660. PMID: 36762207. PMCID: PMC9902726.

26. Kunadis E, Lakiotaki E, Korkolopoulou P, Piperi C. 2021; Targeting post-translational histone modifying enzymes in glioblastoma. Pharmacol Ther. 220:107721. DOI: 10.1016/j.pharmthera.2020.107721. PMID: 33144118.

27. Zang WJ, Hu YL, Qian CY, Feng Y, Liu JZ, Yang JL, Huang H, Zhu YZ, Xue WJ. 2022; HDAC4 promotes the growth and metastasis of gastric cancer via autophagic degradation of MEKK3. Br J Cancer. 127:237–248. DOI: 10.1038/s41416-022-01805-7. PMID: 35637410. PMCID: PMC9296555.

28. Shen YF, Wei AM, Kou Q, Zhu QY, Zhang L. 2016; Histone deacetylase 4 increases progressive epithelial ovarian cancer cells via repression of p21 on fibrillar collagen matrices. Oncol Rep. 35:948–954. DOI: 10.3892/or.2015.4423. PMID: 26572940.

29. Marroncelli N, Bianchi M, Bertin M, Consalvi S, Saccone V, De Bardi M, Puri PL, Palacios D, Adamo S, Moresi V. 2018; HDAC4 regulates satellite cell proliferation and differentiation by targeting P21 and Sharp1 genes. Sci Rep. 8:3448. DOI: 10.1038/s41598-018-21835-7. PMID: 29472596. PMCID: PMC5823886.

30. Huang YS, Fan QQ, Li C, Nie M, Quan HY, Wang L. 2015; Quantitative assessment the relationship between p21 rs1059234 polymorphism and cancer risk. Asian Pac J Cancer Prev. 16:4435–4438. DOI: 10.7314/APJCP.2015.16.10.4435. PMID: 26028110.

31. Huang Y, Wang W, Chen Y, Huang Y, Zhang J, He S, Tan Y, Qiang F, Li A, Røe OD, Wang S, Zhou Y, Zhou J. 2014; The opposite prognostic significance of nuclear and cytoplasmic p21 expression in resectable gastric cancer patients. J Gastroenterol. 49:1441–1452. DOI: 10.1007/s00535-013-0900-4. PMID: 24127074.

32. Koster R, di Pietro A, Timmer-Bosscha H, Gibcus JH, van den Berg A, Suurmeijer AJ, Bischoff R, Gietema JA, de Jong S. 2010; Cytoplasmic p21 expression levels determine cisplatin resistance in human testicular cancer. J Clin Invest. 120:3594–3605. DOI: 10.1172/JCI41939. PMID: 20811155. PMCID: PMC2947220.

33. Marhenke S, Buitrago-Molina LE, Endig J, Orlik J, Schweitzer N, Klett S, Longerich T, Geffers R, Sánchez Muñoz A, Dorrell C, Katz SF, Lechel A, Weng H, Krech T, Lehmann U, Dooley S, Rudolph KL, Manns MP, Vogel A. 2014; p21 promotes sustained liver regeneration and hepatocarcinogenesis in chronic cholestatic liver injury. Gut. 63:1501–1512. DOI: 10.1136/gutjnl-2013-304829. PMID: 24092862.

34. Spaety ME, Gries A, Badie A, Venkatasamy A, Romain B, Orvain C, Yanagihara K, Okamoto K, Jung AC, Mellitzer G, Pfeffer S, Gaiddon C. 2019; HDAC4 levels control sensibility toward cisplatin in gastric cancer via the p53-p73/BIK pathway. Cancers (Basel). 11:1747. DOI: 10.3390/cancers11111747. PMID: 31703394. PMCID: PMC6896094.

35. Engeland K. 2022; Cell cycle regulation: p53-p21-RB signaling. Cell Death Differ. 29:946–960. DOI: 10.1038/s41418-022-00988-z. PMID: 35361964. PMCID: PMC9090780.

36. Bautista L, Knippler CM, Ringel MD. 2020; p21-activated kinases in thyroid cancer. Endocrinology. 161:bqaa105. DOI: 10.1210/endocr/bqaa105. PMID: 32609833. PMCID: PMC7417880.

37. Xiao BD, Zhao YJ, Jia XY, Wu J, Wang YG, Huang F. 2020; Multifaceted p21 in carcinogenesis, stemness of tumor and tumor therapy. World J Stem Cells. 12:481–487. DOI: 10.4252/wjsc.v12.i6.481. PMID: 32742565. PMCID: PMC7360995.

38. Viale A, De Franco F, Orleth A, Cambiaghi V, Giuliani V, Bossi D, Ronchini C, Ronzoni S, Muradore I, Monestiroli S, Gobbi A, Alcalay M, Minucci S, Pelicci PG. 2009; Cell-cycle restriction limits DNA damage and maintains self-renewal of leukaemia stem cells. Nature. 457:51–56. DOI: 10.1038/nature07618. PMID: 19122635.

39. Xia X, Ma Q, Li X, Ji T, Chen P, Xu H, Li K, Fang Y, Weng D, Weng Y, Liao S, Han Z, Liu R, Zhu T, Wang S, Xu G, Meng L, Zhou J, Ma D. 2011; Cytoplasmic p21 is a potential predictor for cisplatin sensitivity in ovarian cancer. BMC Cancer. 11:399. DOI: 10.1186/1471-2407-11-399. PMID: 21933447. PMCID: PMC3184122.

40. Hwang JR, Kim WY, Cho YJ, Ryu JY, Choi JJ, Jeong SY, Kim MS, Kim JH, Paik ES, Lee YY, Han HD, Lee JW. 2020; Chloroquine reverses chemoresistance via upregulation of p21WAF1/CIP1 and autophagy inhibition in ovarian cancer. Cell Death Dis. 11:1034. DOI: 10.1038/s41419-020-03242-x. PMID: 33277461. PMCID: PMC7718923.
41. Wang J, Liu L. 2021; MiR-149-3p promotes the cisplatin resistance and EMT in ovarian cancer through downregulating TIMP2 and CDKN1A. J Ovarian Res. 14:165. DOI: 10.1186/s13048-021-00919-5. PMID: 34798882. PMCID: PMC8605569.

42. Sun J, Chen X, Ji X, Meng S, Wang W, Wang P, Bai J, Li Z, Chen Y. 2022; TRIM21 deficiency promotes cell proliferation and tumorigenesis via regulating p21 expression in ovarian cancer. Bioengineered. 13:6024–6035. DOI: 10.1080/21655979.2022.2042134. PMID: 35226825. PMCID: PMC8973816.

43. de Ridder I, Kerkhofs M, Veettil SP, Dehaen W, Bultynck G. 2021; Cancer cell death strategies by targeting Bcl-2's BH4 domain. Biochim Biophys Acta Mol Cell Res. 1868:118983. DOI: 10.1016/j.bbamcr.2021.118983. PMID: 33549704.

44. Eskandari E, Eaves CJ. 2022; Paradoxical roles of caspase-3 in regulating cell survival, proliferation, and tumorigenesis. J Cell Biol. 221:e202201159. DOI: 10.1083/jcb.202201159. PMID: 35551578. PMCID: PMC9106709.

45. Yang L, Xie HJ, Li YY, Wang X, Liu XX, Mai J. 2022; Molecular mechanisms of platinumbased chemotherapy resistance in ovarian cancer (Review). Oncol Rep. 47:82. DOI: 10.3892/or.2022.8293. PMID: 35211759. PMCID: PMC8908330.

46. Herod JJ, Eliopoulos AG, Warwick J, Niedobitek G, Young LS, Kerr DJ. 1996; The prognostic significance of Bcl-2 and p53 expression in ovarian carcinoma. Cancer Res. 56:2178–2184.
47. Tai YT, Lee S, Niloff E, Weisman C, Strobel T, Cannistra SA. 1998; BAX protein expression and clinical outcome in epithelial ovarian cancer. J Clin Oncol. 16:2583–2590. Erratum. DOI: 10.1200/JCO.1998.16.8.2583. PMID: 9704707.

Fig. 1
Tasquinimod enhanced the anti-proliferative and pro-apoptotic effects of cisplatin in OC/DDP cells.
(A) Western blot analysis verified that Tasquinimod inhibited HDAC4 expression in SKOV3/DDP and A2780/DDP cells. (B) CCK8 assays were used to assess the effects of Tasquinimod monotherapy on the viability of SKOV3/DDP and A2780/DDP cells. (C) Flow cytometry was used to detect apoptosis in SKOV3/DDP and A2780/DDP cells treated with Tasquinimod monotherapy. All experiments were independently repeated three times. Tukey’s test and one-way ANOVA were used to analyze statistical significance. Values are presented as mean ± SD. OC, ovarian cancer; HDAC4, histone deacetylase 4; CCK8, cell counting kit-8. *p < 0.05 vs. SKOV3 or A2780 group, #p < 0.05 vs. SKOV3/DDP or A2780/DDP group, &p < 0.05 vs. SKOV3/DDP cells or A2780/DDP cells group, $p < 0.05 vs. SKOV3/DDP cells + cisplatin or A2780/DDP cells + cisplatin group.
Fig. 2
Tasquinimod promoted apoptosis in OC/DDP cells by inhibiting HDAC4.
(A) Western blot analysis of the effect of Tasquinimod on HDAC4 expression. (B) CCK8 assays were used to evaluate the effect of Tasquinimod on cell viability. (C) Flow cytometry was used to detect apoptosis in SKOV3/DDP and A2780/DDP cells treated with Tasquinimod. (D, E) qRT-PCR and Western blot analyses were used to measure the expression levels of Bcl-2 and cleaved-Caspase-3 in tumor cells treated with Tasquinimod. All experiments were independently repeated three times. Tukey’s test and one-way ANOVA were used to analyze statistical significance. Values are presented as mean ± SD. OC, ovarian cancer; HDAC4, histone deacetylase 4; CCK8, cell counting kit-8; NC, negative control. *p < 0.05 vs. SKOV3/DDP + NC or A2780/DDP + NC group, #p < 0.05 vs. SKOV3/DDP or A2780/DDP group, &p < 0.05 vs. SKOV3/DDP + Tasquinimod or A2780/DDP + Tasquinimod group.
Fig. 3
Tasquinimod affected the cell cycle of cisplatin-resistant OC/DDP cells.
(A) Flow cytometry analysis of the cell cycle in SKOV3/DDP and A2780/DDP cells after Tasquinimod treatment. (B, C) qRT-PCR and Western blot analyses of p21 expression levels in SKOV3/DDP and A2780/DDP cells after Tasquinimod treatment. All experiments were independently repeated three times. Tukey’s test and one-way ANOVA were used to analyze statistical significance. Values are presented as mean ± SD. OC, ovarian cancer; HDAC4, histone deacetylase 4; NC, negative control. *p < 0.05 vs. SKOV3/DDP + NC or A2780/DDP + NC group, #p < 0.05 vs. SKOV3/DDP or A2780/DDP group.
Fig. 4
Tasquinimod regulated cell cycle-related gene expression in OC/DDP cells.
(A, B) qRT-PCR analysis of p21, cyclin D1, and CDK4 expression levels in SKOV3/DDP cells and A2780/DDP cells after Tasquinimod treatment. (C, D) Immunofluorescence analysis of p21, cyclin D1, and CDK4 expression levels in SKOV3/DDP cells and A2780/DDP cells after Tasquinimod treatment. Scale bars represent 25 μm. (E) CCK8 assays to verify the cell viability in SKOV3/DDP cells and A2780/DDP cells after Tasquinimod treatment. (F) Flow cytometry detection of SKOV3/DDP cell and A2780/DDP cells cycle after Tasquinimod treatment. All experiments were independently repeated six times, Turkey’s test and one-way ANOVA were used to analyze and calculate statistical significance. Values are presented as mean ± SD. OC, ovarian cancer; CCK8, cell counting kit-8; NC, negative control; IOD, integrated optical density. *p < 0.05 vs. SKOV3/DDP or A2780/DDP group, #p < 0.05 vs. SKOV3/DDP + Tas + NC or A2780/DDP + Tas + NC group, &p < 0.05 vs. SKOV3/DDP + Tas or A2780/DDP + Tas group.
Fig. 5
Tasquinimod promoted the anti-tumor of cisplatin in OC/DDP cells xenografts in mice.
(A–C) Tumor volume and weight were measured and compared in mice after treatment with Tasquinimod combined with cisplatin. (D) Immunofluorescence analysis of HDAC4 expression levels in tumor cells in mice. (E) Western blot analysis of HDAC4, p21, cyclin D1, and CDK4 expression levels in mouse tumor tissues. (F) Flow cytometry analysis of apoptosis in tumor tissues in mice. All experiments were independently repeated three times. Tukey’s test and one-way ANOVA were used to analyze statistical significance. Values are presented as mean ± SD. OC, ovarian cancer; HDAC4, histone deacetylase 4; IOD, integrated optical density. *p < 0.05 vs. SKOV3 or A2780 group, #p < 0.05 vs. SKOV3/DDP or A2780/DDP group.
Table 1
Primer sequences



PDF
Citation
Print


XML Download