Abstract
Objectives.
The aim of this study was to explore the functional consequences of two common variants, p.V37I and c.299-300delAT, in the hearing loss-associated gene GJB2.
Methods.
Connexin 26 expression and gap junctional permeability were studied in HEK 293T cells transfected with plasmids expressing GJB2 wild-type, p.V37I, or c.299-300delAT CX26 proteins tagged with fluorescent markers. Functional analyses of various GJB2 haplotypes were conducted to thoroughly evaluate alterations in ionic and small-molecule coupling.
Results.
The p.V37I protein was localized at the plasma membrane, but it failed to effectively transport intercellular propidium iodide or Ca2+ efficiently, indicating an impairment in both biochemical and ionic coupling. The presence of GJB2 p.V37I seemed to increase the cells’ sensitivity to H2O2 treatment. In contrast, the known variant c.299-300delAT protein was not transported to the cell membrane and was unable to form gap junctions, remaining confined to the cytoplasm. Both ionic and biochemical coupling were defective in cells transfected with c.299-300delAT.
Conclusion.
The p.V37I and c.299-300delAT GJB2 mutations resulted in deficient gap junction-mediated coupling. Additionally, environmental factors could influence the functional outcomes of the GJB2 p.V37I mutation. These findings could pave the way for the development of molecular therapies targeting GJB2 mutations to treat hearing loss.
GJB2 encodes connexin 26 (CX26), a member of the connexin family of highly structurally related gap junction (GJ) proteins. A complete GJ channel between adjacent cell membranes is composed of two hemichannels. Both hemichannels and GJ channels facilitate the diffusion of ions and small molecules (less than 1,200 Da) [1]. Mutations in GJB2 are responsible for nearly 20% of non-syndromic hearing impairment across various populations [2,3]. The mutational spectrum of GJB2 varies among different ethnic groups and populations. In East Asia, the most common variants, namely c.109G>A (p.V37I), c.235delC, and c.299-300delAT [2,4,5], impact a large number of individuals with hearing loss.
The pathogenicity of c.235delC is well established [6,7]. In contrast, although there is clinical evidence suggesting that c.299- 300delAT is pathogenic [2,3,8], there is a lack of functional analyses of this variant. Additionally, the variant p.V37I was initially considered a benign polymorphism due to its high frequency in individuals with normal hearing [9]. However, it was later suggested that homozygous p.V37I may cause mild or moderate hearing impairment with incomplete penetrance [10]. To date, research on these two variants has primarily concentrated on the phenotypic analysis of patients. To our knowledge, the existing data regarding the functional effects of p.V37I are conflicting [7,11,12].
The extent of impairment in intercellular coupling caused by the p.V37I mutation has not been consistently correlated with the severity of hearing loss observed in some clinical cases [7,10,11,13]. Interestingly, the homozygous p.V37I mutation in GJB2 has also been associated with postnatal childhood hearing impairment and age-related deafness [13,14]. In light of these findings, it is worth investigating the potential modifying effect of environmental factors on the clinical phenotype of p.V37I. In this study, we conducted functional evaluations of two common alleles of GJB2: p.V37I and c.299-300delAT.
The experiments in this study were conducted following the Code of Ethics of the World Medical Association, and were approved by the Institutional Review Board of The First Affiliated Hospital, Sun Yat-sen University. We obtained informed consent from the patients or their guardians.
DNA samples were extracted from peripheral blood donated from individuals with and without hearing impairment as previously described [4]. The GJB2 coding region was amplified by polymerase chain reaction (PCR) of both wild-type (WT) and variant CX26 genes using the following primers: F, 5´-CCGGAA TTCGCCACCATGGATTGGGGCACGCTG-3´ and R, 5´-CGC GGATCCCGAACTGGCTTTTTTGACTTCCCA-3´. The PCR products were subcloned into vectors pEGFP-C2 and pmCherry-C1 (Clontech Inc.) to create fusion proteins of CX26 with enhanced green fluorescent protein (EGFP) or mCherry, respectively (Table 1). The targeted sequences were confirmed by Sanger sequencing, to exclude additional unintended mutations.
HEK 293T cells do not express the endogenous GJB2 or CX26 protein, and have been commonly used in GJ studies [15,16]. Cultured HEK 293T cells were dissolved and transferred onto glass coverslips, and cultured to average 80% confluence 1 day before transfection. Lipo2000 (Invitrogen Inc.) was used for cells transfection following the manufacturer’s instructions. Functional analyses were conducted 48–72 hours post transfection.
GJ-mediated biochemical coupling was assessed by examining the diffusion of a membrane-impermeable dye using the single-cell dye transfer method [16]. Single HKE 293T cells with GJs were microinjected with propidium iodide (PI; molecular weight, 650 Da; Invitrogen Inc.) dissolved in intracellular solution (120 mM KCl, 1 mM MgCl2, 10 mM HEPES with pH 7.4). Localization of CX26-EGFP in transfected cells and the transfer of PI were detected as green and red signals, respectively, at 5 minutes post injection under fluorescence microscopy. The incidence of coupling among cells transfected with the CX26 expression constructs is reported here as the percentage of microinjections in which the GJ tracer was transferred from the injected cell to its neighbor cell.
To measure the unitary gating properties of the hemichannels in cells transfected with different CX26 expression constructs, we use a PI dye loading assay [15,16]. HKE 293T cells were cultured in PI solution (0.15 mM in a Ca2+-free HBSS) for 20 minutes at room temperature, in which the PI dye could enter into cells through hemichannels comprising functional CX26 subunits. The residual PI solution was then removed and washed with PBS three times, and the cells were fixed with 4% paraformaldehyde and visualized under a fluorescence microscope (Olympus). The percentage of cells visually confirmed to be expressing CX26-GFP and containing PI (red signal) among the CX26-expressing cells was calculated.
Ionic coupling assays were completed with the Ca2+ fluorescence indicator Fluo-3 AM following a detailed procedure that was previously described [17]. Specifically, HEK 293T cells were incubated in a 6-well plate and the targeted CX26 expression constructs tagged with mCherry were transfected into cells using liposomes. At 48 hours post transfection, cells were incubated with HBSS containing 5 μM Fluo-3 AM and 20 μM ATP for 1 hour at room temperature. Successful transfection of CX26 was directly visualized by mCherry protein. The CX26-targeted cells were gently stimulated with a glass microelectrode under the scanning mode of an LSM 710 confocal laser scanning microscope (Zeiss). Fluorescence was visualized and recorded with the LSM 710. Zen 2009 software was used for data analysis.
After transfection with CX26 expression constructs for 36–48 hours, HEK 293T cells were incubated with a range of H2O2 concentrations (20 μM, 40 μM, 80 μM) for 8 hours. Cellular apoptosis assays were conducted using an annexin-V detection kit (KeyGen Inc.) following the manufacturer’s instructions. Cells were harvested and sent for flow cytometry on a fluorescence-activated cell sorting (FACS) machine. Cells expressing CX26-mCherry and/or the apoptosis marker annexin V were recognized and counted. The cell apoptosis rate was calculated as the ratio of mCherry-positive cells expressing both mCherry and Annexin V. Additionally, the biochemical hemichannel permeability following different H2O2 insults (10 μM, 20 μM, 40 μM, 80 μM) were measured via PI dye loading assay described above.
GJ percentages, PI loading percentages, and cellular apoptosis rates were recorded as mean values±standard deviations. One-way analysis of variance was used to analyze these parameters using SPSS version 23.0 (IBM Corp.). Statistically significant difference was defined when P-value was <0.05.
CX26-p.V37I was localized at the cell membrane and directly formed GJs, as evidenced by the typical plaques observed between two neighboring cells (hereafter referred to as cell pairs). In contrast, CX26-c.299-300delAT molecules were dispersed throughout the cytoplasm and failed to form normal-appearing GJ plaques. Quantitative analysis revealed no significant differences in GJ formation rates among CX26-WT (73.4%±3.87%, n=872 cell pairs), CX26-WT/CX26-p.V37I (68.8%±3.56%, n=878 cell pairs), and CX26-p.V37I (70.0%±8.62%, n=909 cell pairs) (Fig. 1). These findings suggest that each mutant variant has a distinct impact on GJ formation.
The biochemical permeability of variant GJ channels was first tested by probing the cell-to-cell transfer of PI, which is a GJ-permeable fluorescent dye (Fig. 2). Cells transfected with CX26- WT (40 cell pairs tested) or CX26-WT/p.V37I (34 cell pairs tested) demonstrated high efficiency in PI transfer through the GJ channels, with rates of 85.0% and 88.2%, respectively, following microinjection. In contrast, the diffusion of PI through GJ channels composed of either CX26-p.V37I or CX26-c.299-300delAT was significantly reduced or completely absent. Specifically, the efficiency was only 9.5% in the CX26-p.V37I variant (42 cell pairs tested) and 0% in the CX26-c.299-300delAT variant (20 cell pairs tested) (Fig. 2). Non-transfected HEK 293T cells, used as negative controls (15 cell pairs tested), showed no intercellular dye diffusion (data not shown). These results suggest that GJ channels containing CX26-p.V37I subunits have a less detrimental impact on biochemical coupling compared to those with CX26-c.299-300delAT.
We next evaluated the biochemical permeability of hemichannels by measuring the rate at which extracellular PI dye was transferred into HEK 293T cells (Fig. 3). The rates of PI transfer into cells co-transfected with CX26-WT and CX26-p.V37I (2,587/3,124 cells, 82.9%±3.06%) were similar to those transfected with CX26-WT alone (2,689/3,216 cells, 83.7%±1.71%, P>0.05). In contrast, PI transfer was significantly reduced through hemichannels composed solely of CX26-p.V37I (781/3,022 cells, 25.9%±2.94%, P<0.05 compared to CX26-WT) or CX26-c.299-300delAT (35/1,421 cells, 2.46%±0.41%, P<0.01 compared to CX26-WT). These findings indicate that both mutations impair the biochemical permeability of the hemichannels.
The intracellular Ca2+ concentration ([Ca2+]i) increases following a mechanical stimulation of the cell, followed by a secondary [Ca2+]i increase in neighboring cells coupled through functional GJs. Non-transfected HEK 293T cells (#3 in Fig. 4) were considered as a negative control. Cells transfected with CX26-WT showed a consistent increase in [Ca2+]i, with an intercellular wave of calcium signal (14/14 cell pairs, 100%) (Fig. 4A). Cells transfected with both CX26-WT and CX26-p.V37I had a similar response to that of CX26-WT, exhibiting normal [Ca2+]i transfer (13/13 cell pairs, 100%). By contrast, transfection of CX26-p. V37I alone reduced the transfer of intracellular Ca2+ to neighboring cells via the GJs (5/17 cell pairs, 29.4%). No transfer of intracellular Ca2+ (0/14 cell pairs) was detectable in cells transfected with CX26-c.299-300delAT (Fig. 4D). These results indicate that GJs containing the CX26-p.V37I and CX26-c.299-300delAT variant proteins had partial to complete loss of GJ-mediated ionic coupling ability.
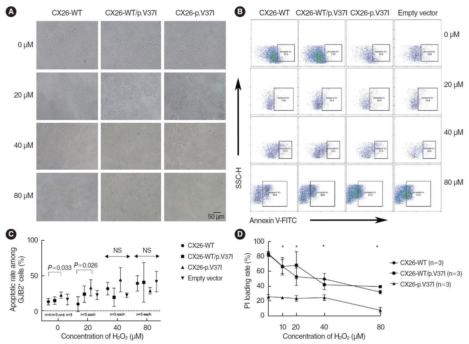
Transfected HEK 293T cells were treated with a range of H2O2 concentrations. After 8 hours of exposure, obvious cell shrinkage and condensation were observed (Fig. 5A). We quantified the early cellular apoptosis marker annexin V-allophycocyanin using flow cytometry. CX26-p.V37I haplotype cells showed higher apoptosis rates than CX26-WT and CX26-WT/p.V37I cells at 0 μM and 20 μM H2O2 (Fig. 5B and C). The cellular biochemical hemichannel function was impaired greatly at H2O2 concentrations over 40 μM (Fig. 5D), probably due to an increase in intracellular Ca2+ that induced GJs to close.
Our study demonstrated that the CX26 proteins produced by the GJB2 variants p.V37I and c.299-300delAT may be partly or completely devoid of function, leading to deficient GJ-mediated intercellular coupling. Notably, our observations suggest that the p.V37I variant may increase cellular susceptibility to environmental stress. These findings could inspire the development of molecular therapies targeting GJB2 mutations to treat hearing loss.
Studies have reported that GJB2 p.V37I is closely related to hearing loss. Experiments in transgenic knock-in mice indicate that this hearing loss is probably due to a reduced endocochlear potential and excitotoxicity of hair cells caused by potassium accumulation around the cells [18,19]. However, the molecular mechanism of this allele remains unclear. Our study conclusively demonstrated that GJB2 p.V37I leads to loss of function of CX26 in both ionic and biochemical coupling [7,11,12], albeit with less severe results than that caused by c.299-300delAT. Similar to a study of Hela cells by Jara et al. [11], we found that cells expressing CX26-p.V37I transferred PI to a small proportion of neighboring cells (25.9%±2.94%), indicating a partial deficiency in the biochemical hemichannel coupling of GJs containing this variant. However, the effect of p.V37I on biochemical GJ coupling (average, 9.5%) was less severe in this study than in the study by Jara et al. [11], where none of the seven cells tested showed transfer of the PI tracer. Conflicting results were also reported by Kim et al. [12], who observed less severe biochemical GJ coupling (average 31.3% for PI transfer between cells) and worse hemichannel coupling (average 11.2% for PI loading). It is reasonable to speculate that there may be deficiencies in the transfer of glucose and small metabolite reactive oxygen species (ROS) within inner ear supporting cells that carry the CX26-p.V37I or CX26-c.299-300delAT variant proteins, leading to cellular dysfunction, intoxication, or apoptosis. This extends previous studies on p.V37I [7,11,12,18-20] and supports the clinical hypothesis that p.V37I, similar to c.299-300delAT, is pathogenic.
The ionic coupling defect of p.V37I has been observed in previous studies, with varying results. In Hela cells, the GJ conductance was found to be 1.3±0.2 nS in p.V37I cell pairs, versus 4.4±0.63 nS in WT cell pairs [11]. In contrast, injection of p.V37I RNA into Xenopus oocytes resulted in almost complete loss of junctional channels (0.013±0.003 nS), compared with the value of 3.646±0.817 nS recorded in WT cells [7]. In this study, we applied the fluorescent Ca2+-specific tracer Fluo-3 AM to monitor the activity of ionic coupling through CX26-mediated GJs. Cellular Ca2+ from the Golgi bodies and endoplasmic reticulum is released into the cytoplasm to increase [Ca2+]i in response to stress. Fluctuations in [Ca2+]i can be recorded and quantified through the fluorescence intensity of Fluo-3. As seen in Fig. 4, after cellular stimulation of cells carrying either CX26-WT or CX26-WT/p.V37I, the [Ca2+]i of adjacent cells increased, indicating normal flow of Ca2+. By contrast, weakening or loss of Ca2+ influx was observed in cells with expression of CX26-p. V37I (29.4% of cell pairs) or CX26-c.299-300delAT (0% of cell pairs). Taken together, these findings suggest a loss of function in ionic coupling for the CX26-p.V37I and CX26-c.299-300delAT variant proteins.
H2O2 is often used to simulate environmental stress in research on susceptibility following metabolism of O2–, HO2–, and OH– [7,20]. Interestingly, in our study, cells expressing CX26-p. V37I had a higher apoptosis rate than those expressing CX26-WT, even without H2O2 exposure (0 µM). We suspect that this increased apoptosis may be due to the vulnerability of HEK 293T cells to impaired GJs, the impact of liposomes used during transfection, or the processes involved in disposing of cellular debris during culture. Additionally, the biochemical hemichannel permeability in cells expressing only CX26-p.V37I was significantly impaired when exposed to H2O2 concentrations ranging from 40 μM to 80 μM. The functional defects in GJs containing CX26-p.V37I may lead to an inability to effectively discharge ROS, thereby inducing apoptosis. This could partially explain the clinical observation that carriers of GJB2 p.V37I may have increased susceptibility to environmental stress [6,14,18,19,21,22]. Interestingly, Liu et al. [23] found that heterozygous carriers of GJB2 p.V37I or c.235delC also exhibited increased vulnerability to noise. Fetoni et al. [24] reported a similar result, showing that partial loss of GJB2 (c.35delG) caused accelerated presbycusis, most likely due to redox imbalance and dysregulation of the Nfr2 pathway. Nevertheless, further research is necessary to confirm our hypothesis.
This study has potential limitations. While the functional analysis of transfected cells is a common approach in hereditary hearing loss research [15,16,20], evaluating GJ couplings in cochlear supporting cells within an animal model would likely provide more definitive evidence to support our conclusions. The observed defect in GJ function at the cellular level does not fully account for the mild to moderate hearing loss noted in some cases [4,10,13]. It is possible that additional unknown modifiers, such as the CRYL1 rs14236 variant [25] or other GJ subunits encoded by GJB3 and GJB6, may mitigate the deleterious effects of the p.V37I mutation in the cochlea. This issue warrants further investigation.
In conclusion, our findings showed that two common hearing loss-related variants in GJB2, p.V37I, and c.299-300delAT, resulted in deficient GJ-mediated coupling. Environmental factors may impact the functional consequences of the GJB2 p.V37I mutation.
ACKNOWLEDGMENTS
The authors thank all participants who donated their blood samples in this study.
The research was supported by grants from the National Natural Science Foundation of China (No. 81860188, 81500802), Project supported by Hainan Province Clinical Medical Center.
REFERENCES
1. Harris AL, Bevans CG. Exploring hemichannel permeability in vitro. Methods Mol Biol. 2001; 154:357–77.
2. Dai P, Yu F, Han B, Liu X, Wang G, Li Q, et al. GJB2 mutation spectrum in 2,063 Chinese patients with nonsyndromic hearing impairment. J Transl Med. 2009; Apr. 7:26.
3. Kenneson A, Van Naarden Braun K, Boyle C. GJB2 (connexin 26) variants and nonsyndromic sensorineural hearing loss: a HuGE review. Genet Med. 2002; Jul-Aug. 4(4):258–74.
4. Chen K, Zong L, Liu M, Wang X, Zhou W, Zhan Y, et al. Developing regional genetic counseling for southern Chinese with nonsyndromic hearing impairment: a unique mutational spectrum. J Transl Med. 2014; Mar. 12:64.
5. Tsukada K, Nishio S, Usami S, Deafness Gene Study Consortium. A large cohort study of GJB2 mutations in Japanese hearing loss patients. Clin Genet. 2010; Nov. 78(5):464–70.
6. Oguchi T, Ohtsuka A, Hashimoto S, Oshima A, Abe S, Kobayashi Y, et al. Clinical features of patients with GJB2 (connexin 26) mutations: severity of hearing loss is correlated with genotypes and protein expression patterns. J Hum Genet. 2005; 50(2):76–83.
7. Bruzzone R, Veronesi V, Gomes D, Bicego M, Duval N, Marlin S, et al. Loss-of-function and residual channel activity of connexin26 mutations associated with non-syndromic deafness. FEBS Lett. 2003; Jan. 533(1-3):79–88.
8. Snoeckx RL, Huygen PL, Feldmann D, Marlin S, Denoyelle F, Waligora J, et al. GJB2 mutations and degree of hearing loss: a multicenter study. Am J Hum Genet. 2005; Dec. 77(6):945–57.
9. Kelley PM, Harris DJ, Comer BC, Askew JW, Fowler T, Smith SD, et al. Novel mutations in the connexin 26 gene (GJB2) that cause autosomal recessive (DFNB1) hearing loss. Am J Hum Genet. 1998; Apr. 62(4):792–9.
10. Gallant E, Francey L, Tsai EA, Berman M, Zhao Y, Fetting H, et al. Homozygosity for the V37I GJB2 mutation in fifteen probands with mild to moderate sensorineural hearing impairment: further confirmation of pathogenicity and haplotype analysis in Asian populations. Am J Med Genet A. 2013; Sep. 161A(9):2148–57.
11. Jara O, Acuna R, Garcia IE, Maripillan J, Figueroa V, Saez JC, et al. Critical role of the first transmembrane domain of Cx26 in regulating oligomerization and function. Mol Biol Cell. 2012; Sep. 23(17):3299–311.
12. Kim J, Jung J, Lee MG, Choi JY, Lee KA. Non-syndromic hearing loss caused by the dominant cis mutation R75Q with the recessive mutation V37I of the GJB2 (Connexin 26) gene. Exp Mol Med. 2015; Jun. 47(6):e169.
13. Li L, Lu J, Tao Z, Huang Q, Chai Y, Li X, et al. The p.V37I exclusive genotype of GJB2: a genetic risk-indicator of postnatal permanent childhood hearing impairment. PLoS One. 2012; 7(5):e36621.
14. Chen Y, Wang Z, Jiang Y, Lin Y, Wang X, Wang Z, et al. Biallelic p.V37I variant in GJB2 is associated with increasing incidence of hearing loss with age. Genet Med. 2022; Apr. 24(4):915–23.
15. Choi SY, Lee KY, Kim HJ, Kim HK, Chang Q, Park HJ, et al. Functional evaluation of GJB2 variants in nonsyndromic hearing loss. Mol Med. 2011; May-Jun. 17(5-6):550–6.
16. Choi SY, Park HJ, Lee KY, Dinh EH, Chang Q, Ahmad S, et al. Different functional consequences of two missense mutations in the GJB2 gene associated with non-syndromic hearing loss. Hum Mutat. 2009; Jul. 30(7):E716–27.
17. Sun J, Ahmad S, Chen S, Tang W, Zhang Y, Chen P, et al. Cochlear gap junctions coassembled from Cx26 and 30 show faster intercellular Ca2+ signaling than homomeric counterparts. Am J Physiol Cell Physiol. 2005; Mar. 288(3):C613–23.
18. Chen Y, Hu L, Wang X, Sun C, Lin X, Li L, et al. Characterization of a knock-in mouse model of the homozygous p.V37I variant in Gjb2. Sci Rep. 2016; Sep. 6:33279.
19. Lin X, Li G, Zhang Y, Zhao J, Lu J, Gao Y, et al. Hearing consequences in Gjb2 knock-in mice: implications for human p.V37I mutation. Aging (Albany NY). 2019; Sep. 11(18):7416–41.
20. Palmada M, Schmalisch K, Bohmer C, Schug N, Pfister M, Lang F, et al. Loss of function mutations of the GJB2 gene detected in patients with DFNB1-associated hearing impairment. Neurobiol Dis. 2006; Apr. 22(1):112–8.
21. Hilgert N, Huentelman MJ, Thorburn AQ, Fransen E, Dieltjens N, Mueller-Malesinska M, et al. Phenotypic variability of patients homozygous for the GJB2 mutation 35delG cannot be explained by the influence of one major modifier gene. Eur J Hum Genet. 2009; Apr. 17(4):517–24.
22. Hismi BO, Yilmaz ST, Incesulu A, Tekin M. Effects of GJB2 genotypes on the audiological phenotype: variability is present for all genotypes. Int J Pediatr Otorhinolaryngol. 2006; Oct. 70(10):1687–94.
23. Liu LM, Liang C, Chen J, Fang S, Zhao HB. Cx26 heterozygous mutations cause hyperacusis-like hearing oversensitivity and increase susceptibility to noise. Sci Adv. 2023; Feb. 9(6):eadf4144.
24. Fetoni AR, Zorzi V, Paciello F, Ziraldo G, Peres C, Raspa M, et al. Cx26 partial loss causes accelerated presbycusis by redox imbalance and dysregulation of Nfr2 pathway. Redox Biol. 2018; Oct. 19:301–17.
25. Chiang YT, Lin PH, Lo MY, Chen HL, Lee CY, Tsai CY, et al. Genetic factors contribute to the phenotypic variability in GJB2-related hearing impairment. J Mol Diagn. 2023; Nov. 25(11):827–37.
Fig. 1.
(A-F) Immunofluorescence staining results after transfection with various CX26 vectors. Compared with the massive plaques in HEK 293T cells expressing CX26-c.299-300delAT (white arrows in E and F) or empty vector (D), intercellular gap junctions (yellow arrows in A-C) were observed. Scale bar=10 μm. (G) The percentages of gap junctions formed in three haplotype are shown. DAPI, 4´,6-diamidino-2´-phenylindole; GFP, green fluorescent protein; NS, not significant.
Fig. 2.
Propidium iodide (PI) permeability by gap junctions formed by the four CX26 haplotypes in HEK 293T cells. Asterisks indicate cells that were injected with PI. (A-D) Representative images of cells expressing CX26-WT (A) or CX26-WT/p.V37I (C), showing the detection of PI dye in neighboring cells with gap junctions (green), in contrast to leaky PI transfer capacity in cells expressing CX26-p.V37I (B) or c.299-300delAT (D). Scale bar=10 μm. (E) Cell count analysis supporting the severe alteration in PI loading in CX26-p.V37I cells. NS, not significant. **P<0.01.
Fig. 3.
Hemichannel dye loading assay of HEK 293T cells expressing the four connexin 26 (CX26) haplotypes. (A-D) Representative images of cells loaded with the membrane-impermeable fluorescent dye propidium iodide (PI). Scale bar=10 μm. (E) Quantification of the PI loading rate, showing a significant reduction in cells expressing CX26-p.V37I compared with that in cells expressing CX26-WT. NS, not significant. **P<0.01.
Fig. 4.
(A, B) Ionic permeability of gap junctions (GJs) in HEK 293T cells were functional in cells expressing the CX26-WT and CX26-WT/p.V37I haplotypes. (C, D) Impaired permeability of ionic GJs was detected in CX26-p.V37I and CX26-c.299-300delAT. Scale bar= 10 μm. (E) The Ca2+ transfer rates are shown. **P<0.01.
Fig. 5.
(A) Representative results showing the morphological changes of HEK 293T cells with three haplotypes after H2O2 incubation. Scale bar=50 μm. (B) The tendency for apoptosis in HEK 293T cells expressing CX26-WT and/or CX26-p.V37I, treated with 20 μM to 80 μM H2O2. (C) Apoptosis rate. (D) Dynamic changes in biochemical hemichannel function in cells carrying three vectors. SSC-H, side scatter height; FITC, fluorescein isothiocyanate; NS, not significant. *P<0.05 when comparing the values in CX26-p.V37I with the values in CX26-WT or CX26-WT/p.V37I haplotypes.
Table 1.
Plasmids used in experiments



PDF
Citation
Print



XML Download